XB-ART-60747
Nat Cell Biol
2024 Jul 01;267:1047-1061. doi: 10.1038/s41556-024-01436-5.
Show Gene links
Show Anatomy links
MFSD1 with its accessory subunit GLMP functions as a general dipeptide uniporter in lysosomes.
Jungnickel KEJ
,
Guelle O
,
Iguchi M
,
Dong W
,
Kotov V
,
Gabriel F
,
Debacker C
,
Dairou J
,
McCort-Tranchepain I
,
Laqtom NN
,
Chan SH
,
Ejima A
,
Sato K
,
Massa López D
,
Saftig P
,
Mehdipour AR
,
Abu-Remaileh M
,
Gasnier B
,
Löw C
,
Damme M
.
???displayArticle.abstract???
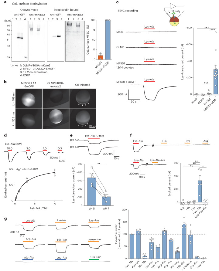
The lysosomal degradation of macromolecules produces diverse small metabolites exported by specific transporters for reuse in biosynthetic pathways. Here we deorphanized the major facilitator superfamily domain containing 1 (MFSD1) protein, which forms a tight complex with the glycosylated lysosomal membrane protein (GLMP) in the lysosomal membrane. Untargeted metabolomics analysis of MFSD1-deficient mouse lysosomes revealed an increase in cationic dipeptides. Purified MFSD1 selectively bound diverse dipeptides, while electrophysiological, isotope tracer and fluorescence-based studies in Xenopus oocytes and proteoliposomes showed that MFSD1-GLMP acts as a uniporter for cationic, neutral and anionic dipeptides. Cryoelectron microscopy structure of the dipeptide-bound MFSD1-GLMP complex in outward-open conformation characterized the heterodimer interface and, in combination with molecular dynamics simulations, provided a structural basis for its selectivity towards diverse dipeptides. Together, our data identify MFSD1 as a general lysosomal dipeptide uniporter, providing an alternative route to recycle lysosomal proteolysis products when lysosomal amino acid exporters are overloaded.
???displayArticle.pubmedLink??? 38839979
???displayArticle.pmcLink??? PMC11252000
???displayArticle.link??? Nat Cell Biol
???displayArticle.grants??? [+]
1785-1 Deutsche Forschungsgemeinschaft (German Research Foundation), ANR-22-CE11-0008 Agence Nationale de la Recherche (French National Research Agency), 05K18YEA Bundesministerium für Bildung und Forschung (Federal Ministry of Education and Research)
Species referenced: Xenopus laevis
Genes referenced: mfsd1
GO keywords: lysosome [+]
???attribute.lit??? ???displayArticles.show???
References [+] :
Abu-Remaileh,
Lysosomal metabolomics reveals V-ATPase- and mTOR-dependent regulation of amino acid efflux from lysosomes.
2017, Pubmed
Abu-Remaileh, Lysosomal metabolomics reveals V-ATPase- and mTOR-dependent regulation of amino acid efflux from lysosomes. 2017, Pubmed
Adelmann, MFSD12 mediates the import of cysteine into melanosomes and lysosomes. 2020, Pubmed
Alexander, Novel microscale approaches for easy, rapid determination of protein stability in academic and commercial settings. 2014, Pubmed
Amick, PQLC2 recruits the C9orf72 complex to lysosomes in response to cationic amino acid starvation. 2020, Pubmed
Backliwal, Rational vector design and multi-pathway modulation of HEK 293E cells yield recombinant antibody titers exceeding 1 g/l by transient transfection under serum-free conditions. 2008, Pubmed
Ballabio, Lysosomes as dynamic regulators of cell and organismal homeostasis. 2020, Pubmed
Bandyopadhyay, Leucine retention in lysosomes is regulated by starvation. 2022, Pubmed
Bartels, Single-Molecule FRET of Membrane Transport Proteins. 2021, Pubmed
Bhardwaj, The functional evaluation of human peptide/histidine transporter 1 (hPHT1) in transiently transfected COS-7 cells. 2006, Pubmed
Bird, Evidence for a dipeptide porter in the lysosome membrane. 1990, Pubmed
Bockman, Localization of peptide transporter in nuclei and lysosomes of the pancreas. 1997, Pubmed
Botbol, Role of bestatin-sensitive exopeptidases in the intracellular degradation of hepatic proteins. 1989, Pubmed
Bouma, Localization and some properties of lysosomal dipeptidases in rat liver. 1976, Pubmed
Boytsov, Orphan lysosomal solute carrier MFSD1 facilitates highly selective dipeptide transport. 2024, Pubmed
Chapel, An extended proteome map of the lysosomal membrane reveals novel potential transporters. 2013, Pubmed
Coffey, Digestive activity of lysosomes. I. The digestion of proteins by extracts of rat liver lysosomes. 1968, Pubmed
Custódio, Molecular basis of TASL recruitment by the peptide/histidine transporter 1, PHT1. 2023, Pubmed
Dong, Oligopeptide/Histidine Transporter PHT1 and PHT2 - Function, Regulation, and Pathophysiological Implications Specifically in Immunoregulation. 2023, Pubmed
Drew, Structures and General Transport Mechanisms by the Major Facilitator Superfamily (MFS). 2021, Pubmed
Emsley, Features and development of Coot. 2010, Pubmed
Ferrada, A structure and evolutionary-based classification of solute carriers. 2022, Pubmed
Flayhan, Saposin Lipid Nanoparticles: A Highly Versatile and Modular Tool for Membrane Protein Research. 2018, Pubmed
Fromm, Structural mechanism for amino acid-dependent Rag GTPase nucleotide state switching by SLC38A9. 2020, Pubmed
Goddard, UCSF ChimeraX: Meeting modern challenges in visualization and analysis. 2018, Pubmed
Günther, BAY-069, a Novel (Trifluoromethyl)pyrimidinedione-Based BCAT1/2 Inhibitor and Chemical Probe. 2022, Pubmed
Guo, Structure and mechanism of human cystine exporter cystinosin. 2022, Pubmed
Heinz, TASL is the SLC15A4-associated adaptor for IRF5 activation by TLR7-9. 2020, Pubmed
Humphrey, VMD: visual molecular dynamics. 1996, Pubmed
Isenman, Selective release of peptides from lysosomes. 1993, Pubmed
Jézégou, Heptahelical protein PQLC2 is a lysosomal cationic amino acid exporter underlying the action of cysteamine in cystinosis therapy. 2012, Pubmed , Xenbase
Jo, CHARMM-GUI: a web-based graphical user interface for CHARMM. 2008, Pubmed
Jumper, Highly accurate protein structure prediction with AlphaFold. 2021, Pubmed
Jurrus, Improvements to the APBS biomolecular solvation software suite. 2018, Pubmed
Kalatzis, Cystinosin, the protein defective in cystinosis, is a H(+)-driven lysosomal cystine transporter. 2001, Pubmed
Kano, Pyranine as a sensitive pH probe for liposome interiors and surfaces. pH gradients across phospholipid vesicles. 1978, Pubmed
Killer, Structural snapshots of human PepT1 and PepT2 reveal mechanistic insights into substrate and drug transport across epithelial membranes. 2021, Pubmed
Kobayashi, The histidine transporter SLC15A4 coordinates mTOR-dependent inflammatory responses and pathogenic antibody production. 2014, Pubmed
Koivusalo, In situ measurement of the electrical potential across the lysosomal membrane using FRET. 2011, Pubmed
Kotov, In-depth interrogation of protein thermal unfolding data with MoltenProt. 2021, Pubmed
Kotov, Plasticity of the binding pocket in peptide transporters underpins promiscuous substrate recognition. 2023, Pubmed
Law, Ins and outs of major facilitator superfamily antiporters. 2008, Pubmed
Lei, Crystal structure of arginine-bound lysosomal transporter SLC38A9 in the cytosol-open state. 2018, Pubmed
Leray, Arginine-selective modulation of the lysosomal transporter PQLC2 through a gate-tuning mechanism. 2021, Pubmed , Xenbase
Lindley, THE EVALUATION OF PEPTIDE/HISTIDINE TRANSPORTER 1 (PHT1) FUNCTION: UPTAKE KINETICS UTILIZING A COS-7 STABLY TRANSFECTED CELL LINE. 2011, Pubmed
Liu, LAAT-1 is the lysosomal lysine/arginine transporter that maintains amino acid homeostasis. 2012, Pubmed
Lloyd, Metabolite efflux and influx across the lysosome membrane. 1996, Pubmed
Löbel, Structural basis for proton coupled cystine transport by cystinosin. 2022, Pubmed
López, Characterization of the complex of the lysosomal membrane transporter MFSD1 and its accessory subunit GLMP. 2020, Pubmed
Lugmayr, StarMap: a user-friendly workflow for Rosetta-driven molecular structure refinement. 2023, Pubmed
Lyons, Structural basis for polyspecificity in the POT family of proton-coupled oligopeptide transporters. 2014, Pubmed
Markmann, Quantitative Proteome Analysis of Mouse Liver Lysosomes Provides Evidence for Mannose 6-phosphate-independent Targeting Mechanisms of Acid Hydrolases in Mucolipidosis II. 2017, Pubmed
Martinez Molledo, Multispecific Substrate Recognition in a Proton-Dependent Oligopeptide Transporter. 2018, Pubmed
Martinez Molledo, Tripeptide binding in a proton-dependent oligopeptide transporter. 2018, Pubmed
Massa López, The lysosomal transporter MFSD1 is essential for liver homeostasis and critically depends on its accessory subunit GLMP. 2019, Pubmed
Michaud-Agrawal, MDAnalysis: a toolkit for the analysis of molecular dynamics simulations. 2011, Pubmed
Morin, Functional characterization of wild-type and mutant human sialin. 2004, Pubmed
Nasief, Influence of neighboring groups on the thermodynamics of hydrophobic binding: an added complex facet to the hydrophobic effect. 2014, Pubmed
O'Neill, Cellodextrin phosphorylase from Ruminiclostridium thermocellum: X-ray crystal structure and substrate specificity analysis. 2017, Pubmed
Oppermann, The proton-coupled oligopeptide transporters PEPT2, PHT1 and PHT2 mediate the uptake of carnosine in glioblastoma cells. 2019, Pubmed
Pao, Major facilitator superfamily. 1998, Pubmed
Parker, Thermodynamic evidence for a dual transport mechanism in a POT peptide transporter. 2014, Pubmed
Parker, Cryo-EM structure of PepT2 reveals structural basis for proton-coupled peptide and prodrug transport in mammals. 2021, Pubmed
Pieprzyk, Transient Expression of Recombinant Membrane-eGFP Fusion Proteins in HEK293 Cells. 2018, Pubmed
Punjani, Non-uniform refinement: adaptive regularization improves single-particle cryo-EM reconstruction. 2020, Pubmed
Punjani, cryoSPARC: algorithms for rapid unsupervised cryo-EM structure determination. 2017, Pubmed
Quistgaard, Understanding transport by the major facilitator superfamily (MFS): structures pave the way. 2016, Pubmed
Reddy, The major facilitator superfamily (MFS) revisited. 2012, Pubmed
Rohou, CTFFIND4: Fast and accurate defocus estimation from electron micrographs. 2015, Pubmed
Rubinstein, Alignment of cryo-EM movies of individual particles by optimization of image translations. 2015, Pubmed
Ruivo, Mechanism of proton/substrate coupling in the heptahelical lysosomal transporter cystinosin. 2012, Pubmed
Sakata, Cloning of a lymphatic peptide/histidine transporter. 2001, Pubmed
Saminathan, A DNA-based voltmeter for organelles. 2021, Pubmed
Schrecker, Cryo-EM structure of the lysosomal chloride-proton exchanger CLC-7 in complex with OSTM1. 2020, Pubmed
Scow, Differentiating passive from transporter-mediated uptake by PepT1: a comparison and evaluation of four methods. 2011, Pubmed
Settembre, Lysosomes as coordinators of cellular catabolism, metabolic signalling and organ physiology. 2024, Pubmed
Shen, Extracellular domain of PepT1 interacts with TM1 to facilitate substrate transport. 2022, Pubmed
Song, MCCE2: improving protein pKa calculations with extensive side chain rotamer sampling. 2009, Pubmed
Thamotharan, An active mechanism for completion of the final stage of protein degradation in the liver, lysosomal transport of dipeptides. 1997, Pubmed
Tunyasuvunakool, Highly accurate protein structure prediction for the human proteome. 2021, Pubmed
Turk, Structure of human dipeptidyl peptidase I (cathepsin C): exclusion domain added to an endopeptidase framework creates the machine for activation of granular serine proteases. 2001, Pubmed
Ural-Blimke, Structure of Prototypic Peptide Transporter DtpA from E. coli in Complex with Valganciclovir Provides Insights into Drug Binding of Human PepT1. 2019, Pubmed
Verdon, SNAT7 is the primary lysosomal glutamine exporter required for extracellular protein-dependent growth of cancer cells. 2017, Pubmed
Wang, Automated structure refinement of macromolecular assemblies from cryo-EM maps using Rosetta. 2016, Pubmed
Winchester, Lysosomal metabolism of glycoproteins. 2005, Pubmed
Wolfson, The Dawn of the Age of Amino Acid Sensors for the mTORC1 Pathway. 2017, Pubmed
Wyant, mTORC1 Activator SLC38A9 Is Required to Efflux Essential Amino Acids from Lysosomes and Use Protein as a Nutrient. 2017, Pubmed
Yamashita, Cloning and functional expression of a brain peptide/histidine transporter. 1997, Pubmed , Xenbase
Zhang, Seamless Ligation Cloning Extract (SLiCE) cloning method. 2014, Pubmed
