XB-ART-60738
J Biol Chem
2024 Mar 23;3003:105669. doi: 10.1016/j.jbc.2024.105669.
Show Gene links
Show Anatomy links
Chromosomal passenger complex condensates generate parallel microtubule bundles in vitro.
Niedzialkowska E
,
Truong TM
,
Eldredge LA
,
Ali A
,
Redemann S
,
Stukenberg PT
.
???displayArticle.abstract???
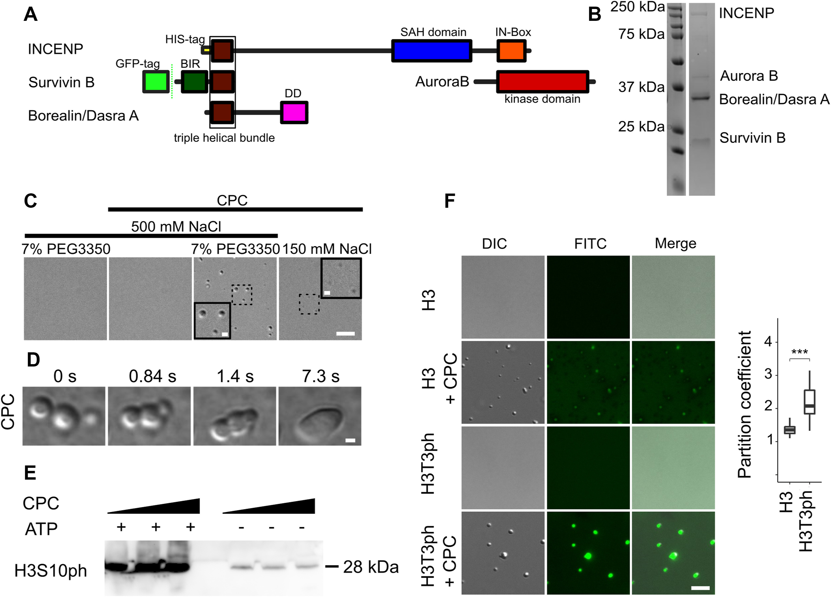
The mitotic spindle contains many bundles of microtubules (MTs) including midzones and kinetochore fibers, but little is known about how bundled structures are formed. Here, we show that the chromosomal passenger complex (CPC) purified from Escherichia coli undergoes liquid-liquid demixing in vitro. An emergent property of the resultant condensates is to generate parallel MT bundles when incubated with free tubulin and GTP in vitro. We demonstrate that MT bundles emerge from CPC droplets with protruding minus ends that then grow into long and tapered MT structures. During this growth, we found that the CPC in these condensates apparently reorganize to coat and bundle the resulting MT structures. CPC mutants attenuated for liquid-liquid demixing or MT binding prevented the generation of parallel MT bundles in vitro and reduced the number of MTs present at spindle midzones in HeLa cells. Our data demonstrate that an in vitro biochemical activity to produce MT bundles emerges after the concentration of the CPC and provides models for how cells generate parallel-bundled MT structures that are important for the assembly of the mitotic spindle. Moreover, these data suggest that cells contain MT-organizing centers that generate MT bundles that emerge with the opposite polarity from centrosomes.
???displayArticle.pubmedLink??? 38272221
???displayArticle.pmcLink??? PMC10876603
???displayArticle.link??? J Biol Chem
???displayArticle.grants??? [+]
U24 GM116790 NIGMS NIH HHS , R35 GM148181 NIGMS NIH HHS , T32 GM008136 NIGMS NIH HHS , S10 OD018149 NIH HHS , T32 GM139787 NIGMS NIH HHS , U54 CA274499 NCI NIH HHS , S10 RR025067 NCRR NIH HHS , R01 GM144668 NIGMS NIH HHS , P30 CA044579 NCI NIH HHS
Species referenced: Xenopus laevis
Genes referenced: birc5l cdca8 incenp
???attribute.lit??? ???displayArticles.show???
References [+] :
Ahonen,
Perturbation of Incenp function impedes anaphase chromatid movements and chromosomal passenger protein flux at centromeres.
2009, Pubmed,
Xenbase
Ahonen, Perturbation of Incenp function impedes anaphase chromatid movements and chromosomal passenger protein flux at centromeres. 2009, Pubmed , Xenbase
Banerjee, EB1 enables spindle microtubules to regulate centromeric recruitment of Aurora B. 2014, Pubmed , Xenbase
Bern, Byonic: advanced peptide and protein identification software. 2012, Pubmed
Bieling, A minimal midzone protein module controls formation and length of antiparallel microtubule overlaps. 2010, Pubmed , Xenbase
Bratman, Stabilization of overlapping microtubules by fission yeast CLASP. 2007, Pubmed
Bringmann, A cytokinesis furrow is positioned by two consecutive signals. 2005, Pubmed
Carmena, The chromosomal passenger complex (CPC): from easy rider to the godfather of mitosis. 2012, Pubmed
Estévez-Gallego, Structural model for differential cap maturation at growing microtubule ends. 2020, Pubmed
Fuller, Midzone activation of aurora B in anaphase produces an intracellular phosphorylation gradient. 2008, Pubmed , Xenbase
Gruneberg, Relocation of Aurora B from centromeres to the central spindle at the metaphase to anaphase transition requires MKlp2. 2004, Pubmed
Hu, KIF4 regulates midzone length during cytokinesis. 2011, Pubmed
Hümmer, Cdk1 negatively regulates midzone localization of the mitotic kinesin Mklp2 and the chromosomal passenger complex. 2009, Pubmed
Jeyaprakash, Structure of a Survivin-Borealin-INCENP core complex reveals how chromosomal passengers travel together. 2007, Pubmed
Job, Microtubule nucleation. 2003, Pubmed
Kajtez, Overlap microtubules link sister k-fibres and balance the forces on bi-oriented kinetochores. 2016, Pubmed
Kelly, Chromosomal enrichment and activation of the aurora B pathway are coupled to spatially regulate spindle assembly. 2007, Pubmed , Xenbase
Khodjakov, Minus-end capture of preformed kinetochore fibers contributes to spindle morphogenesis. 2003, Pubmed
King, Phase separation of TPX2 enhances and spatially coordinates microtubule nucleation. 2020, Pubmed , Xenbase
Kitagawa, The chromosomal passenger complex (CPC) as a key orchestrator of orderly mitotic exit and cytokinesis. 2015, Pubmed
Knowlton, Aurora B is enriched at merotelic attachment sites, where it regulates MCAK. 2006, Pubmed , Xenbase
Ku, Determination of Microtubule Lattice Parameters from Cryo-electron Microscope Images Using TubuleJ. 2020, Pubmed
Laband, Chromosome segregation occurs by microtubule pushing in oocytes. 2017, Pubmed
Landino, The Timing of Midzone Stabilization during Cytokinesis Depends on Myosin II Activity and an Interaction between INCENP and Actin. 2016, Pubmed
Lin, Similar Albeit Not the Same: In-Depth Analysis of Proteoforms of Human Serum, Bovine Serum, and Recombinant Human Fetuin. 2018, Pubmed
Mackay, Molecular analysis of the INCENPs (inner centromere proteins): separate domains are required for association with microtubules during interphase and with the central spindle during anaphase. 1993, Pubmed
Mahen, Comparative assessment of fluorescent transgene methods for quantitative imaging in human cells. 2014, Pubmed
Mishra, The Nup107-160 complex and gamma-TuRC regulate microtubule polymerization at kinetochores. 2010, Pubmed , Xenbase
Nguyen, Prc1E and Kif4A control microtubule organization within and between large Xenopus egg asters. 2018, Pubmed , Xenbase
Orr, An anaphase surveillance mechanism prevents micronuclei formation from frequent chromosome segregation errors. 2021, Pubmed
Papini, The Aurora B gradient sustains kinetochore stability in anaphase. 2021, Pubmed
Pettersen, UCSF Chimera--a visualization system for exploratory research and analysis. 2004, Pubmed
Rosasco-Nitcher, Centromeric Aurora-B activation requires TD-60, microtubules, and substrate priming phosphorylation. 2008, Pubmed , Xenbase
Sampath, The chromosomal passenger complex is required for chromatin-induced microtubule stabilization and spindle assembly. 2004, Pubmed , Xenbase
Saxton, Interzone microtubule behavior in late anaphase and telophase spindles. 1987, Pubmed
Shin, Liquid phase condensation in cell physiology and disease. 2017, Pubmed
Tas, Differentiation between Oppositely Oriented Microtubules Controls Polarized Neuronal Transport. 2017, Pubmed
Thawani, The transition state and regulation of γ-TuRC-mediated microtubule nucleation revealed by single molecule microscopy. 2020, Pubmed , Xenbase
Trivedi, The binding of Borealin to microtubules underlies a tension independent kinetochore-microtubule error correction pathway. 2019, Pubmed
Trivedi, The inner centromere is a biomolecular condensate scaffolded by the chromosomal passenger complex. 2019, Pubmed
Tsukahara, Phosphorylation of the CPC by Cdk1 promotes chromosome bi-orientation. 2010, Pubmed
White, Centralspindlin: at the heart of cytokinesis. 2012, Pubmed
Woodruff, The Centrosome Is a Selective Condensate that Nucleates Microtubules by Concentrating Tubulin. 2017, Pubmed
Yu, Central-spindle microtubules are strongly coupled to chromosomes during both anaphase A and anaphase B. 2019, Pubmed
