|
Figure 1. Identification of VANGL2-Long, a highly conserved N terminally extended VANGL2 isoform, in human and mouse cells. A, Western blot analysis of murine epithelial (IMCD3) and human embryonic kidney (HEK 293T) cell extracts using VANGL2-specific mAb 36E3 (top panel). Arrows point to the major 62 Kd VANGL2 protein and to a less intense and slower migrating band of 70 Kd both recognized by mAb 36E3. Immunoblot with an anti-alpha tubulin (bottom panel) was used as a loading control. B, DNA sequence of the 5′ region of human VANGL2 cDNA encompassing 342 bp of the 5′-UTR region immediately upstream to the conventional ATG start site (highlighted in red) and the first 57 bp of ATG-initiated VANGL2 ORF. A potential ATA alternative initiation site in position −144 (ATA-144) relative to the canonical VANGL2 ATG1 start site is highlighted in magenta. Amino acid sequences of VANGL2 and the N-terminal extension of VANGL2-Long are highlighted in yellow and cyan, respectively. The sequence of the peptide used to generate the N-VGL2 pAb rabbit antibodies is indicated in bold letters. C, diagram representations of the human VANGL2 mRNA (top) with its canonical (AUG) and near-cognate (ATA-144) initiation sites and the two VANGL2 (middle) and VANGL2-Long (bottom) encoded isoforms. Met-initiated VANGL2 and the ATA-initiated N-terminal extension are drawn in yellow and cyan, respectively. Black rectangles represent the four transmembrane domains present in both isoforms and numbers on the right give their respective length. The sequence of a peptide identified by mass spectrometry and encompassing the N terminus of VANGL2 (black) preceded by three residues of the 5′-UTR region (cyan) is shown below the VANGL2-Long diagram. Brackets above the two schematized isoforms indicate a common region recognized by mAb 36E3. D, schemes of pVANGL2 (top), pVANGL2-SL (middle), and pVANGL2-Long (bottom) vectors. All VANGL2 constructs are under the control of CMV promoter (gray box) and VANGL2 isoform representation uses the same color code as in (C). Note that, as indicated in red in pVangl2-Long, ATA-144 and the canonical ATG codon have been mutated to, respectively, ATG and GCG in order to enhance VANGL2-Long biosynthesis while abrogating VANGL2 expression by this construct. E, HEK 293T (left panel) and IMCD3 (right panel) cells were probed by immunoblotting with anti-VANGL2 mAb 36E3 upon transfection with the indicated plasmids. Note that the absence of endogenous VANGL2 signals in HEK 293T cells transfected with an empty plasmid (vector) is due to the short exposure time used to detect the overexpressed VANGL2 isoforms. Arrows point to VANGL2 and VANGL2-Long isoforms that are overexpressed by the relevant pVANGL2 and pVANGL2-Long constructs. Note that pVANGL2 SL promotes the synthesis of both VANGL2 and VANGL2-Long simultaneously (left panel). F, VANGL2-L expression requires a near-cognate AUA alternative initiation site in position −144. HEK293T cells transfected with either an empty plasmid (vector), p VANGL2, or pVANGL2-SL plasmids in which the predicted alternative AUA-144 start codon was either left intact (AUA-144) or mutated to GCA (GCA-144) were processed for Western blot analysis with mAb36E3 to detect all VANGL2 isoforms. G, amino acid sequence alignment of predicted N-terminal extensions from six vertebrate species, including human (Hs), mouse (Ms), chicken (Gg), python (Pb), African clawed frog (Xl), and zebrafish (Dr). Strictly conserved residues are in bold letters. AUA-encoded isoleucine residues that initiate the translation of all the extensions shown here are highlighted in magenta, whereas the AUG-encoded methionine residue of Vangl2 is in red. H, proteins extracted from SKBR7 (left panel) and IMCD3 (right panel) cells were immunoprecipitated with the VANGL2-Long isoform-specific N-Vgl2 pAbs and immunopurified proteins were immunoblotted with mAb 36E3. Control Ab is an isotypic control rabbit antibody. pAb, polyclonal antibody.
|
|
Figure 2. VANGL2 and VANGL2-Long form a tripartite complex with Vangl1 in vivo. A, immunoprecipitation of lysates from HEK 293T cells transfected with GFP-VANGL1 and a control plasmid or GFP-VANGL1 in combination with pVANGL2 or pVANGL2-Long, using mAb 36E3 or N-VGL2 pAbs, as indicated. The presence of GFP-VANGL1 and VANGL2 in the immunoprecipitated samples was determined by Western blotting using, respectively, a GFP-specific antibody (bottom panels) and mAb 36E3 (top panels). Arrows point to the VANGL2 and VANGL2-Long signals detected by mAb 36E3. B, SKBR7 cell extracts were immunoprecipitated with either mAb 36E3 (left panels) or N-VGL2 pAb (right panels), followed by a Western blot analysis of VANGL1 (bottom panels) and VANGL2 isoforms (top panels) using, respectively, mAb 19D5 and mAb 36E3 on two different membranes. Isotopic rat and rabbit antibodies were used as negative controls for each IP experiment (Ctrl Ab). C, lysates from WT and Crispr-Cas9 KO-VANGL2 (KO) HEK 293T cells were first immunoprecipitated with N-VGL2 pAb (IP1, N-VGL2 Ab). Bound proteins were subsequently eluted with the relevant immunogenic peptide (eluate) before being subjected to a second round of IP with VANGL1-specific mAb 19D5 (IP2, α-VANGL1). The different fractions were examined by immunoblotting for their VANGL1 (lower panel) and VANGL2 (upper panel) contents using, respectively, mAb 19D5 and mAb 36E3. Arrows in the upper panel indicate the two endogenous VANGL2 and VANGL2-Long isoforms, while those in the lower panel point to Vangl1 and immunoglobulin heavy chains (IgHC). pAb, polyclonal antibody.
|
|
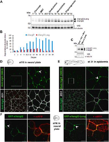
Figure 3. xVangl2-Long expression during Xenopus embryogenesis. A, whole Xenopus embryos collected at the indicated stages of development were used for protein extraction and Western blot analysis with mAb 36E3 (upper panel). Anti-tubulin immunoblotting was used to control protein loading (lower panel). The bands corresponding to xVangl2 and xVangl2-Long are indicated by black arrowheads. B, graphical representation of xVangl2 and xVangl2-Long normalized levels corresponding to the blot shown in (A). C, embryos at stage 14 were dissected to isolate the neural plate from the rest of the embryo, which comprised endodermal, ectodermal, and mesodermal tissues (End + Ect + Mes). Proteins were extracted and probed by Western blotting with mAb 36E3 (upper panel) and anti-tubulin (lower panel). D and E, spatial distribution of Vangl2 proteins revealed by immunofluorescence (IF) with mAb 36E3 in neural plate cells at stage 16 (D) and in epidermis at stage 31 (E). ZO1 IF was used to delineate cell junctions. White arrowheads point to polarized Vangl2 enrichment in the plasma membrane, which is anterior in neural plate cells and posterior in epidermal cells. F, GFP-xVangl2 and GFP-xVangl2-Long synthetic mRNAs were injected in dorsal blastomeres at 4-cell stage to reveal the spatial distribution of either Vangl2 isoform in neural plate cells of live stage 16 embryos. mRFP mRNA coinjection was used to delineate cell contours. White arrowheads point to anterior enrichment of Vangl2 and Vangl2-Long. In all panels, the scale bars represent 10 μm. MBT, midblastula transition.
|
|
Figure 4. Vangl2-Long overexpression and knockdown cause strong morphogenetic defects in Xenopus embryos. A, Xenopus embryos were injected with RNA coding for GFP-GPI as control in dorsal blastomeres at 4-cell stage and grown until stage stages 28 to 30. Overexpression of GFP-Vangl2 and GFP-Vangl2-Long caused body axis shortening (class II), or severe bending and defective neural tube closure (class III). In all panels, the scale bars represent 1 mm. B, histogram showing the class distribution of embryos injected as indicated. The bars represent the proportions of embryos in each class calculated for five independent experiments. The total number of embryos analyzed for each condition is given above each bar. C, 4-cell embryos were injected with control MO or MOs directed against Vangl2 (Vangl2 MO) and Vangl2-Long (Vangl2-Long MO2) in the marginal zone and grown until stage 31. In all panels, the scale bars represent 1 mm. D, histogram showing the class distribution of embryos injected as indicated. The bars represent the proportions of embryos in each class calculated for seven independent experiments. The total number of embryos analyzed for each condition is given above each bar. For both overexpression and knockdown assays, the statistical significance of the observed phenotypes was confirmed by a Pearson’s Chi-squared test between class II or class III versus class I, with a p-value<2.2e16. MO, morpholino oligonucleotide.
|
|
Figure 5. Vangl2 and Vangl2-Long knockdown disrupts core PCP protein asymmetric distribution. A, synthetic mRNAs encoding Dvl1-GFP and mRFP were injected at the 16-cell stage in one ventral animal blastomere, with control, Vangl2 or Vangl2-Long morpholinos. Fluorescent protein localization in epidermal cells was recorded in live embryos at stage 31. In all panels, the scale bars represent 10 μm. B, graph displaying the ratio of Dvl1-GFP signal intensity between dorsoanterior and ventroposterior domains of the cell membrane. Note that the dorsoanterior enrichment of Dvl1-GFP in control morphant cells (n = 59) is reduced in Vangl2 (n = 28) and Vangl2-Long (n = 65) morphant cells. C, synthetic mRNAs encoding GFP-Pk2 and mRFP were injected at the 16-cell stage in one ventral animal blastomere, with control, Vangl2 or Vangl2-Long morpholinos. Fluorescent protein localization in epidermal cells was recorded in live embryos at stage 31. In all panels, the scale bars represent 10 μm. D, graph displaying the ratio of GFP-Pk2 signal intensity between dorsoanterior and ventroposterior domains of the cell membrane. Note that the ventroposterior enrichment of GFP-Pk2 in control morphant cells (n = 23) is reduced in Vangl2 (n = 28) and Vangl2-Long (n = 48) morphant cells. Statistical analyses were done using GraphPad Prism software, with Student’s t tests to evaluate significance. PCP, planar cell polarity.
|
|
Figure 6. Centriole polarization is impaired by Vangl2 and Vangl2-Long knockdown. A, rational of the experiment. The flow generated by the coordinated beating of myriads of cilia in epidermal MCCs is represented by arrows along the flanks of a stage 31 Xenopus embryo (the scale bars represent 1 mm). Centriole/cilium rotational polarity is evaluated through double IF staining of the basal body (BB, Centrin) and the basal foot (γ-Tubulin) (the scale bar represents 1 μm). For each MCC, a rose histogram is generated by the Oriana software to plot the angles of orientation of unambiguously doubly stained BBs. The coordinates of the rose plot are aligned on those of the embryo. B, rose plots displaying mean BB orientation in control, Vangl2, and Vangl2-Long morphant MCCs. Each arrow represents one MCC. The length of the arrow is proportional to the degree of alignment of BBs with the mean vector. The two colors represent MCCs from two independent experiments. Note that Vangl2 and Vangl2-Long knockdown cause the dispersion of angles of orientation of individual MCCs. C, graph displaying the circular SD (CSD) of the angles of orientation of BBs, within MCCs analyzed in B. A low CSD indicates that BBs are well aligned along the mean vector in a given MCC, whereas a high CSD indicates a poor degree of alignment. Note that CSD values were higher than control in Vangl2 but not in Vangl2-Long morphant MCCs, indicating poor BB alignment in the former case. Statistical analyses were carried out with GraphPad Prism software with a Student’s t test to evaluate significance. IF, immunofluorescence; MCC, multiciliated cell.
|
|
Figure 1. Identification of VANGL2-Long, a highly conserved N terminally extended VANGL2 isoform, in human and mouse cells.A, Western blot analysis of murine epithelial (IMCD3) and human embryonic kidney (HEK 293T) cell extracts using VANGL2-specific mAb 36E3 (top panel). Arrows point to the major 62 Kd VANGL2 protein and to a less intense and slower migrating band of 70 Kd both recognized by mAb 36E3. Immunoblot with an anti-alpha tubulin (bottom panel) was used as a loading control. B, DNA sequence of the 5′ region of human VANGL2 cDNA encompassing 342 bp of the 5′-UTR region immediately upstream to the conventional ATG start site (highlighted in red) and the first 57 bp of ATG-initiated VANGL2 ORF. A potential ATA alternative initiation site in position −144 (ATA-144) relative to the canonical VANGL2 ATG1 start site is highlighted in magenta. Amino acid sequences of VANGL2 and the N-terminal extension of VANGL2-Long are highlighted in yellow and cyan, respectively. The sequence of the peptide used to generate the N-VGL2 pAb rabbit antibodies is indicated in bold letters. C, diagram representations of the human VANGL2 mRNA (top) with its canonical (AUG) and near-cognate (ATA-144) initiation sites and the two VANGL2 (middle) and VANGL2-Long (bottom) encoded isoforms. Met-initiated VANGL2 and the ATA-initiated N-terminal extension are drawn in yellow and cyan, respectively. Black rectangles represent the four transmembrane domains present in both isoforms and numbers on the right give their respective length. The sequence of a peptide identified by mass spectrometry and encompassing the N terminus of VANGL2 (black) preceded by three residues of the 5′-UTR region (cyan) is shown below the VANGL2-Long diagram. Brackets above the two schematized isoforms indicate a common region recognized by mAb 36E3. D, schemes of pVANGL2 (top), pVANGL2-SL (middle), and pVANGL2-Long (bottom) vectors. All VANGL2 constructs are under the control of CMV promoter (gray box) and VANGL2 isoform representation uses the same color code as in (C). Note that, as indicated in red in pVangl2-Long, ATA-144 and the canonical ATG codon have been mutated to, respectively, ATG and GCG in order to enhance VANGL2-Long biosynthesis while abrogating VANGL2 expression by this construct. E, HEK 293T (left panel) and IMCD3 (right panel) cells were probed by immunoblotting with anti-VANGL2 mAb 36E3 upon transfection with the indicated plasmids. Note that the absence of endogenous VANGL2 signals in HEK 293T cells transfected with an empty plasmid (vector) is due to the short exposure time used to detect the overexpressed VANGL2 isoforms. Arrows point to VANGL2 and VANGL2-Long isoforms that are overexpressed by the relevant pVANGL2 and pVANGL2-Long constructs. Note that pVANGL2 SL promotes the synthesis of both VANGL2 and VANGL2-Long simultaneously (left panel). F, VANGL2-L expression requires a near-cognate AUA alternative initiation site in position −144. HEK293T cells transfected with either an empty plasmid (vector), p VANGL2, or pVANGL2-SL plasmids in which the predicted alternative AUA-144 start codon was either left intact (AUA-144) or mutated to GCA (GCA-144) were processed for Western blot analysis with mAb36E3 to detect all VANGL2 isoforms. G, amino acid sequence alignment of predicted N-terminal extensions from six vertebrate species, including human (Hs), mouse (Ms), chicken (Gg), python (Pb), African clawed frog (Xl), and zebrafish (Dr). Strictly conserved residues are in bold letters. AUA-encoded isoleucine residues that initiate the translation of all the extensions shown here are highlighted in magenta, whereas the AUG-encoded methionine residue of Vangl2 is in red. H, proteins extracted from SKBR7 (left panel) and IMCD3 (right panel) cells were immunoprecipitated with the VANGL2-Long isoform-specific N-Vgl2 pAbs and immunopurified proteins were immunoblotted with mAb 36E3. Control Ab is an isotypic control rabbit antibody. pAb, polyclonal antibody.
|
|
Figure 2. VANGL2 and VANGL2-Long form a tripartite complex with Vangl1 in vivo.A, immunoprecipitation of lysates from HEK 293T cells transfected with GFP-VANGL1 and a control plasmid or GFP-VANGL1 in combination with pVANGL2 or pVANGL2-Long, using mAb 36E3 or N-VGL2 pAbs, as indicated. The presence of GFP-VANGL1 and VANGL2 in the immunoprecipitated samples was determined by Western blotting using, respectively, a GFP-specific antibody (bottom panels) and mAb 36E3 (top panels). Arrows point to the VANGL2 and VANGL2-Long signals detected by mAb 36E3. B, SKBR7 cell extracts were immunoprecipitated with either mAb 36E3 (left panels) or N-VGL2 pAb (right panels), followed by a Western blot analysis of VANGL1 (bottom panels) and VANGL2 isoforms (top panels) using, respectively, mAb 19D5 and mAb 36E3 on two different membranes. Isotopic rat and rabbit antibodies were used as negative controls for each IP experiment (Ctrl Ab). C, lysates from WT and Crispr-Cas9 KO-VANGL2 (KO) HEK 293T cells were first immunoprecipitated with N-VGL2 pAb (IP1, N-VGL2 Ab). Bound proteins were subsequently eluted with the relevant immunogenic peptide (eluate) before being subjected to a second round of IP with VANGL1-specific mAb 19D5 (IP2, α-VANGL1). The different fractions were examined by immunoblotting for their VANGL1 (lower panel) and VANGL2 (upper panel) contents using, respectively, mAb 19D5 and mAb 36E3. Arrows in the upper panel indicate the two endogenous VANGL2 and VANGL2-Long isoforms, while those in the lower panel point to Vangl1 and immunoglobulin heavy chains (IgHC). pAb, polyclonal antibody.
|
|
Figure 3. xVangl2-Long expression during Xenopus embryogenesis.A, whole Xenopus embryos collected at the indicated stages of development were used for protein extraction and Western blot analysis with mAb 36E3 (upper panel). Anti-tubulin immunoblotting was used to control protein loading (lower panel). The bands corresponding to xVangl2 and xVangl2-Long are indicated by black arrowheads. B, graphical representation of xVangl2 and xVangl2-Long normalized levels corresponding to the blot shown in (A). C, embryos at stage 14 were dissected to isolate the neural plate from the rest of the embryo, which comprised endodermal, ectodermal, and mesodermal tissues (End + Ect + Mes). Proteins were extracted and probed by Western blotting with mAb 36E3 (upper panel) and anti-tubulin (lower panel). D and E, spatial distribution of Vangl2 proteins revealed by immunofluorescence (IF) with mAb 36E3 in neural plate cells at stage 16 (D) and in epidermis at stage 31 (E). ZO1 IF was used to delineate cell junctions. White arrowheads point to polarized Vangl2 enrichment in the plasma membrane, which is anterior in neural plate cells and posterior in epidermal cells. F, GFP-xVangl2 and GFP-xVangl2-Long synthetic mRNAs were injected in dorsal blastomeres at 4-cell stage to reveal the spatial distribution of either Vangl2 isoform in neural plate cells of live stage 16 embryos. mRFP mRNA coinjection was used to delineate cell contours. White arrowheads point to anterior enrichment of Vangl2 and Vangl2-Long. In all panels, the scale bars represent 10 μm. MBT, midblastula transition.
|
|
Figure 4. Vangl2-Long overexpression and knockdown cause strong morphogenetic defects in Xenopus embryos.A, Xenopus embryos were injected with RNA coding for GFP-GPI as control in dorsal blastomeres at 4-cell stage and grown until stage stages 28 to 30. Overexpression of GFP-Vangl2 and GFP-Vangl2-Long caused body axis shortening (class II), or severe bending and defective neural tube closure (class III). In all panels, the scale bars represent 1 mm. B, histogram showing the class distribution of embryos injected as indicated. The bars represent the proportions of embryos in each class calculated for five independent experiments. The total number of embryos analyzed for each condition is given above each bar. C, 4-cell embryos were injected with control MO or MOs directed against Vangl2 (Vangl2 MO) and Vangl2-Long (Vangl2-Long MO2) in the marginal zone and grown until stage 31. In all panels, the scale bars represent 1 mm. D, histogram showing the class distribution of embryos injected as indicated. The bars represent the proportions of embryos in each class calculated for seven independent experiments. The total number of embryos analyzed for each condition is given above each bar. For both overexpression and knockdown assays, the statistical significance of the observed phenotypes was confirmed by a Pearson’s Chi-squared test between class II or class III versus class I, with a p-value<2.2e16. MO, morpholino oligonucleotide.
|
|
Figure 5. Vangl2 and Vangl2-Long knockdown disrupts core PCP protein asymmetric distribution.A, synthetic mRNAs encoding Dvl1-GFP and mRFP were injected at the 16-cell stage in one ventral animal blastomere, with control, Vangl2 or Vangl2-Long morpholinos. Fluorescent protein localization in epidermal cells was recorded in live embryos at stage 31. In all panels, the scale bars represent 10 μm. B, graph displaying the ratio of Dvl1-GFP signal intensity between dorsoanterior and ventroposterior domains of the cell membrane. Note that the dorsoanterior enrichment of Dvl1-GFP in control morphant cells (n = 59) is reduced in Vangl2 (n = 28) and Vangl2-Long (n = 65) morphant cells. C, synthetic mRNAs encoding GFP-Pk2 and mRFP were injected at the 16-cell stage in one ventral animal blastomere, with control, Vangl2 or Vangl2-Long morpholinos. Fluorescent protein localization in epidermal cells was recorded in live embryos at stage 31. In all panels, the scale bars represent 10 μm. D, graph displaying the ratio of GFP-Pk2 signal intensity between dorsoanterior and ventroposterior domains of the cell membrane. Note that the ventroposterior enrichment of GFP-Pk2 in control morphant cells (n = 23) is reduced in Vangl2 (n = 28) and Vangl2-Long (n = 48) morphant cells. Statistical analyses were done using GraphPad Prism software, with Student’s t tests to evaluate significance. PCP, planar cell polarity.
|
|
Figure 6. Centriole polarization is impaired by Vangl2 and Vangl2-Long knockdown.A, rational of the experiment. The flow generated by the coordinated beating of myriads of cilia in epidermal MCCs is represented by arrows along the flanks of a stage 31 Xenopus embryo (the scale bars represent 1 mm). Centriole/cilium rotational polarity is evaluated through double IF staining of the basal body (BB, Centrin) and the basal foot (γ-Tubulin) (the scale bar represents 1 μm). For each MCC, a rose histogram is generated by the Oriana software to plot the angles of orientation of unambiguously doubly stained BBs. The coordinates of the rose plot are aligned on those of the embryo. B, rose plots displaying mean BB orientation in control, Vangl2, and Vangl2-Long morphant MCCs. Each arrow represents one MCC. The length of the arrow is proportional to the degree of alignment of BBs with the mean vector. The two colors represent MCCs from two independent experiments. Note that Vangl2 and Vangl2-Long knockdown cause the dispersion of angles of orientation of individual MCCs. C, graph displaying the circular SD (CSD) of the angles of orientation of BBs, within MCCs analyzed in B. A low CSD indicates that BBs are well aligned along the mean vector in a given MCC, whereas a high CSD indicates a poor degree of alignment. Note that CSD values were higher than control in Vangl2 but not in Vangl2-Long morphant MCCs, indicating poor BB alignment in the former case. Statistical analyses were carried out with GraphPad Prism software with a Student’s t test to evaluate significance. IF, immunofluorescence; MCC, multiciliated cell.
|