|
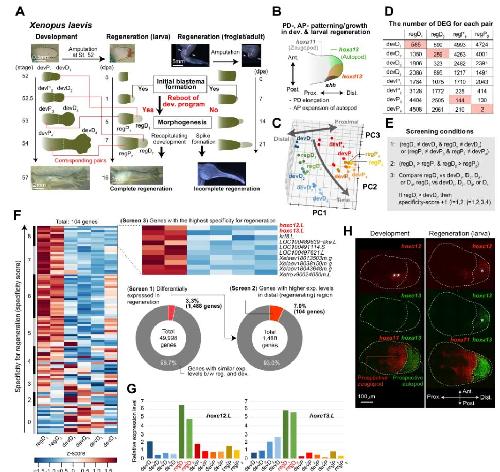
Fig. 1: Comparative transcriptomic analysis revealed that hoxc12 and hoxc13 expression show the highest regeneration specificity.A Xenopus limb development and regeneration. From an amputated larval limb bud, a complete limb regenerates, whereas from an amputated adult/froglet limb, an initial blastema is formed but subsequent morphogenesis is incomplete and terminates at spike formation. Red lines indicate the corresponding stage pairs between development and regeneration based on similarities in gene expression patterns shown in (D). B Axial patterning and growth observed in normal limb development and larval regeneration. Appropriate hox genes and morphogen expression are essential for normal morphogenesis including proximal-distal (P-D) elongation and anterior-posterior (A-P) autopod expansion. C Principal component analysis. D Number of genes with different expression levels for each pair of samples (FDR < 0.01). Since the number itself depends on the FDR-value as a threshold, the order of the numbers is of interest here. Pink shading indicates the development sample with the closest gene expression pattern to each regeneration sample. E Screening conditions for the three steps adopted. F The three screening steps for the detection of genes showing regeneration-specific expression changes. See the text and “Methods” section for details. The color in the leftmost panel shows the z-score for gene expression levels among the 6 samples. G Relative expression levels of hoxc12.L and hoxc13.L during Xenopus limb development and regeneration (the means of triplicate data). H Spatial patterns of hoxc12.L, c13.L, a13.L (an autopod marker), and a11.L (a zeugopod marker) expression within the limb bud during development and in the larval regenerating blastema. Both hoxc12 and hoxc13 are expressed in the prospective autopod region in the regenerating blastema (*), while during development, only hoxc12 shows clear expression restricted to the zeugopod (**). Each experiment was independently repeated three times for each gene with similar results. Source data are provided as a Source Data file.
|
|
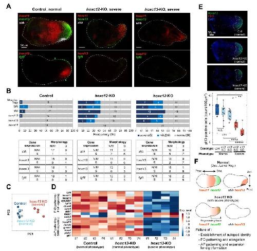
Fig. 2: Knockout of hoxc12/c13 by genome editing and its effects on larval limb regeneration.A Knockout of hoxc12 and hoxc13 genes by genome editing. ATG of each gene was chosen as the target site, and the diploid Xenopus tropicalis was used. B Effects on phenotypes. Knocking out hoxc12/c13 had no effect on limb development but did affect larval regeneration. Phenotypes were evaluated based on the number of digits, and digit formation was determined by the existence of a nail at its tip. Statistical test (binomial test, two-sided) *p = 5.7 × 10−13, **p = 7.6 × 10−9. C Knocking out hoxc12/c13 had no effects on initial blastema formation, at least morphologically. D The expression pattern of msx1, a typical marker gene for the initial phase of regeneration, is normal even in the hoxc12KO/c13KO individuals. Control: hoxc12 and hoxc13 double heterozygous individuals (hoxc12+/−hoxc13+/−). E Examples of limb morphologies and cartilage patterns in normal development (left upper), normal larval regeneration (left lower), and in regeneration of hoxc12KO individuals (right; see Supplementary Fig. 4B for phenotypes of hoxc13KO individuals). hoxc12KO: hoxc12−/−; hoxc13KO: hoxc13−/−.
|
|
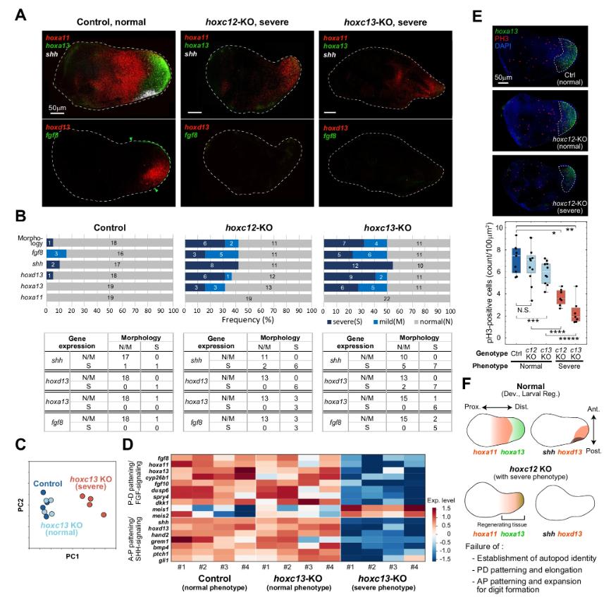
Fig. 3: Roles of hoxc12/c13 in reactivating patterning/growth during larval limb regeneration.A Typical spatial expression of patterning genes in the blastema of control (hoxc12+/+), hoxc12KO (hoxc12−/−), and hoxc13KO (hoxc13−/−) individuals at 4 dpa. B Statistics for the phenotypes in blastema morphology and gene expression for control (hoxc12+/+), hoxc12KO (hoxc12−/−), and hoxc13KO (hoxc13−/−) individuals. Biologically independent samples were used. N: normal; M: mild; S: severe. C Principal component analysis. D Comparative analysis of transcriptome data for typical patterning genes that function during limb development. E Effects of hoxc12/c13 knockout on cell proliferation in the prospective autopod region. Ctrl: hoxc12+/−. Box-plot elements: center line, median; box limits, upper and lower quartiles; whiskers, max/min. Statistical test (Student’s t-test, two-sided): *p = 2.44 × 10−5; **p = 2.43 × 10−6; ***p = 0.037; ****p = 2.81 × 10−4, *****p = 7.64 × 10−6. All data were obtained from biologically independent samples: n = 9 (Ctrl); n = 12 (c12KO, normal); n = 10 (c13KO, normal); n = 7 (c12KO, severe); n = 7 (c13KO, severe). F Summary of phenotypes. Source data are provided as a Source Data file.
|
|
Fig. 4: The induction of hoxc12/c13 expression improves regenerative abilities after metamorphosis.A Morphological changes during spike formation from an amputated normal limb; dpa: days post-amputation. B Construct used to generate transgenic Xenopus laevis (left) and morphological changes in a blastema with hoxc13 over-expression by heat shock (right). C Morphological changes in a blastema under hoxc12 induction through amputation stress only (i.e., without heat shock; left). The shape of the blastema was paddle-like with branched distal tips, clearly different from that of normal spikes. Alcian blue/alizarin red staining of cartilage and bone (right). The branched distal cartilage tips had no clear segments and did not show bone differentiation. D The frequency of individuals showing branching of distal cartilage. E Effects of hoxc12 induction through amputation stress on cell proliferation in the blastema. Statistical test (Student’s t-test, two-sided): *p = 1.24 × 10−3. Box-plot elements: center line, median; box limits, upper and lower quartiles; whiskers, max/min. All data were obtained from biologically independent samples: n = 10 (Ctrl); n = 10 (Tg). F The positions of tissue sections where immunohistochemistry experiments were performed. G The distributions of regenerate nerves (stained with acetylated tubulin) within the mesenchyme (in the distal section in (F)). Right: hoxc12 transgenic X. laevis; left: control. The bottom panels are magnified views of the top panels. Epi: epithelium; Mes: mesenchyme; Cart: cartilage. H Quantification of regenerated nerves based on the occupancy ratio within the mesenchyme. Statistical test (Student’s t-test, two-sided): *p = 3.52 × 10−3; **p = 1.74 × 10−3. Source data are provided as a Source Data file.
|
|
Fig. 5: The shift in gene expression profile of Tg-froglet blastema to that of the larval state.A, B Confirmation of the induction of transgene expression A egfp and B hoxc12 (X. tropicalis) solely through amputation stress. *: Not expressed in the control data. C Endogenous hoxc12/hoxc13 expression within the larval/froglet blastema during hindlimb regeneration. For larval regeneration (Xenopus laevis), triplicate data sets for regD1 and regD2 from Fig. 1 were used, and for froglet regeneration (Xenopus laevis), four control data sets shown in Fig. 5A/B (i.e., with no expression of egfp and hoxc12 transgenes) were utilized. Each experiment was independently repeated for larval/ froglet regeneration. Bar: mean. D Principal component analysis. E Comparison of Tg and control samples in the shh-hoxd13 expression space. F Extraction of differentially expressed genes (DEGs) between developing limb buds (St. 50) and froglet blastema (7 dpa) based on single-cell transcriptome data from Lin et al. (2021) (referred to as DEGbl-dev), and DEGs between Tg/control froglet blastema based on bulk-transcriptome data obtained in this study (referred to as DEGTg). G Comparison of expression levels for genes that are common in both DEGbl-dev and DEGTg; (top) developing limb bud vs froglet blastema and (bottom) Tg vs control froglet blastema (see “Methods” section for details). H Quantification of the consistency of the shift in gene expression profile in Tg animals toward the expression profile of a developing limb bud. Source data are provided as a Source Data file.
|
|
Fig. S1. Results of transcriptomic analysis for typical patterning genes essential for normal
limb development
Relative expression levels of the patterning genes are comparable for each corresponding pair (the
means of triplicate data). Source data are provided as a Source Data file.
|
|
Fig. S2. List of genes remaining after the second screen in the transcriptomic analysis
The genes remaining after the second screen are arranged in order of their specificity scores (see also
Figs. 1e-f).
|
|
Fig. S3. hoxc12/c13 expression patterns during limb development and regeneration
(A) hoxc12/c13 expression patterns in the developing limb buds at St. 51 and 52, and (B) in the
larval regenerating limb blastema at 4, 5, and 7 dpa. Each experiment was independently repeated for
each gene with similar results.
|
|
Fig. S4. Effects of hoxc12/c13 knockout on larval limb development and regeneration
Examples of limb morphologies/cartilage patterns in development (A) and in regeneration (B).
Cartilage was stained with Alcian blue. hoxc12-KO: hoxc12-/-
; hoxc13-KO: hoxc13-/-
.
|
|
Fig. S5. Time course of regenerating limb blastema in wild type individuals
|
|
Fig. S6. Time course of regenerating limb blastema in hoxc12 -/-
individuals
|
|
Fig. S7. Effects of hoxc13 knockout by genome editing in larval limb regeneration
(A) Frequency distribution of phenotypes defined by the number of digits for individuals with
deletions or insertions of different sub-sequences by genome editing. (B) Information about the
deletion or insertion of sub-sequences for each parent.
|
|
Fig. S8. RNAscope results for pattering genes (6 examples in addition to those shown in Fig.3a)
(A, D) Mild morphological defects. hoxa11 and hoxa13 were exclusively expressed along the PD
axis. shh expression was not detected. fgf8 expression was observed in the anterior half of the distal
epithelium. The expression range of hoxd13 was smaller than during normal development (Fig. 3a).
(B, E) Blastema growth was severely reduced. hoxa13 was expressed at the distalmost region, but no
exclusive expression with hoxa11 was observed. shh, hoxd13 expression was almost undetectable.
fgf8 expression was almost undetectable in (B) and was observed in the anterior half of the distal
epithelium in (E). (C, F) Blastema growth was also severely reduced. Expression of genes other than
hoxa11 was almost undetectable.
|
|
Fig. S9. Result of qPCR assay for some patterning genes. Comparisons were made among control
(hoxc12+/-, with normal phenotype) and hoxc12-KO (with normal or severe phenotype). Box-plot
elements: center line, median; box limits, upper and lower quartiles; whiskers, max/min. Statistical
test (Student’s t-test, two-sided). Source data are provided as a Source Data file.
|
|
Fig. S10. Heat-shock induction of hoxc12 or c13 expression and phenotypes
(A) Photo showing the experimental set up for the heat-shock induction of hoxc12 or hoxc13
expression by embedding amputated hindlimbs in agarose gel at 34-37°C (see Methods). (B-E)
Morphological changes in blastema with hoxc12 or hoxc13 overexpression induced by heat-shock at
varying durations (4 examples in addition to that shown in Fig. 4b). It should be noted that the
induced GFP level by heat-shock in F1 individuals are weaker than that in F0, but still stronger than
that by amputation stress only, for which microscopic detection was difficult.
|
|
Fig. S11. Regenerated limbs with multifurcated distal cartilage
Phenotypes generated by (A) hoxc12 or (B) hoxc13 induction by amputation stress (without heatshock).
|
|
Fig. S12. Muscle staining using MF20. No muscle was observed within the regenerated limb
structures of Tg individuals.
|
|
Fig. S13. Image analysis for detecting nerves (acetylated tubulin signal).
|
|
Fig. S14. Comparative analysis of transcriptome data (froglet regeneration at 7, 14, 21 dpa) for
typical patterning genes that function during limb development
Source data are provided as a Source Data file.
|
|
Fig. S15. Comparative transcriptome analysis. (A, C) Extraction of differentially expressed genes
(DEGs) between developing limb buds (A: St. 51; C: St.52) and froglet blastema (7dpa) based on
single cell transcriptome data from Lin et al (2021) (DEGbl-dev), and DEGs between
hoxc12Tg/control froglet blastema (7dpa) based on bulk-transcriptome data obtained in this study
(DEGTg). (B, D) Comparison of expression levels for genes that are common in both DEGbl-dev and
DEGTg, which are identified in A and C, respectively; (top) developing limb bud vs froglet blastema
and (bottom) Tg vs control froglet blastema. Source data are provided as a Source Data file.
|
|
Fig. S16. Comparative transcriptome analysis. (A, C, E) Extraction of differentially expressed
genes (DEGs) between developing limb buds (A: St. 50; C: St. 51, E: St. 52) and froglet blastema
(14dpa) based on single cell transcriptome data from Lin et al (2021) (DEGbl-dev), and DEGs between
hoxc12Tg/control froglet blastema (14dpa) based on bulk-transcriptome data obtained in this study
(DEGTg). (B, D, F) Comparison of expression levels for genes that are common in both DEGbl-dev
and DEGTg, which are identified in A, C, and E, respectively; (top) developing limb bud vs froglet
blastema and (bottom) Tg vs control froglet blastema. Source data are provided as a Source Data file.
|