Click here to close
Hello! We notice that you are using Internet Explorer, which is not supported by Xenbase and may cause the site to display incorrectly.
We suggest using a current version of Chrome,
FireFox, or Safari.
The FAM13A Long Isoform Regulates Cilia Movement and Co-ordination in Airway Mucociliary Transport.
Howes A
,
Rogerson C
,
Belyaev N
,
Karagyozova T
,
Rapiteanu R
,
Fradique R
,
Pellicciotta N
,
Mayhew D
,
Hurd C
,
Crotta S
,
Singh T
,
Dingwell K
,
Myatt A
,
Arad N
,
Hasan H
,
Bijlsma H
,
Panjwani A
,
Vijayan V
,
Young G
,
Bridges A
,
Petit-Frere S
,
Betts J
,
Larminie C
,
Smith JC
,
Hessel EM
,
Michalovich D
,
Walport L
,
Cicuta P
,
Powell AJ
,
Beinke S
,
Wack A
.
???displayArticle.abstract???
SNPs in the FAM13A locus are amongst the most commonly reported risk alleles associated with chronic obstructive pulmonary disease (COPD) and other respiratory diseases, however the physiological role of FAM13A is unclear. In humans, two major protein isoforms are expressed at the FAM13A locus: 'long' and 'short', but their functions remain unknown, partly due to a lack of isoform conservation in mice. We performed in-depth characterisation of organotypic primary human airway epithelial cell subsets and show that multiciliated cells predominantly express the FAM13A long isoform containing a putative N-terminal Rho GTPase activating protein (RhoGAP) domain. Using purified proteins, we directly demonstrate RhoGAP activity of this domain. In Xenopus laevis, which conserve the long isoform, Fam13a-deficiency impaired cilia-dependent embryo motility. In human primary epithelial cells, long isoform deficiency did not affect multiciliogenesis but reduced cilia co-ordination in mucociliary transport assays. This is the first demonstration that FAM13A isoforms are differentially expressed within the airway epithelium, with implications for the assessment and interpretation of SNP effects on FAM13A expression levels. We also show that the long FAM13A isoform co-ordinates cilia-driven movement, suggesting that FAM13A risk alleles may affect susceptibility to respiratory diseases through deficiencies in mucociliary clearance. This article is open access and distributed under the terms of the Creative Commons Attribution 4.0 International License (https://creativecommons.org/licenses/by/4.0/).
Figure 1.
. FAM13A isoforms are differentially expressed across species and between human airway epithelial cell types. (A) Representation of the conservation of the two FAM13A isoforms across human, mouse, rat, and frog species. Distances are based on the conservation of the region shared between the long and short isoforms. Length of solid black lines demonstrates number of substitutions per site, bar of length 0.04 shown for scale. (B) GTP hydrolysis of purified RhoA alone or incubated with 100 nM purified FAM13A N-terminal domain. Δ Abs represents change in absorbance. (C) Pulldown of active RhoA from HEK 293T cell lysates with overexpressed FLAG-tagged FAM13A long isoform or FAM13A short isoform and quantification of the ratio of active RhoA-GTP to total RhoA, normalized to the levels when FAM13A short isoform is expressed (n = 4, paired t test, P = 0.0008). (D) Abundance of FAM13A isoform expression in lung tissue and airway epithelial cell types in the Functional Annotation of the Mammalian Genome 5 data set. (E) mRNA expression levels of FAM13A isoforms during primary human bronchial epithelial cell (hBEC) differentiation at indicated days of ALI culture. Values are normalized to HPRT1. Bars represent triplicate cultures and mean ± SD. BEC = bronchial epithelial cells; RhoGAP = Rho GTPase-activating protein; SAEC = small airway epithelial cells; TEC = tracheal epithelial cells.
Figure 2.
. Identification and characterization of epithelial cell subsets from cultures differentiated at the air–liquid interface (ALI). (A) Representative flow cytometry dot plots illustrating cell surface expression of CD271, CD49f, CD133, and CD66a/c/e on hBEC ALI cultures at Day 28. The five populations, indicated with red roman numerals, were isolated to homogeneity by fluorescence-activated cell sorting. (B–D) Lineage-specific gene expression analysis of sorted epithelial cell subsets by RNA sequencing. Box plots illustrate mean normalized read counts and SD. (B) Basal cell markers. (C) Secretory cell markers. (D) Ciliated cell markers. Distinct subpopulations are color coded in (B)–(G) and (I). (E) Principal-component analysis illustrating two components that best define transcriptional territories occupied by epithelial cell subpopulations. (F) Heatmap illustrating unsupervised hierarchical clustering of significantly expressed and regulated genes (FC ± 1.5, P < 0.05) in epithelial cell subsets, demonstrating lineage relationships. The Double Positive population closely aligns with the ciliated cell populations, suggesting a precursor–product relationship between these populations. (G) Representative ImageStream X MKII images of bronchial epithelial cells. CD133 is expressed on ciliated cells and double-positive progenitors. It is interesting that polarization of CD133 is already observed on double-positive progenitor cells. A population of CD66a/c/e single-positive cells is clearly visible. (H) Representative dot plots of CD133 and CD66a/c/e expression on unmanipulated, B2M, and FOXJ1 knockdown hBECs. Initial gating was performed as described in (A). (I) FAM13A isoform expression analysis of sorted epithelial cell subsets by RNA sequencing. Box plots illustrate mean normalized read counts and SD. Three donors were used for cell sorting and RNA sequencing in three separate experiments. Two donors in two separate experiments were used in gene-editing studies. FC = fold change.
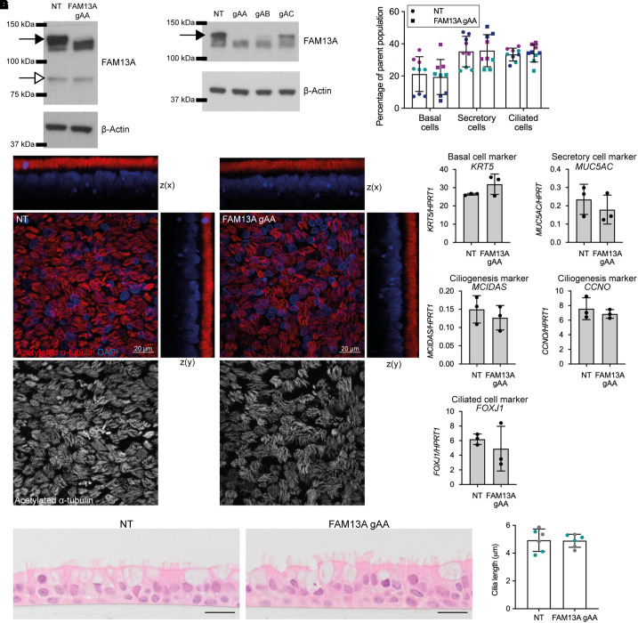
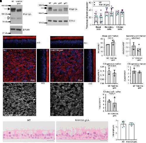
Figure 3.
. FAM13A long-isoform knockdown does not affect hBEC differentiation. (A) FAM13A isoform expression in hBEC cultures edited with nontargeting control (NT) or “FAM13A gAA” CRISPR guide RNA. Long isoform is indicated with a closed arrow, and short isoform is indicated with an open arrow (expected molecular weights were 117 kD and 80 kD, respectively). (B) Expression of FAM13A long isoform (closed arrow) protein in hBEC cultures edited with NT or three CRISPR guide RNAs targeting the FAM13A long isoform. (C) Flow cytometry analysis of epithelial cell populations in NT and FAM13A gAA cultures. Three independent experiments between Day 25 and Day 31 of ALI culture (annotated in different colors), triplicate cultures per experiment. Data indicate mean ± SD. (D) Immunofluorescent staining of cilia (acetylated α-tubulin, red) in NT and FAM13A gAA differentiated hBEC cultures, Scale bars, 20 μm. (E) mRNA expression of epithelial cell marker genes in NT and FAM13A gAA differentiated hBECs. Values are normalized to HPRT1. Bars represent triplicate cultures from a single donor; results are representative of experiments from two donors, mean ± SD. (F) Hematoxylin and eosin staining of NT and FAM13A gAA differentiated hBEC cultures. Scale bars, 20 μm. (G) Quantification of cilia length from hematoxylin and eosin staining of NT and FAM13A gAA differentiated hBEC cultures. Two independent cultures of hBECs from different donors, three Transwells per genotype, 100 cilia lengths measured per Transwell. Data indicate mean ± SD; two-way ANOVA, not significant.
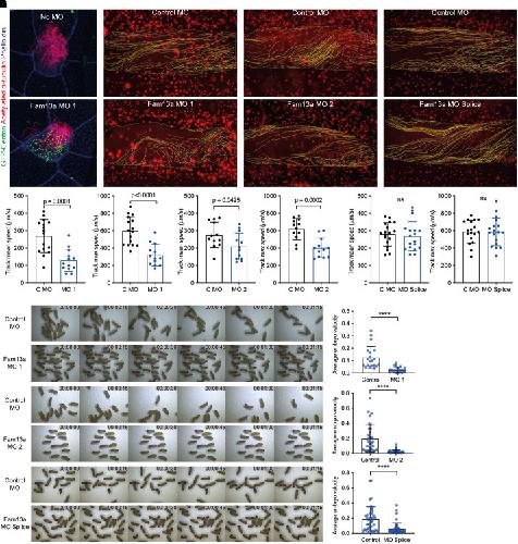
Figure 4.
. Fam13a long-isoform knockdown in Xenopus laevis embryos affects epidermal cilia function. (A) Immunofluorescent images of X. laevis epidermis after coinjection of morpholino (MO) 1 and GFP-centrin (injection control). (B–D) Representative stills from Trackmate analysis of bead movement movies with control and (B) MO 1, (C) MO 2, or (D) MO Splice. (E–G) Quantification of Trackmate analysis with control (abbreviated as C) and (E) MO 1, (F) MO 2, or (G) MO Splice. Data indicate mean ± SD, unpaired t test. Tracks averaged across each embryo. (E) Control, n = 1,815 from 16 embryos; MO 1, n = 1,990 from 13 embryos; three independent experiments. (F) Control, n = 1,510 from 12 embryos; MO 2, n = 2,018 from 12 embryos; two independent experiments. (G) Control, n = 2,893 from 18 embryos; MO Splice, n = 2,604 from 18 embryos; three independent experiments. (H–J) Stills from brightfield movies of X. laevis embryo drift and quantification of embryo movement with control and (H) MO 1, (I) MO 2, or (J) MO Splice. Data indicate mean ± SD, unpaired t tests with Welch’s correction, P < 0.0001. (H) Twenty embryos, two independent experiments. (I) Control, n = 34 embryos; and MO 2, n = 43 embryos, three independent experiments. (J) Control, n = 34 embryos; MO Splice, n = 43 embryos; three independent experiments. ****P < 0.001. ns = not significant.
Figure 5.
. FAM13A long-isoform knockdown reduces cilia coordination in differentiated hBEC mucociliary clearance assays. (A) Maximum projections of fluorescent movies of bead movement in 8% mucin on differentiated NT control, FAM13A gAA, or DNAI1 knockdown (kd) hBEC cultures. (B) Steps from quantification of hBEC bead assay with the “Cambridge” pipeline. Left: raw flow velocity vector field. Right: final flow velocity vector field: red indicates raw measured velocity vectors, blue dotted line indicates circular mask, black indicates moving cilia, and green indicates vectors with magnitude above threshold. (C) Comparison of the percentage of active cilia and percentage of culture above threshold movement in mucociliary transport assays with fluorescent beads in 8% mucin on differentiated NT, FAM13A gAA, or DNAI1 knockdown hBEC cultures using the Cambridge pipeline. Six independent assays, four hBEC donors (indicated with purple, teal, gray, and black), four to six cultures per genotype. Data indicate mean ± SD, two-way ANOVAs. Left graph: **P = 0.0011 and ****P < 0.0001. (D) Comparison of the percentage of active cilia and percentage of culture above threshold movement in 2.5% methylcellulose on differentiated NT, FAM13A gAA, or DNAI1 knockdown hBEC cultures using the Cambridge pipeline. Three independent experiments, three hBEC donors (indicated with purple, teal, and gray), four to six cultures per genotype. Data indicate mean ± SD, two-way ANOVAs. Left graph: ***P = 0.0006. Right graph: ***P = 0.0003 and ****P < 0.0001. (E) Steps from quantification of hBEC bead assay with the “Stevenage” pipeline. Left: pixels that change in intensity over the course of the experiment were used to form the moving mask. Right: moving and coordinated masks overlaid. (F) Comparison of moving and coordinated regions of bead movement in mucociliary transport assays with fluorescent beads in 8% mucin on differentiated NT, FAM13A gAA, or DNAI1 knockdown hBEC cultures using the Stevenage pipeline. Five independent experiments, three hBEC donors (indicated with purple, teal, and gray), four to six cultures per genotype. Data indicate mean ± SD, two-way ANOVAs. Left graph: ***P = 0.0003. Middle graph: ***P = 0.0002 and ****P < 0.0001. Right graph: **P = 0.0068 and ****P < 0.0001. (G) Comparison of moving and coordinated regions of bead movement in mucociliary transport assays with fluorescent beads in 2.5% methylcellulose on differentiated NT, FAM13A gAA, or DNAI1 knockdown hBEC cultures using the Stevenage pipeline. Three independent assays, three hBEC donors (indicated with purple, teal, and gray), four to six cultures per genotype. Data indicate mean ± SD, two-way ANOVAs. Left graph: ****P < 0.0001. Middle graph: **P = 0.0040 and ****P < 0.0001. Right graph: ***P = 0.0006 (bottom) and 0.0005 (top). Two-way ANOVA factors were defined as experiment and genotype. The P values quoted here correspond to the P values associated with the effect of variation between genotypes. FOV = field of view.