XB-ART-60703
Curr Res Toxicol
2024 Jan 01;6:100169. doi: 10.1016/j.crtox.2024.100169.
Show Gene links
Show Anatomy links
Comparing the effects of three neonicotinoids on embryogenesis of the South African clawed frog Xenopus laevis.
???displayArticle.abstract???
Neonicotinoids (NEOs) are widely used insecticides that are ubiquitous in agricultural use. Since NEOs are found in natural waters as well as in tap water and human urine in regions where NEOs are widely used, NEOs pose a potential hazard to non-target organisms such as animals and humans. Some of the commonly detected NEOs are imidacloprid (IMD), thiamethoxam (TMX), and its metabolite clothianidin (CLO). Although previously published scientific information, including an assessment of the environmental risks, particularly for bees, had resulted in a ban on the outdoor use of these three NEOs in the EU - their use is now only permitted in closed greenhouses - these NEOs continue to be used in agriculture in many other parts of the world. Therefore, a detailed study and comparison of the effects of NEOs on the embryonic development of non-target organisms is needed to further define the risk profiles. Embryos of the South African clawed frog Xenopus laevis, a well-established aquatic model, were exposed to different concentrations of IMD, TMX, or CLO (0.1-100 mg/L) to study and compare the possible effects of a single contaminant in natural water bodies on early embryogenesis. The results included a reduced body length, a smaller orbital space, impaired cranial cartilage and nerves, and an altered heart structure and function. At the molecular level, NEO exposure partially resulted in an altered expression of tissue-specific factors, which are involved in eye, cranial placode, and heart development. Our results suggest that the NEOs studied negatively affect the embryonic development of the non-target organism X. laevis. Since pesticides, especially NEOs, pollute the environment worldwide, it is suggested that they are strictly controlled and monitored in the areas where they are used. In addition, the question arises as to whether pesticide metabolites also pose a risk to the environment and need to be investigated further so that they can be taken into account when registering ingredients.
???displayArticle.pubmedLink??? 38706785
???displayArticle.pmcLink??? PMC11068530
???displayArticle.link??? Curr Res Toxicol
Species referenced: Xenopus laevis
Genes referenced: actc1 alcam egr2 myh6 pax6 pnma2 rax sox3 tnnt2 twist1
???displayArticle.antibodies??? Neuronal Ab4 Tnnt2 Ab1
Phenotypes: Xla Wt + CLO (0.1-1mg/L) (Fig. 4 AB) [+]
Xla Wt + CLO (100mg/L)
(Fig. 12 AB)
Xla Wt + CLO (100mg/L) (Fig. 2 C)
Xla Wt + CLO (100mg/L) (Fig. 6 ABC)
Xla Wt + CLO (100mg/L) (Fig. 7 ABC)
Xla Wt + CLO (100mg/L) (Fig. 8 AB)
Xla Wt + CLO (100mg/L) (Fig. 9 AB)
Xla Wt + CLO (100mg/L) (Sup. Fig. 3 CD)
Xla Wt + CLO (10-100mg/L) (Fig. 4 AB)
Xla Wt + CLO (10-100mg/L) (Fig 5. ABCD)
Xla Wt + CLO 50mg/L) (Fig. 10 ABC)
Xla Wt + CLO 50mg/L) (Fig. 11 AB)
Xla Wt + CLO 50mg/L) (Fig. 6 ABC)
Xla wt + IMD (0.1-1mg/L) (Fig. 4 AB)
Xla Wt + IMD (10-100mg/L) (fig 4 AB)
Xla Wt + IMD (10-100mg/L) (Fig 5. ABCD)
Xla Wt + Imidacloprid (100mg/l) (Fig 2. AB)
Xla Wt + Imidacloprid (100mg/l) (Fig. 2 C)
Xla Wt + Imidacloprid (100mg/l) (Fig. 6 ABC)
Xla Wt + Imidacloprid (100mg/l) (Fig. 7 ABC)
Xla Wt + Imidacloprid (100mg/l) (Fig 8 AB)
Xla Wt + Imidacloprid (100mg/l) (Fig. 9 AB)
Xla Wt + Imidacloprid (10mg/L) (Fig 2. AB)
Xla Wt + Imidacloprid (50mg/L) (Fig. 10 ABC)
Xla Wt + Imidacloprid (50mg/L) (Fig. 11 AB)
Xla Wt + Imidacloprid (50mg/L) (Fig. 2 C)
Xla Wt + Imidacloprid (50mg/L) (Fig. 6 ABC)
Xla Wt + TMX (0.1-1mg/L) (Fig. 4 AB)
Xla wt + TMX (100mg/L) (Fig. 12 AB)
Xla wt + TMX (100mg/L) (Fig. 2 C)
Xla wt + TMX (100mg/L) (Fig. 3 B)
Xla wt + TMX (100mg/L) (Fig. 6 ABC)
Xla wt + TMX (100mg/L) (Fig. 8 AB)
Xla wt + TMX (100mg/L) (Fig. 9 AB)
Xla wt + TMX (100mg/L) (Sup. Fig. 3 AB)
Xla Wt + TMX (10-100mg/L) (Fig 4 AB)
Xla Wt + TMX (10-100mg/L) (Fig 5. ABCD)
Xla Wt + TMX (10mg/L) (Fig. 2 C)
Xla Wt + TMX (50mg/L) (Fig. 10 ABC)
Xla Wt + TMX (50mg/L) (Fig. 11 AB)
Xla Wt + TMX (50mg/L) (Fig. 2 C)
Xla Wt + TMX (50mg/L) (Fig. 6 ABC)
Xla Wt + CLO (100mg/L) (Fig. 2 C)
Xla Wt + CLO (100mg/L) (Fig. 6 ABC)
Xla Wt + CLO (100mg/L) (Fig. 7 ABC)
Xla Wt + CLO (100mg/L) (Fig. 8 AB)
Xla Wt + CLO (100mg/L) (Fig. 9 AB)
Xla Wt + CLO (100mg/L) (Sup. Fig. 3 CD)
Xla Wt + CLO (10-100mg/L) (Fig. 4 AB)
Xla Wt + CLO (10-100mg/L) (Fig 5. ABCD)
Xla Wt + CLO 50mg/L) (Fig. 10 ABC)
Xla Wt + CLO 50mg/L) (Fig. 11 AB)
Xla Wt + CLO 50mg/L) (Fig. 6 ABC)
Xla wt + IMD (0.1-1mg/L) (Fig. 4 AB)
Xla Wt + IMD (10-100mg/L) (fig 4 AB)
Xla Wt + IMD (10-100mg/L) (Fig 5. ABCD)
Xla Wt + Imidacloprid (100mg/l) (Fig 2. AB)
Xla Wt + Imidacloprid (100mg/l) (Fig. 2 C)
Xla Wt + Imidacloprid (100mg/l) (Fig. 6 ABC)
Xla Wt + Imidacloprid (100mg/l) (Fig. 7 ABC)
Xla Wt + Imidacloprid (100mg/l) (Fig 8 AB)
Xla Wt + Imidacloprid (100mg/l) (Fig. 9 AB)
Xla Wt + Imidacloprid (10mg/L) (Fig 2. AB)
Xla Wt + Imidacloprid (50mg/L) (Fig. 10 ABC)
Xla Wt + Imidacloprid (50mg/L) (Fig. 11 AB)
Xla Wt + Imidacloprid (50mg/L) (Fig. 2 C)
Xla Wt + Imidacloprid (50mg/L) (Fig. 6 ABC)
Xla Wt + TMX (0.1-1mg/L) (Fig. 4 AB)
Xla wt + TMX (100mg/L) (Fig. 12 AB)
Xla wt + TMX (100mg/L) (Fig. 2 C)
Xla wt + TMX (100mg/L) (Fig. 3 B)
Xla wt + TMX (100mg/L) (Fig. 6 ABC)
Xla wt + TMX (100mg/L) (Fig. 8 AB)
Xla wt + TMX (100mg/L) (Fig. 9 AB)
Xla wt + TMX (100mg/L) (Sup. Fig. 3 AB)
Xla Wt + TMX (10-100mg/L) (Fig 4 AB)
Xla Wt + TMX (10-100mg/L) (Fig 5. ABCD)
Xla Wt + TMX (10mg/L) (Fig. 2 C)
Xla Wt + TMX (50mg/L) (Fig. 10 ABC)
Xla Wt + TMX (50mg/L) (Fig. 11 AB)
Xla Wt + TMX (50mg/L) (Fig. 2 C)
Xla Wt + TMX (50mg/L) (Fig. 6 ABC)
???attribute.lit??? ???displayArticles.show???
|
|
Graphical Abstract |
|
|
Fig. 1. Timeline of X. laevis Development and Stability of the Different NEOs. A. X. laevis embryogenesis and analytical methods. After the fertilization, the 2-cell-stage embryos were incubated in the control and NEO (IMD/TMX/CLO) solutions until they reached the desired stage. Embryos at stage 23 (four incubations days), stage 28 (five incubation days) and stage 32 (seven incubation days) were used for WMISH staining. For the morphological phenotype as well as the detailed and functional analyses we used stage 44/45 embryos that had been incubated in a NEO solution for 14 days. B. Experimental setup. Two times 15 X. laevis embryos at stage 2 were incubated in 5 mL of different NEO solutions (0.1 – 100 mg/L) or 0.1x MBSH (control) at 14 °C. C. Experimental conditions. To determine the exact NEO concentrations on day 1, two sets of 1 and 100 mg/L NEO solutions were sent to an analytical lab. The same solutions were analyzed after 14 days to determine possible changes in concentrations over the incubation time. Abbreviations: NEO, neonicotinoid; IMD, imidacloprid; TMX, thiamethoxam; CLO, clothianidin; M1, measurement 1; M2, measurement 2; d, days; WMISH, whole mount in situ hybridization; mL, milliliter; mg/L, milligram per liter. |
|
|
Fig. 2. Influence of IMD, TMX and CLO on the Mobility and Heart Rate of X. laevis. A. Mobility of stage 44/45 embryos during two hours. Effect of IMD (left column), TMX (middle column) or CLO (right column) on the embryos mobility. B. Total distance moved at stage 44/45. The total distance moved by stage 44/45 embryos from two to three embryo batches during two hours was studied. C. Measurement of the heart rate at stage 44/45. The heartbeats of stage 44/45 embryos after exposure to IMD (left panel), TMX (middle panel) or CLO (right panel) were counted for one minute. Abbreviations: IMD, imidacloprid; TMX, thiamethoxam, CLO, clothianidin; mg/L, milligram per liter; cm, centimeter; n, number of embryos analyzed. Statistics: The statistical evaluation always refers to the comparison of the respective exposure group (IMD, TMX, CLO) with the control group (without NEO). |
|
|
Fig. 3. Effect of IMD, TMX and CLO on the Embryonic Body Length of X. laevis. A. Body length at stage 44/45. Dorsal views of embryos at stage 44/45 showed the development of control and NEO-exposed embryos. B. Measurement of body length at stage 44/45. Head-tail length measurements (red dotted line in A) of embryos of one to two representative embryo batches after exposure to IMD (left panel), TMX (middle panel) or CLO (right panel) were compared to control embryos. Abbreviations: IMD, imidacloprid; TMX, thiamethoxam, CLO, clothianidin; mg/L, milligram per liter; mm, millimeter; n, number of embryos analyzed. Statistics: The statistical evaluation always refers to the comparison of the respective exposure group (IMD, TMX, CLO) with the control group (without NEO). |
|
|
Fig. 4. Effect of IMD, TMX and CLO on the Embryonic Eye Area of X. laevis. A. Eye area at stage 44/45. Lateral views of the eyes (black arrowheads show smaller eyes) of control embryos and stage 44/45 embryos after exposure to IMD (left column), TMX (middle column) or CLO (right column). B. Measurement of eye area at stage 44/45. Eye area measurement of one to two representative embryo batches (the area measured is highlighted in red in the control embryo shown in the left corner in A). Comparison of eyes from the control group to eyes after exposure to IMD (left panel), TMX (middle panel) or CLO (right panel). Abbreviations: IMD, imidacloprid; TMX, thiamethoxam, CLO, clothianidin; mg/L, milligram per liter; mm2, square millimeter; n, number of embryos analyzed. Statistics: The statistical evaluation always refers to the comparison of the respective exposure group (IMD, TMX, CLO) with the control group (without NEO). |
|
|
Fig. 5. Influence of IMD, TMX and CLO on the Molecular Basis of X. laevis Eye Development. A. rax expression area at stage 23. Anterior views of the eye-specific gene rax at stage 23. Representative images of the expression area (highlighted in red) after exposure to IMD (left column), TMX (middle column) or CLO (right column) compared to control embryos. The area of IMD- and CLO-treated embryos is reduced (black arrowheads). B. Measurement of rax area at stage 23. Quantification of the total expression area of the eye-specific gene rax of one embryo batch. C. rax expression intensity at stage 23. Anterior views of the eye-specific gene rax at stage 23. Representative images showing the intensity of the rax expression. Less intense expression is measured after an exposure to IMD and TMX (black arrowheads). D. Measurement of rax intensity at stage 23. Statistical evaluation of the normalized mean intensity of rax expression of one embryo batch. Abbreviations: IMD, imidacloprid; TMX, thiamethoxam, CLO, clothianidin; mg/L, milligram per liter; mm2, square millimeter; n, number of embryos analyzed. Statistics: The statistical evaluation always refers to the comparison of the respective exposure group (IMD, TMX, CLO) with the control group (without NEO). |
|
|
Fig. 6. Cranial Cartilage Development of X. laevis after Exposure to IMD, TMX or CLO. A. Cranial cartilage at stage 45. Exposure to IMD (left column), TMX (middle column) and CLO (right column) resulted in changes in branchial arch area (pink arrowheads) and to a deformation and tightening of the Meckel cartilage angles (blue arrowheads) at stage 45. B. Measurement of the branchial arch area at stage 45. Branchial arch area measurement (measurement as by pink area in the left control in A). Both sides of one embryo batch were measured and the average value was determined. C. Measurement of Meckel cartilage angle at stage 45. The angle (blue dotted line in A) of the Meckel cartilage of one embryo batch was measured. Abbreviations: IMD, imidacloprid; TMX, thiamethoxam, CLO, clothianidin; mg/L, milligram per liter; mm2, square millimeter; °, degrees; n, number of embryos analyzed. Statistics: The statistical evaluation always refers to the comparison of the respective exposure group (IMD, TMX, CLO) with the control group (without NEO). |
|
|
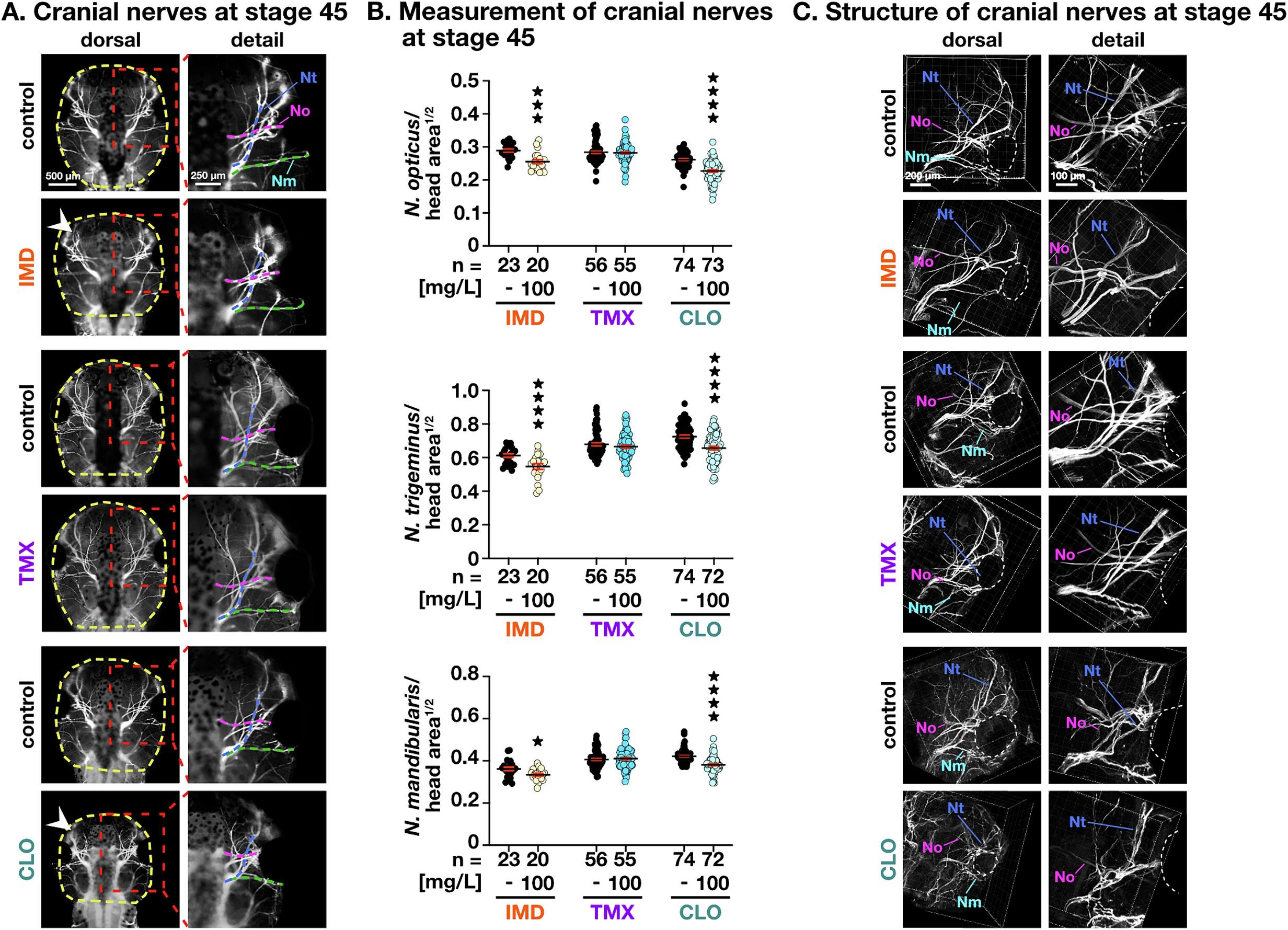
Fig. 7. Effect of IMD, TMX and CLO on the Cranial Nerve Development. A. Cranial nerves at stage 45. Dorsal views of IMD, TMX or CLO-treated embryos compared to control embryos at stage 45 made visible through 3A10 antibody staining. B. Measurement of cranial nerves at stage 45. Quantification of the ratios between the cranial nerve length to the root of the head area (yellow dotted circle in A) at stage 45 after an exposure of one to three embryo batches to IMD, TMX or CLO. Statistical evaluations of the lengths of N. opticus (pink dotted lines in A), N. trigeminus (blue dotted lines in A) and N. mandibularis (green dotted lines in A) are performed. C. Detailed structure of cranial nerves at stage 45. Dorsal overview and detailed imaging of 3D models of the stained cranial nerves are shown. Cranial nerves appear thinner and less structured after exposure to IMD, CLO and TMX. Abbreviations: IMD, imidacloprid; TMX, thiamethoxam, CLO, clothianidin; No, Nervus opticus; Nt, Nervus trigeminus; Nm, Nervus mandibularis; mg/L, milligram per liter; mm, millimeter; n, number of embryos analyzed. Statistics: The statistical evaluation always refers to the comparison of the respective exposure group (IMD, TMX, CLO) with the control group (without NEO). |
|
|
Fig. 8. Effect of IMD, TMX and CLO on the Expression of the Cranial Placode-Specific Gene sox3. A. sox3 expression at stage 32. Lateral view of embryos after WMISH staining with the cranial placode-specific gene sox3 showing the epibranchial placodes VII (pink dotted line), IX (orange dotted line) and X (blue dotted line). B. Measurement of sox3 expression lengths at stage 32. Length measurement of the different epibranchial placodes of one embryo batch. IMD and CLO lead to changes in the length of eP X (blue arrowhead in A), and TMX to a shortening of eP IX (orange arrowhead in A). Abbreviations: IMD, imidacloprid; TMX, thiamethoxam, CLO, clothianidin; eP, epibranchial placode; mg/L, milligram per liter; mm, millimeter; n, number of embryos analyzed. Statistics: The statistical evaluation always refers to the comparison of the respective exposure group (IMD, TMX, CLO) with the control group (without NEO). |
|
|
Fig. 9. Effect of an Exposure to IMD, TMX and CLO on the Development of Heart Edema in X. laevis. A. Heart edema at stage 44/45. Exposure to IMD (left column), TMX (middle column) and CLO (right column) led to the formation of heart edema (black arrowheads) at stage 44/45. B. Analysis of embryos with heart edema at stage 44/45. Statistical evaluation of embryos with heart edema from four independent embryo batches. Abbreviations: IMD, imidacloprid; TMX, thiamethoxam, CLO, clothianidin; mg/L, milligram per liter; n, number of embryos analyzed. Statistics: The statistical evaluation always refers to the comparison of the respective exposure group (IMD, TMX, CLO) with the control group (without NEO). |
|
|
Fig. 10. Effect of IMD, TMX and CLO Exposure on the Heart Size of X. laevis. A. Isolated hearts at stage 44/45. Images of isolated hearts after an exposure to IMD (left column), TMX (middle column) and CLO (right column) compared to control hearts. Atria (pink arrowheads) and ventricles (turquoise arrowheads) appear wider. B. Measurement of atrium width at stage 44/45. Measurement of atrial width (pink dotted line in A) after IMD, TMX and CLO incubation. C. Measurement of ventricle width at stage 44/45. Measurement of the ventricle width (turquoise dotted line in A) was also performed. Abbreviations: IMD, imidacloprid; TMX, thiamethoxam, CLO, clothianidin; mg/L, milligram per liter; mm, millimeter; n, number of embryos analyzed. Statistics: The statistical evaluation always refers to the comparison of the respective exposure group (IMD, TMX, CLO) with the control group (without NEO). |
|
|
Fig. 11. Structural Analyses of X. laevis Cardiac Development after IMD, TMX and CLO Exposure. A. Heart morphology at stage 44/45. Ventral views of the hearts in the embryos from two embryo batches after Tnnt2 antibody staining at stage 44/45. The percentages stated indicate the proportion of embryos with an abnormal heart structure (IMD: control: 11.64 % of 52 embryos, 50 mg/L: 78.00 % of 50 embryos, 100 mg/L: 86.36 % of 44 embryos; TMX: control: 20.61 % of 58 embryos, 50 mg/L: 24.07 % of 54 embryos, 100 mg/L: 21.67 % of 60 embryos; CLO: control: 13.21 % of 53 embryos, 50 mg/L: 26.92 % of 52 embryos, 100 mg/L: 54.35 % of 46 embryos). B. Detailed heart structure at stage 44/45. Detailed analysis of the heart structure of randomly selected embryos using the confocal microscope. The sections and 3D models of the heart are shown for each NEO and each concentration. The heart muscle tissue appears deformed and less organized at higher NEO concentrations. Abbreviations: IMD, imidacloprid; TMX, thiamethoxam, CLO, clothianidin; a, atrium; v, ventricle; oft, outflow-tract; mg/L, milligram per liter; n, number of embryos analyzed. Statistics: The statistical evaluation always refers to the comparison of the respective exposure group (IMD, TMX, CLO) with the control group (without NEO). |
|
|
Fig. 12. Molecular Basis of X. laevis Cardiac Development after Exposure to IMD, TMX and CLO. A. mhcα expression area at stage 28. Area of expression of the cardiac-specific gene mhcα at stage 28. The area of expression is shown in red. B. Measurement of mhcα area at stage 28. Statistical analysis of mhcα expression area after exposure to IMD, TMX and CLO. C. mhcα expression intensity at stage 28. Ventral views of the intensity of mhcα expression at stage 28. The black arrowheads show a reduced intense expression after exposure to TMX and CLO. D. Measurement of mhcα intensity at stage 28. Normalized mean intensity of mhcα expression. Abbreviations: IMD, imidacloprid; TMX, thiamethoxam, CLO, clothianidin; mg/L, milligram per liter; mm2, square millimeter; n, number of embryos analyzed. Statistics: The statistical evaluation always refers to the comparison of the respective exposure group (IMD, TMX, CLO) with the control group (without NEO). |
|
|
Supplementary Fig. 1. Evaluation of X. laevis Embryos. A. Overview of visual morphological phenotype and WMISH analysis. All fixed control embryos from an independent embryo batch were compared under a light microscope. The control embryos from one embryo batch were placed next to each other, microscopically analyzed regarding their morphological appearance and a representative control embryo was selected. The representative control embryo was then microscopically compared to all other embryos (control and IMD/TMX/CLO-treated) of the same embryo batch, making it possible to detect any morphological changes. B. Selection of embryo batches for measurements. After the analyses of the independent embryo batches (four to eight batches) that are described in A were performed, one (WMISH) or two (morphological phenotype) representative embryo batches were selected for detailed examinations, for which each embryo was photographed and measured. Abbreviations: NEO, neonicotinoid; WMISH, whole mount in situ hybridization; n, number of embryos analyzed. |
|
|
Supplementary Fig. 2. Mortality of X. laevis Embryos. Mortality at stage 44/45. Neither IMD, TMX, nor CLO in a concentration range of 0.1 mg/L to 100 mg/L resulted in any change in the mortality of X. laevis up to stage 44/45. Abbreviations: IMD, imidacloprid; TMX, thiamethoxam; CLO, clothianidin; mg/L, milligram per liter; n, number of embryos analyzed. Statistics: The statistical evaluation always refers to the comparison of the respective exposure group (IMD, TMX, CLO) with the control group (without NEO). |
|
|
Supplementary Fig. 3. Molecular Basis of the Expression of Cranial Placode-Specific Genes. A. alcam expression at stage 32. Lateral views of the alcam expression of stage 32 embryos. B. Analysis of alcam expression at stage 32. Statistical evaluation of the percentage of embryos of four independent embryo batches with a reduced alcam expression. Embryos exposed to 100 mg/L TMX showed a reduced alcam expression compared to the control embryos. C. sox3 expression at stage 32. The expression of the cranial placode-specific gene sox3 was altered upon IMD and CLO exposure (black arrowheads). D. Analysis of sox3 expression at stage 32. The statistical analyses of four independent embryo batches resulted in a significantly increased number of embryos with a reduced sox3 expression after IMD and CLO exposure. Abbreviations: IMD, imidacloprid; TMX, thiamethoxam; CLO, clothianidin; mg/L, milligram per liter; n, number of embryos analyzed. Statistics: The statistical evaluation always refers to the comparison of the respective exposure group (IMD, TMX, CLO) with the control group (without NEO). |
|
|
alcam (activated leukocyte cell adhesion molecule) gene expression in Xenopus laevis embryo, assayed via in situ hybridization, NF stage 32, lateral view of head region, anterior right, dorsal up. |
|
|
sox3 (SRY-box 3) gene expression in Xenopus laevis embryo, assayed via in situ hybridization, NF stage 32, lateral view of head region, anterior right, dorsal up. |
|
|
References [+] :
Abouzeid,
RAX and anophthalmia in humans: evidence of brain anomalies.
2012, Pubmed
Abouzeid, RAX and anophthalmia in humans: evidence of brain anomalies. 2012, Pubmed
Andreazzoli, Xrx1 controls proliferation and neurogenesis in Xenopus anterior neural plate. 2003, Pubmed , Xenbase
Benowitz, Pharmacology of nicotine: addiction, smoking-induced disease, and therapeutics. 2009, Pubmed
Berheim, Effects of Neonicotinoid Insecticides on Physiology and Reproductive Characteristics of Captive Female and Fawn White-tailed Deer. 2019, Pubmed
Brade, The amphibian second heart field: Xenopus islet-1 is required for cardiovascular development. 2007, Pubmed , Xenbase
Bradley, The structure and expression of the Xenopus Krox-20 gene: conserved and divergent patterns of expression in rhombomeres and neural crest. 1993, Pubmed , Xenbase
Bugner, Peter Pan functions independently of its role in ribosome biogenesis during early eye and craniofacial cartilage development in Xenopus laevis. 2011, Pubmed , Xenbase
Çamlıca, Toxic effect of acetamiprid on Rana ridibunda sciatic nerve (electrophysiological and histopathological potential). 2019, Pubmed
Cavanaugh, Two developmentally distinct populations of neural crest cells contribute to the zebrafish heart. 2015, Pubmed
Cerrizuela, The role of teratogens in neural crest development. 2020, Pubmed
Chrétien, Surface runoff and subsurface tile drain losses of neonicotinoids and companion herbicides at edge-of-field. 2017, Pubmed
Cizelsky, sox4 and sox11 function during Xenopus laevis eye development. 2013, Pubmed , Xenbase
Collins, Amphibian decline and extinction: what we know and what we need to learn. 2010, Pubmed
Crane, Neural crest stem and progenitor cells. 2006, Pubmed
Danis, Investigating Acute and Subchronic Effects of Neonicotinoids on Northwestern Salamander Larvae. 2021, Pubmed
Dennery, Effects of oxidative stress on embryonic development. 2007, Pubmed
Douglas, Large-scale deployment of seed treatments has driven rapid increase in use of neonicotinoid insecticides and preemptive pest management in US field crops. 2015, Pubmed
Faro, Clothianidin, a neonicotinoid insecticide, activates α4β2, α7 and muscarinic receptors to induce in vivo dopamine release from rat striatum. 2019, Pubmed
Finnegan, Comprehensive characterization of the acute and chronic toxicity of the neonicotinoid insecticide thiamethoxam to a suite of aquatic primary producers, invertebrates, and fish. 2017, Pubmed
Flach, Nosip functions during vertebrate eye and cranial cartilage development. 2018, Pubmed , Xenbase
Flach, Retinol binding protein 1 affects Xenopus anterior neural development via all-trans retinoic acid signaling. 2021, Pubmed , Xenbase
Flach, Impact of glyphosate-based herbicide on early embryonic development of the amphibian Xenopus laevis. 2022, Pubmed , Xenbase
Flach, Glyphosate without Co-formulants affects embryonic development of the south african clawed frog Xenopus laevis. 2023, Pubmed , Xenbase
Flach, The neonicotinoid thiacloprid leads to multiple defects during early embryogenesis of the South African clawed frog (Xenopuslaevis). 2023, Pubmed , Xenbase
Foley, Global consequences of land use. 2005, Pubmed
Ford, Unique and common metabolites of thiamethoxam, clothianidin, and dinotefuran in mice. 2006, Pubmed
Furukawa, rax, a novel paired-type homeobox gene, shows expression in the anterior neural fold and developing retina. 1997, Pubmed
Gao, Excess Imidacloprid Exposure Causes the Heart Tube Malformation of Chick Embryos. 2016, Pubmed
Garriock, Developmental expression and comparative genomic analysis of Xenopus cardiac myosin heavy chain genes. 2005, Pubmed , Xenbase
Gentsch, Innate Immune Response and Off-Target Mis-splicing Are Common Morpholino-Induced Side Effects in Xenopus. 2018, Pubmed , Xenbase
Gerber, A role for the RNA-binding protein, hermes, in the regulation of heart development. 2002, Pubmed , Xenbase
Gessert, Comparative gene expression analysis and fate mapping studies suggest an early segregation of cardiogenic lineages in Xenopus laevis. 2009, Pubmed , Xenbase
Gessert, Pescadillo is required for Xenopus laevis eye development and neural crest migration. 2007, Pubmed , Xenbase
Gessert, DM-GRASP/ALCAM/CD166 is required for cardiac morphogenesis and maintenance of cardiac identity in first heart field derived cells. 2008, Pubmed , Xenbase
Gessert, FMR1/FXR1 and the miRNA pathway are required for eye and neural crest development. 2010, Pubmed , Xenbase
Girolami, Translocation of neonicotinoid insecticides from coated seeds to seedling guttation drops: a novel way of intoxication for bees. 2009, Pubmed
Granados-Riveron, Alpha-cardiac myosin heavy chain (MYH6) mutations affecting myofibril formation are associated with congenital heart defects. 2010, Pubmed
Guo, The Wnt inhibitor Dkk1 is required for maintaining the normal cardiac differentiation program in Xenopus laevis. 2019, Pubmed , Xenbase
Győri, Inhibitory effects of four neonicotinoid active ingredients on acetylcholine esterase activity. 2017, Pubmed
Hayasaka, Differences in ecological impacts of systemic insecticides with different physicochemical properties on biocenosis of experimental paddy fields. 2012, Pubmed
Hemmati-Brivanlou, Localization of specific mRNAs in Xenopus embryos by whole-mount in situ hybridization. 1990, Pubmed , Xenbase
Hempel, The CapZ interacting protein Rcsd1 is required for cardiogenesis downstream of Wnt11a in Xenopus laevis. 2017, Pubmed , Xenbase
Hollemann, The Xenopus homologue of the Drosophila gene tailless has a function in early eye development. 1998, Pubmed , Xenbase
Hopwood, A Xenopus mRNA related to Drosophila twist is expressed in response to induction in the mesoderm and the neural crest. 1989, Pubmed , Xenbase
Ihara, Neonicotinoids: molecular mechanisms of action, insights into resistance and impact on pollinators. 2018, Pubmed
Ikenaka, Exposures of children to neonicotinoids in pine wilt disease control areas. 2019, Pubmed
Jemec, Comparative toxicity of imidacloprid, of its commercial liquid formulation and of diazinon to a non-target arthropod, the microcrustacean Daphnia magna. 2007, Pubmed
Jenkins, Juvenile African Clawed Frogs (Xenopus laevis) Express Growth, Metamorphosis, Mortality, Gene Expression, and Metabolic Changes When Exposed to Thiamethoxam and Clothianidin. 2021, Pubmed , Xenbase
Jeschke, Overview of the status and global strategy for neonicotinoids. 2011, Pubmed
Kagabu, Discovery of imidacloprid and further developments from strategic molecular designs. 2011, Pubmed
Karmakar, Kinetics and mechanism of the hydrolysis of thiamethoxam. 2009, Pubmed
Kerner, The impact of the insecticide acetamiprid on the embryogenesis of the aquatic model organism Xenopus laevis. 2023, Pubmed , Xenbase
Kiem, The Nedd4 binding protein 3 is required for anterior neural development in Xenopus laevis. 2017, Pubmed , Xenbase
Lechenet, Reducing pesticide use while preserving crop productivity and profitability on arable farms. 2017, Pubmed
Le Douarin, Role of the neural crest in face and brain development. 2007, Pubmed
Lee, Both neural crest and placode contribute to the ciliary ganglion and oculomotor nerve. 2003, Pubmed
Liu, From the Cover: Exposing Imidacloprid Interferes With Neurogenesis Through Impacting on Chick Neural Tube Cell Survival. 2016, Pubmed
Liu, Developmental toxicity and neurotoxicity of synthetic organic insecticides in zebrafish (Danio rerio): A comparative study of deltamethrin, acephate, and thiamethoxam. 2018, Pubmed
Lupo, Homeobox genes in the genetic control of eye development. 2000, Pubmed , Xenbase
Ma, Developmental Toxicity of a Neonicotinoid Insecticide, Acetamiprid to Zebrafish Embryos. 2019, Pubmed
Mahai, Exposure assessment of neonicotinoid insecticides and their metabolites in Chinese women during pregnancy: A longitudinal study. 2022, Pubmed
Malhotra, Physiological Effects of Neonicotinoid Insecticides on Non-Target Aquatic Animals-An Updated Review. 2021, Pubmed
Marlatt, Sub-lethal effects of a neonicotinoid, clothianidin, on wild early life stage sockeye salmon (Oncorhynchus nerka). 2019, Pubmed
Matsuda, Neonicotinoids: insecticides acting on insect nicotinic acetylcholine receptors. 2001, Pubmed
Miles, Effects of clothianidin on aquatic communities: Evaluating the impacts of lethal and sublethal exposure to neonicotinoids. 2017, Pubmed
Muranishi, An essential role for Rax in retina and neuroendocrine system development. 2012, Pubmed
Ortiz-Santaliestra, Influence of developmental stage on sensitivity to ammonium nitrate of aquatic stages of amphibians. 2006, Pubmed
Osterauer, Temperature-dependent effects of the pesticides thiacloprid and diazinon on the embryonic development of zebrafish (Danio rerio). 2008, Pubmed
Park, Hindbrain-derived Wnt and Fgf signals cooperate to specify the otic placode in Xenopus. 2008, Pubmed , Xenbase
Peterkin, Redundancy and evolution of GATA factor requirements in development of the myocardium. 2007, Pubmed , Xenbase
Qi, Neonicotinoid insecticides imidacloprid, guadipyr, and cycloxaprid induce acute oxidative stress in Daphnia magna. 2018, Pubmed
Radwan, Imidacloprid induced alterations in enzyme activities and energy reserves of the land snail, Helix aspersa. 2013, Pubmed
Robinson, Assessment of Sublethal Effects of Neonicotinoid Insecticides on the Life-History Traits of 2 Frog Species. 2019, Pubmed
Roessink, The neonicotinoid imidacloprid shows high chronic toxicity to mayfly nymphs. 2013, Pubmed
Rothe, An Epha4/Sipa1l3/Wnt pathway regulates eye development and lens maturation. 2017, Pubmed , Xenbase
Sánchez-Bayo, Unexpected effects of zinc pyrithione and imidacloprid on Japanese medaka fish (Oryzias latipes). 2005, Pubmed
Saumweber, Prdm15 acts upstream of Wnt4 signaling in anterior neural development of Xenopus laevis. 2024, Pubmed , Xenbase
Schindelin, Fiji: an open-source platform for biological-image analysis. 2012, Pubmed
Schlosser, Induction and specification of cranial placodes. 2006, Pubmed , Xenbase
Schlosser, Molecular anatomy of placode development in Xenopus laevis. 2004, Pubmed , Xenbase
Schlosser, Development of neurogenic placodes in Xenopus laevis. 2000, Pubmed , Xenbase
Schuff, FoxN3 is required for craniofacial and eye development of Xenopus laevis. 2007, Pubmed , Xenbase
Seigfried, Frizzled 3 acts upstream of Alcam during embryonic eye development. 2017, Pubmed , Xenbase
Siregar, Exploiting the Freshwater Shrimp Neocaridina denticulata as Aquatic Invertebrate Model to Evaluate Nontargeted Pesticide Induced Toxicity by Investigating Physiologic and Biochemical Parameters. 2021, Pubmed
Strate, Retinol dehydrogenase 10 is a feedback regulator of retinoic acid signalling during axis formation and patterning of the central nervous system. 2009, Pubmed , Xenbase
Tamanoue, Involvement of a Xenopus nuclear GTP-binding protein in optic primordia formation. 2006, Pubmed , Xenbase
Tandon, Expanding the genetic toolkit in Xenopus: Approaches and opportunities for human disease modeling. 2017, Pubmed , Xenbase
Tisler, Hazard identification of imidacloprid to aquatic environment. 2009, Pubmed
Todey, Neonicotinoid insecticide hydrolysis and photolysis: Rates and residual toxicity. 2018, Pubmed
Tomizawa, Selective toxicity of neonicotinoids attributable to specificity of insect and mammalian nicotinic receptors. 2003, Pubmed
Van Dijk, Macro-invertebrate decline in surface water polluted with imidacloprid. 2013, Pubmed
Vega-Lopez, Neurocristopathies: New insights 150 years after the neural crest discovery. 2018, Pubmed
Wan, Five degradates of imidacloprid in source water, treated water, and tap water in Wuhan, central China. 2020, Pubmed
Wang, Kindlin2 regulates neural crest specification via integrin-independent regulation of the FGF signaling pathway. 2021, Pubmed , Xenbase
Wang, Imidacloprid Exposure Suppresses Neural Crest Cells Generation during Early Chick Embryo Development. 2016, Pubmed
Williams, Neural crest derivatives in ocular development: discerning the eye of the storm. 2015, Pubmed
Wu, Joint toxic effects of triazophos and imidacloprid on zebrafish (Danio rerio). 2018, Pubmed
Zhong, Effect of flupyradifurone on zebrafish embryonic development. 2021, Pubmed
Ziman, Pax genes in development and maturation of the vertebrate visual system: implications for optic nerve regeneration. 2001, Pubmed , Xenbase
