Click here to close
Hello! We notice that you are using Internet Explorer, which is not supported by Xenbase and may cause the site to display incorrectly.
We suggest using a current version of Chrome,
FireFox, or Safari.
???displayArticle.abstract???
Protocadherin19 (PCDH19)-related epilepsy syndrome is a rare disorder characterized by early-onset epilepsy, intellectual disability, and autistic behaviors. PCDH19 is located on the X chromosome and encodes a calcium-dependent single-pass transmembrane protein, which regulates cell-to-cell adhesion through homophilic binding. In human, 90% of heterozygous females, containing PCDH19 wild-type and mutant cells due to random X inactivation, are affected, whereas mutant males, containing only mutant cells, are typically not. The current view, the cellular interference, is that the altered interactions between wild-type and mutant cells during development, rather than loss of function itself, are responsible. However, studies using Pcdh19 knockout mice showed that the complete loss of function also causes autism-like behaviors both in males and females, suggesting that other functions of PCDH19 may also contribute to pathogenesis. To address whether mosaicism is required for PCDH19-related epilepsy, we generated Xenopus tropicalis tadpoles with complete or mosaic loss of function by injecting antisense morpholino oligonucleotides into the blastomeres of neural lineage at different stages of development. We found that either mosaic or complete knockdown results in seizure-like behaviors, which could be rescued by antiseizure medication, and repetitive behaviors. Our results suggest that the loss of PCDH19 function itself, in addition to cellular interference, may also contribute to PCDH19-related epilepsy.
RS-2023-00247585 National Research Foundation of Korea (NRF), 2017R1A2B4002683 2018R1A5A2025079 2022M3E5E8018388 National Research Foundation of Korea (NRF), 2019R1A2C3002354 National Research Foundation of Korea (NRF)
Fig. 1. Experimental strategy. (A) Microinjection strategy. (a) Complete knockdown. (b) Mosaic knockdown. (B) Efficiency of translation-blocking MO. (a) Normal gross morphology of stage 49 tadpoles injected with control (coMO) or pcdh19 morpholino (pcMO). (Scale bar, 100 µm.) (b) Pcdh19 western blot from the brain. (C) Deglycosylation of Pcdh19 by PNGase F (arrowhead). (D) Trajectory analysis. (a) Video recording. (b) Pixel classification. (E) Phenotyping. (a) Seizure-like behaviors (red) in swimming trajectory (purple). (b) The center (dashed circle)-dwelling time visualized as a density plot.
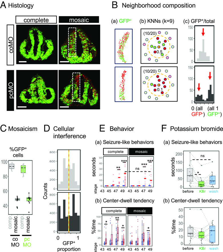
Fig. 2. Histological and behavioral outcomes of mosaic versus complete knockdown. (A) Representative images of GFP+ (MO-containing) cells in the developing neuroepithelium (stage 27). Nuclei are counterstained in red. (Scale bars, 100 µm.) (B) Assessing the distribution of GFP+ cells. (a) Cell counting. (b) K-nearest neighbors (KNNs). For each cell, a 10-cell neighborhood (k = 9, orange dashed circle) is defined and the GFP+ proportion is calculated. In this example, 50% are GFP+ in both conditions (i.e., 10/20), but the coMO and pcMO cells receive 0.5 and 0.1, respectively. (c) The distribution of neighborhood compositions. (C) Proportion of GFP+ cells per brain. (D) Distribution of GFP+ cells in all analyzed animals. The y axis represents the number of counted cells. P < 2.2 × 10−16 (D = 0.1408) in the asymptotic Kolmogorov–Smirnov test. Vertical lines represent means: coMO = 0.486 (yellow) and pcMO = 0.494 (orange), P = 0.29 in the unpaired t test. (E, a) Seizure-like behaviors (solid lines represent means) and (b) center-dwelling time of coMO (blue) and pcMO (red) tadpoles over time. Each point represents an observation (see SI Appendix, Extended Materials and Methods for the numbers of analyzed animals). *P < 0.05, **P < 0.01, ***P < 0.001, and ns, not significant; post hoc Tukey test following two-way ANOVA. (F) Effect of potassium bromide at stage 49. (a) Seizure-like behaviors. (b) Center-dwell tendency. *P < 0.05 and ns, not significant; repeated-measure ANOVA followed by post hoc Bonferroni tests (n = 11).
Cooper,
Structural determinants of adhesion by Protocadherin-19 and implications for its role in epilepsy.
2016, Pubmed
Cooper,
Structural determinants of adhesion by Protocadherin-19 and implications for its role in epilepsy.
2016,
Pubmed
de Lange,
Male patients affected by mosaic PCDH19 mutations: five new cases.
2017,
Pubmed
Depienne,
Mutations and deletions in PCDH19 account for various familial or isolated epilepsies in females.
2011,
Pubmed
Depienne,
Sporadic infantile epileptic encephalopathy caused by mutations in PCDH19 resembles Dravet syndrome but mainly affects females.
2009,
Pubmed
Hayashi,
Loss of X-linked Protocadherin-19 differentially affects the behavior of heterozygous female and hemizygous male mice.
2017,
Pubmed
Lim,
Autism-like behaviors in male mice with a Pcdh19 deletion.
2019,
Pubmed
Lotte,
Effectiveness of antiepileptic therapy in patients with PCDH19 mutations.
2016,
Pubmed
Nutt,
Comparison of morpholino based translational inhibition during the development of Xenopus laevis and Xenopus tropicalis.
2001,
Pubmed
,
Xenbase
Pederick,
Abnormal Cell Sorting Underlies the Unique X-Linked Inheritance of PCDH19 Epilepsy.
2018,
Pubmed
Pratt,
Modeling human neurodevelopmental disorders in the Xenopus tadpole: from mechanisms to therapeutic targets.
2013,
Pubmed
,
Xenbase
Rakotomamonjy,
Characterization of seizure susceptibility in Pcdh19 mice.
2020,
Pubmed
Robens,
Mosaic and non-mosaic protocadherin 19 mutation leads to neuronal hyperexcitability in zebrafish.
2022,
Pubmed
Romasko,
PCDH19-related epilepsy in a male with Klinefelter syndrome: Additional evidence supporting PCDH19 cellular interference disease mechanism.
2018,
Pubmed
Serratto,
The Epilepsy-Related Protein PCDH19 Regulates Tonic Inhibition, GABAAR Kinetics, and the Intrinsic Excitability of Hippocampal Neurons.
2020,
Pubmed
Yoo,
GABBR2 mutations determine phenotype in rett syndrome and epileptic encephalopathy.
2017,
Pubmed
,
Xenbase