XB-ART-60534
Sci Rep
2023 Nov 13;131:19750. doi: 10.1038/s41598-023-47111-x.
Show Gene links
Show Anatomy links
RNF2 regulates Wnt/ß-catenin signaling via TCF7L1 destabilization.
???displayArticle.abstract???
The Wnt signaling pathway is a crucial regulator of various biological processes, such as development and cancer. The downstream transcription factors in this pathway play a vital role in determining the threshold for signaling induction and the length of the response, which vary depending on the biological context. Among the four transcription factors involved in canonical Wnt/ß-catenin signaling, TCF7L1 is known to possess an inhibitory function; however, the underlying regulatory mechanism remains unclear. In this study, we identified the E3 ligase, RNF2, as a novel positive regulator of the Wnt pathway. Here, we demonstrate that RNF2 promotes the degradation of TCF7L1 through its ubiquitination upon activation of Wnt signaling. Loss-of-function studies have shown that RNF2 consistently destabilizes nuclear TCF7L1 and is required for proper Wnt target gene transcription in response to Wnt activation. Furthermore, our results revealed that RNF2 controls the threshold, persistence, and termination of Wnt signaling by regulating TCF7L1. Overall, our study sheds light on the previously unknown degradation mechanism of TCF7L1 by a specific E3 ligase, RNF2, and provides new insights into the variability in cellular responses to Wnt activation.
???displayArticle.pubmedLink??? 37957244
???displayArticle.pmcLink??? PMC10643375
???displayArticle.link??? Sci Rep
Species referenced: Xenopus laevis
Genes referenced: abcb6 axin1 ctnnb1 hipk2 lef1 myc rnf2 tcf7l1 tcf7l2
GO keywords: Wnt signaling pathway
???attribute.lit??? ???displayArticles.show???
|
|
Figure 1 TCF7L1 undergoes degradation through ubiquitination following activation of the Wnt signaling pathway. (a) Western blot analysis was performed using HeLa cells. Cells were treated with 50 mM LiCl or mWnt3a conditioned media for 16 h. The cytosolic fraction was lysed with CB buffer, while the nuclear fraction was lysed with RIPA buffer following initial lysis with CB buffer. (b) HeLa cells treated with LiCl (25 mM and 50 mM), CHIR99021 (5 μM and 10 μM) and BIO (5 μM and 10 μM) conditioned media for 16 h and lysed with RIPA buffer. (c) Western blot analysis was performed using HeLa cells. Cells were treated with LiCl-conditioned media or transfected with the pt-β-catenin plasmid, followed by treatment with 10 μM MG132 for 12 h prior to harvesting. (d) In vitro ubiquitination assay was performed using control HeLa cells. TCF7L1-HA (6 μg) was transfected into HeLa cells. Then, the cells were treated with 50 mM LiCl-conditioned media for 16 h, followed by treatment with 10 μM MG132 for 12 h prior to harvesting with IP buffer. The cells were lysed with the IP buffer and subjected to immunoprecipitation with an HA antibody. Ubiquitination levels were determined by anti-UB-K48. |
|
|
Figure 2. Candidate gene screening through mass spectrometry and luciferase assay. (a) Schematic diagram depicting the process of screening candidate genes that interact with TCF7L1. (b) TOPflash luciferase assay was performed using control HeLa cells and stable RNF2 knockdown cell lines. Cells were transfected with the indicated plasmids (50 ng TK-Renilla reporter; 200 ng TOPflash) and then treated with 50 mM NaCl and LiCl conditioned media for 16 h. N = 3 independent experiments. (c) TOPflash luciferase assay was performed using RNF2 knockdown stable HeLa cells. Cells were transfected with the indicated plasmids (50 ng TK-Renilla reporter; 200 ng TOPflash; 1 μg; 2 μg pCS2 + RNF2) and then treated with 50 mM NaCl and LiCl conditioned media for 16 h. The negative control (Co) was treated with 50 mM NaCl conditioned media. The positive control (PC) is performed using control HeLa cells with 50 mM LiCl conditioned media. N = 3 independent experiments. (d) TOPflash luciferase assay was performed using control HeLa cells. Cells were transfected with the indicated plasmids (50 ng TK-Renilla reporter; 200 ng TOPflash; 0.5 μg pCS2 + TCF7L1; 2.5 μg pCS2 + RNF2) and then treated with 50 mM LiCl conditioned media for 16 h. N = 3 independent experiments. |
|
|
Figure 3 RNF2 interacts with TCF7L1 and destabilizes TCF7L1. (a) Coimmunoprecipitation assay was performed using control HeLa cells. The indicated plasmids (6 μg TCF7L1-HA and 6 μg myc-RNF2) were transfected into cells, which were then treated with MG132 (10 μM, 12 h) and subjected to immunoprecipitation using anti-myc and anti-HA antibodies. (b) Immunocytochemistry assay was performed using control HeLa cells. Cells were fixed and stained with anti-TCF7L1 (green) and anti-RNF2 (red) after treatment with 10 μM MG132 for 12 h. Scale bar represents 10 μm. (c) Western blot analysis was performed using control HeLa cells. TCF7L1-HA (6 μg) and myc-RNF2 plasmids (3 μg and 6 μg) were introduced into cells, which were then lysed with RIPA buffer. (d) Western blot analysis was performed using control HeLa cells. TCF7L1-HA (6 μg) and myc-RNF2 plasmids (3 μg and 6 μg) were introduced into cells, followed by treatment with 10 μM MG132 for 12 h before harvest and lysed with RIPA buffer. (e) In vitro ubiquitination assay was performed using control HeLa cells. TCF7L1-HA (6 μg) and myc-RNF2 plasmids (6 μg) were introduced into cells, followed by treatment with 10 μM MG132 for 12 h before harvesting. The cells were lysed using the IP buffer and subjected to immunoprecipitation with anti-HA. Ubiquitination levels were determined by anti-UB-K48. (f) Cycloheximide chase assay was performed using control 4T1 cells. myc-RNF2 plasmids (6 μg) were introduced into cells, which were then treated with cycloheximide (10 μM) for 2, 4, and 8 h. Cells were lysed with RIPA buffer. |
|
|
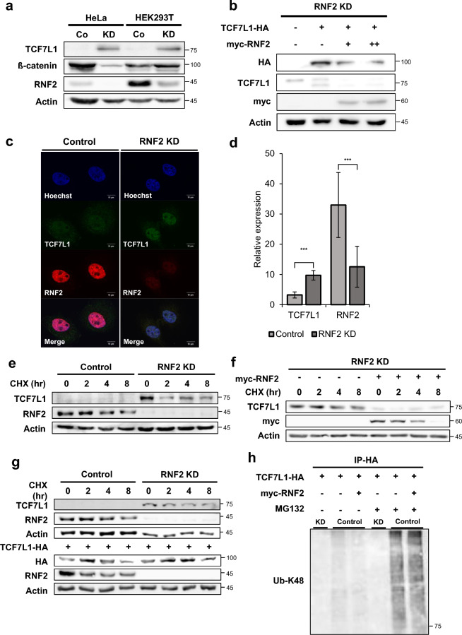
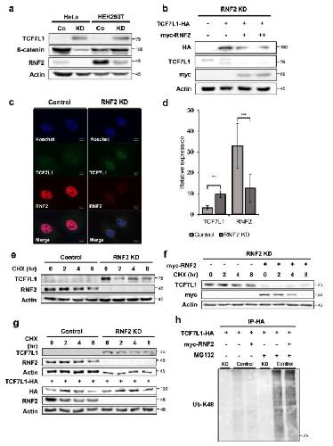
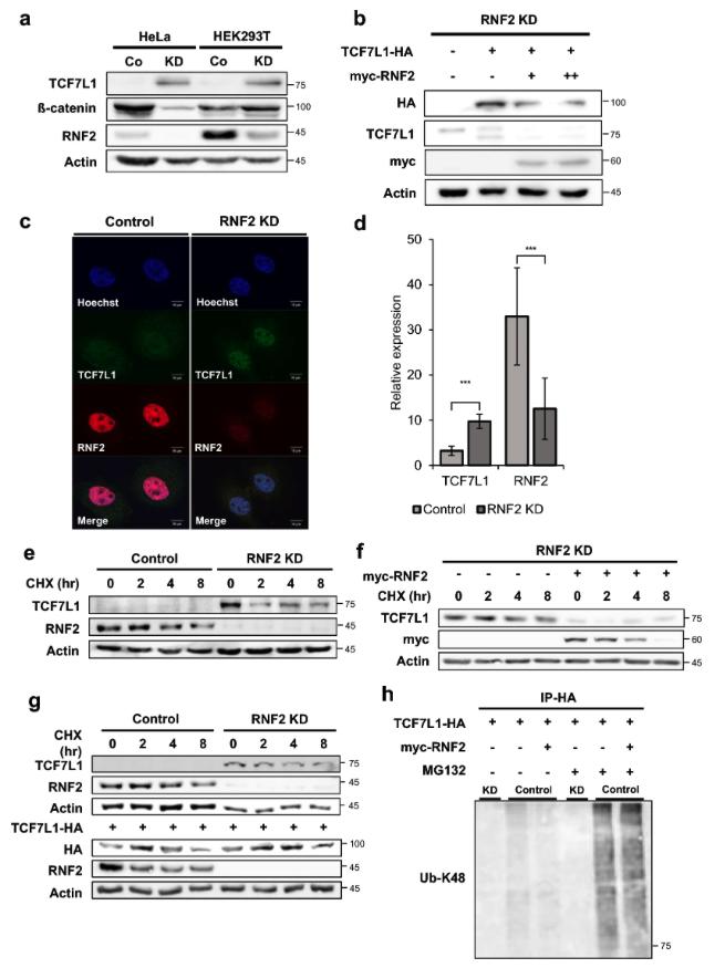
Figure 4 Loss of RNF2 stabilizes nuclear TCF7L1. (a) Western blot analysis of control HeLa and HEK293T cells and RNF2 knockdown stable HeLa and HEK293T cells. Endogenous TCF7L1, β-catenin, and RNF2 levels were determined using anti-TCF7L1, anti-β-catenin, and anti-RNF2 antibodies, respectively. (b) Rescue assay: Western blot analysis of control HeLa cells and stable RNF2 knockdown HeLa cells. TCF7L1-HA (6 μg) and myc-RNF2 plasmids (3 μg and 6 μg) were introduced into cells, which were then lysed with RIPA buffer. (c) HeLa cells were fixed and stained with anti-TCF7L1 (green) and anti-RNF2 (red) antibodies. Scale bar represents 10 μm. (d) Quantification of nuclear intensity using ImageJ after fixing the contrast value. Quantification was performed for control HeLa cells and RNF2 knockdown stable HeLa cells (n = 7 and 11). (e) Cycloheximide chase assay of control HeLa cells and RNF2 knockdown stable HeLa cells. The cells were treated with 10 μM cycloheximide (CHX) for 2, 4, and 8 h and lysed with RIPA buffer. (f) Cycloheximide chase assay of RNF2 knockdown stable HeLa cells. myc-RNF2 plasmids (6 μg) were introduced into cells, which were then treated with 10 μM cycloheximide (CHX) for 2, 4, and 8 h. Cells were lysed with RIPA buffer. (g) Cycloheximide chase assay of control HEK293T cells and RNF2 knockdown stable HEK293T cells. TCF7L1-HA plasmids (6 μg) were introduced into cells, which were then treated with 10 μM cycloheximide (CHX) for 2, 4, and 8 h. Cells were lysed with RIPA buffer. (h) In vitro ubiquitination assay was performed using RNF2 knockdown stable HeLa cells and control HeLa cells. TCF7L1-HA (6 μg) and myc-RNF2 plasmids (6 μg) were introduced into cells, followed by treatment with 10 μM MG132 for 12 h, prior to harvesting. The cells were lysed with IP buffer and subjected to immunoprecipitation with the HA antibody. Ubiquitination levels were determined by anti-UB-K48. |
|
|
Figure 5 RNF2 control threshold and persistence of Wnt activation by regulating TCF7L1. (a) Western blot analysis of control HeLa cells and RNF2 knockdown stable HeLa cells. TCF7L1-HA (6 μg) plasmid was introduced into cells, which were then treated with LiCl (25 mM, 50 mM) conditioned media for 16 h. Cells were lysed with RIPA buffer. (b) Western blot analysis of RNF2 knockdown stable HeLa cells. Cells were treated with LiCl (25 mM, 50 mM, and 100 mM) conditioned media for 16 h. Cells were lysed with RIPA buffer. ABC refers to active β-catenin. (c) Western blot analysis of control HeLa cells and RNF2 knockdown stable HeLa cells. TCF7L1-HA (6 μg) plasmid was introduced into cells, which were then treated with LiCl (25 mM, 50 mM, and 100 mM) conditioned media for 16 h. Cells were lysed with RIPA buffer. (d) RT-PCR analysis of total RNAs extracted from control HeLa cells and RNF2 knockdown stable HeLa cells after treatment with LiCl (50 mM) conditioned media for 8, 16, and 24 h. Samples were subjected to cDNA synthesis and RT-PCR analysis. (e) Western blot analysis of control HeLa cells and RNF2 knockdown stable HeLa cells treated with LiCl (25 mM and 50 mM) and CHIR99021 (5 μM and 10 μM) conditioned media for 16 h. TCF7L1-HA (6 μg) plasmid was introduced into control HeLa cells. (f) Western blot analysis of control 4T1 cells treated with LiCl (25 mM and 50 mM) and CHIR99021 (5 μM and 10 μM) conditioned media for 16 h. (g) Western blot analysis of control HEK239T cells and 4T1 cells treated with LiCl (25 mM, 50 mM, and 100 mM) and conditioned media for 16 h. (h) Western blot analysis of control HeLa cells and RNF2 knockdown stable HeLa cells treated with 50 mM LiCl conditioned media for varying durations (30 min, 1 h, 2 h, 4 h, 8 h, 16 h, and 24 h). |
|
|
Figure 6. Predicted mechanism for RNF2 regulation of Wnt signaling through TCF7L1 ubiquitination. (a) Diagram of TCF7L1 deletion mutant used for the domain study. The image was generated using Adobe Illustrator software (version 27.3). (b) Western blot analysis was performed using control HeLa cells. A total of 6 μg of myc-TCF7L1 partial mutants and myc-RNF2 plasmids were introduced into cells, which were then lysed with RIPA buffer. (c) Proposed mechanism of the RNF2 regulation of Wnt signaling. RNF2 continuously degrades TCF7L1 through ubiquitination-mediated degradation to regulate TCF7L1 at low levels. TCF7L1 binding to a promoter region may avoid RNF2 ubiquitination. When Wnt is activated, TCF7L1 detaches from DNA and is exposed followed by the binding of ß-catenin and HIPK2 phosphorylation. Then, the TCF7L1 is degraded through RNF2-mediated ubiquitination. The image was generated using Adobe Illustrator software (version 27.3). |
|
|
Figure 1. TCF7L1 undergoes degradation through ubiquitination following activation of the Wnt signaling pathway. (a) Western blot analysis was performed using HeLa cells. Cells were treated with 50 mM LiCl or mWnt3a conditioned media for 16 h. The cytosolic fraction was lysed with CB buffer, while the nuclear fraction was lysed with RIPA buffer following initial lysis with CB buffer. (b) HeLa cells treated with LiCl (25 mM and 50 mM), CHIR99021 (5 μM and 10 μM) and BIO (5 μM and 10 μM) conditioned media for 16 h and lysed with RIPA buffer. (c) Western blot analysis was performed using HeLa cells. Cells were treated with LiCl-conditioned media or transfected with the pt-β-catenin plasmid, followed by treatment with 10 μM MG132 for 12 h prior to harvesting. (d) In vitro ubiquitination assay was performed using control HeLa cells. TCF7L1-HA (6 μg) was transfected into HeLa cells. Then, the cells were treated with 50 mM LiCl-conditioned media for 16 h, followed by treatment with 10 μM MG132 for 12 h prior to harvesting with IP buffer. The cells were lysed with the IP buffer and subjected to immunoprecipitation with an HA antibody. Ubiquitination levels were determined by anti-UB-K48. |
|
|
Figure 3. RNF2 interacts with TCF7L1 and destabilizes TCF7L1. (a) Coimmunoprecipitation assay was performed using control HeLa cells. The indicated plasmids (6 μg TCF7L1-HA and 6 μg myc-RNF2) were transfected into cells, which were then treated with MG132 (10 μM, 12 h) and subjected to immunoprecipitation using anti-myc and anti-HA antibodies. (b) Immunocytochemistry assay was performed using control HeLa cells. Cells were fixed and stained with anti-TCF7L1 (green) and anti-RNF2 (red) after treatment with 10 μM MG132 for 12 h. Scale bar represents 10 μm. (c) Western blot analysis was performed using control HeLa cells. TCF7L1-HA (6 μg) and myc-RNF2 plasmids (3 μg and 6 μg) were introduced into cells, which were then lysed with RIPA buffer. (d) Western blot analysis was performed using control HeLa cells. TCF7L1-HA (6 μg) and myc-RNF2 plasmids (3 μg and 6 μg) were introduced into cells, followed by treatment with 10 μM MG132 for 12 h before harvest and lysed with RIPA buffer. (e) In vitro ubiquitination assay was performed using control HeLa cells. TCF7L1-HA (6 μg) and myc-RNF2 plasmids (6 μg) were introduced into cells, followed by treatment with 10 μM MG132 for 12 h before harvesting. The cells were lysed using the IP buffer and subjected to immunoprecipitation with anti-HA. Ubiquitination levels were determined by anti-UB-K48. (f) Cycloheximide chase assay was performed using control 4T1 cells. myc-RNF2 plasmids (6 μg) were introduced into cells, which were then treated with cycloheximide (10 μM) for 2, 4, and 8 h. Cells were lysed with RIPA buffer. |
|
|
Figure 4. Loss of RNF2 stabilizes nuclear TCF7L1. (a) Western blot analysis of control HeLa and HEK293T cells and RNF2 knockdown stable HeLa and HEK293T cells. Endogenous TCF7L1, β-catenin, and RNF2 levels were determined using anti-TCF7L1, anti-β-catenin, and anti-RNF2 antibodies, respectively. (b) Rescue assay: Western blot analysis of control HeLa cells and stable RNF2 knockdown HeLa cells. TCF7L1-HA (6 μg) and myc-RNF2 plasmids (3 μg and 6 μg) were introduced into cells, which were then lysed with RIPA buffer. (c) HeLa cells were fixed and stained with anti-TCF7L1 (green) and anti-RNF2 (red) antibodies. Scale bar represents 10 μm. (d) Quantification of nuclear intensity using ImageJ after fixing the contrast value. Quantification was performed for control HeLa cells and RNF2 knockdown stable HeLa cells (n = 7 and 11). (e) Cycloheximide chase assay of control HeLa cells and RNF2 knockdown stable HeLa cells. The cells were treated with 10 μM cycloheximide (CHX) for 2, 4, and 8 h and lysed with RIPA buffer. (f) Cycloheximide chase assay of RNF2 knockdown stable HeLa cells. myc-RNF2 plasmids (6 μg) were introduced into cells, which were then treated with 10 μM cycloheximide (CHX) for 2, 4, and 8 h. Cells were lysed with RIPA buffer. (g) Cycloheximide chase assay of control HEK293T cells and RNF2 knockdown stable HEK293T cells. TCF7L1-HA plasmids (6 μg) were introduced into cells, which were then treated with 10 μM cycloheximide (CHX) for 2, 4, and 8 h. Cells were lysed with RIPA buffer. (h) In vitro ubiquitination assay was performed using RNF2 knockdown stable HeLa cells and control HeLa cells. TCF7L1-HA (6 μg) and myc-RNF2 plasmids (6 μg) were introduced into cells, followed by treatment with 10 μM MG132 for 12 h, prior to harvesting. The cells were lysed with IP buffer and subjected to immunoprecipitation with the HA antibody. Ubiquitination levels were determined by anti-UB-K48. |
|
|
Figure 5. RNF2 control threshold and persistence of Wnt activation by regulating TCF7L1. (a) Western blot analysis of control HeLa cells and RNF2 knockdown stable HeLa cells. TCF7L1-HA (6 μg) plasmid was introduced into cells, which were then treated with LiCl (25 mM, 50 mM) conditioned media for 16 h. Cells were lysed with RIPA buffer. (b) Western blot analysis of RNF2 knockdown stable HeLa cells. Cells were treated with LiCl (25 mM, 50 mM, and 100 mM) conditioned media for 16 h. Cells were lysed with RIPA buffer. ABC refers to active β-catenin. (c) Western blot analysis of control HeLa cells and RNF2 knockdown stable HeLa cells. TCF7L1-HA (6 μg) plasmid was introduced into cells, which were then treated with LiCl (25 mM, 50 mM, and 100 mM) conditioned media for 16 h. Cells were lysed with RIPA buffer. (d) RT-PCR analysis of total RNAs extracted from control HeLa cells and RNF2 knockdown stable HeLa cells after treatment with LiCl (50 mM) conditioned media for 8, 16, and 24 h. Samples were subjected to cDNA synthesis and RT-PCR analysis. (e) Western blot analysis of control HeLa cells and RNF2 knockdown stable HeLa cells treated with LiCl (25 mM and 50 mM) and CHIR99021 (5 μM and 10 μM) conditioned media for 16 h. TCF7L1-HA (6 μg) plasmid was introduced into control HeLa cells. (f) Western blot analysis of control 4T1 cells treated with LiCl (25 mM and 50 mM) and CHIR99021 (5 μM and 10 μM) conditioned media for 16 h. (g) Western blot analysis of control HEK239T cells and 4T1 cells treated with LiCl (25 mM, 50 mM, and 100 mM) and conditioned media for 16 h. (h) Western blot analysis of control HeLa cells and RNF2 knockdown stable HeLa cells treated with 50 mM LiCl conditioned media for varying durations (30 min, 1 h, 2 h, 4 h, 8 h, 16 h, and 24 h). |
References [+] :
Amado,
Effects of natural compounds on Xenopus embryogenesis: a potential read out for functional drug discovery targeting Wnt/β-catenin signaling.
2012, Pubmed,
Xenbase
Amado, Effects of natural compounds on Xenopus embryogenesis: a potential read out for functional drug discovery targeting Wnt/β-catenin signaling. 2012, Pubmed , Xenbase
An, Regulation of Mesenchymal Stem to Transit-Amplifying Cell Transition in the Continuously Growing Mouse Incisor. 2018, Pubmed
Buchwald, Structure and E3-ligase activity of the Ring-Ring complex of polycomb proteins Bmi1 and Ring1b. 2006, Pubmed
Cadigan, TCF/LEFs and Wnt signaling in the nucleus. 2012, Pubmed
Cao, GSK3 inhibitor-BIO regulates proliferation of immortalized pancreatic mesenchymal stem cells (iPMSCs). 2012, Pubmed
Chen, The microtubule-associated protein PRC1 promotes early recurrence of hepatocellular carcinoma in association with the Wnt/β-catenin signalling pathway. 2016, Pubmed
Chiacchiera, Polycomb Complex PRC1 Preserves Intestinal Stem Cell Identity by Sustaining Wnt/β-Catenin Transcriptional Activity. 2016, Pubmed
Clevers, Wnt/beta-catenin signaling in development and disease. 2006, Pubmed
Cole, Tcf3 is an integral component of the core regulatory circuitry of embryonic stem cells. 2008, Pubmed
Cruciat, Secreted and transmembrane wnt inhibitors and activators. 2013, Pubmed , Xenbase
Dobrinić, PRC1 drives Polycomb-mediated gene repression by controlling transcription initiation and burst frequency. 2021, Pubmed
Filali, Wnt-3A/beta-catenin signaling induces transcription from the LEF-1 promoter. 2002, Pubmed
Harland, In situ hybridization: an improved whole-mount method for Xenopus embryos. 1991, Pubmed , Xenbase
He, Identification of c-MYC as a target of the APC pathway. 1998, Pubmed
Hikasa, Regulation of TCF3 by Wnt-dependent phosphorylation during vertebrate axis specification. 2010, Pubmed , Xenbase
Hovanes, Beta-catenin-sensitive isoforms of lymphoid enhancer factor-1 are selectively expressed in colon cancer. 2001, Pubmed
Jho, Wnt/beta-catenin/Tcf signaling induces the transcription of Axin2, a negative regulator of the signaling pathway. 2002, Pubmed
Jolma, DNA-binding specificities of human transcription factors. 2013, Pubmed
Kim, Repressor activity of Headless/Tcf3 is essential for vertebrate head formation. 2000, Pubmed
Kuwahara, Tcf3 represses Wnt-β-catenin signaling and maintains neural stem cell population during neocortical development. 2014, Pubmed
Lee, Analysis of the Extracellular Proteome of Colistin-Resistant Korean Acinetobacter baumannii Strains. 2020, Pubmed
Levine, The core of the polycomb repressive complex is compositionally and functionally conserved in flies and humans. 2002, Pubmed
Liang, Tcf7l1 directly regulates cardiomyocyte differentiation in embryonic stem cells. 2018, Pubmed
Lluis, T-cell factor 3 (Tcf3) deletion increases somatic cell reprogramming by inducing epigenome modifications. 2011, Pubmed
Logan, The Wnt signaling pathway in development and disease. 2004, Pubmed
Lustig, Negative feedback loop of Wnt signaling through upregulation of conductin/axin2 in colorectal and liver tumors. 2002, Pubmed
MacDonald, Wnt/beta-catenin signaling: components, mechanisms, and diseases. 2009, Pubmed , Xenbase
Massey, Synergy with TGFβ ligands switches WNT pathway dynamics from transient to sustained during human pluripotent cell differentiation. 2019, Pubmed
Mehta, The Emerging Mechanisms of Wnt Secretion and Signaling in Development. 2021, Pubmed
Merrill, Tcf3 and Lef1 regulate lineage differentiation of multipotent stem cells in skin. 2001, Pubmed
Merrill, Tcf3: a transcriptional regulator of axis induction in the early embryo. 2004, Pubmed
Mosimann, Beta-catenin hits chromatin: regulation of Wnt target gene activation. 2009, Pubmed
Muñoz-Castañeda, Klotho/FGF23 and Wnt Signaling as Important Players in the Comorbidities Associated with Chronic Kidney Disease. 2020, Pubmed
Muñoz-Descalzo, Wnt/ß-catenin signalling and the dynamics of fate decisions in early mouse embryos and embryonic stem (ES) cells. 2015, Pubmed
Nguyen, Tcf3 governs stem cell features and represses cell fate determination in skin. 2006, Pubmed
Ohtsubo, Polycomb-group complex 1 acts as an E3 ubiquitin ligase for Geminin to sustain hematopoietic stem cell activity. 2008, Pubmed
Park, Clinical proteomic analysis of scrub typhus infection. 2018, Pubmed
Pereira, Repression of Nanog gene transcription by Tcf3 limits embryonic stem cell self-renewal. 2006, Pubmed
Pirrotta, Assembly of Polycomb complexes and silencing mechanisms. 2003, Pubmed
Ren, LRP5 and LRP6 in Wnt Signaling: Similarity and Divergence. 2021, Pubmed
Reyes, Wnt/β-Catenin Signaling in Oral Carcinogenesis. 2020, Pubmed
Roose, Synergy between tumor suppressor APC and the beta-catenin-Tcf4 target Tcf1. 1999, Pubmed
Sheng, Cholesterol selectively activates canonical Wnt signalling over non-canonical Wnt signalling. 2014, Pubmed , Xenbase
Shy, Regulation of Tcf7l1 DNA binding and protein stability as principal mechanisms of Wnt/β-catenin signaling. 2013, Pubmed
Su, RNF2/Ring1b negatively regulates p53 expression in selective cancer cell types to promote tumor development. 2013, Pubmed
Tam, T-cell factor 3 regulates embryonic stem cell pluripotency and self-renewal by the transcriptional control of multiple lineage pathways. 2008, Pubmed
Wang, Role of histone H2A ubiquitination in Polycomb silencing. 2004, Pubmed
Wikramanayake, beta-Catenin is essential for patterning the maternally specified animal-vegetal axis in the sea urchin embryo. 1998, Pubmed
Wu, Functional redundancy of transcription factors explains why most binding targets of a transcription factor are not affected when the transcription factor is knocked out. 2015, Pubmed
Wu, GSK3 inhibitors CHIR99021 and 6-bromoindirubin-3'-oxime inhibit microRNA maturation in mouse embryonic stem cells. 2015, Pubmed
Wu, Function of Wnt/β-catenin in counteracting Tcf3 repression through the Tcf3-β-catenin interaction. 2012, Pubmed
Xia, Activation of Wnt/β-catenin signaling by lithium chloride attenuates d-galactose-induced neurodegeneration in the auditory cortex of a rat model of aging. 2017, Pubmed
Yan, Elevated expression of axin2 and hnkd mRNA provides evidence that Wnt/beta -catenin signaling is activated in human colon tumors. 2001, Pubmed
Yi, Tcf3 functions as a steady-state limiter of transcriptional programs of mouse embryonic stem cell self-renewal. 2008, Pubmed
Zahn, Normal Table of Xenopus development: a new graphical resource. 2022, Pubmed , Xenbase
Zhan, Wnt signaling in cancer. 2017, Pubmed
