XB-ART-60530
iScience
2023 Dec 15;2612:108469. doi: 10.1016/j.isci.2023.108469.
Show Gene links
Show Anatomy links
β-adrenergic receptor regulates embryonic epithelial extensibility through actomyosin inhibition.
Mizoguchi Y
,
Nakashima K
,
Sato A
,
Shindo A
.
???displayArticle.abstract???
During morphogenesis, epithelial tissues reshape and expand to cover the body and organs. The molecular mechanisms of this deformability remain elusive. Here, we investigate the role of the β-adrenergic receptor (ADRB) in orchestrating actomyosin contractility, pivotal for epithelial extensibility. Chemical screens on Xenopus laevis embryos pinpointed ADRB2 as a principal regulator. ADRB2 promotes actomyosin relaxation, facilitating apical cell area expansion during body elongation. In contrast, ADRB2 knockdown results in heightened cell contraction, marked by synchronous oscillation of F-actin and myosin, impeding body elongation. ADRB2 mutants with reduced affinity for ligand binding lack the function to induce cellular relaxation, highlighting the ligand's essential roles even in the developing epidermis. Our findings unveil ADRB2's critical contribution to extensibility of the epidermis and subsequent body elongation during development. This study also offers insights into the physiology of mature epithelial organs deformed by the smooth muscle response to the adrenergic autonomic nervous system.
???displayArticle.pubmedLink??? 38213788
???displayArticle.pmcLink??? PMC10783608
???displayArticle.link??? iScience
Species referenced: Xenopus laevis
Genes referenced: adrb2 cad dbt rho
GO keywords: adrenergic receptor activity [+]
???displayArticle.antibodies??? Cdh1 Ab3 Cldn4 Ab1 GFP Ab16 Tjp1 Ab1
???displayArticle.morpholinos??? adrb2 MO1
???attribute.lit??? ???displayArticles.show???
|
|
Graphical abstract |
|
|
Figure 1. CLA tears the Xenopus embryo epidermis by eliciting hypercontraction of actomyosin (A) Late neurula stage embryos, at 1 h after CLA treatment. The white area on the epidermis is the wound. Scale bar: 0.5 mm. (B) Time-course analysis of the CLA-induced wound area. The wound area was divided by the embryo surface area, to quantify the effects of CLA. Data are represented as mean ± SEM. (C) Still images from live-imaging of the epidermis, at 15–22 min after CLA treatment (1 μM). The embryos expressed LifeAct-RFP (F-actin marker) and a membrane marker. Arrowheads indicate ectopic accumulation of F-actin, while dotted lines indicate the torn area. Scale bar: 20 μm. (D) Wound ratio at 10 min after treatment with inhibitors. Co-treatment with CLA (200 nM) and an actomyosin or kinase-related inhibitor: BB (myosin II inhibitor), 100 μM; Y27 (ROCK inhibitor), 100 μM; PD18 (ERK inhibitor), 10 μM; GSK69 (Akt kinase inhibitor), 1 μM; and SCH77 (ERK1/2 inhibitor), 1 μM. The concentrations used were about IC50 in cell-based assays × 100–500. Scale bar: 0.5 mm. (n = 10, ∗∗p < 0.01, as assessed using one-way analysis of variance, Data are represented as mean ± SEM). (CLA, calyculin A; ROCK, Rho-associated protein kinase; MLCK, myosin light-chain kinase; ERK, extracellular signal-regulated kinase). |
|
|
Figure 2. Chemical screening for the detection of adrenergic receptors (A) The screening procedure. Five to ten embryos in each well were treated with CLA and FDA-approved compounds. In the study, 152 compounds were tested and the effect was classified based on the wound size. (B and B') Example compounds classified as suppressive: CLA (B) and CLA and DBT (B'). (C) Wound ratio for embryos shown in B and B', calculated to quantify the suppressive effect of DBT against CLA. (D and D') Example compounds classified as enhancing: CLA (D) and CLA and nitazoxanide (D'). (E) Wound ratio for embryos shown in (D) and (D'). (F) Wound ratio of each FDA-approved compound, normalized to the CLA wound ratio (NWR). NWR values at 1 and 2 h after treatment were converted to heatmap colors using Web MeV (http://mev.tm4.org/). (G) Clustering of compounds based on the heatmap colors. Blue asterisks indicate ADRB agonists; purple asterisks indicate norepinephrine and epinephrine; orange asterisks indicate ADRA agonists. (H) Zoom-in view of Cluster 1 and 2 compounds from (G). (I) Zoom-in view of Cluster 6 and 7 compounds from (G). (Data in C and E are represented as mean ± SEM. CLA, calyculin A; FDA, US Food and Drug Association; NWR, normalized wound ratio; ADRA, alpha-adrenergic receptor; ADRB, beta-adrenergic receptor). |
|
|
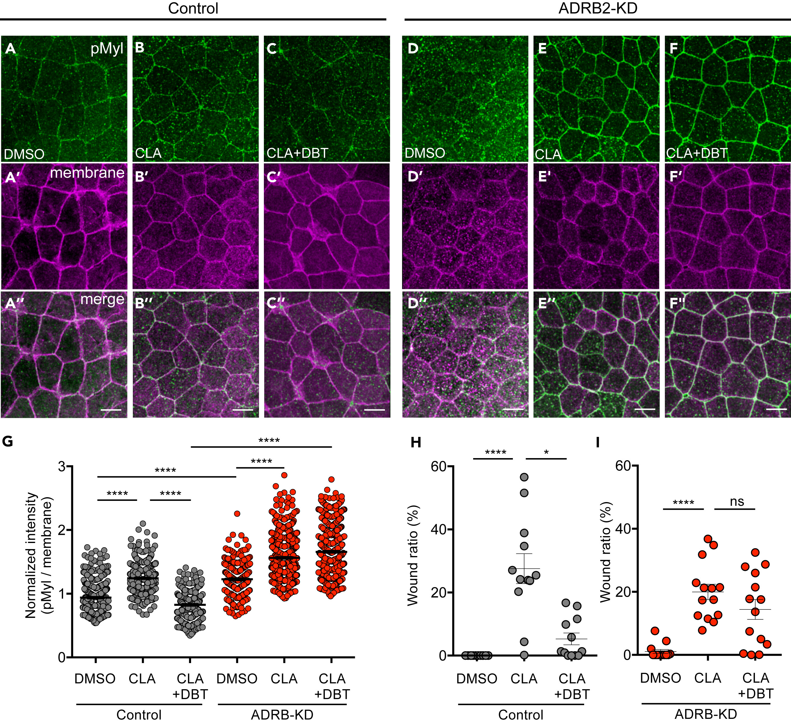
Figure 3. DBT suppresses phosphorylation of MYL by acting on ADRB2 (A–F″) Immunostaining of the epidermis using antibodies against pMyl (green), E-cad (magenta), and GFP (membrane, blue). Embryos were injected with membrane-gfp and control-MO (A–C) or adrb2-MO (40 ng/blastomere at the 4-cell stage) (D–F). (G) Quantification of pMyl intensity at cell-cell junctions, normalized to membrane-GFP intensity (n = 316–713 cell junctions from 3 to 4 embryos, ∗∗∗∗p < 0.0001, as assessed using one-way analysis of variance; Scale bar: 20 μm). DMSO, 250 μM; CLA, 250 nM; DBT, 1 mM. Embryos were fixed following a 10 min CLA treatment. All images are representative of 3–4 embryos in each group. (H and I) Normalized wound ratio measurement 2 h after treatment of CLA in control (H) and adrb2 knockdown embryos (I). (n = 12 embryos, ∗p = 0.0187, ∗∗∗∗p < 0.0001, one-way analysis of variance). Data in (G), (H), and (I) are represented as mean ± SEM. (MYL, myosin light chain; pMyl, phosphorylated MYL; ADRB, beta-adrenergic receptor; E-cad, E-cadherin; MO, morpholino antisense oligonucleotides; KD, knockdown; CLA, calyculin A; DBT, dobutamine). |
|
|
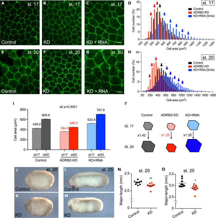
Figure 4. ADRB2 controls apical cell area (A–C) Live-imaging of epidermis of membrane-gfp-injected control embryo (A), adrb2-KD (B), and embryos rescued by co-injection of adrb2-RNA (C) at stage 17. (D) Measurement of the apical area of epidermal cells and their distribution in each group at Stage 17. (black, control; red, adrb2-KD; blue, rescued) (∗∗∗∗p < 0.0001, Kolmogorov-Smirnov test. control: n = 3686 cells from 7 embryos; adrb2-KD: n = 5131 cells from 9 embryos; KD + RNA: n = 3464 cells from 10 embryos). (E–G) Live-imaging of epidermis of membrane-gfp-injected control embryo (E), adrb2-KD (F), and embryos rescued by co-injection of adrb2-RNA (G) at stage 20. (H) Measurement of the apical area of epidermal cells and their distribution in each group, at Stage 20. (control: n = 2423 cells from 7 embryos, adrb2-KD: n = 4212 cells from 10 embryos, KD + RNA: n = 2594 cells from 10 embryos). (I) Comparison of the average apical cell area in each group at both stages. Numbers show the average of apical cell area. (I′) Schemes showing the fold ratio of expanded apical cell area using average from Stage 17 to Stage 20 in each group. (J–M) Images of control and KD embryos at Stage 20 (J and K) and 25 (L and M). (N and O) Body length measurement (N, control: n = 9, KD: n = 10, ∗∗p = 0.0021; O, control: n = 9, KD: n = 10, ∗p = 0.01). Data in (I), (N), and (O) are represented as mean ± SEM. (GFP, green fluorescence protein; KD, knockdown). |
|
|
Figure 5. ADRB2 silences actomyosin contraction by unlinking F-actin and myosin (A–D) Live-imaging of epidermis injected with LifeAct-rfp in control (A) and adrb2-knockdown embryos (C). (A') and (C') are still images taken every 2 min from time-lapse videos of control and knockdown embryos, respectively. (B and D) Diagrams overlaying the outlines of two cells at three different time points of (A') and (C'), with each outline shown in distinct colors. Scale bar: 20 μm. All presented images are representative samples from more than 10 embryos imaged in each group. (E–F') Representative images and kymographs of individual epidermal cell junctions in control (E and E') and knockdown embryos (F and F'). The dotted bracket in the F' kymograph indicates a period where the cell junction temporarily contracts. (G–H″) Live-imaging of the epidermis injected with both LifeAct-rfp and SF9-gpf. (G–G')': control embryos; (H–H''): knockdown embryos. (I and J) The mean intensities of LifeAct-RFP and SF9-GFP were measured over time (I: control, J: knockdown). (I'–J') Cross-correlation of raw intensities of SF9 and LifeAct along cell junctions in control (I) and knockdown embryos (J'). Each red and blue line represents the result from individual cell junctions. The red line indicates synchronous oscillation, and the blue line indicates anti-phase oscillation. |
|
|
Figure 6. ADRB2 facilitates actomyosin complex on the apical surface of the epidermis (A–D″) Live imaging of the apical surface of the epidermis injected with LifeAct-rfp and SF9-gpf. (A–B')': control embryos; (C–D')': knockdown embryos. Arrowheads indicate excess myosin accumulation in the knockdown embryos. Scale bar: 20 μm. (E and F) Plot profile of raw intensities for LifeAct-RFP and SF9-GFP along the drawn line (yellow) in images (B'') and (D''), respectively. The pink dotted lines in F indicate overlapping peaks between LifeAct-RFP and SR9-GFP. |
|
|
Figure 7. ADRB2 requires ligands to expand apical cell area (A) Prototypic model of ADRB2. Red circles indicate residues involved in ligand binding (Asp: aspartic acid, Ser: serine). (B) Mutant ADRB2s used in the experiments. Upper is mutant 1, where Asp has been replaced by Gly. Lower is mutant 2, where Ser has been replaced by Ala. These mutations are established in human ADRB2. (C–F) Live imaging of the membrane-GFP expressing epidermis of control (only endogenous ADRB2), co-expressing WT ADRB2 (300 pg), mutant 1 ADRB2 (300 pg), and mutant 2 ADRB2 (300 pg). (G) Quantification and (H) distribution of apical cell area in each group. Arrows indicate the peak of each group. ADRB, beta-adrenergic receptor; WT, wild-type (control: n = 3851 cells from 8 embryos, WT adrb2: n = 2099 cells from 6 embryos, mutant 1: n = 3873 cells from 8 embryos, mutant 2: n = 5533 cells from 8 embryos, ∗∗∗∗p < 0.0001, as assessed using one-way analysis of variance) Data in H are represented as mean ± SEM. Scale bar: 20 μm. |
|
|
Figure S1. CLA induces a wound on the epidermis by activating actomyosin contraction. Related to Figure 1. (A) Still images from a time-lapse movie taken after treatment with 250 nM CLA. Arrows indicate the damages induced by CLA on the epidermis. Binarized images were used for measuring the embryo surface and wound areas, from which we then calculated the wound ratio and the normalized wound ratio (NWR). (B) Images of the embryos measured in Fig. 1D. Co-treatment with CLA (200 nM) and an actomyosin or kinase-related inhibitor: BB (myosin II inhibitor), 100 µM; Y27 (ROCK inhibitor), 100 µM; PD18 (ERK inhibitor), 10 µM; GSK69 (Akt kinase inhibitor), 1 µM; and SCH77 (ERK1/2 inhibitor), 1 µM. (C) Treatment with myosin-related kinase inhibitors. Images of Stage 20 embryos, after 1 h of treatment with inhibitors. DMSO, 25 µM; CLA, 200 nM; BB, 100 µM; Y27632, 10 µM; GSK690693, 1 µM; SCH772984, 1 µM (n=10 each). The concentrations used were about IC50 in cell-based assays × 100 –500. Scale bar: 500 µm. Note that CLA alone causes wounds, while others do not. (CLA, calyculin A; BB, blebbistatin; ROCK Rho-associated protein kinase; MLCK, myosin light chain kinase; ERK, extracellular signal-regulated kinase; DMSO, dimethyl sulfoxide) |
|
|
Figure S2. Several ADRB agonists suppress CLA-induced wound formation. Related to Figure 2. (A) Time-course analysis of the wound ratio at 0 to 120 min after treatment with DMSO (black), CLA (red), CLA and DBT (blue), CLA and ISO (beige), and CLA and SAL (gray). (B–D) Comparison of the wound ratio at 30 (B), 60 (C), and 120 (D) min after inhibitor treatment (*p<0.05, **p<0.001, ***p<0.001, ****p<0.0001, as assessed using one-way analysis of variance). Data are represented as mean +/- SEM. (ADRB, beta-adrenergic receptor; CLA, calyculin A; ISO, isoproterenol; DMSO, dimethyl sulfoxide; DBT, dobutamine; SAL, salbutamol) |
|
|
Figure S3. adrb2 RNA is expressed in the epidermis during the stages tested for the chemical screening. Related to Figure 2. (A, A') In situ hybridization of adrb2 (A) and negative control (A') at Stage 14, lateral view. (B, B') In situ hybridization of adrb2 (B) and negative control (B') at Stage 21, lateral view. (C–F) Embryos treated with DMSO, 100 µM (C); CLA, 200 nM (D); CLA (200 nM) and DBT (800 µM) (E); and CLA (200 nM), DBT (800 µM), and TIM (50 µM) (F). The white area represents the wound site. (G, G') Quantification of the wound ratio at 30 (G) and 60 (G') min after treatment (n=9–11, ****p<0.0001, ***p<0.001, *p<0.05, as assessed using one-way analysis of variance; Scale bar: 500 µm). Data are represented as mean +/- SEM. (DBT, dobutamine; DMSO, dimethyl sulfoxide; CLA, calyculin A) |
|
|
Figure S4. ADRB2 is required for normal ciliated cell insertion and ciliogenesis. Related to Figure 4. (A–F) Live-imaging of membrane-GFP in the epidermis at stages 25 (A: control-MO injected, B: adrb2-MO injected, C: adrb2-MO and adrb2-5mis RNA injected) and 30 (D: control-MO injected, E: adrb2-MO injected, F: adrb2-MO and adrb2-5mis RNA injected). Scale bar: 20 µm. (G, H) Measurement of the apical cell area of ciliated cells at stages 25 (G) and 30 (H). (*p=0.036, ***p=0.0001, one-way analysis of variance) (I, J) Quantification of cilia length at stages 25 (I) and 30 (J). (****p<0.0001, *p=0.0154, one-way analysis of variance). Data are represented as mean +/- SEM. |
|
|
Figure S5. Quantification of F-actin and myosin heavy chain intensities along cell-cell junctions. Related to Figure 5. (A) Scheme showing where measurements were made in Fig. 5I and 5J. The mean intensity along the single cell-cell junction was measured and plotted along time. (B, C) Randomly picked cell-cell junctions from three embryos in each group were measured. As shown in (A), the magenta line indicates F-actin, green line indicates myosin intensity, and horizontal axis indicates time. |
|
|
Figure S6. Apical cell adhesion molecules are influenced by adrb2 knockdown. Related to Figure 4–6. (A–B'') Immunostaining of E-cadherin and ZO-1 in the epidermis of embryos at stage 18–20. A–A'' represent control embryos, and B–B'' are from embryos injected with adrb2-MO to knockdown (KD). Arrows in B indicate cell junctions with heightened E-cadherin intensity. (C–D) Raw intensity measurements of E-cadherin (C) and ZO-1 (D) at cell junctions. (E) Intensity ratio of E-cadherin to ZO-1 for each cell junction. (F–G'') Immunostaining of E-cadherin and Claudin 4 in the epidermis of embryos at stage 18–20. F–F'' represent control embryos, and G–G'' are from embryos injected adrb2-MO. (H–I) Raw intensity measurements of E-cadherin (H) and Claudin 4 (I). (J) Intensity ratio of E-cadherin to Claudin 4 for each cell junction. (****p<0.0001, one-way analysis of variance) Scale bar: 20 µm. Data are represented as mean +/- SEM. |
|
|
|
|
|
Figure 1. CLA tears the Xenopus embryo epidermis by eliciting hypercontraction of actomyosin(A) Late neurula stage embryos, at 1 h after CLA treatment. The white area on the epidermis is the wound. Scale bar: 0.5 mm.(B) Time-course analysis of the CLA-induced wound area. The wound area was divided by the embryo surface area, to quantify the effects of CLA. Data are represented as mean ± SEM.(C) Still images from live-imaging of the epidermis, at 15–22 min after CLA treatment (1 μM). The embryos expressed LifeAct-RFP (F-actin marker) and a membrane marker. Arrowheads indicate ectopic accumulation of F-actin, while dotted lines indicate the torn area. Scale bar: 20 μm.(D) Wound ratio at 10 min after treatment with inhibitors. Co-treatment with CLA (200 nM) and an actomyosin or kinase-related inhibitor: BB (myosin II inhibitor), 100 μM; Y27 (ROCK inhibitor), 100 μM; PD18 (ERK inhibitor), 10 μM; GSK69 (Akt kinase inhibitor), 1 μM; and SCH77 (ERK1/2 inhibitor), 1 μM. The concentrations used were about IC50 in cell-based assays × 100–500. Scale bar: 0.5 mm. (n = 10, ∗∗p < 0.01, as assessed using one-way analysis of variance, Data are represented as mean ± SEM). (CLA, calyculin A; ROCK, Rho-associated protein kinase; MLCK, myosin light-chain kinase; ERK, extracellular signal-regulated kinase). |
|
|
Figure 2. Chemical screening for the detection of adrenergic receptors(A) The screening procedure. Five to ten embryos in each well were treated with CLA and FDA-approved compounds. In the study, 152 compounds were tested and the effect was classified based on the wound size.(B and B') Example compounds classified as suppressive: CLA (B) and CLA and DBT (B').(C) Wound ratio for embryos shown in B and B', calculated to quantify the suppressive effect of DBT against CLA.(D and D') Example compounds classified as enhancing: CLA (D) and CLA and nitazoxanide (D').(E) Wound ratio for embryos shown in (D) and (D').(F) Wound ratio of each FDA-approved compound, normalized to the CLA wound ratio (NWR). NWR values at 1 and 2 h after treatment were converted to heatmap colors using Web MeV (http://mev.tm4.org/).(G) Clustering of compounds based on the heatmap colors. Blue asterisks indicate ADRB agonists; purple asterisks indicate norepinephrine and epinephrine; orange asterisks indicate ADRA agonists.(H) Zoom-in view of Cluster 1 and 2 compounds from (G).(I) Zoom-in view of Cluster 6 and 7 compounds from (G). (Data in C and E are represented as mean ± SEM. CLA, calyculin A; FDA, US Food and Drug Association; NWR, normalized wound ratio; ADRA, alpha-adrenergic receptor; ADRB, beta-adrenergic receptor). |
|
|
Figure 3. DBT suppresses phosphorylation of MYL by acting on ADRB2(A–F″) Immunostaining of the epidermis using antibodies against pMyl (green), E-cad (magenta), and GFP (membrane, blue). Embryos were injected with membrane-gfp and control-MO (A–C) or adrb2-MO (40 ng/blastomere at the 4-cell stage) (D–F).(G) Quantification of pMyl intensity at cell-cell junctions, normalized to membrane-GFP intensity (n = 316–713 cell junctions from 3 to 4 embryos, ∗∗∗∗p < 0.0001, as assessed using one-way analysis of variance; Scale bar: 20 μm). DMSO, 250 μM; CLA, 250 nM; DBT, 1 mM. Embryos were fixed following a 10 min CLA treatment. All images are representative of 3–4 embryos in each group.(H and I) Normalized wound ratio measurement 2 h after treatment of CLA in control (H) and adrb2 knockdown embryos (I). (n = 12 embryos, ∗p = 0.0187, ∗∗∗∗p < 0.0001, one-way analysis of variance). Data in (G), (H), and (I) are represented as mean ± SEM. (MYL, myosin light chain; pMyl, phosphorylated MYL; ADRB, beta-adrenergic receptor; E-cad, E-cadherin; MO, morpholino antisense oligonucleotides; KD, knockdown; CLA, calyculin A; DBT, dobutamine). |
|
|
Figure 4. ADRB2 controls apical cell area(A–C) Live-imaging of epidermis of membrane-gfp-injected control embryo (A), adrb2-KD (B), and embryos rescued by co-injection of adrb2-RNA (C) at stage 17.(D) Measurement of the apical area of epidermal cells and their distribution in each group at Stage 17. (black, control; red, adrb2-KD; blue, rescued) (∗∗∗∗p < 0.0001, Kolmogorov-Smirnov test. control: n = 3686 cells from 7 embryos; adrb2-KD: n = 5131 cells from 9 embryos; KD + RNA: n = 3464 cells from 10 embryos). (E–G) Live-imaging of epidermis of membrane-gfp-injected control embryo (E), adrb2-KD (F), and embryos rescued by co-injection of adrb2-RNA (G) at stage 20.(H) Measurement of the apical area of epidermal cells and their distribution in each group, at Stage 20. (control: n = 2423 cells from 7 embryos, adrb2-KD: n = 4212 cells from 10 embryos, KD + RNA: n = 2594 cells from 10 embryos). (I) Comparison of the average apical cell area in each group at both stages. Numbers show the average of apical cell area.(I′) Schemes showing the fold ratio of expanded apical cell area using average from Stage 17 to Stage 20 in each group. (J–M) Images of control and KD embryos at Stage 20 (J and K) and 25 (L and M).(N and O) Body length measurement (N, control: n = 9, KD: n = 10, ∗∗p = 0.0021; O, control: n = 9, KD: n = 10, ∗p = 0.01). Data in (I), (N), and (O) are represented as mean ± SEM. (GFP, green fluorescence protein; KD, knockdown). |
|
|
Figure 5. ADRB2 silences actomyosin contraction by unlinking F-actin and myosin(A–D) Live-imaging of epidermis injected with LifeAct-rfp in control (A) and adrb2-knockdown embryos (C). (A') and (C') are still images taken every 2 min from time-lapse videos of control and knockdown embryos, respectively.(B and D) Diagrams overlaying the outlines of two cells at three different time points of (A') and (C'), with each outline shown in distinct colors. Scale bar: 20 μm. All presented images are representative samples from more than 10 embryos imaged in each group.(E–F') Representative images and kymographs of individual epidermal cell junctions in control (E and E') and knockdown embryos (F and F'). The dotted bracket in the F' kymograph indicates a period where the cell junction temporarily contracts.(G–H″) Live-imaging of the epidermis injected with both LifeAct-rfp and SF9-gpf. (G–G')': control embryos; (H–H''): knockdown embryos.(I and J) The mean intensities of LifeAct-RFP and SF9-GFP were measured over time (I: control, J: knockdown).(I'–J') Cross-correlation of raw intensities of SF9 and LifeAct along cell junctions in control (I) and knockdown embryos (J'). Each red and blue line represents the result from individual cell junctions. The red line indicates synchronous oscillation, and the blue line indicates anti-phase oscillation. |
|
|
Figure 6. ADRB2 facilitates actomyosin complex on the apical surface of the epidermis(A–D″) Live imaging of the apical surface of the epidermis injected with LifeAct-rfp and SF9-gpf. (A–B')': control embryos; (C–D')': knockdown embryos. Arrowheads indicate excess myosin accumulation in the knockdown embryos. Scale bar: 20 μm.(E and F) Plot profile of raw intensities for LifeAct-RFP and SF9-GFP along the drawn line (yellow) in images (B'') and (D''), respectively. The pink dotted lines in F indicate overlapping peaks between LifeAct-RFP and SR9-GFP. |
|
|
Figure 7. ADRB2 requires ligands to expand apical cell area(A) Prototypic model of ADRB2. Red circles indicate residues involved in ligand binding (Asp: aspartic acid, Ser: serine).(B) Mutant ADRB2s used in the experiments. Upper is mutant 1, where Asp has been replaced by Gly. Lower is mutant 2, where Ser has been replaced by Ala. These mutations are established in human ADRB2.(C–F) Live imaging of the membrane-GFP expressing epidermis of control (only endogenous ADRB2), co-expressing WT ADRB2 (300 pg), mutant 1 ADRB2 (300 pg), and mutant 2 ADRB2 (300 pg).(G) Quantification and (H) distribution of apical cell area in each group. Arrows indicate the peak of each group. ADRB, beta-adrenergic receptor; WT, wild-type (control: n = 3851 cells from 8 embryos, WT adrb2: n = 2099 cells from 6 embryos, mutant 1: n = 3873 cells from 8 embryos, mutant 2: n = 5533 cells from 8 embryos, ∗∗∗∗p < 0.0001, as assessed using one-way analysis of variance) Data in H are represented as mean ± SEM. Scale bar: 20 μm. |
References [+] :
Agarwal,
Principles of Actomyosin Regulation In Vivo.
2019, Pubmed
Agarwal, Principles of Actomyosin Regulation In Vivo. 2019, Pubmed
Amano, Phosphorylation and activation of myosin by Rho-associated kinase (Rho-kinase). 1996, Pubmed
Bertet, Myosin-dependent junction remodelling controls planar cell intercalation and axis elongation. 2004, Pubmed
Blankenship, Multicellular rosette formation links planar cell polarity to tissue morphogenesis. 2006, Pubmed
Chung, Coordinated genomic control of ciliogenesis and cell movement by RFX2. 2014, Pubmed , Xenbase
Davis, Beta-adrenergic receptors on human tracheal epithelial cells in primary culture. 1990, Pubmed
Dehapiot, Assembly of a persistent apical actin network by the formin Frl/Fmnl tunes epithelial cell deformability. 2020, Pubmed
de Lucia, New Insights in Cardiac β-Adrenergic Signaling During Heart Failure and Aging. 2018, Pubmed
Devic, Early expression of a beta1-adrenergic receptor and catecholamines in Xenopus oocytes and embryos. 1997, Pubmed , Xenbase
Dror, Activation mechanism of the β2-adrenergic receptor. 2011, Pubmed
Ebrahim, Dynamic polyhedral actomyosin lattices remodel micron-scale curved membranes during exocytosis in live mice. 2019, Pubmed
Fernandez-Gonzalez, Powering morphogenesis: multiscale challenges at the interface of cell adhesion and the cytoskeleton. 2022, Pubmed
Freyer, Extracellular matrix modulates beta2-adrenergic receptor signaling in human airway smooth muscle cells. 2004, Pubmed
Giembycz, Beyond the dogma: novel beta2-adrenoceptor signalling in the airways. 2006, Pubmed
Hashimoto, Sequential contraction and exchange of apical junctions drives zippering and neural tube closure in a simple chordate. 2015, Pubmed
Herbomel, Actomyosin-generated tension on cadherin is similar between dividing and non-dividing epithelial cells in early Xenopus laevis embryos. 2017, Pubmed , Xenbase
Hirano, Protein kinase network in the regulation of phosphorylation and dephosphorylation of smooth muscle myosin light chain. 2003, Pubmed
Ikebe, Phosphorylation of smooth muscle myosin at two distinct sites by myosin light chain kinase. 1985, Pubmed
Kaneko-Kawano, Dynamic regulation of myosin light chain phosphorylation by Rho-kinase. 2012, Pubmed
Kato, Blastopore gating mechanism to regulate extracellular fluid excretion. 2023, Pubmed , Xenbase
Keller, Convergent extension in the amphibian, Xenopus laevis. 2020, Pubmed , Xenbase
Lee, Shroom family proteins regulate gamma-tubulin distribution and microtubule architecture during epithelial cell shape change. 2007, Pubmed , Xenbase
Levayer, Oscillation and polarity of E-cadherin asymmetries control actomyosin flow patterns during morphogenesis. 2013, Pubmed
Li, ERK and phosphoinositide 3-kinase temporally coordinate different modes of actin-based motility during embryonic wound healing. 2013, Pubmed , Xenbase
Miao, The pulse of morphogenesis: actomyosin dynamics and regulation in epithelia. 2020, Pubmed
Miller, The role of myosin light chain kinase phosphorylation in beta-adrenergic relaxation of tracheal smooth muscle. 1983, Pubmed
Morgan, β-Agonist-mediated relaxation of airway smooth muscle is protein kinase A-dependent. 2014, Pubmed
Mori, β-Adrenergic signaling promotes posteriorization in Xenopus early development. 2013, Pubmed , Xenbase
Morita, Cell movements of the deep layer of non-neural ectoderm underlie complete neural tube closure in Xenopus. 2012, Pubmed , Xenbase
Nandadasa, N- and E-cadherins in Xenopus are specifically required in the neural and non-neural ectoderm, respectively, for F-actin assembly and morphogenetic movements. 2009, Pubmed , Xenbase
Nguyen, β2-Adrenoceptor signaling in airway epithelial cells promotes eosinophilic inflammation, mucous metaplasia, and airway contractility. 2017, Pubmed
Obara, Isoproterenol attenuates myosin phosphorylation and contraction of tracheal muscle. 1989, Pubmed
Peterson, Simultaneous stretching and contraction of stress fibers in vivo. 2004, Pubmed
Piascik, Alpha1-adrenergic receptors: new insights and directions. 2001, Pubmed
Poznanski, Epithelial cell wedging and neural trough formation are induced planarly in Xenopus, without persistent vertical interactions with mesoderm. 1997, Pubmed , Xenbase
Rajashree, Modulation of myosin phosphatase targeting subunit and protein phosphatase 1 in the heart. 2005, Pubmed
Rasmussen, Interactions between Ca2+ and cAMP messenger system in regulation of airway smooth muscle contraction. 1990, Pubmed
Robie, In vivo analysis of adrenergic receptor activity of dobutamine. 1974, Pubmed
Ruffolo, Alpha and beta adrenergic effects of the stereoisomers of dobutamine. 1981, Pubmed
Salathe, Effects of beta-agonists on airway epithelial cells. 2002, Pubmed
Sedzinski, Emergence of an Apical Epithelial Cell Surface In Vivo. 2016, Pubmed , Xenbase
Shindo, Septin-dependent remodeling of cortical microtubule drives cell reshaping during epithelial wound healing. 2018, Pubmed , Xenbase
Shindo, PCP and septins compartmentalize cortical actomyosin to direct collective cell movement. 2014, Pubmed , Xenbase
Shindo, PCP-dependent transcellular regulation of actomyosin oscillation facilitates convergent extension of vertebrate tissue. 2019, Pubmed , Xenbase
Stephenson, Rho Flares Repair Local Tight Junction Leaks. 2019, Pubmed , Xenbase
Strader, A single amino acid substitution in the beta-adrenergic receptor promotes partial agonist activity from antagonists. 1989, Pubmed
Strosberg, Structure, function, and regulation of adrenergic receptors. 1993, Pubmed
Tanaka, New insights into beta-adrenoceptors in smooth muscle: distribution of receptor subtypes and molecular mechanisms triggering muscle relaxation. 2005, Pubmed
Ventura, Multiciliated cells use filopodia to probe tissue mechanics during epithelial integration in vivo. 2022, Pubmed , Xenbase
Verkhovsky, Myosin II filament assemblies in the active lamella of fibroblasts: their morphogenesis and role in the formation of actin filament bundles. 1995, Pubmed
Walentek, Xenopus epidermal and endodermal epithelia as models for mucociliary epithelial evolution, disease, and metaplasia. 2021, Pubmed , Xenbase
Walentek, What we can learn from a tadpole about ciliopathies and airway diseases: Using systems biology in Xenopus to study cilia and mucociliary epithelia. 2017, Pubmed , Xenbase
Yanaura, Effects of beta-adrenoceptor stimulants on the canine tracheal ciliated cells. 1981, Pubmed
