|
|
|
FIGURE 2.
Specific cone cell death following a 10 mM CoCl2 intraocular injection in X. laevis. (a) Outline of the experimental procedure used in (b, c). Stage 51–54 X. laevis tadpoles were intraocularly injected with a saline solution (control) or with 10 mM CoCl2. They were then processed for immunostaining, in situ hybridization (ISH), or qPCR, at 3, 7, or 14 dpi. (b, c) Representative images of retinal sections labeled for Rhodopsin (b) or Opsin (c). Arrows point to mislocalized Opsin in the ONL (delineated by dashed lines). (d) qPCR analysis of opn1sw expression in control or 10 mM CoCl2-injected retinal extracts, at 3, 7, or 14 dpi. Data are represented as geometric mean with 95% CI (n = 3 technical replicates). (e) In situ hybridization analysis of opn1lw expression on retinal sections from control and 10 mM CoCl2-injected tadpoles, at 3, 7, and 14 dpi. (f) Representative images of a retinal section from a 10 mM CoCl2-injected tadpole, co-labeled for TUNEL and Opsin at 2 dpi. Arrows point to double-positive cells. Cell nuclei are counterstained with Hoechst. INL, inner nuclear layer; ONL, outer nuclear layer; OS, photoreceptor outer segments.
|
|
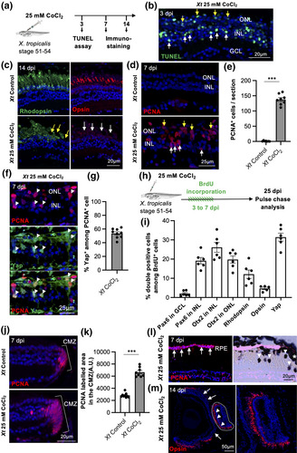
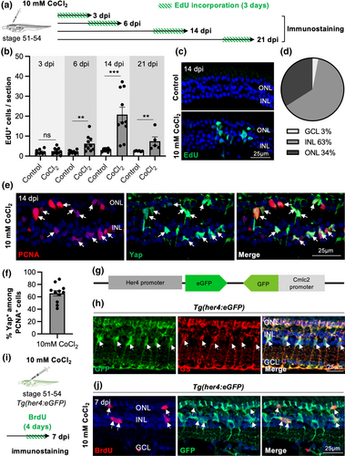
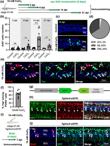
FIGURE 3.
Müller glial cell proliferation following a 10 mM CoCl2 intraocular injection in X. laevis. (a) Outline of the experimental procedure used in (b–d). Stage 51–54 X. laevis tadpoles were intraocularly injected with a saline solution (control) or with 10 mM CoCl2. They were then exposed for 3 days to EdU before being processed for analysis at 3, 6, 14, or 21 dpi. (b) Quantification of EdU-positive cells per section. (c) Representative images of EdU-labeled retinal sections at 14 dpi. (d) Pie chart of EdU-positive cell distribution within the different retinal layers at 14 dpi in 10 mM CoCl2-injected tadpoles. (e) Representative images of retinal sections co-labeled for PCNA (proliferative cell marker) and Yap (Müller cell marker) at 14 dpi. (f) Quantification of Yap-positive cells among PCNA-labeled ones. (g) Schematic representation of the transgene Tg(her4:eGFP). The Her4 promoter drives eGFP expression in Müller glia, while the Cmlc2 (cardiac myosin light chain 2) promoter drives it in the heart, allowing for transgenic tadpole screening. (h) Representative images of a control Tg(her4:eGFP) retinal section, co-labeled for GFP and Glutamine Synthetase (GS; a marker of Müller cells). (i) Outline of the experimental procedure used in (J). Stage 51–54 transgenic Tg(her4:eGFP) tadpoles were intraocularly injected with 10 mM CoCl2, incubated for 4 days in BrdU, and processed for immunostaining against GFP and BrdU at 7 dpi. (j) Representative images. In (c, e, h, j), nuclei are counterstained with Hoechst. In (e, h, j), arrows point to double labeled cells. In graphs, data are represented as mean ± SEM, and each point represents one retina. **p < .01; ***p < .001; ns, not significant (Mann–Whitney tests). GCL, ganglion cell layer; INL, inner nuclear layer; ONL, outer nuclear layer.
|
|
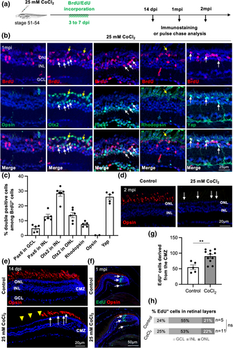
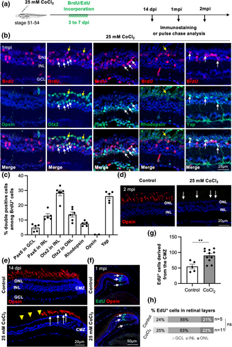
FIGURE 4.
Neurogenic potential of proliferative Müller cells following a 10 mM CoCl2 intraocular injection in X. laevis. (a) Outline of the experimental procedure used in (b). Stage 51–54 tadpoles were intraocularly injected with a saline solution (control) or with 10 mM CoCl2. They were then processed for immunostaining 2 months post-injection (mpi). (b) Representative images of retinal sections co-labeled for Rhodopsin and Opsin. (c) Experimental procedure of the pulse-chase experiment performed in (d-e). Stage 51–54 tadpoles were intraocularly injected with 10 mM CoCl2 and subjected to BrdU exposure from 3 to 7 dpi to label all proliferative Müller cells. They were then processed for immunostaining at 21 dpi. (d) Representative images of CoCl2 injected retinas co-labeled at 21 dpi for BrdU and either Pax6 (identifying ganglion cells in the GCL and amacrine cells in the INL), Otx2 (identifying bipolar cells in the INL and photoreceptors in the ONL), Rhodopsin (rods), Opsin (cones), or Yap (Müller cells). White and yellow arrows point to double-positive cells in the INL and ONL, respectively. (e) Proportions of the different retinal cell types among BrdU-labeled ones. In (b, d), nuclei are counterstained with Hoechst. Data are represented as mean ± SEM, and each point represents one retina. GCL, ganglion cell layer, INL, inner nuclear layer, ONL, outer nuclear layer.
|
|
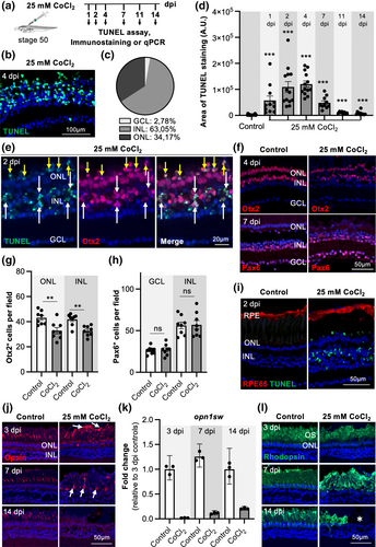
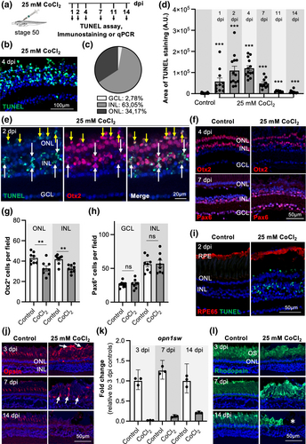
FIGURE 5.
Bipolar and photoreceptor cell death following a 25 mM CoCl2 intraocular injection in X. laevis. (a) Outline of the experimental procedure used in (b–l). Stage 51–54 X. laevis tadpoles were intraocularly injected with a saline solution (control) or with 25 mM CoCl2. They were then processed for either TUNEL assay or immunostaining at different time points, as indicated. (b-e) Analysis of cell death by TUNEL staining. Shown in (b) is a representative section of a CoCl2-injected retina. The pie chart in (c) illustrates TUNEL-positive cell distribution within the different retinal layers at 2 dpi. The graph in (d) shows the quantification of the TUNEL staining area. Shown in (e) are representative retinal sections co-labeled for TUNEL and Otx2. Arrows point to double-positive cells within the ONL (yellow) and INL (white). (f–h) Immunostaining analysis of Otx2 and Pax6 expression, at 4 and 7 dpi respectively. Representative retinal sections are shown in (f) and corresponding quantifications in (g, h). (i) Representative images of retinal sections co-labeled for TUNEL and RPE65 (an RPE marker) at 2 dpi. (j) Immunostaining analysis of Opsin expression on retinal sections at 3, 7, and 14 dpi. Arrows point to mislocalized Opsin. (k) qPCR analysis of opn1sw (opsin1, short-wave-sensitive) expression in retinal extracts. Data are represented as geometric mean with 95% CI (n = 3 technical replicates). (l) Immunostaining analysis of Rhodopsin expression on retinal sections at 3, 7, and 14 dpi. The asterisk indicates the absence of rods. In all images, nuclei are counterstained with Hoechst. Except in (k), data are represented as mean ± SEM, and each point represents one retina. ns, not significant, **p < .01, ***p < .001 (Mann–Whitney tests). GCL, ganglion cell layer; INL, inner nuclear layer; ONL, outer nuclear layer; RPE, retinal pigmented epithelium.
|
|
FIGURE 6.
Massive Müller glia proliferation following a 25 mM CoCl2 intraocular injection in X. laevis. (a) Outline of the experimental procedure used in (b-f). Stage 51–54 X. laevis tadpoles were intraocularly injected with a saline solution (control) or with 25 mM CoCl2. They were then processed for immunostaining or qPCR at different time points, as indicated. For EdU labeling, tadpoles were exposed to EdU three days prior to fixation. (b, c) Quantification of PCNA-positive cells and representative images of PCNA- or EdU-labeled retinal sections from CoCl2-injected tadpoles at 7 dpi. (d-f) Analysis of PCNA and Yap co-labelling at 7 and 14 dpi. Shown in (d) are representative images of retinal sections. Arrowheads point to double-positive cells. The graph in (e) is the quantification of Yap-positive cells among PCNA-labeled ones. Shown in (f) is the distribution of Yap-positive cells in the different retinal layers. (g) Outline of the experimental procedure used in (h). Stage 51–54 transgenic Tg(her4:eGFP) tadpoles were intraocularly injected with 25 mM CoCl2. They were then processed for PCNA and GFP co-immunostaining at 7 dpi. (h) Representative images of retinal sections. Arrowheads point to double-positive nuclei. (i) qPCR analysis of vimentin expression in control or 25 mM CoCl2-injected retinal extracts at 7 dpi. Data are represented as geometric mean with 95% CI (n = 4 biological samples). In all images, nuclei are counterstained with Hoechst. In (b, e), data are represented as mean ± SEM, and each point represents one retina. In (f), the number of analyzed retinas is indicated at the bottom of each bar. *p < .05, ***p < .001 (Mann-Whiney tests). INL, inner nuclear layer; ONL, outer nuclear layer.
|
|
FIGURE 7.
CMZ cell proliferation and RPE reprogramming following a 25 mM CoCl2 intraocular injection in X. laevis. (a, b) Analysis of CMZ cell proliferation at different time points, as indicated, following injection of a saline solution (control) or 25 mM CoCl2. Shown in (A) are representative images of PCNA staining within the CMZ. Shown in (b) is the quantification of the PCNA-labeled area in the CMZ from 3 to 21 dpi. (c) Representative images (brightfield and EdU labelling) of retinal sections from stage 51–54 tadpoles, 14 days after injection of 25 mM CoCl2. Tadpoles were exposed to EdU for three days prior to fixation. The arrow points to a cluster of proliferative cells in the RPE layer. (d) Quantification of PCNA-positive cells within the RPE, 7, 14, and 21 days after injection of a saline solution (control) or 25 mM CoCl2. (e) Representative images of retinal sections from CoCl2-injected tadpoles, co-labeled for RPE65 and PCNA at 14 dpi. (f, g) RPE65 immunolabeling (f; 14 dpi) or brightfield images (g; 6 dpi), following injection of a saline solution (control) or 25 mM CoCl2. Arrows point to RPE defects (loss of pigmentation or RPE65 staining), arrowheads point to RPE pellets, and the asterisk indicates RPE thickening. In all fluorescent images, nuclei are counterstained with Hoechst. In graphs, data are represented as mean ± SEM, and each point represents one retina. ns, not significant, **p < .01, ***p < .001 (Mann–Whitney tests). CMZ, ciliary marginal zone; GCL, ganglion cell layer; INL, inner nuclear layer; ONL, outer nuclear layer; RPE, retinal pigmented epithelium.
|
|
FIGURE 8.
Neurogenic potential of Müller glia and CMZ cells following a 25 mM CoCl2 intraocular injection in X. laevis. (a) Outline of the pulse-chase experiment performed in (b-h). Stage 51–54 X. laevis tadpoles were intraocularly injected with a saline solution (control) or with 25 mM CoCl2. They were then exposed to EdU or BrdU from 3 to 7 dpi and finally processed for EdU or BrdU staining and immunolabeling at different time points, as indicated. (b) Representative images of retinal sections from CoCl2-injected tadpoles, co-labeled for BrdU and either Pax6 (identifying ganglion cells in the GCL and amacrine cells in the INL), Otx2 (identifying bipolar cells in the INL and photoreceptors in the ONL), Rhodopsin (rods), Opsin (cones), or Yap (Müller cells). White and yellow arrows point to double-positive cells in the INL and ONL, respectively. (c) Proportions of the different retinal cell types among BrdU-labeled ones. (d) Opsin immunolabeling on retinal sections at 2 mpi. Arrows highlight the complete absence of staining in CoCl2-injected retinas. (e) Representative images of retinal sections at the level of the CMZ. White arrows point to newborn cones produced by the CMZ. Yellow arrowheads indicate the absence of cones more centrally. (f) Representative images of retinal sections stained for EdU and Opsin at 1 mpi, after an EdU-pulse from 4 to 7 dpi. Arrows point to CMZ-derived newborn neurons (EdU-positive) in the different retinal layers. (g) Quantification of CMZ-derived EdU-positive cells. (h) Distribution of CMZ-derived EdU-positive cells within the three retinal layers. In all images, nuclei are counterstained with Hoechst. In (c, g), data are represented as mean ± SEM, and each point represents one retina. **p < .01; ns, not significant (Mann–Whitney tests (c, g) or two-way ANOVA (h)). CMZ, ciliary marginal zone; GCL, ganglion cell layer; INL, inner nuclear layer; ONL, outer nuclear layer.
|
|
FIGURE 9.
Formation of a layered retina-like structure from RPE, following a 25 mM CoCl2 intraocular injection in X. laevis. (a) Stage 51–54 X. laevis tadpoles were intraocularly injected with a saline solution (control) or with 25 mM CoCl2. They were then processed at 2 mpi for tissue clearing and propidium iodide staining before being imaged by light-sheet microscopy. The red dotted line delineates the newly formed retina-like ectopic structure. (b) Opsin staining analysis at 1 mpi on retinal sections, following intraocular injection of a saline solution (control) or 25 mM CoCl2. The dotted white lines delineate the RPE-derived ectopic retina-like structure. In panels (bB) and (bC), the retina-like structures show opposite orientations. Shown in (bD) is an enlargement of the yellow dashed box in (bC). Yellow arrows point to the three layers of the retina like structure. White arrowheads point to new cones formed in the ectopic retina-like structures. White arrows in (bB) highlight the absence of cone regeneration in the central retina when the ectopic structure has the same orientation as the original retina. In contrast, some regeneration occurs in contact with the ectopic structure, when this one is inverted (yellow arrowheads in (bD)). (c) Immunodetection of different retinal cell markers or EdU labeling, as indicated, in CoCl2 injected retinas exhibiting an ectopic retina-like structure. Panels A', B', C', D', E', and F' are enlargements of the RPE-derived retina-like structures delineated by dotted boxes on the corresponding images. White arrows point to the labeled layers in these structures. Yellow arrows in F' point to the CMZ-like regions. In all images, nuclei are counterstained with Hoechst. GCL, ganglion cell layer; INL, inner nuclear layer; ONL, outer nuclear layer.
|
|
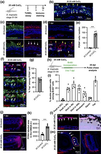
FIGURE 10.
Mobilization of Müller glia, CMZ cells, and RPE in X. tropicalis, following a 25 mM CoCl2 intraocular injection. (a) Outline of the experimental procedure used in (b–g, j–m). Stage 51–54 X. tropicalis (Xt) tadpoles were intraocularly injected with a saline solution (control) or with 25 mM CoCl2. They were then processed at different time points, as indicated, for TUNEL assay or immunolabeling. (b) Representative image of retinal sections from CoCl2-injected tadpoles, stained with TUNEL. White and yellow arrows point to positive cells in the INL and ONL, respectively. (c) Representative images of retinal sections stained for Rhodopsin or Opsin. Yellow arrows point to defects in rod outer segment morphology, while white arrows highlight the absence of cones. (d, e) Representative images of retinal sections stained for PCNA and corresponding quantification. White and yellow arrows point to positive cells in the INL and ONL, respectively. (f, g) Representative images of retinal sections co-labeled for PCNA and Yap and quantification of Yap-positive cells among PCNA-labeled ones. Arrowheads point to double-positive cells. (h) Outline of the pulse-chase experiment performed in (i) and Figure S3. Stage 51–54 X. tropicalis tadpoles were intraocularly injected with a saline solution (control) or with 25 mM CoCl2. They were then exposed to BrdU from 3 to 7 dpi and processed for immunolabeling at 25 dpi of BrdU and either Pax6 (identifying ganglion cells in the GCL and amacrine cells in the INL), Otx2 (identifying bipolar cells in the INL and photoreceptors in the ONL), Rhodopsin (rods), Opsin (cones), or Yap (Müller cells). (i) Proportions of the different retinal cell types among BrdU-labeled ones. (j, k) Representative images of PCNA staining within the CMZ and quantification of the PCNA-positive area. (l) Representative images (brightfield and PCNA labelling) of retinal sections from CoCl2-injected tadpoles, showing proliferative RPE cells (arrows). On the brightfield image, arrowheads point to pellets of RPE, while the asterisk indicates RPE thickening. (m) Analysis of Opsin expression on retinal sections from CoCl2-injected tadpoles. The dotted line delineates the RPE-derived ectopic retina-like structure (enlarged in the right panel), where new cones were formed (arrowheads). White arrows highlight the absence of cone regeneration in the central retina. In all images, nuclei are counterstained with Hoechst. In graphs, data are represented as mean ± SEM, and each point represents one retina. ***p < .001 (Mann–Whitney tests).
|
|
Figure S1. Müller cell lineage following a 10 mM CoCl2 intraocular injection in Xenopus laevis.
Representative images of retinal sections from 10 mM CoCl2-injected transgenic Tg(her4:eGFP)
tadpoles at stage 51-54. Retinas were co-labelled for GFP and either Otx2 (identifying bipolar cells in
the INL and photoreceptors in the ONL), Pax6 (identifying ganglion cells in the GCL and amacrine cells
in the INL), or Rhodopsin (rods) at 1 mpi. Arrows point to double-positive cells.
|
|
Figure S2. Absence of CMZ proliferative response following a 10 mM CoCl2 intraocular injection in
Xenopus laevis. Quantification of the EdU-positive area at 3, 6, 14, or 21 dpi, in the CMZ of stage 51-
54 X. laevis tadpoles, following injection of a saline solution (control) or 10 mM CoCl2. Data are
represented as mean ± SEM and each point represents one retina. ns: not significant (Mann-Whitney
tests).
|
|
Figure S3. Cell death analysis of proliferative Müller cells following a 25 mM CoCl2 intraocular
injection in Xenopus laevis. (A) Representative images of retinal sections co-labelled for TUNEL and
Yap at 2 dpi, following intraocular injection of 25 mM CoCl2. Cell nuclei are counterstained with
Hoechst. INL: Inner nuclear layer, ONL: Outer nuclear layer, GCL: Ganglion cell layer. (B) Quantification
of TUNEL-positive cells among PCNA-labelled ones at 7 and 14 dpi in 25 mM CoCl2-injected tadpoles.
Data are represented as mean ± SEM, and each point represents one retina.
|
|
Figure S4. CMZ-dependent cell production following a 25 mM CoCl2 intraocular injection in Xenopus
tropicalis. The outline of the experiment is depicted in Fig. 10H. Here is shown the distribution of CMZderived BrdU-positive cells within the three retinal layers at 25 dpi, following intraocular injection of
25 mM CoCl2 in X. tropicalis tadpoles. ns: non-significant (two-way ANOVA).
|