XB-ART-60528
Nat Commun
2024 Jan 17;151:579. doi: 10.1038/s41467-023-43012-9.
Show Gene links
Show Anatomy links
Conserved chromatin and repetitive patterns reveal slow genome evolution in frogs.
Bredeson JV
,
Mudd AB
,
Medina-Ruiz S
,
Mitros T
,
Smith OK
,
Miller KE
,
Lyons JB
,
Batra SS
,
Park J
,
Berkoff KC
,
Plott C
,
Grimwood J
,
Schmutz J
,
Aguirre-Figueroa G
,
Khokha MK
,
Lane M
,
Philipp I
,
Laslo M
,
Hanken J
,
Kerdivel G
,
Buisine N
,
Sachs LM
,
Buchholz DR
,
Kwon T
,
Smith-Parker H
,
Gridi-Papp M
,
Ryan MJ
,
Denton RD
,
Malone JH
,
Wallingford JB
,
Straight AF
,
Heald R
,
Hockemeyer D
,
Harland RM
,
Rokhsar DS
.
???displayArticle.abstract???
Frogs are an ecologically diverse and phylogenetically ancient group of anuran amphibians that include important vertebrate cell and developmental model systems, notably the genus Xenopus. Here we report a high-quality reference genome sequence for the western clawed frog, Xenopus tropicalis, along with draft chromosome-scale sequences of three distantly related emerging model frog species, Eleutherodactylus coqui, Engystomops pustulosus, and Hymenochirus boettgeri. Frog chromosomes have remained remarkably stable since the Mesozoic Era, with limited Robertsonian (i.e., arm-preserving) translocations and end-to-end fusions found among the smaller chromosomes. Conservation of synteny includes conservation of centromere locations, marked by centromeric tandem repeats associated with Cenp-a binding surrounded by pericentromeric LINE/L1 elements. This work explores the structure of chromosomes across frogs, using a dense meiotic linkage map for X. tropicalis and chromatin conformation capture (Hi-C) data for all species. Abundant satellite repeats occupy the unusually long (~20 megabase) terminal regions of each chromosome that coincide with high rates of recombination. Both embryonic and differentiated cells show reproducible associations of centromeric chromatin and of telomeres, reflecting a Rabl-like configuration. Our comparative analyses reveal 13 conserved ancestral anuran chromosomes from which contemporary frog genomes were constructed.
???displayArticle.pubmedLink??? 38233380
???displayArticle.pmcLink??? PMC10794172
???displayArticle.link??? Nat Commun
???displayArticle.grants??? [+]
R35 GM118183 NIGMS NIH HHS , R35 GM127069 NIGMS NIH HHS , T32 HG000047 NHGRI NIH HHS , R01 HD065705 NICHD NIH HHS , T32 GM113854 NIGMS NIH HHS , S10 OD018174 NIH HHS , R01 HD080708 NICHD NIH HHS , R01 HD102186 NICHD NIH HHS , S10 OD010786 NIH HHS , T32 GM007127 NIGMS NIH HHS , R01 HD085901 NICHD NIH HHS , R01 GM074728 NIGMS NIH HHS , R01 GM086321 NIGMS NIH HHS , R01 GM104853 NIGMS NIH HHS , R01 GM066684 NIGMS NIH HHS , UL1 TR001863 NCATS NIH HHS
Species referenced: Xenopus Xenopus tropicalis Xenopus laevis
Genes referenced: atp4a myod1 smo tdgf1.3
???displayArticle.antibodies??? H3f3a Ab33 H4c1 Ab9
???attribute.lit??? ???displayArticles.show???
|
|
Fig. 1: Phylogenetic tree and gene ortholog alignment. The phylogenetic tree of the seven analyzed species, calculated from fourfold degenerate sites and divergence time confidence intervals, drawn with FigTree (commit 901211e, https://github.com/rambaut/figtree): Xenopus tropicalis, X. laevis, and Hymenochirus boettgeri (Pipoidea: Pipidae); Leptobrachium (Vibrissaphora) ailaonicum (Pelobatoidea: Megaphrynidae); Engystomops pustulosus (Neobatrachia [Hyloidea]: Leptodactylidae), Eleutherodactylus coqui (Neobatrachia [Hyloidea]: Euleutherodactylidae); and Pyxicephalus adspersus (Neobatrachia [Ranoidea]: Pyxicephalidae). The ancestral karyotype is labeled at each node on the tree. Black circles with white text refer to chromosome changes summarized in Table 1. The alignment plot was generated with JCVI using the 7292 described chromosome one-to-one gene orthologs from OrthoVenn2, followed by manual filtering of single stray orthologs. The Hi-C-derived centromere position is represented with a black circle on each chromosome. Ancestral chromosomes (A to M) are labeled at the top of the alignment based on the corresponding region in P. adspersus. The alignments for each ancestral chromosome are colored uniquely, with those upstream and downstream of the X. tropicalis centromeric satellite repeat colored in dark and light shades of the ancestral chromosome color. Chromosomes labeled with asterisks are shown reverse complemented relative to their orientations in the genome assembly. Mya millions of years ago, n the haploid chromosome number. Source data are provided as a Source Data file. |
|
|
Fig. 2: Density of pericentromeric and subtelomeric repeats in Xenopus tropicalis. Pericentromeric (red) and subtelomeric (purple) regions were used to obtain enriched repeats, excluding chromosomes with short p-arms (chromosomes 3, 8, and 10). Pericentromeric repeats (yellow) correspond to selected subsets of non-LTR retrotransposons (CR1, L1, and Penelope), LTR retrotransposons (Ty3), and DNA transposons (PiggyBac and Harbinger). Subtelomere-enriched repeats (blue) correspond mainly to satellite repeats and LTR retrotransposons (Ty3, Ngaro). Densities of each repeat type plotted as kb/Mb. Chromosomes are centered by the position of centromeric tandem repeats (black dots). Rates of recombination (Rec. rate) in cM/Mb are shown as solid black lines. Tick marks indicate 10 Mb blocks (Supplementary Fig. 5). kb kilobases, Mb megabases, cM centiMorgans. Source data are provided as a Source Data file. |
|
|
Fig. 3: Subtelomeric repeats highlight regions of chromosome fusion. Examples of (a) conserved structure and pericentromere maintenance of H. boettgeri (Hbo), X. tropicalis (Xtr), and X. laevis (Xla) chromosomes; b a Robertsonian translocation in the lineage leading to E. coqui (Eco), shown compared with E. pustulosus (Epu) and X. tropicalis; and c an end-to-end fusion that occurred in the lineage giving rise to X. tropicalis and subsequent pericentromere loss, shown compared with L. ailaonicum (Lai) and P. adspersus (Pad). The analyzed species were visualized with a custom script, alignment_plots.py (v1.0, https://github.com/abmudd/Assembly). For each plot, the Hi-C inference-based centromeric regions are depicted with black stars, the X. tropicalis centromeric satellite repeat from tandem repeat analysis with a red star (on X. tropicalis chromosomes 7 and 1 (a, b), the stars overlap), the density of L1 repeats per chromosome with gold densities, and the runs of collinearity containing at least one kilobase of aligned sequence between the species with connecting black lines. kb kilobases, Mb megabases. Source data are provided as a Source Data file. |
|
|
Fig. 4: Organization of X. tropicalis chromosomes into Rabl-like configuration and distinct nuclear territories. a Hi-C contact matrices for chromosomes 1 and 2 (lower-left and upper-right gold boxes, respectively) showing features of the three-dimensional chromatin architecture within X. tropicalis blood cell nuclei. Blue pixels represent chromatin contacts between X–Y pairs of 500 kb genomic loci, with intensity proportional to contact frequency. Hi-C read pairs are mapped stringently (MQ ≥ 30) above the diagonal and permissively (MQ ≥ 0) below the diagonal. The characteristic A/B-compartment (“checkerboard”) and Rabl-like (“angel wing”) interarm contact patterns within each chromosome are evident. Above the diagonal, an increased frequency of interchromosomal chromatin contacts is observed between pericentromeres (connected by dotted lines) and between chromosome arms (Supplementary Tables 18, 19, and 21), suggesting a centromere-clustered organization of chromosomes in a Rabl-like configuration. Below the diagonal, high-intensity pixels near the ends of chromosomes not present above the diagonal suggest a telomere-proximal spatial bias in the distributions of similar genomic repeats. See Supplementary Fig. 1e for a plot showing all chromosomes. b Chromosome territories within the nucleus. Yellow, white, and blue colors indicate the normalized relative enrichment, parity, and depletion of chromatin contacts between non-homologous chromosomes (Supplementary Tables 21 and 22). For example, chromosome 1 exhibits higher relative contact frequencies with all chromosomes except chromosomes 7, 9, and 10, which are generally depleted of contacts except among themselves (MQ ≥ 30; χ2 (81, n = 24,987,749) = 3,049,787; Hochberg-corrected P < 4.46 × 10−308; Relative range: 0.82774–1.16834). Note, due to the inbred nature of the Nigerian strain, contacts could not be partitioned by haplotype, and so the results reported here represent chromosomal averages. c Schematic representation of chromosome territories from (b). The size of each chromosome number is approximately proportional to the number of enriched interactions. Darker and lighter colors indicate chromosomes nearer and more distant to the reader, respectively. Mb megabases, MQ mapping quality. Source data are provided as a Source Data file. |
|
|
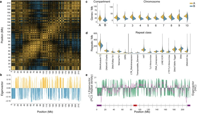
Fig. 5: A/B-compartment structure and gene/repeat densities. a Correlation matrix of intra-chromosomal Hi-C contact densities between all pairs of nonoverlapping 250 kb loci on chromosome 1. Yellow and blue pixels indicate correlation and anti-correlation, respectively, and reveal which genomic loci occupy the same or different chromatin compartment. Black pixels indicate weak/no correlation. b The first principal component (PC) vector revealing the compartment structure along chromosome 1, obtained by singular value decomposition of the correlation matrix in panel a. Yellow (positive) and blue (negative) loadings indicate regions of chromosome 1 partitioned into A and B compartments, respectively. c Gene density (genes per megabase) distributions in A (yellow) vs. B (blue) compartments genome-wide and per chromosome. Sample sizes and significance statistics provided in Supplementary Table 20. d Repeat classes significantly enriched by density (repeats per megabase) in A (yellow) vs. B (blue) compartments. Sample sizes and significance statistics provided in Supplementary Table 20. Each boxplot summarizes the combined (A + B) density distribution (Y-axis) per class (X axis); lower and upper bounds of each box (black) delimit the first and third quartiles, respectively, and whiskers extend to 1.5 times the interquartile range, while the median per class is represented as a filled white circle. e The PC3 loadings (purple line) from the repeat density matrix inversely correlate with alternating A/B-compartment loadings (green) for chromosome 1. See Supplementary Fig. 5b for all chromosomes. Purple rectangles plotted on the X axis denote subtelomeric regions, the red rectangle spans the pericentromere, and the black point marks the median centromere-associated tandem repeat position. Mb megabases. Source data are provided as a Source Data file. |
|
|
Supplementary Fig. 1 Xenopus tropicalis genome assembly process and Hi-C contact map. (a) Round 1 of metassembly with quickmerge: de novo (D) and hybrid (H) contigs are used as both “donor” and “acceptor” sequences in a reciprocal merging strategy to produce two metassemblies, MHD and MDH, which are then corrected for misassemblies using Juicer and Juicebox Assembly Tools (JBAT) with manual curation. This results in two sets of corrected contigs, M’HD and M’DH. Round 2: the process is repeated with M’HD and M’DH to produce a final second-order metassembly, M’HD,DH. (b) The median depth of coverage (Y-axis) was calculated for each contig (blue dots) and plotted against its log10-transformed length (X-axis) to identify redundant sequences. The plot shows that contig sequences can be stratified into longer full-depth (y = 58×) and shorter half-depth (y = 29×) categories. (c) Black horizontal bars are regions of the genome well-supported by spanning PacBio read alignments (thin grey horizontal bars). The light grey region labeled “BREAK” lacks support by read data and represents a DBG2OLC assembly error likely introduced by incorporating a single PacBio polymerase read that was not successfully broken into individual subreads. Dark blue horizontal bars represent the aligned Sanger-based v9 assembly, while gold and light blue horizontal bars represent the raw Canu and Supernova contigs underlying the hybrid assembly. Note that both these sequences flank the BREAK region, meaning these contigs span the artefact and can be used to patch it. (d) GenomeScope model fit and genome-size estimate for X. tropicalis Nigerian F17 female. Observed k-mer frequency per depth-of-coverage bin as blue vertical lines; error model curve fit to k-mer frequencies resulting from sequencing errors in brown; model fit curve to k-mer frequencies generated from unique genomic sequence in yellow; combined unique and error model fit curve in solid black; vertical dashed lines represent one-, two-, three-, and four-copy sequence depth peaks, respectively. (e) Hi-C contact matrix from red blood nuclei at 500 kb resolution, balanced using the Knight-Ruiz algorithm, showing reads with a minimum mapping quality (MQ) ≥ 0 below the diagonal and reads with MQ ≥ 30 above the diagonal. Chromosomes (gold boxes) are shown in ascending numeric order along the X-axis, with p-arms oriented toward the lower left of the figure and q-arms toward the upper right. The intensity of blue pixels is proportional to chromatin contact frequencies between X-Y pairs of 500 kb genomic loci. Intra-chromosomal contacts exhibit the highest frequency of contacts between adjacent loci along the linear chromosome (along the diagonal). Above the diagonal, inter-chromosomal contacts are the strongest between centromeres (puncta), while below the diagonal the strongest contacts are observed between subtelomeric sequences. This contact density map was visualized with Juicebox1,2. kb, kilobases; Mb, megabases. Source data are provided as a Source Data file. |
|
|
Supplementary Fig. 2 Xenopus tropicalis GC landscape, tandem repeats, and recovered genes. (a) Long arrays of tandem repeats localize to subtelomeric portions of the genome. A total of 68.27 Mb (4.71%) of the X. tropicalis (Xtr) genome assembly was not covered by Sanger shotgun sequences. Of the regions lacking Sanger read alignments, 48.6% overlapped with tandem repeats and 34.77% with other types of repetitive elements. Of the 4,718 CDS not supported by Sanger reads, 3,511 (74.41%) of them are localized in close proximity (< 2 kb) to tandem repeats. GC% content in distal subtelomeric regions is elevated, and regions lacking Sanger read coverage are more prevalent in the subtelomeres (48.6% of these regions overlap with tandem repeats). Telomere-associated tandem repeats, (TTAGGG)n, are indicated with plus ("+") symbols. Gaps in the current v10 reference genome assembly tend to co-localize with long tandem arrays. The locations of clusters of 5S (green), 18S (blue), and 28S (green) rRNAs, tRNAs, and snRNAs are indicated. Red vertical lines indicate the position of centromeres. (b) An example of subtelomere boundary inference for chromosome 1 (vs. chromosome 2) using feature selection with k-means clustering on a matrix selecting for repetitive Hi-C read placements in the subtelomeres (yellow, high-density corners), depletion of subtelomere-specific signal with the rest of the chromosome (blue edges), and background/aspecific repetitive signal (center). Dashed horizontal and vertical lines demarcate the inferred subtelomere boundaries. (c) Principal component analysis of the chromosome 1 matrix in panel b, decomposing variances into subtelomere-specific (positive Y values) and subtelomere-depleted repeat signals (negative Y values). Dashed vertical lines demarcate the inferred subtelomere boundaries. (d–f) IGV3 (v2.7.2) views from two fully-assembled loci in the current X. tropicalis (v10) assembly previously fragmented in the v9 assembly due to lack of Sanger read coverage. (d) atp4a (Xetrov107051369m; Chr7:129,430,384–129,450,182) was partially assembled in v9. Note that most regions not covered by Sanger (yellow) overlap repeats (blue). (e) dnai1 (Xetrov107008718m; Chr1:216,212,747– 216,291,747) was completely missing from v9 and is now captured in the v10 assembly. (f) Due to the highly repetitive nature of the sequence surrounding the myod1 locus (Xetrov107027728m; Chr4:719,782–1,128,311) this gene remains fragmented in the v10 assembly. The number below the “Lack Sanger coverage” track corresponds to the size of the fragment not covered by reads. (g) GC% distribution of genomic regions greater than 100 bp that were covered (n = 140,598) or not-covered (n = 95,475) by Sanger reads. kb, kilobases; Mb, megabases. Source data are provided as a Source Data file. |
|
|
Supplementary Fig. 3 Assembly of five additional frog species. (a) A representative Hymenochirus boettgeri metaphase chromosome spread selected from among n = 75 independent cell spreads prepared from ten individual H. boettgeri tadpoles. Nine chromosome pairs can be observed for a karyotype of 2n = 18 (mode = 18, mean ± SEM = 18.09 ± 0.22). The scale bar represents 10 µm. Panels b–f present whole-genome Juicebox1,2 visualizations of Hi-C contact maps from (b) H. boettgeri, (c) Eleutherodactylus coqui, (d) Engystomops pustulosus, (e) Pyxicephalus adspersus, and (f) Leptobrachium (Vibrissaphora) ailaonicum chromosomes. Hi-C contact matrices balanced using the Knight-Ruiz algorithm, showing reads with a minimum mapping quality (MQ) ≥ 0 below the diagonal and reads with MQ ≥ 30 above the diagonal. Chromosomes (gold boxes) are shown in ascending numeric order along the X-axis and the intensity of blue pixels is proportional to chromatin contact frequencies between X-Y pairs of non-overlapping genomic loci. Source data are provided as a Source Data file. |
|
|
Supplementary Fig. 4 Comparison of gene content among assemblies. In the above occurrence tables, green and grey represent the presence or absence, respectively, of a species in a gene family cluster. The cluster count column summarizes the number of such gene family clusters with that occurrence pattern, while the protein count column lists the number of genes included in those gene clusters. Tables (a) containing three or more species with the v10 annotation primary transcripts, (b) containing three or more species with the v9 annotation longest transcripts4 (NCBI Annotation Release 103 of RefSeq assembly accession GCF_000004195.3 [https://www.ncbi.nlm.nih.gov/datasets/genome/GCF_000004195.3]), and (c) containing four or more species with both v9 and v10 against the longest transcripts of Danio rerio (NCBI Annotation Release 106 of RefSeq assembly accession GCF_000002035.6 [https://www.ncbi.nlm.nih.gov/datasets/genome/GCF_000002035.6]), Gallus gallus (NCBI Annotation Release 104 of RefSeq assembly accession GCF_000002315.6 [https://www.ncbi.nlm.nih.gov/datasets/genome/GCF_000002315.6]) Homo sapiens (NCBI Annotation Release 109 of RefSeq assembly accession GCF_000001405.39 [https://www.ncbi.nlm.nih.gov/datasets/genome/GCF_000001405.39]), and Mus musculus (NCBI Annotation Release 108 of RefSeq assembly accession GCF_000001635.26 [https://www.ncbi.nlm.nih.gov/datasets/genome/GCF_000001635.26]). Occurrence tables of gene homology clusters containing (d) three or more species among the five frog annotations newly generated for this study and (e) six or more members among the full set of seven frogs and—with both X. laevis L and S homoeolog sets represented—eight (sub)genomes analyzed here. All OrthoVenn25 clustering analyses were completed with the longest transcript amino acid sequences extracted using gff3ToGenePred and genePredToProt (UCSC Genomics Institute6 KentTools binaries downloaded March 5, 2019) as well as custom script largestgenePred.py (v1.0, https://github.com/abmudd/Assembly). Source data are provided as a Source Data file. |
|
|
Supplementary Fig. 5 Xenopus tropicalis repeat density principal components projected on genomic coordinates. (a) The first two principal components (PCs) of the repeat density matrix describe subtelomeric and pericentromeric regions of the chromosomes. The first component (PC1, blue lines) strongly correlates with GC content (Pearson’s r = +0.796). The grey horizontal line is the value for which the smoothed PC2 (red lines) was thresholded to discriminate between distal-subtelomeric (purple boxes), pericentromeric (red boxes), and arm regions (grey) of each chromosome. Chromosomes are centered by the median position of centromere-associated tandem repeats (black dots). Tick lines correspond to distances of 10 Mb. (b) Plot as in panel a showing the third principal component (PC3, purple lines) of the repeat matrix plotted with the eigenvector that defines A/B compartment structure (green; A and B compartments above and below the X-axis, respectively) obtained from the Hi-C contact matrix. PC3 and the Hi-C-derived eigenvector show a moderately negative correlation (Pearson’s r = −0.64) when analyzed in 500 kb windows along the genome. This negative correlation with PC3 is maintained, although weaker, when the analysis is repeated with consecutive Hi-C windows with equivalent signs collapsed into larger A/B compartment domain block intervals (Pearson’s r = −0.44). Harbinger-N9_XT is positively associated with PC3 (Pearson’s r = +0.50), whereas DNA/hAT-Ac appears strongly negatively correlated with PC3 (Pearson’s r = −0.80). (c) Repeat landscape of L1 (red) and CR1 (green) Non-LTR retrotransposons, satellite repeats (blue), and DNA transposons (orange). Recombination rate plotted along the X-axis as a density gradient track (black = high, white = low). Centromere positions are represented with red stars. (d) Jukes-Cantor (JC) distance (X-axis) from the consensus sequence for the repeats shown in panel a. Only the most abundant L1 repeat families are shown from panel b. kb, kilobases; Mb, megabases. Source data are provided as a Source Data file. |
|
|
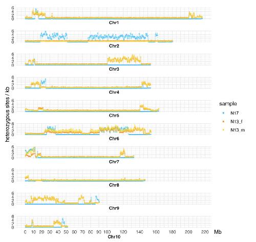
Supplementary Fig. 6 Xenopus tropicalis Nigerian strain residual heterozygosity. Heterozygosity rates for the N17 genome frog (an F17 inbred line; blue) and two pooled F13 inbred Nigerian strain datasets: N13_f, eight Nigerian females (orange); and N13_m, twelve Nigerian males (yellow). Rates are measured as heterozygous SNP positions per kilobase. kb, kilobases; Mb, megabases; SNP, single-nucleotide polymorphism. Source data are provided as a Source Data file |
|
|
Supplementary Fig. 7 Xenopus tropicalis gene collinearity with the genomes of six frogs and axolotl. Circos plots with runs of collinearity containing at least 5 kb of aligned sequence between Xenopus tropicalis (left, Xtr) and (a) Eleutherodactylus coqui (right, Eco), (b) Engystomops pustulosus (right, Epu), (c) Hymenochirus boettgeri (right, Hbo), (d) Leptobrachium (Vibrissaphora) ailaonicum (right, Lai), (e) Pyxicephalus adspersus (right, Pad), (f) X. laevis L subgenome (right, Xla L), and (g) X. laevis S subgenome (right, Xla S). Chromosomes are represented by light grey bars, Hi-C-based and tandem repeat centromere positions are marked with black and red intersecting lines, respectively. Minor and major ticks delimit 5 Mb and 25 Mb intervals, respectively. (h) Percent of total chromosome sequence size for each ancestral unit, gene density in genes per 100 kb for each ancestral unit, and repeat density in repeats per 1 kb for each ancestral unit. Boundaries of the ancestral units were extracted from runs of collinearity containing at least 1 kb of sequence aligned against L. ailaonicum. Circos plots with runs of collinearity, as in panels a–g, for (i) Ambystoma mexicanum (right, Ame); X. tropicalis and A. mexicanum chromosomes are scaled evenly. Runs of collinearity are colored with respect to the 13 ancestral chromosomes (A: black, B: grey, C: red, D: orange, E: yellow, F: bright green, G: dark green, H: cyan, I: blue, J: purple, K: magenta, L: dark brown, and M: tan). kb, kilobases; Mb, megabases. Source data are provided as a Source Data file. |
|
|
Supplementary Fig. 8 Chromosome fusions in Xenopus laevis and Hymenochirus boettgeri. (a) Heatmap of repeat density in X. laevis showing repeats enriched in subtelomeric (blue tracks), pericentromeric (orange tracks), and arm regions (grey tracks) for chromosome 7L and the fused chromosome 9_10S. Three bands of subtelomeric signal can be detected on chromosome 9_10S, the signal between 30 and 50 Mb corresponds to the fusion of the subtelomeres from ancestral pipid chromosomes 9 and 10. (b) Scatterplots of two subtelomeric repeats showing, for each X. laevis chromosome (X-axis), the length (Y-axis) and Jukes-Cantor (JC) distance of the repeats colored as indicated by the histogram on the bottom right. The dotted vertical line on the histogram indicates the 95th percentile. The median JC distances from subtelomeres from all chromosomes (JC = 0.054) is lower than the median JC distances from the region of the chromosome 9_10 fusion (JC = 0.157), and for the relatively recent p-arm inversion on chromosomes 8S (JC = 0.099) and 2S (JC = 0.076), suggesting that the p-arm inversions from chromosomes 8S and 2S7 occurred after the divergence from the pipid ancestor but after the fusion of chromosome 9_10S. Kolobok-N8_XL, a more recent repeat that expanded post-chromosome fusion and inversion of the p-arm of chromosomes 9S and 2S. (c) Hi-C contacts from chromosome 8_10 of H. boettgeri shows conserved intra-chromosomal contact boundaries compared to ancestral chromosomes 8 and 10. (d) Heatmap showing the density of subtelomeric repeats in H. boettgeri chromosome 8_10, between 85 and 120 Mb, from the fusion of ancestral chromosomes 8 and 10. (e) Enriched centromere-centromere contacts between H. boettgeri chromosome 1 (Y-axis) and chromosome 8_10 (X-axis), with the strongest centromeric interactions at x, y = 55 Mb, 170 Mb; suggesting that the active centromere of chromosome 8_10 was inherited from ancestral chromosome 10. A schematic of each chromosome, with pericentromeres colored black, are drawn along the axes. Enriched contacts shown in red, depletion in blue, and parity in white. Contacts enriched in the upper- and lower-right corners represent subtelomere-subtelomere contacts between the two chromosomes. Matrix of observed counts divided by expected counts, at 2.5 Mb matrix resolution (mapping quality ≥ 30, Knight-Ruiz balanced). bp, basepairs; Mb, megabases. Source data are provided as a Source Data file. |
|
|
Supplementary Fig. 9 Estimating the positions of Xenopus tropicalis centromeres. (a) Genome-wide Hi-C contact map of X. tropicalis. Intersecting horizontal and vertical dashed black lines mark the Centurionestimated centromeres. Yellow puncta reflect centromere-centromere contact enrichment between chromosomes, suggesting centromere clustering on the inner nuclear periphery. Yellow, white, and blue colors indicate the normalized relative enrichment, parity, and depletion (respectively) between a pair of 1 Mb genomic loci. Intra-chromosomal contacts have been masked (solid white boxes). Axis coordinates in Mb. (b) Box plots comparing the variation in differences between manual and Centurion centromere estimates by mapping quality (MQ) for thresholds MQ ≥ 0 (MQ0) and MQ ≥ 30 (MQ30), where each blue point represents an estimate for a single chromosome. For each boxplot, n = the haploid number of chromosomes for the species-MQ combination indicated (X-axis). Lower and upper box edges denote the first and third quartiles, respectively, and whiskers extend to 1.5 times the interquartile range, while thick center lines represent medians. (c) ChIP-seq signal for Cenp-a, Histones H4 and H3. Samples are normalized by the read depth of the DNA associated with free-mononucleosomes (input). The presence of 205 bp tandem monomer sequences associated with Centromeric Tandem Repeats is indicated in red. (d) Zoomed-in view showing the organization of tandem centromeric repeat sequences (monomer = 205 bp) for each chromosome. A 300 kb window surrounding the presumptive centromeric repeats. Monomers found in the forward and reverse strands are shown in blue and yellow, respectively. Monomers sharing above 95% identity to the repeat consensus are shown in black. (e) The percentage of the major base per position of the multiple alignment of 3,693 genomic BLASTN hits from the initial 205 bp monomer sequence. To generate the 205 bp consensus we considered the most represented base per site (positions where alignments were over 50% gaps were omitted). bp, basepairs; kb, kilobases; Mb, megabases. Source data are provided as a Source Data file. |
|
|
Supplementary Fig. 10 Xenopus tropicalis recombination landscape. (a) Scatterplot of physical (X-axis) vs. genetic (Y-axis) position of the genetic map based on the X. tropicalis v10 genome assembly. Genetic map distances (blue dots) smoothened by cubic spline linear interpolation (blue line). Recombination rates (cM/Mb, red line) were obtained from the smoothened genetic distances. (b) Cumulative distribution of recombination rates. The distribution of recombination rates (lower histogram) was used to determine genetic positions with high and low recombination (75th percentile, red dotted line). Boxplot whiskers represent 1.5 times the interquartile range, the left and right boundaries of the box bound the first and third quartiles, respectively, and the center line marks the median. (c) Recombination rate (cM/Mb) distribution per chromosomal segment: 5 Mb surrounding centromere (pericentromeres), 30 Mb from the end of chromosme arms (p- and qsubtelomeres, excluding pericentromeres of acrocentric chromosomes), and the remaining chromosome arms. Significant differences are observed between distributions of the arms vs. subtelomeres (Hochberg-corrected p = 5.2×10−321) and the arms vs. pericentromeres (Hochberg-corrected p = 3.2×10−42 ) using two-sample Kolmogorov–Smirnov two-sided tests. Mb, megabases; cM, centiMorgans. Source data are provided as a Source Data file. |
|
|
Supplementary Fig. 11 Distributions of satellite repeats in Xenopus tropicalis. (a) Distribution of tandem repeats enriched in pericentromeric and subtelomeric regions. Tandem repeat monomers are overrepresented in pericentromeric (tracks a–e; red and oranges) and subtelomeric (tracks f–q; yellow–purple) regions. Each tick on the graph represents the alignment of a consensus monomer sequence sharing >90% of sequence identity. Sequence track a (red), 205-bp monomer, is the only monomer exclusive to the pericentromeric regions and is referred to as the Centromeric Tandem Repeat (CTR). The median position of CTRs per chromosome is indicated by the vertical dotted line and the black circle. The dashed vertical line indicates the estimated centromeric position from Hi-C using stringent mapping parameters. The purple horizontal lines correspond to 30 Mb spanning the subtelomeric domains. Monomer sequences best hit aligned against the repeat database can be found in Supplementary Table 16. (b) Scatter plot representing repeat length (Y-axis) and sequence divergence (Jukes-Cantor distance, color scheme) from satellite families: Xtr-5_family-21 (track q in panel a), Xtr-5_family-1304, and a SINEV/tRNA: Xla-4_family-206 (track p in panel a). Long satellite repeats with low sequence divergence localize at subtelomeric portions overlapping areas of high recombination rates (red line). The bottom ticks indicate the presence of the monomer unit of the satellite repeats. The complete sequence of SINE-V/tRNA is relatively uniformly distributed in chromosome arms, except near the pericentromeres and subtelomeres. A minisatellite originated from a portion of the SINE-V/tRNA. Red curves plot the recombination rate profile in cM/Mb. The histogram of JC distances from SINE/tRNA-V sequences is subdivided by sequence length. Note how centromere-associated repeats preclude subtelomeric repeats in acrocentric chromosomes 3, 8, and 10. bp, basepairs; kb, kilobases; Mb, megabases; cM, centiMorgans. Source data are provided as a Source Data file. |
|
|
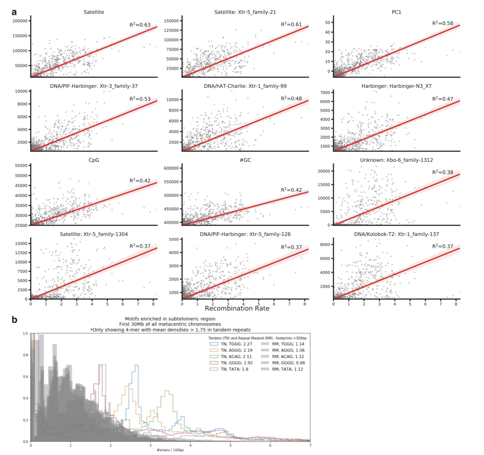
Supplementary Fig. 12 Correlates of recombination rate in Xenopus tropicalis. (a) Scatterplots comparing the genome-wide recombination rates (X-axis) against the 12 highest correlated genomic features. PC1 corresponds to the first principal component (PC) obtained from repeat densities. Y-axis is the number of bases per 1-Mb size bins for regions with available genetic markers. A table of all genomic features correlated with recombination rate can be found in Supplementary Table 14. Each red line is the linear regression model for the plotted data points, while each semi-transparent red band highlights the 95% confidence interval of the linear model. (b) Enriched tetramers in subtelomeric sequences. The distribution of tetramers in genomic regions (> 300 bp) overlapping tandem repeats and other non-tandem repeats (grey) in the distal subtelomeric portions of (sub)metacentric chromosomes. The two most enriched monomers (AGGG/CCCT and TGGG/CCCA) are similar to the 7-nucleotide oligomer CCTCCCT and CCCACCCC that have been associated with recombination hotspots in human8 and in mouse9 . bp, basepairs; Mb, megabases. Source data are provided as a Source Data file. |
|
|
Supplementary Fig. 13 Zebra finch subtelomeric tandem repeats. Genomic distributions of tandem repeats enriched in the subtelomeric portions of chromosomes (larger than 20 Mb in size). Grey vertical lines demarcate the first and last 5 Mb, where recombination rates are highest10. The tandem repeat sequences appear in at least four of the larger chromosomes and in most microchromosomes. Mb, megabases. Source data are provided as a Source Data file. |
|
|
Supplementary Fig. 14 Microsatellite origin SINE/tRNA evolved into a microsatellite sequence. (a) A schematic of the structure of Xenopus SINE/tRNA (top), as described by Ogiwara et al.11. The nucleotide sequence alignment of consensus SINE/tRNA obtained from different frog species (bottom) and the 52-mer sequence where the minisatellite sequence was derived. The multiple sequence alignment (MSA) of the consensus SINE/tRNA identified for the frogs in this study (except E. coqui) shows high levels of sequence similarity. MSA regions colored as in the schematic. The alignment includes the 52-bp monomer sequence that conforms to the minisatellite. The 52-mer consensus sequence shows perfect alignment with X. tropicalis (Xtr) and X. laevis (Xla). The last base of the monomer is a “G” substitution of a “T.” Notice that E. pustulosus (Epu), X. borealis (Xbo), and H. boettgeri (Hbo) lack the first “AGGA” box from the consensus sequence. (b) Representation of an unequal crossingover event between a pair of unequally-aligned 3'UTR SINE/tRNA sequences. The unequal crossing over produces a duplication of the 51-mer + “G” (top) and a deletion of the sequence (bottom). (c) An example of the alignment of an intact SINE/tRNA in X. tropicalis genome. MSA regions colored as in the schematic in panel a. (d) Example of an ancestral SINE/tRNA (Chr2:10,640,159– 10,647,735) that contains 78 copies of the 52-mer sequence and has extended over 7.5 kb in length. Sequence regions colored as in the schematic in panel a. (e) The GC% of the consensus SINE/tRNA oscillates between 46 and 48%, while the sequence of the monomer is slightly higher at 51% (51.9% with the addition to the T>G substitution), thus it would be expected that the extension of the tandem would cause a gradual increase in local GC content (see graph on the right). (f) Example of the deletion of the 52-mer that possibly resulted from unequal crossing over. MSA regions colored as in the schematic in panel a. Hsa, Homo sapiens; bp, basepairs; kb, kilobases. Source data are provided as a Source Data file. |
|
|
Supplementary Fig. 15 Enrichments of Rabl-like chromosome contacts. Select inter-chromosomal Hi-C contact matrices exemplifying different chromosome-structure combinations observed. Contact enrichment, parity, and depletion between 1 Mb non-overlapping loci colored gold, white, and blue, respectively. Regions of each matrix sampled to measure median centromere-centromere (cc, black outlined box), centromere-telomere (ct, grey dotted boundary lines), and centromere-to-telomere polarity arm-arm (aa, black dotted boundary lines) contact densities are labeled. (a) submetacentric X. tropicalis (Xtr) chromosomes 1 and 4; (b) submetacentric and acrocentric E. pustulosus (Epu) chromosomes 1 and 4, respectively; (c) metacentric and telocentric/acrocentric P. adspersus (Pad) chromosomes 1 and 7, respectively; and (d) telocentric/acrocentric P. adspersus (Pad) chromosomes 7 and 8. Mb, megabases. Source data are provided as a Source Data file. |
|
|
Supplementary Fig. 16 Xenopus tropicalis 3D chromatin structure and nuclear organization. (a) Genome-wide, a non-random association of chromosomal arm-arm contacts is observed (c2 (361, n = 28,366,570) = 58,25,879.96, Hochberg-corrected p < 4.46×10−308; inter-arm relative range: 0.654–3.829). Chromosome arms are 2.60× enriched for intra-chromosomal contacts over inter-chromosomal contacts (c2 (1, n = 4,957,102) = 979,083.44, Hochberg-corrected p < 4.46×10−308). Between chromosomes, p-p and q-q arms contacts are, respectively, 1.077× and 1.0412× enriched over p-q arm contacts (c2 (1, n = 24,786,496) = 17,037, Hochberg-corrected p < 4.46×10−308). Note: 4.46×10−308 is the post-correction value for 2.23×10−308, the lower numerical limit of a signed, double-precision floating-point value computed in the R statistical language on a 64-bit computer. See Supplementary Table 21 for association statistics for all species. (b) In panels c–j, PC1 or PC2 vector points are colored tan, black, and brown to differentiate 1-Mb windows along the p-arm, near the centromere, and the q-arm, respectively; a schematic of this coloring scheme is shown for clarity. Visualizing example Rabl-like chromatin configurations for (c) chromosome 1, blood cell nuclei; (d) chromosome 4, blood cell nuclei; (e) chromosome 8, blood cell nuclei; (f) chromosome 9, blood cell nuclei; (g) chromosome 10, blood cell nuclei; (h) chromosome 1, sperm; (i) chromosome 1, NF stage 8; (j) chromosome 1, adult brain. All contact maps generated using contacts with mapping quality ≥ 30. For visualization, the contrast level for each Hi-C contact density map has been adjusted to accommodate each dataset. The target chromosome is plotted on the Y-axis of each heatmap, with the comparator chromosome on the X-axis. Contact enrichment, parity, and depletion between 1 Mb non-overlapping loci colored gold, white, and blue, respectively. PC, principal component; Mb, megabases. Source data are provided as a Source Data file. |
|
|
Supplementary Fig. 17 Xenopus tropicalis A/B compartment domain size distributions. The size distributions for A (gold) and B (blue) compartment domains from X. tropicalis blood cell nuclei. Mb, megabases. Source data are provided as a Source Data file. |
References [+] :
Alford,
Ecology. Global amphibian population declines.
2001, Pubmed
Alford, Ecology. Global amphibian population declines. 2001, Pubmed
Armstrong, Nucleolus-associated telomere clustering and pairing precede meiotic chromosome synapsis in Arabidopsis thaliana. 2001, Pubmed
Backström, The recombination landscape of the zebra finch Taeniopygia guttata genome. 2010, Pubmed
Baker, Repeated losses of PRDM9-directed recombination despite the conservation of PRDM9 across vertebrates. 2017, Pubmed
Beetschen, How did urodele embryos come into prominence as a model system? 1996, Pubmed
Benson, Tandem repeats finder: a program to analyze DNA sequences. 1999, Pubmed
Bhutkar, Chromosomal rearrangement inferred from comparisons of 12 Drosophila genomes. 2008, Pubmed
Blanchette, Aligning multiple genomic sequences with the threaded blockset aligner. 2004, Pubmed
Blaustein, Extinctions: a message from the frogs. 2006, Pubmed
Boetzer, Scaffolding pre-assembled contigs using SSPACE. 2011, Pubmed
Bogart, The chromosomes of the living coelacanth and their remarkable similarity to those of one of the most ancient frogs. 1994, Pubmed
Bolger, Trimmomatic: a flexible trimmer for Illumina sequence data. 2014, Pubmed
Branco, Intermingling of chromosome territories in interphase suggests role in translocations and transcription-dependent associations. 2006, Pubmed
Bredeson, Sequencing wild and cultivated cassava and related species reveals extensive interspecific hybridization and genetic diversity. 2016, Pubmed
Bredeson, Conserved chromatin and repetitive patterns reveal slow genome evolution in frogs. 2024, Pubmed , Xenbase
Bright, Combinatorial transcription factor activities on open chromatin induce embryonic heterogeneity in vertebrates. 2021, Pubmed , Xenbase
Brown, A tribute to the Xenopus laevis oocyte and egg. 2004, Pubmed , Xenbase
Burmeister, Neurobiology of Female Mate Choice in Frogs: Auditory Filtering and Valuation. 2017, Pubmed
Bush, Rapid speciation and chromosomal evolution in mammals. 1977, Pubmed
Buttrick, Nsk1 ensures accurate chromosome segregation by promoting association of kinetochores to spindle poles during anaphase B. 2011, Pubmed
Camacho, BLAST+: architecture and applications. 2009, Pubmed
Campbell, A Pedigree-Based Map of Recombination in the Domestic Dog Genome. 2016, Pubmed
Carneiro, Pacific biosciences sequencing technology for genotyping and variation discovery in human data. 2012, Pubmed
Chakraborty, Contiguous and accurate de novo assembly of metazoan genomes with modest long read coverage. 2016, Pubmed
Chapman, Meraculous: de novo genome assembly with short paired-end reads. 2011, Pubmed
Chin, Nonhybrid, finished microbial genome assemblies from long-read SMRT sequencing data. 2013, Pubmed
Chueh, Variable and hierarchical size distribution of L1-retroelement-enriched CENP-A clusters within a functional human neocentromere. 2005, Pubmed
Cohen, Regulated formation of extrachromosomal circular DNA molecules during development in Xenopus laevis. 1999, Pubmed , Xenbase
Conlon, Host-defense peptides with therapeutic potential from skin secretions of frogs from the family pipidae. 2014, Pubmed , Xenbase
Cowan, The polar arrangement of telomeres in interphase and meiosis. Rabl organization and the bouquet. 2001, Pubmed
Cremer, Rabl's model of the interphase chromosome arrangement tested in Chinese hamster cells by premature chromosome condensation and laser-UV-microbeam experiments. 1982, Pubmed
Daczewska, Various DNA content in myotube nuclei during myotomal myogenesis in Hymenochirus boettgeri (Anura: Pipidae). 2003, Pubmed
Damas, Evolution of the ancestral mammalian karyotype and syntenic regions. 2022, Pubmed
Deakin, Understanding the Evolution of Reptile Chromosomes through Applications of Combined Cytogenetics and Genomics Approaches. 2019, Pubmed
Deakin, The evolution of marsupial and monotreme chromosomes. 2012, Pubmed
del Pino, A comparative analysis of frog early development. 2007, Pubmed , Xenbase
Dernburg, Perturbation of nuclear architecture by long-distance chromosome interactions. 1996, Pubmed
Di Giacomo, Multiple epigenetic mechanisms and the piRNA pathway enforce LINE1 silencing during adult spermatogenesis. 2013, Pubmed
Dong, 3D Chromatin Architecture of Large Plant Genomes Determined by Local A/B Compartments. 2017, Pubmed
Dréau, Genome-wide recombination map construction from single individuals using linked-read sequencing. 2019, Pubmed
Duan, A three-dimensional model of the yeast genome. 2010, Pubmed
Dudchenko, De novo assembly of the Aedes aegypti genome using Hi-C yields chromosome-length scaffolds. 2017, Pubmed
Durand, Juicebox Provides a Visualization System for Hi-C Contact Maps with Unlimited Zoom. 2016, Pubmed
Durand, Juicer Provides a One-Click System for Analyzing Loop-Resolution Hi-C Experiments. 2016, Pubmed
Duret, Biased gene conversion and the evolution of mammalian genomic landscapes. 2009, Pubmed
Eagen, Polycomb-mediated chromatin loops revealed by a subkilobase-resolution chromatin interaction map. 2017, Pubmed
Edwards, Identification of xenopus CENP-A and an associated centromeric DNA repeat. 2005, Pubmed , Xenbase
Elinson, Metamorphosis in a frog that does not have a tadpole. 2013, Pubmed , Xenbase
English, Mind the gap: upgrading genomes with Pacific Biosciences RS long-read sequencing technology. 2012, Pubmed
Farrer, Multiple emergences of genetically diverse amphibian-infecting chytrids include a globalized hypervirulent recombinant lineage. 2011, Pubmed
Feng, Phylogenomics reveals rapid, simultaneous diversification of three major clades of Gondwanan frogs at the Cretaceous-Paleogene boundary. 2017, Pubmed
Ferguson-Smith, Mammalian karyotype evolution. 2007, Pubmed
Fishman, 3D organization of chicken genome demonstrates evolutionary conservation of topologically associated domains and highlights unique architecture of erythrocytes' chromatin. 2019, Pubmed
Francke, 2012 William Allan Award: Adventures in cytogenetics. 2013, Pubmed
Funabiki, Cell cycle-dependent specific positioning and clustering of centromeres and telomeres in fission yeast. 1993, Pubmed
Galtier, GC-content evolution in mammalian genomes: the biased gene conversion hypothesis. 2001, Pubmed
Gomes, Bioactive molecules from amphibian skin: their biological activities with reference to therapeutic potentials for possible drug development. 2007, Pubmed
Gorbsky, Developing immortal cell lines from Xenopus embryos, four novel cell lines derived from Xenopus tropicalis. 2022, Pubmed , Xenbase
Grabherr, Full-length transcriptome assembly from RNA-Seq data without a reference genome. 2011, Pubmed
Griffin, The evolution of the avian genome as revealed by comparative molecular cytogenetics. 2007, Pubmed
Groenen, A high-density SNP-based linkage map of the chicken genome reveals sequence features correlated with recombination rate. 2009, Pubmed
Gurdon, The introduction of Xenopus laevis into developmental biology: of empire, pregnancy testing and ribosomal genes. 2000, Pubmed , Xenbase
Haas, De novo transcript sequence reconstruction from RNA-seq using the Trinity platform for reference generation and analysis. 2013, Pubmed
Harland, Xenopus research: metamorphosed by genetics and genomics. 2011, Pubmed , Xenbase
Hartley, Centromere Repeats: Hidden Gems of the Genome. 2019, Pubmed
Hellsten, The genome of the Western clawed frog Xenopus tropicalis. 2010, Pubmed , Xenbase
Hiraoka, The onset of homologous chromosome pairing during Drosophila melanogaster embryogenesis. 1993, Pubmed
Hoencamp, 3D genomics across the tree of life reveals condensin II as a determinant of architecture type. 2021, Pubmed , Xenbase
Howe, The zebrafish reference genome sequence and its relationship to the human genome. 2013, Pubmed
Igawa, Inbreeding Ratio and Genetic Relationships among Strains of the Western Clawed Frog, Xenopus tropicalis. 2015, Pubmed , Xenbase
Jagannathan, A conserved function for pericentromeric satellite DNA. 2018, Pubmed
Jensen-Seaman, Comparative recombination rates in the rat, mouse, and human genomes. 2004, Pubmed
Jurka, Repbase Update, a database of eukaryotic repetitive elements. 2005, Pubmed
Kaaij, Systemic Loss and Gain of Chromatin Architecture throughout Zebrafish Development. 2018, Pubmed
Kajitani, Efficient de novo assembly of highly heterozygous genomes from whole-genome shotgun short reads. 2014, Pubmed
Kakebeen, Chromatin accessibility dynamics and single cell RNA-Seq reveal new regulators of regeneration in neural progenitors. 2020, Pubmed , Xenbase
Kiazim, Comparative Mapping of the Macrochromosomes of Eight Avian Species Provides Further Insight into Their Phylogenetic Relationships and Avian Karyotype Evolution. 2021, Pubmed
Kiełbasa, Adaptive seeds tame genomic sequence comparison. 2011, Pubmed
Kong, A high-resolution recombination map of the human genome. 2002, Pubmed
Koren, Canu: scalable and accurate long-read assembly via adaptive k-mer weighting and repeat separation. 2017, Pubmed
Koren, Hybrid error correction and de novo assembly of single-molecule sequencing reads. 2012, Pubmed
Kozubek, The topological organization of chromosomes 9 and 22 in cell nuclei has a determinative role in the induction of t(9,22) translocations and in the pathogenesis of t(9,22) leukemias. 1999, Pubmed
Krzywinski, Circos: an information aesthetic for comparative genomics. 2009, Pubmed
Kuhl, Kinetochores, cohesin, and DNA breaks: Controlling meiotic recombination within pericentromeres. 2019, Pubmed
Kumar, TimeTree: A Resource for Timelines, Timetrees, and Divergence Times. 2017, Pubmed
Kumar, MEGA7: Molecular Evolutionary Genetics Analysis Version 7.0 for Bigger Datasets. 2016, Pubmed
Kurtz, Versatile and open software for comparing large genomes. 2004, Pubmed
Kuznetsova, LINE-related component of mouse heterochromatin and complex chromocenters' composition. 2016, Pubmed
Lam, Tandemly repeated DNA sequences from Xenopus laevis. I. Studies on sequence organization and variation in satellite 1 DNA (741 base-pair repeat). 1983, Pubmed , Xenbase
Lande, The fixation of chromosomal rearrangements in a subdivided population with local extinction and colonization. 1985, Pubmed
Lander, Initial sequencing and analysis of the human genome. 2001, Pubmed
Leung, Clustered versus catastrophic global vertebrate declines. 2020, Pubmed
Li, Genomic and transcriptomic insights into molecular basis of sexually dimorphic nuptial spines in Leptobrachium leishanense. 2019, Pubmed
Li, Minimap2: pairwise alignment for nucleotide sequences. 2018, Pubmed
Li, The Sequence Alignment/Map format and SAMtools. 2009, Pubmed
Li, Chromosome-level assembly of the mustache toad genome using third-generation DNA sequencing and Hi-C analysis. 2019, Pubmed
Lieberman-Aiden, Comprehensive mapping of long-range interactions reveals folding principles of the human genome. 2009, Pubmed
Loomis, Sequencing the unsequenceable: expanded CGG-repeat alleles of the fragile X gene. 2013, Pubmed
Lovell, Conserved syntenic clusters of protein coding genes are missing in birds. 2014, Pubmed
Lu, Homotypic clustering of L1 and B1/Alu repeats compartmentalizes the 3D genome. 2021, Pubmed
Lu, A large genome with chromosome-scale assembly sheds light on the evolutionary success of a true toad (Bufo gargarizans). 2021, Pubmed
Lysak, Celebrating Mendel, McClintock, and Darlington: On end-to-end chromosome fusions and nested chromosome fusions. 2022, Pubmed
Marin, Convergent origination of a Drosophila-like dosage compensation mechanism in a reptile lineage. 2017, Pubmed , Xenbase
Marshall, Specific interactions of chromatin with the nuclear envelope: positional determination within the nucleus in Drosophila melanogaster. 1996, Pubmed
Maruyama, Evolutionary rate of the mammalian karyotype. 1981, Pubmed
Mascher, A chromosome conformation capture ordered sequence of the barley genome. 2017, Pubmed
Mathog, Characteristic folding pattern of polytene chromosomes in Drosophila salivary gland nuclei. NULL, Pubmed
Meunier, Recombination drives the evolution of GC-content in the human genome. 2004, Pubmed
Miller, Kif2a Scales Meiotic Spindle Size in Hymenochirus boettgeri. 2019, Pubmed , Xenbase
Minsuk, Surface mesoderm in Xenopus: a revision of the stage 10 fate map. 1997, Pubmed , Xenbase
Mitros, A chromosome-scale genome assembly and dense genetic map for Xenopus tropicalis. 2019, Pubmed , Xenbase
Mudd, Analysis of muntjac deer genome and chromatin architecture reveals rapid karyotype evolution. 2020, Pubmed
Muller, The Impact of Centromeres on Spatial Genome Architecture. 2019, Pubmed
Myers, A fine-scale map of recombination rates and hotspots across the human genome. 2005, Pubmed
Niu, Three-dimensional folding dynamics of the Xenopus tropicalis genome. 2021, Pubmed , Xenbase
Nowoshilow, The axolotl genome and the evolution of key tissue formation regulators. 2018, Pubmed , Xenbase
Nürnberger, A dense linkage map for a large repetitive genome: discovery of the sex-determining region in hybridizing fire-bellied toads (Bombina bombina and Bombina variegata). 2021, Pubmed , Xenbase
O'Connor, Reconstruction of the diapsid ancestral genome permits chromosome evolution tracing in avian and non-avian dinosaurs. 2018, Pubmed
Ogiwara, V-SINEs: a new superfamily of vertebrate SINEs that are widespread in vertebrate genomes and retain a strongly conserved segment within each repetitive unit. 2002, Pubmed
Olmo, Rate of chromosome changes and speciation in reptiles. 2005, Pubmed
Oswald, Locality, time and heterozygosity affect chytrid infection in yellow-bellied toads. 2020, Pubmed
Owens, Measuring Absolute RNA Copy Numbers at High Temporal Resolution Reveals Transcriptome Kinetics in Development. 2016, Pubmed , Xenbase
Parada, Tissue-specific spatial organization of genomes. 2004, Pubmed
Parada, Conservation of relative chromosome positioning in normal and cancer cells. 2002, Pubmed
Paten, Cactus: Algorithms for genome multiple sequence alignment. 2011, Pubmed
Penke, Direct interrogation of the role of H3K9 in metazoan heterochromatin function. 2016, Pubmed
Putnam, Chromosome-scale shotgun assembly using an in vitro method for long-range linkage. 2016, Pubmed
Pyron, Divergence time estimation using fossils as terminal taxa and the origins of Lissamphibia. 2011, Pubmed
Quail, A tale of three next generation sequencing platforms: comparison of Ion Torrent, Pacific Biosciences and Illumina MiSeq sequencers. 2012, Pubmed
Quinlan, BEDTools: The Swiss-Army Tool for Genome Feature Analysis. 2014, Pubmed
Ramírez, deepTools2: a next generation web server for deep-sequencing data analysis. 2016, Pubmed
Rao, A 3D map of the human genome at kilobase resolution reveals principles of chromatin looping. 2014, Pubmed
Romero-Carvajal, Embryogenesis and laboratory maintenance of the foam-nesting túngara frogs, genus Engystomops (= Physalaemus). 2009, Pubmed , Xenbase
Rosin, Chromosome territory formation attenuates the translocation potential of cells. 2019, Pubmed
Rowley, Organizational principles of 3D genome architecture. 2018, Pubmed
Ryan, The brain as a source of selection on the social niche: examples from the psychophysics of mate choice in túngara frogs. 2011, Pubmed
Ryan, Sexual selection for sensory exploitation in the frog Physalaemus pustulosus. 1990, Pubmed
Ryan, The mechanism of sound production in túngara frogs and its role in sexual selection and speciation. 2014, Pubmed
Santos, Interphase chromosomes and the Rabl configuration: does genome size matter? 2004, Pubmed
Schield, Snake Recombination Landscapes Are Concentrated in Functional Regions despite PRDM9. 2020, Pubmed
Schmid, The chromosomes of terraranan frogs. Insights into vertebrate cytogenetics. 2010, Pubmed
Schubert, Interpretation of karyotype evolution should consider chromosome structural constraints. 2011, Pubmed
Session, Genome evolution in the allotetraploid frog Xenopus laevis. 2016, Pubmed , Xenbase
Shifman, A high-resolution single nucleotide polymorphism genetic map of the mouse genome. 2006, Pubmed
Singhal, Stable recombination hotspots in birds. 2015, Pubmed
Smith, A chromosome-scale assembly of the axolotl genome. 2019, Pubmed
Sperling, Arrangement of prematurely condensed chromosomes in cultured cells and lymphocytes of the Indian muntjac. 1981, Pubmed
Stamatakis, RAxML version 8: a tool for phylogenetic analysis and post-analysis of large phylogenies. 2014, Pubmed
Stevens, 3D structures of individual mammalian genomes studied by single-cell Hi-C. 2017, Pubmed
Suh, The Specific Requirements for CR1 Retrotransposition Explain the Scarcity of Retrogenes in Birds. 2015, Pubmed
Sun, Perspectives on studying molecular adaptations of amphibians in the genomic era. 2020, Pubmed
Tamura, Estimating divergence times in large molecular phylogenies. 2012, Pubmed
Tang, Synteny and collinearity in plant genomes. 2008, Pubmed
Temple, The completion of the Mammalian Gene Collection (MGC). 2009, Pubmed
Termolino, Insights into epigenetic landscape of recombination-free regions. 2016, Pubmed
Therizols, Chromosome arm length and nuclear constraints determine the dynamic relationship of yeast subtelomeres. 2010, Pubmed
Tortereau, A high density recombination map of the pig reveals a correlation between sex-specific recombination and GC content. 2012, Pubmed
Uno, Inference of the protokaryotypes of amniotes and tetrapods and the evolutionary processes of microchromosomes from comparative gene mapping. 2012, Pubmed , Xenbase
Uno, Diversity in the origins of sex chromosomes in anurans inferred from comparative mapping of sexual differentiation genes for three species of the Raninae and Xenopodinae. 2008, Pubmed , Xenbase
Uno, Homoeologous chromosomes of Xenopus laevis are highly conserved after whole-genome duplication. 2013, Pubmed , Xenbase
VAN Ooijen, Multipoint maximum likelihood mapping in a full-sib family of an outbreeding species. 2011, Pubmed
Vargas, Analysis of Cell Size in the Gastrula of Ten Frog Species Reveals a Correlation of Egg with Cell Sizes, and a Conserved Pattern of Small Cells in the Marginal Zone. 2017, Pubmed , Xenbase
Varoquaux, Accurate identification of centromere locations in yeast genomes using Hi-C. 2015, Pubmed
Venter, The sequence of the human genome. 2001, Pubmed
Walker, Pilon: an integrated tool for comprehensive microbial variant detection and genome assembly improvement. 2014, Pubmed
Warren, A New Chicken Genome Assembly Provides Insight into Avian Genome Structure. 2017, Pubmed
Waterston, Initial sequencing and comparative analysis of the mouse genome. 2002, Pubmed
Weisenfeld, Direct determination of diploid genome sequences. 2017, Pubmed
Wilson, The importance of gene rearrangement in evolution: evidence from studies on rates of chromosomal, protein, and anatomical evolution. 1974, Pubmed
Womble, Frogs as integrative models for understanding digestive organ development and evolution. 2016, Pubmed , Xenbase
Xu, OrthoVenn2: a web server for whole-genome comparison and annotation of orthologous clusters across multiple species. 2019, Pubmed
Ye, DBG2OLC: Efficient Assembly of Large Genomes Using Long Erroneous Reads of the Third Generation Sequencing Technologies. 2016, Pubmed
Zhang, Comparative genomics reveals insights into avian genome evolution and adaptation. 2014, Pubmed
Zhang, Model-based analysis of ChIP-Seq (MACS). 2008, Pubmed
