XB-ART-60505
Mol Biol Cell
2024 Mar 01;353:ar39. doi: 10.1091/mbc.E23-03-0084.
Show Gene links
Show Anatomy links
Label-free proteomic comparison reveals ciliary and nonciliary phenotypes of IFT-A mutants.
Leggere JC
,
Hibbard JVK
,
Papoulas O
,
Pearson CG
,
Marcotte EM
,
Wallingford JB
.
???displayArticle.abstract???
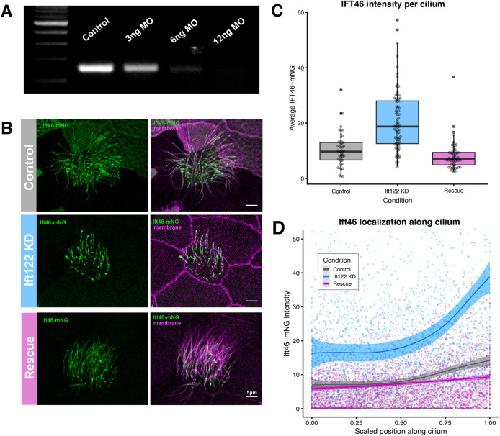
DIFFRAC is a powerful method for systematically comparing proteome content and organization between samples in a high-throughput manner. By subjecting control and experimental protein extracts to native chromatography and quantifying the contents of each fraction using mass spectrometry, it enables the quantitative detection of alterations to protein complexes and abundances. Here, we applied DIFFRAC to investigate the consequences of genetic loss of Ift122, a subunit of the intraflagellar transport-A (IFT-A) protein complex that plays a vital role in the formation and function of cilia and flagella, on the proteome of Tetrahymena thermophila. A single DIFFRAC experiment was sufficient to detect changes in protein behavior that mirrored known effects of IFT-A loss and revealed new biology. We uncovered several novel IFT-A-regulated proteins, which we validated through live imaging in Xenopus multiciliated cells, shedding new light on both the ciliary and non-ciliary functions of IFT-A. Our findings underscore the robustness of DIFFRAC for revealing proteomic changes in response to genetic or biochemical perturbation.
???displayArticle.pubmedLink??? 38170584
???displayArticle.pmcLink??? PMC10916875
???displayArticle.link??? Mol Biol Cell
???displayArticle.grants??? [+]
F31 DE029114 NIDCR NIH HHS, R01 HD085901 NICHD NIH HHS , R35 GM122480 NIGMS NIH HHS , R35 GM140813 NIGMS NIH HHS
Genes referenced: ak8 ccdc157 cfap45 ift122 pccb pip5kl1 pkm rfx2 sort1
???displayArticle.morpholinos??? Ift122 MO1
???attribute.lit??? ???displayArticles.show???
References [+] :
Ahmed,
ODA16 aids axonemal outer row dynein assembly through an interaction with the intraflagellar transport machinery.
2008, Pubmed
Ahmed, ODA16 aids axonemal outer row dynein assembly through an interaction with the intraflagellar transport machinery. 2008, Pubmed
Badgandi, Tubby family proteins are adapters for ciliary trafficking of integral membrane proteins. 2017, Pubmed
Bassaganyas, New factors for protein transport identified by a genome-wide CRISPRi screen in mammalian cells. 2019, Pubmed
Behal, Subunit interactions and organization of the Chlamydomonas reinhardtii intraflagellar transport complex A proteins. 2012, Pubmed
Bertling, Carbonic anhydrase seven bundles filamentous actin and regulates dendritic spine morphology and density. 2021, Pubmed
Bhogaraju, Molecular basis of tubulin transport within the cilium by IFT74 and IFT81. 2013, Pubmed
Bludau, Discovery-Versus Hypothesis-Driven Detection of Protein-Protein Interactions and Complexes. 2021, Pubmed
Blum, Morpholinos: Antisense and Sensibility. 2015, Pubmed , Xenbase
Chung, Coordinated genomic control of ciliogenesis and cell movement by RFX2. 2014, Pubmed , Xenbase
Cole, Chlamydomonas kinesin-II-dependent intraflagellar transport (IFT): IFT particles contain proteins required for ciliary assembly in Caenorhabditis elegans sensory neurons. 1998, Pubmed
Conlon, Role of sortilin in lipid metabolism. 2019, Pubmed
Cortellino, Defective ciliogenesis, embryonic lethality and severe impairment of the Sonic Hedgehog pathway caused by inactivation of the mouse complex A intraflagellar transport gene Ift122/Wdr10, partially overlapping with the DNA repair gene Med1/Mbd4. 2009, Pubmed
Dai, In vivo analysis of outer arm dynein transport reveals cargo-specific intraflagellar transport properties. 2018, Pubmed
Dougherty, CFAP45 deficiency causes situs abnormalities and asthenospermia by disrupting an axonemal adenine nucleotide homeostasis module. 2020, Pubmed
Drew, A systematic, label-free method for identifying RNA-associated proteins in vivo provides insights into vertebrate ciliary beating machinery. 2020, Pubmed , Xenbase
Dutta, Ciliary membrane, localised lipid modification and cilia function. 2022, Pubmed
Eisen, Macronuclear genome sequence of the ciliate Tetrahymena thermophila, a model eukaryote. 2006, Pubmed
Floyd, Systematic Identification of Protein Phosphorylation-Mediated Interactions. 2021, Pubmed
Gaertig, Discovery and functional evaluation of ciliary proteins in Tetrahymena thermophila. 2013, Pubmed
Gingras, Getting to know the neighborhood: using proximity-dependent biotinylation to characterize protein complexes and map organelles. 2019, Pubmed
Hao, Cilia locally synthesize proteins to sustain their ultrastructure and functions. 2021, Pubmed
Havugimana, A census of human soluble protein complexes. 2012, Pubmed
Hayes, Identification of novel ciliogenesis factors using a new in vivo model for mucociliary epithelial development. 2007, Pubmed , Xenbase
Hibbard, Protein turnover dynamics suggest a diffusion-to-capture mechanism for peri-basal body recruitment and retention of intraflagellar transport proteins. 2021, Pubmed , Xenbase
Hirano, Intraflagellar transport-A complex mediates ciliary entry and retrograde trafficking of ciliary G protein-coupled receptors. 2017, Pubmed
Hou, The N-terminus of IFT46 mediates intraflagellar transport of outer arm dynein and its cargo-adaptor ODA16. 2017, Pubmed
Huerta-Cepas, eggNOG 5.0: a hierarchical, functionally and phylogenetically annotated orthology resource based on 5090 organisms and 2502 viruses. 2019, Pubmed
Iomini, Protein particles in Chlamydomonas flagella undergo a transport cycle consisting of four phases. 2001, Pubmed
Karimi, Xenbase: a genomic, epigenomic and transcriptomic model organism database. 2018, Pubmed , Xenbase
Kozminski, The Chlamydomonas kinesin-like protein FLA10 is involved in motility associated with the flagellar membrane. 1995, Pubmed
Kubo, Together, the IFT81 and IFT74 N-termini form the main module for intraflagellar transport of tubulin. 2016, Pubmed
Kwon, MSblender: A probabilistic approach for integrating peptide identifications from multiple database search engines. 2011, Pubmed
Lee, Functional partitioning of a liquid-like organelle during assembly of axonemal dyneins. 2020, Pubmed , Xenbase
Lee, Ordered deployment of distinct ciliary beating machines in growing axonemes of vertebrate multiciliated cells. 2023, Pubmed , Xenbase
Lee, An IFT-A protein is required to delimit functionally distinct zones in mechanosensory cilia. 2008, Pubmed
Leggere, Label-free proteomic comparison reveals ciliary and nonciliary phenotypes of IFT-A mutants. 2024, Pubmed
Lerit, Signed, sealed, and delivered: RNA localization and translation at centrosomes. 2022, Pubmed
Low, Recent progress in mass spectrometry-based strategies for elucidating protein-protein interactions. 2021, Pubmed
Mallam, Systematic Discovery of Endogenous Human Ribonucleoprotein Complexes. 2019, Pubmed
May, Time-resolved proteomics profiling of the ciliary Hedgehog response. 2021, Pubmed
McWhite, A Pan-plant Protein Complex Map Reveals Deep Conservation and Novel Assemblies. 2020, Pubmed
Mitok, Sorting through the extensive and confusing roles of sortilin in metabolic disease. 2022, Pubmed
Monti, Proteomics turns functional. 2019, Pubmed
Morleo, Proteome balance in ciliopathies: the OFD1 protein example. 2023, Pubmed
Mukhopadhyay, TULP3 bridges the IFT-A complex and membrane phosphoinositides to promote trafficking of G protein-coupled receptors into primary cilia. 2010, Pubmed
Nechipurenko, The Enigmatic Role of Lipids in Cilia Signaling. 2020, Pubmed
Owa, Inner lumen proteins stabilize doublet microtubules in cilia and flagella. 2019, Pubmed
Park, Dishevelled controls apical docking and planar polarization of basal bodies in ciliated epithelial cells. 2008, Pubmed , Xenbase
Pazour, The DHC1b (DHC2) isoform of cytoplasmic dynein is required for flagellar assembly. 1999, Pubmed
Pazour, A dynein light chain is essential for the retrograde particle movement of intraflagellar transport (IFT). 1998, Pubmed
Picariello, A global analysis of IFT-A function reveals specialization for transport of membrane-associated proteins into cilia. 2019, Pubmed
Piperno, Distinct mutants of retrograde intraflagellar transport (IFT) share similar morphological and molecular defects. 1998, Pubmed
Porter, Cytoplasmic dynein heavy chain 1b is required for flagellar assembly in Chlamydomonas. 1999, Pubmed
Qin, Intraflagellar transport protein 122 antagonizes Sonic Hedgehog signaling and controls ciliary localization of pathway components. 2011, Pubmed
Quidwai, A WDR35-dependent coat protein complex transports ciliary membrane cargo vesicles to cilia. 2021, Pubmed
Quigley, Rfx2 Stabilizes Foxj1 Binding at Chromatin Loops to Enable Multiciliated Cell Gene Expression. 2017, Pubmed , Xenbase
Rosenbaum, Intraflagellar transport. 2002, Pubmed
Sae-Lee, The protein organization of a red blood cell. 2022, Pubmed
Schindelin, Fiji: an open-source platform for biological-image analysis. 2012, Pubmed
Seiler, DNASU plasmid and PSI:Biology-Materials repositories: resources to accelerate biological research. 2014, Pubmed
Seixas, Subunits of the chaperonin CCT are associated with Tetrahymena microtubule structures and are involved in cilia biogenesis. 2003, Pubmed
Signor, Role of a class DHC1b dynein in retrograde transport of IFT motors and IFT raft particles along cilia, but not dendrites, in chemosensory neurons of living Caenorhabditis elegans. 1999, Pubmed
Sim, Simple Method To Characterize the Ciliary Proteome of Multiciliated Cells. 2020, Pubmed , Xenbase
Sung, The roles of evolutionarily conserved functional modules in cilia-related trafficking. 2013, Pubmed
Taschner, Structural basis of outer dynein arm intraflagellar transport by the transport adaptor protein ODA16 and the intraflagellar transport protein IFT46. 2017, Pubmed
Taschner, The Intraflagellar Transport Machinery. 2016, Pubmed
Tran, THM1 negatively modulates mouse sonic hedgehog signal transduction and affects retrograde intraflagellar transport in cilia. 2008, Pubmed
Treutlein, Reconstructing lineage hierarchies of the distal lung epithelium using single-cell RNA-seq. 2014, Pubmed
Tsao, Tetrahymena IFT122A is not essential for cilia assembly but plays a role in returning IFT proteins from the ciliary tip to the cell body. 2008, Pubmed
Tu, Protein localization screening in vivo reveals novel regulators of multiciliated cell development and function. 2018, Pubmed , Xenbase
Uhlén, Proteomics. Tissue-based map of the human proteome. 2015, Pubmed
UniProt Consortium, UniProt: the Universal Protein Knowledgebase in 2023. 2023, Pubmed
Vadnais, Adenine nucleotide metabolism and a role for AMP in modulating flagellar waveforms in mouse sperm. 2014, Pubmed
van Dam, CiliaCarta: An integrated and validated compendium of ciliary genes. 2019, Pubmed
Walentek, What we can learn from a tadpole about ciliopathies and airway diseases: Using systems biology in Xenopus to study cilia and mucociliary epithelia. 2017, Pubmed , Xenbase
Walther, The Chlamydomonas FLA10 gene encodes a novel kinesin-homologous protein. 1994, Pubmed
Wan, Panorama of ancient metazoan macromolecular complexes. 2015, Pubmed
Wang, Ttc21b deficiency attenuates autosomal dominant polycystic kidney disease in a kidney tubular- and maturation-dependent manner. 2022, Pubmed
Williams, Direct evidence for BBSome-associated intraflagellar transport reveals distinct properties of native mammalian cilia. 2014, Pubmed
Wingfield, Trafficking of ciliary membrane proteins by the intraflagellar transport/BBSome machinery. 2018, Pubmed
Yang, Enforced expression of phosphatidylinositol 4-phosphate 5-kinase homolog alters PtdIns(4,5)P2 distribution and the localization of small G-proteins. 2019, Pubmed
Yeyati, KDM3A coordinates actin dynamics with intraflagellar transport to regulate cilia stability. 2017, Pubmed
Yu, O-GlcNAc transferase regulates centriole behavior and intraflagellar transport to promote ciliogenesis. 2020, Pubmed
Yuan, Drosophila Pif1A is essential for spermatogenesis and is the homolog of human CCDC157, a gene associated with idiopathic NOA. 2019, Pubmed
Zhang, Differential requirements of IQUB for the assembly of radial spoke 1 and the motility of mouse cilia and flagella. 2022, Pubmed
