Click here to close
Hello! We notice that you are using Internet Explorer, which is not supported by Xenbase and may cause the site to display incorrectly.
We suggest using a current version of Chrome,
FireFox, or Safari.
Genome Res
2023 Dec 27;3312:2094-2107. doi: 10.1101/gr.277865.123.
Show Gene links
Show Anatomy links
Cohesin and CTCF do not assemble TADs in Xenopus sperm and male pronuclei.
Jessberger G
,
Várnai C
,
Stocsits RR
,
Tang W
,
Stary G
,
Peters JM
.
???displayArticle.abstract???
Paternal genomes are compacted during spermiogenesis and decompacted following fertilization. These processes are fundamental for inheritance but incompletely understood. We analyzed these processes in the frog Xenopus laevis, whose sperm can be assembled into functional pronuclei in egg extracts in vitro. In such extracts, cohesin extrudes DNA into loops, but in vivo cohesin only assembles topologically associating domains (TADs) at the mid-blastula transition (MBT). Why cohesin assembles TADs only at this stage is unknown. We first analyzed genome architecture in frog sperm and compared it to human and mouse. Our results indicate that sperm genome organization is conserved between frogs and humans and occurs without formation of TADs. TADs can be detected in mouse sperm samples, as reported, but these structures might originate from somatic chromatin contaminations. We therefore discuss the possibility that the absence of TADs might be a general feature of vertebrate sperm. To analyze sperm genome remodeling upon fertilization, we reconstituted male pronuclei in Xenopus egg extracts. In pronuclei, chromatin compartmentalization increases, but cohesin does not accumulate at CTCF sites and assemble TADs. However, if pronuclei are formed in the presence of exogenous CTCF, CTCF binds to its consensus sites, and cohesin accumulates at these and forms short-range chromatin loops, which are preferentially anchored at CTCF's N terminus. These results indicate that TADs are only assembled at MBT because before this stage CTCF sites are not occupied and cohesin only forms short-range chromatin loops.
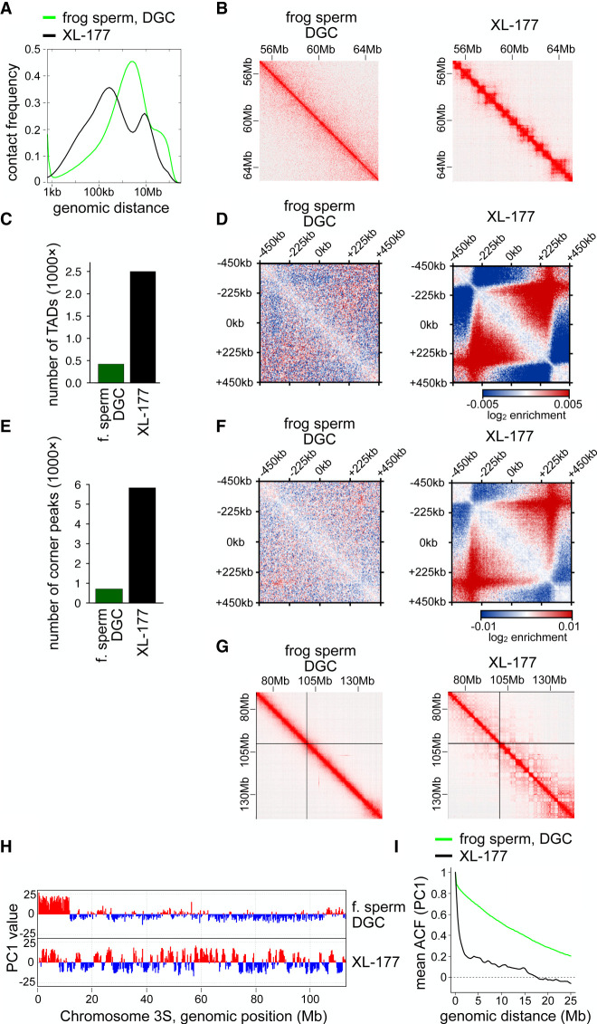
Figure 1. The frog sperm genome is organized without TADs and corner peaks. (A) Contact frequency as a function of genomic distance for Xenopus laevis (frog) sperm enriched by density gradient centrifugation (DGC) compared with frog XL-177 cells. (B) Normalized Hi-C matrices for the same samples as in A in the region of Chr1S:55–65 Mb at 25-kb resolution. (C) Number of TADs called for the same samples as in A. (D) Aggregate contact frequencies (coverage and distance corrected) around the 135 550- to 650-kb-long TADs called in XL-177 cells, for the same samples as in A. (E) Number of corner peaks called for the same samples as in A. (F) Aggregate contact frequencies (coverage and distance corrected) around the 109 550- to 650-kb-long corner peaks called in XL-177 cells, for the same samples as in A. (G) Normalized Hi-C matrices for the same samples as in A in the region of Chr3L:70–150 Mb at 100-kb resolution. (H) Compartment tracks from principal component analysis for the same samples as in A. (I) The autocorrelation of the PC1 value as a function of genomic distance, for the same samples as in A.
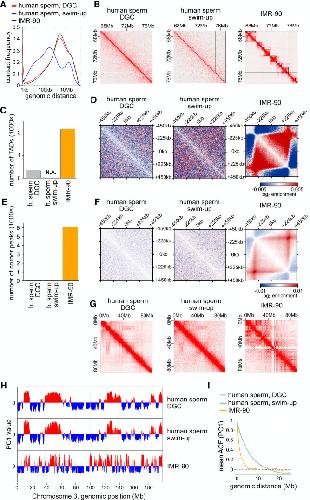
Figure 2. The human sperm genome is organized without TADs and corner peaks. (A) Contact frequency as a function of genomic distance for human sperm enriched by DGC and swim-up compared with human IMR-90 cells by Rao et al. (2014). (B) Normalized Hi-C matrices for the same samples as in A in the region of Chr3:67–77 Mb at 25-kb resolution with TAD calling indicated using black lines. (C) Number of TADs called for the same samples as in A. (N.A.) Artifacts in TAD calling owing to low sequencing depth. (D) Aggregate contact frequencies (coverage and distance corrected) around the 138 550- to 650-kb-long TADs called in IMR-90 cells, for the same samples as in A. (E) Number of corner peaks called for the same samples as in A. (F) Aggregate contact frequencies (coverage and distance corrected) around the 249 550- to 650-kb-long corner peaks called in IMR-90 cells, for the same samples as in A. (G) Normalized Hi-C matrices for the same samples as in A in the region of Chr3:0–90 Mb at 250-kb resolution. (H) Compartment tracks from principal component analysis for the same samples as in A. (I) The autocorrelation of the PC1 value as a function of genomic distance, for the same samples as in A.
Figure 3. Demembranated frog sperm is remodeled upon incubation in egg extract. (A) Contact frequency as a function of genomic distance for demembranated frog sperm, demembranated frog sperm in Xenopus egg extract after 60 min (pronuclei 60′) or 140′ (pronuclei 140′), pronuclei 140′ with addition of 50 nM CTCF protein, and frog XL-177 cells. (B) Normalized Hi-C matrices for the same samples as in A in the region of Chr1S:25–35 Mb at 25-kb resolution. (C) Number of TADs called for the same samples as in A. (D) Normalized Hi-C matrices for the same samples as in A in the region of Chr3L:70–150 Mb at 100-kb resolution. (E) Normalized Hi-C matrices for three of the samples in A in the region of Chr1S:0–75 Mb at 100-kb resolution. (F) The autocorrelation of the PC1 value as a function of genomic distance, for the same samples as in A. (G) Compartment tracks from principal component analysis for the same samples as in A. (H) Immunoblotting of chromatin isolated from pronuclei 60′, with or without sperm, in comparison with chromatin fractioning (whole cell extract, supernatant, chromatin pellet) of XL-177 cells.
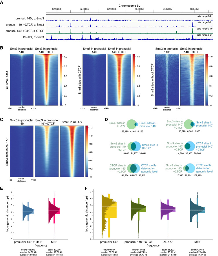
Figure 4. Addition of recombinant CTCF to Xenopus pronuclei repositions cohesin. (A) Anti-Smc3 and anti-CTCF ChIP-seq tracks of demembranated frog sperm in Xenopus egg extract after 140 min (pronuclei 140′), pronuclei 140′ with addition of 50 nM CTCF protein, and frog XL-177 cells in the region of Chr6L:52.94–53.05 Mb. Pronuclei 140′ and pronuclei 140′ +CTCF data sets were obtained in a calibrated ChIP-seq experiment. (B) For pronuclei 140′ and pronuclei 140′ with addition of 50 nM CTCF protein, heat maps showing Smc3 enrichment over all Smc3 binding sites detectable in any of the two data sets, binding sites with Smc3-CTCF colocalization, and Smc3 binding sites that do not colocalize with CTCF, sorted by strength. (C) For pronuclei 140′, pronuclei 140′ with addition of 50 nM CTCF protein, and XL-177 cells, heat maps showing Smc3 enrichment over Smc3 binding sites in XL-177 cells, sorted by strength. (D) Venn diagrams showing the overlap of called Smc3 or CTCF binding sites for the same samples as in A, as well as CTCF binding motifs detected algorithmically on a genomic level, with numbers of shared and nonshared sites indicated below each Venn diagram. (E) Distribution of genomic distances between neighboring CTCF binding sites for pronuclei 140′ with addition of 50 nM CTCF protein compared with mouse MEF cells by Busslinger et al. (2017), shown using box plots with the internal distribution overlaid. Genomic distances are scaled with log10. Continuous white lines represent medians; dashed white lines represent averages. (F) Distribution of genomic distances between neighboring Smc3 binding sites for pronuclei 140′, pronuclei 140′ with addition of 50 nM CTCF protein, XL-177 cells, and mouse MEF cells, shown using box plots with the internal distribution overlaid. Genomic distances are scaled with log10. Continuous white lines represent medians; dashed white lines represent averages.
Figure 5. Addition of recombinant CTCF to Xenopus pronuclei fails to induce typical corner peak or TAD formation but generates weak contacts between Smc3 sites at very small distances. (A) Log2 of observed/control of aggregate contact frequencies between consecutive, directly adjacent Smc3 binding sites with a distance between the binding sites as indicated and 5-kb bin size, for demembranated frog sperm in Xenopus egg extract after 140 min (pronuclei 140′), pronuclei 140′ with addition of 50 nM CTCF protein, and frog XL-177 cells. To calculate control values, Smc3 binding sites were shifted by 10 Mb. (B) Log2 of observed/control of aggregate contact frequencies for mouse WT MEF cells and Smc3 KO MEF cells between consecutive, directly adjacent Smc3 binding sites in WT MEF cells with a distance between the binding sites of 25–100 kb and 5-kb bin size. Hi-C data by Banigan et al. (2023); ChIP-seq data from this study. To calculate control values, Smc3 binding sites were shifted by 10 Mb. (C) Average profiles of the directionality index for XL-177 cells, pronuclei 140′, and pronuclei 140′ with addition of 50 nM CTCF protein over unambiguously oriented CTCF binding sites detected in pronuclei 140′ +CTCF.
Figure 6. The genome organization of human and frog sperm differs from that of somatic cells. (A) Contact frequency as a function of genomic distance for human sperm enriched by DGC, human IMR-90 cells by Rao et al. (2014), frog sperm enriched by DGC, and frog XL-177 cells. (B) Contact frequency as a function of genomic distance for human HeLa cells in G1 that were mock-depleted or joint-WAPL/PDS5A/PDS5B-depleted and for HeLa cells in prometaphase, all from Wutz et al. (2017).
Abramo,
A chromosome folding intermediate at the condensin-to-cohesin transition during telophase.
2019, Pubmed
Abramo,
A chromosome folding intermediate at the condensin-to-cohesin transition during telophase.
2019,
Pubmed
Balhorn,
The protamine family of sperm nuclear proteins.
2007,
Pubmed
Banigan,
Transcription shapes 3D chromatin organization by interacting with loop extrusion.
2023,
Pubmed
Battulin,
Comparison of the three-dimensional organization of sperm and fibroblast genomes using the Hi-C approach.
2015,
Pubmed
Bell,
Methylation of a CTCF-dependent boundary controls imprinted expression of the Igf2 gene.
2000,
Pubmed
Busslinger,
Cohesin is positioned in mammalian genomes by transcription, CTCF and Wapl.
2017,
Pubmed
Cai,
Experimental and computational framework for a dynamic protein atlas of human cell division.
2018,
Pubmed
Cattoglio,
Determining cellular CTCF and cohesin abundances to constrain 3D genome models.
2019,
Pubmed
Chen,
Key role for CTCF in establishing chromatin structure in human embryos.
2019,
Pubmed
Dasso,
Completion of DNA replication is monitored by a feedback system that controls the initiation of mitosis in vitro: studies in Xenopus.
1990,
Pubmed
,
Xenbase
Davidson,
Genome folding through loop extrusion by SMC complexes.
2021,
Pubmed
Davidson,
Rapid movement and transcriptional re-localization of human cohesin on DNA.
2016,
Pubmed
Davidson,
DNA loop extrusion by human cohesin.
2019,
Pubmed
Davidson,
CTCF is a DNA-tension-dependent barrier to cohesin-mediated loop extrusion.
2023,
Pubmed
Deneke,
The Fertilization Enigma: How Sperm and Egg Fuse.
2021,
Pubmed
de Wit,
CTCF Binding Polarity Determines Chromatin Looping.
2015,
Pubmed
Dixon,
Topological domains in mammalian genomes identified by analysis of chromatin interactions.
2012,
Pubmed
Du,
Allelic reprogramming of 3D chromatin architecture during early mammalian development.
2017,
Pubmed
Durand,
Juicer Provides a One-Click System for Analyzing Loop-Resolution Hi-C Experiments.
2016,
Pubmed
Fischle,
Regulation of HP1-chromatin binding by histone H3 methylation and phosphorylation.
2005,
Pubmed
,
Xenbase
Flyamer,
Single-nucleus Hi-C reveals unique chromatin reorganization at oocyte-to-zygote transition.
2017,
Pubmed
Fudenberg,
Formation of Chromosomal Domains by Loop Extrusion.
2016,
Pubmed
Gabriele,
Dynamics of CTCF- and cohesin-mediated chromatin looping revealed by live-cell imaging.
2022,
Pubmed
Gassler,
A mechanism of cohesin-dependent loop extrusion organizes zygotic genome architecture.
2017,
Pubmed
Gerlich,
Live-cell imaging reveals a stable cohesin-chromatin interaction after but not before DNA replication.
2006,
Pubmed
Gibcus,
A pathway for mitotic chromosome formation.
2018,
Pubmed
,
Xenbase
Gillespie,
Preparation and use of Xenopus egg extracts to study DNA replication and chromatin associated proteins.
2012,
Pubmed
,
Xenbase
Golfier,
Cohesin and condensin extrude DNA loops in a cell cycle-dependent manner.
2020,
Pubmed
,
Xenbase
Heinz,
Simple combinations of lineage-determining transcription factors prime cis-regulatory elements required for macrophage and B cell identities.
2010,
Pubmed
Hirota,
Distinct functions of condensin I and II in mitotic chromosome assembly.
2004,
Pubmed
Hud,
Identification of the elemental packing unit of DNA in mammalian sperm cells by atomic force microscopy.
1993,
Pubmed
Jung,
Chromatin States in Mouse Sperm Correlate with Embryonic and Adult Regulatory Landscapes.
2017,
Pubmed
Jung,
Maintenance of CTCF- and Transcription Factor-Mediated Interactions from the Gametes to the Early Mouse Embryo.
2019,
Pubmed
Ke,
3D Chromatin Structures of Mature Gametes and Structural Reprogramming during Mammalian Embryogenesis.
2017,
Pubmed
Kim,
Human cohesin compacts DNA by loop extrusion.
2019,
Pubmed
Kornberg,
Chromatin structure: a repeating unit of histones and DNA.
1974,
Pubmed
Le Blévec,
Paternal epigenetics: Mammalian sperm provide much more than DNA at fertilization.
2020,
Pubmed
Lebofsky,
DNA replication in nucleus-free Xenopus egg extracts.
2009,
Pubmed
,
Xenbase
Li,
Comparative 3D genome architecture in vertebrates.
2022,
Pubmed
Lieberman-Aiden,
Comprehensive mapping of long-range interactions reveals folding principles of the human genome.
2009,
Pubmed
Luo,
Reorganized 3D Genome Structures Support Transcriptional Regulation in Mouse Spermatogenesis.
2020,
Pubmed
Murray,
Cell cycle extracts.
1991,
Pubmed
Nagano,
Cell-cycle dynamics of chromosomal organization at single-cell resolution.
2017,
Pubmed
Nagano,
Nucleome programming is required for the foundation of totipotency in mammalian germline development.
2022,
Pubmed
Naumova,
Organization of the mitotic chromosome.
2013,
Pubmed
Nichols,
A CTCF Code for 3D Genome Architecture.
2015,
Pubmed
Niu,
Three-dimensional folding dynamics of the Xenopus tropicalis genome.
2021,
Pubmed
,
Xenbase
Nora,
Spatial partitioning of the regulatory landscape of the X-inactivation centre.
2012,
Pubmed
Nora,
Targeted Degradation of CTCF Decouples Local Insulation of Chromosome Domains from Genomic Compartmentalization.
2017,
Pubmed
Olins,
Spheroid chromatin units (v bodies).
1974,
Pubmed
Ono,
Differential contributions of condensin I and condensin II to mitotic chromosome architecture in vertebrate cells.
2003,
Pubmed
,
Xenbase
Oomen,
CTCF sites display cell cycle-dependent dynamics in factor binding and nucleosome positioning.
2019,
Pubmed
Pogany,
DNA and protein content of mouse sperm. Implications regarding sperm chromatin structure.
1981,
Pubmed
Rankin,
Reconstituting Nuclear and Chromosome Dynamics Using Xenopus Extracts.
2019,
Pubmed
,
Xenbase
Rao,
A 3D map of the human genome at kilobase resolution reveals principles of chromatin looping.
2014,
Pubmed
Rao,
Cohesin Loss Eliminates All Loop Domains.
2017,
Pubmed
Sanborn,
Chromatin extrusion explains key features of loop and domain formation in wild-type and engineered genomes.
2015,
Pubmed
Schmidt,
Waves of retrotransposon expansion remodel genome organization and CTCF binding in multiple mammalian lineages.
2012,
Pubmed
Schwarzer,
Two independent modes of chromatin organization revealed by cohesin removal.
2017,
Pubmed
Shi,
Evolutionarily distinct and sperm-specific supersized chromatin loops are marked by Helitron transposons in Xenopus tropicalis.
2023,
Pubmed
,
Xenbase
Shin,
CEAS: cis-regulatory element annotation system.
2009,
Pubmed
Steger,
Transcriptional and translational regulation of gene expression in haploid spermatids.
1999,
Pubmed
Vallot,
The emergence of genome architecture and zygotic genome activation.
2020,
Pubmed
Vara,
Three-Dimensional Genomic Structure and Cohesin Occupancy Correlate with Transcriptional Activity during Spermatogenesis.
2019,
Pubmed
Vietri Rudan,
Comparative Hi-C reveals that CTCF underlies evolution of chromosomal domain architecture.
2015,
Pubmed
Waizenegger,
Two distinct pathways remove mammalian cohesin from chromosome arms in prophase and from centromeres in anaphase.
2000,
Pubmed
,
Xenbase
Wang,
Reprogramming of Meiotic Chromatin Architecture during Spermatogenesis.
2019,
Pubmed
Ward,
DNA packaging and organization in mammalian spermatozoa: comparison with somatic cells.
1991,
Pubmed
Wendt,
Cohesin mediates transcriptional insulation by CCCTC-binding factor.
2008,
Pubmed
Wilkins,
A cascade of histone modifications induces chromatin condensation in mitosis.
2014,
Pubmed
Wutz,
Topologically associating domains and chromatin loops depend on cohesin and are regulated by CTCF, WAPL, and PDS5 proteins.
2017,
Pubmed
Yeong,
Identification of a subunit of a novel Kleisin-beta/SMC complex as a potential substrate of protein phosphatase 2A.
2003,
Pubmed
Yin,
Revisiting chromatin packaging in mouse sperm.
2023,
Pubmed
Zhang,
Chromatin structure dynamics during the mitosis-to-G1 phase transition.
2019,
Pubmed
Zhang,
CTCF and R-loops are boundaries of cohesin-mediated DNA looping.
2023,
Pubmed