XB-ART-60407
Dev Cell
2023 Dec 04;5823:2776-2788.e5. doi: 10.1016/j.devcel.2023.10.005.
Show Gene links
Show Anatomy links
Solubility phase transition of maternal RNAs during vertebrate oocyte-to-embryo transition.
???displayArticle.abstract???
The oocyte-to-embryo transition (OET) is regulated by maternal products stored in the oocyte cytoplasm, independent of transcription. How maternal products are precisely remodeled to dictate the OET remains largely unclear. In this work, we discover the dynamic solubility phase transition of maternal RNAs during Xenopus OET. We have identified 863 maternal transcripts that transition from a soluble state to a detergent-insoluble one after oocyte maturation. These RNAs are enriched in the animal hemisphere, and many of them encode key cell cycle regulators. In contrast, 165 transcripts, including nearly all Xenopus germline RNAs and some vegetally localized somatic RNAs, undergo an insoluble-to-soluble phase transition. This phenomenon is conserved in zebrafish. Our results demonstrate that the phase transition of germline RNAs influences their susceptibility to RNA degradation machinery and is mediated by the remodeling of germ plasm. This work thus identifies important remodeling mechanisms that act on RNAs to control vertebrate OET.
???displayArticle.pubmedLink??? 37922909
???displayArticle.pmcLink??? PMC10841985
???displayArticle.link??? Dev Cell
???displayArticle.grants??? [+]
Species referenced: Xenopus laevis
Genes referenced: bcam ccdc18 ccna1 ccnb1 ccnb1.2 ccnb2 cdc6 cdr2l cep152 dazl dbr1 ddx25 ddx4 dnd1 dock7 eif2ak3 espl1 exd3 fbxo43 gata6 gdf1 grip2 h2ac21 hmmr kank1 larp1b lig4 myc nanos1 ncapd2 ncbp1 parpbp pgat pif1 rad21 rgs2 scn8a sema3d sox3 ssx2ip sybu thbs1 vegt velo1 wasl wee2 wnt11 zbtb12
GO keywords: oocyte maturation [+]
???displayArticle.antibodies??? GFP Ab30 HSPA8 Ab1 Myc Ab22
???attribute.lit??? ???displayArticles.show???
|
|
Graphical abstract |
|
|
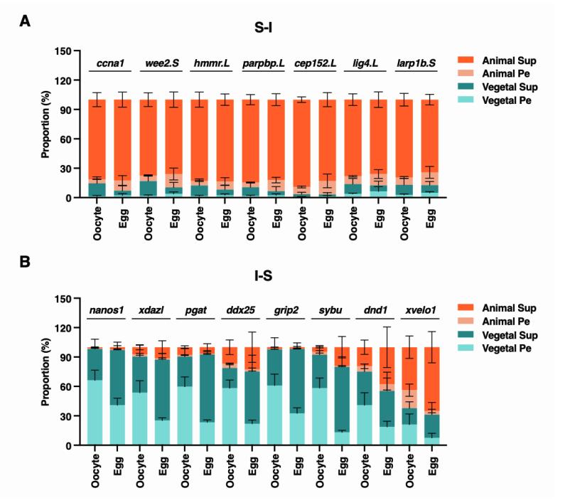
Figure 1. Solubility phase transition of RNA during oocyte maturation (A) Scatter plot shows the pellet to the supernatant ratio in the oocyte (Y-axis) and mature egg (X-axis). I-S transcripts (red) were defined as transcripts enriched by more than 40% in the oocyte pellet fraction and reduced by more than 25% in the pellet fraction after oocyte maturation. I-I transcripts (magenta) were defined as those transcripts enriched by more than 40% in the oocyte pellet fraction, excluding those belonging to the I-S group. S-I transcripts (green) were defined as a more than 2-fold increase in the pellet fraction of mature eggs after oocyte maturation and more than 15% pellet enrichment. (B) Venn diagram shows the overlapping relationship between the fractionation RNA-seq (GEO:GSE199254) and subcellular transcriptomic analysis (GEO:GSE104848). (C) Heat maps show the distribution of S-I, I-I, and I-S transcripts along the animal-vegetal axis. |
|
|
Figure 2. Soluble-to-insoluble phase transition of RNA during oocyte maturation (A) MA plot shows the percentage of RNA in the pellet fraction in the mature egg (X-axis) and the ratio between the RNA in the pellet fraction of the egg and that of the oocyte (Y-axis). S-I transcripts are highlighted in the magenta box. (B) Gene ontology analysis demonstrates the top biological processes that are enriched among S-I transcripts. (C) Fractionation RT-qPCR was performed to validate fractionation RNA-seq results. The percentage distribution of ccna1, wee2.S, hmmr.L, parpbp.L, cep152.L, lig4.L, larp1b.S, exd3.L, pif1.L, sox3.S, sema3d.S, ssx2ip.L, espl1.L, wee2.L, ncapd2.S, fbxo43.L, cdc6.L, ccdc18.L, zbtb12.L, kank1.L, ccnb1.2.L, ncbp1.S, eif2ak3.S, dock7.S, ccnb2.L, dbr1.L, and rad21.L in the supernatant and pellet fractions were calculated. (D) The percentage distribution of all markers analyzed in (C) was combined and plotted into the graph. (E) Heat maps show the classification of maternal transcripts based on their degradation during the MZT. Class A transcripts are most rapidly degraded. Class B transcripts are degraded relatively slowly. Class C transcripts are relatively stable during early development. (F) Venn diagram shows the majority of S-I transcripts belong to class A. (G) Heatmap shows the expression of S-I RNAs during early embryonic development. |
|
|
Figure 3. Insoluble-to-soluble phase transition of RNA during oocyte maturation (A) MA plot shows the percentage of RNA in the pellet fraction in the oocyte (X-axis) and the ratio between the RNA in the pellet fraction of the egg and that of the oocyte (Y-axis). I-S transcripts are highlighted in the red box. (B) Gene ontology analysis demonstrates the top biological processes that are enriched among I-S transcripts. (C) Protein-protein interaction (PPI) map shows the transcripts selected from a red box in (A). This PPI shows only proteins interacting with at least one or more other proteins. Purple boxes indicate germline transcripts. (D–G) Fractionation RT-qPCR was performed to validate fractionation RNA-seq results. (D) The percentage distribution of germline I-S RNAs, including nanos1, xdazl, pgat, ddx25, grip2, sybu, dnd1, and xvelo1 in the supernatant and pellet fractions, were calculated. (E) The percentage distribution of all germline RNAs analyzed in (D) was combined and plotted into the graph. (F) The percentage distribution of somatic I-S RNAs, including vegT, gdf1, wnt11, elov11.S, wasl.S, and cdr2l.S in the supernatant and pellet fractions, were calculated. (G) The percentage distribution of all somatic I-S RNAs analyzed in (F) was combined and plotted into the graph. |
|
|
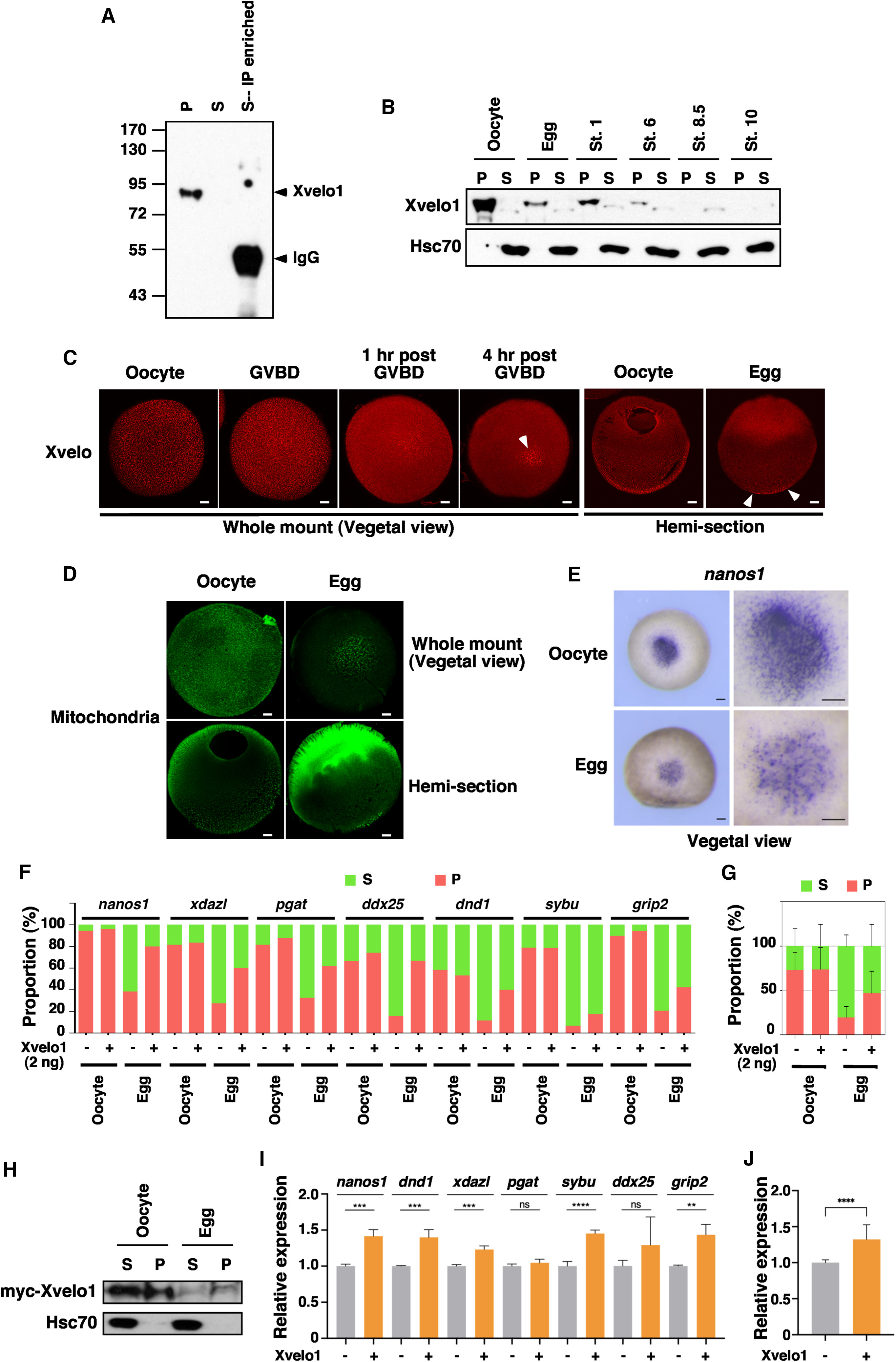
Figure 4. Turnover of Xvelo1 during oocyte maturation results in the solubilization of germline RNAs (A) Xvelo1 protein is enriched in the insoluble fraction in the oocyte. Oocytes were lysed in NP-40 lysis buffer. After centrifugation, the lysate was separated into the supernatant (S) and pellet (P). Supernatant prepared from 10 oocytes was incubated with an anti-Xvelo1 antibody to enrich Xvelo1 in the soluble fraction. The supernatant, pellet, and IP samples were mixed with SDS sample buffer and subjected to western blotting. (B) The expression of Xvelo1 in the oocytes, ovulated eggs, and embryos at stages 1, 6, 8.5, and 10 was analyzed by western blot. (C) The expression of Xvelo1 during oocyte maturation was analyzed by IF. White arrowheads point to Xvelo1 remaining in the vegetal pole in mature eggs. The scale bars indicate 100 μm. (D) Oocytes and mature eggs of the Dria transgenic frogs, which carry a mitochondria-specific GFP transgene, were stained with an anti-GFP antibody. The scale bars indicate 100 μm. (E) Whole mount in situ results show nanos1 transcripts are located in punctate aggregates in the vegetal of the oocyte. After oocyte maturation, nanos1 transcripts show a diffuse appearance, with only a small number of puncta remaining in the vegetal pole. The scale bars indicate 200 μm. (F and G) Overexpression of Xvelo1 prevents solubilization of germline RNAs after oocyte maturation. Oocytes were injected with 2 ng of myc-Xvelo1 RNA, and cultured for 2 days, followed by progesterone treatment. Fractionation RT-qPCR was performed to assess the phase transition of nanos1, xdazl, pgat, ddx25, dnd1, sybu, and grip2 (F). (G) is the combination of all germline RNAs analyzed in (F). (H) Myc-Xvelo1 RNA injected oocytes were cultured normally or treated with progesterone. Oocytes and mature eggs were fractionated and analyzed for the expression of myc-Xvelo1 and endogenous Hsc70 by western blotting. (I and J) Control and Xvelo1 injected oocytes were used to generate embryos via the host-transfer technique. At stage 11.5, embryos derived from control and Xvelo1 injected oocytes were harvested to assess the expression of nanos1, xdazl, pgat, ddx25, dnd1, sybu, and grip2. (J) is the combination of all markers analyzed in (I). Student t tests were performed. ∗∗ p < 0.01, ∗∗∗ p < 0.001, ∗∗∗∗p < 0.0001. |
|
|
Figure 5. Insoluble germline RNAs are resistant to RNase A in vitro (A) Crude oocyte lysate was treated with various doses of RNase A. After RNase A treatment, RNA was extracted for RT-qPCR. The level of nanos1, ddx25, grip2, actin, hsc70, and h2a was measured. RNA from untreated lysate was set as 100%. (B) Schematic diagram shows the procedure for the experiments in (C). (C) Crude oocyte lysate was treated with 12.5 pg/μL RNase A for various amounts of time. Degradation kinetics of germline (nanos1, xdazl, pgat, ddx25, grip2, sybu, dnd1, and xvelo1) and somatic (psma1, odc, gapdh, h2a, actin, hsc70, psme3, and ccna1) RNAs were measured by RT-qPCR. The expression of each germline and somatic RNAs in the oocyte and the mature egg was shown individually. The panel on the right side is the combination of all germline and somatic RNAs in the oocyte and egg. Two-way RM ANOVA tests were performed (oocyte germline vs. oocyte somatic: F(1,7) = 26.8, p = 0.0013; egg germline vs. egg somatic: F(1,7) = 6.24, p = 0.0411; oocyte germline vs. egg germline: F(1,7) = 8.85, p = 0.0207; oocyte somatic vs. egg somatic: F(1,7) = 0.62, p = 0.4544), ∗p < 0.05, ∗∗p < 0.01. (D) Schematic diagram shows the procedure of experiments in (E). (E) Crude lysate was treated with RNase A, separated into the soluble and insoluble fractions, followed by RT-qPCR for nanos1, xdazl, pgat, ddx25, grip2, sybu, dnd1, and xvelo1. Ratio-paired t tests at 1 pg/μL were performed. ∗p < 0.05, ∗∗p < 0.01, ∗∗∗p < 0.001. |
|
|
Figure 6. Buc regulates the solubility and stability of germline RNAs in zebrafish (A) Wild-type and bucky ball mutant oocytes were stained with ER-tracker and Mito-tracker. Scale bars on the images for ER trackers indicate 20 μm, and those for Mito trackers indicate 10 μm. (B) Fractionation RT-qPCR was performed to measure the solubility of nanos3, dnd, dazl, ca15b, gra, and vasa in fully grown oocytes from the wild-type fish and bucky ball mutants. The right panel is the combination of all these germline RNAs. (C) The expression of nanos3, dnd, dazl, ca15b, gra, and vasa in 1-cell stage embryos derived from the wild-type and bucky ball mutant females were assessed by RT-qPCR. Student t tests were performed. ∗∗ p < 0.01, ∗∗∗∗p < 0.0001. |
|
|
Figure 7. RNA phase transition during zebrafish OET Fractionation RT-qPCR was performed to measure the percentage distribution of ccna1, ccnb1, wee2, dazl, nanos3, gra, ca15b, dnd, and vasa in stage I, stage II/III, and fully grown oocytes, ovulated eggs, and embryos at 2-, 32-, and 512-cell stages. |
|
|
S-Fig 1. Validation of I-I RNAs by fractionation RT-qPCR, related to Figure 1. The percentage distribution of I-I RNAs, including rgs2.L, rnu2, thbs1.S, gata6, and bcam.S in the supernatant and pellet fractions were calculated (left panel). The percentage distribution of all I-I RNAs analyzed was combined and plotted into the graph on the right. |
|
|
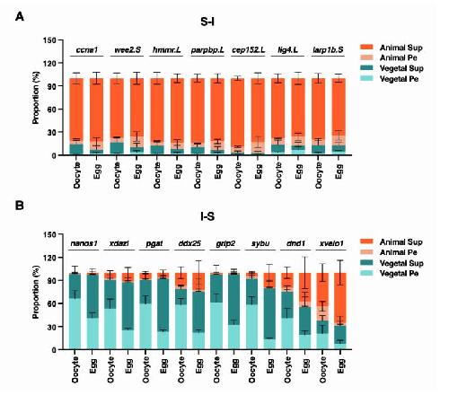
S-Fig 2. Solubility phase transition of RNAs along the animal-vegetal axis, related to Figure 1. Oocytes and mature eggs were dissected into animal and vegetal halves for fractionation RTqPCR. A and B show the percentage distribution of I-S RNAs (nanos1, xdazl, pgat, ddx25, grip2, sybu, dnd1, and xvelo1), S-I RNAs (ccna1, wee2, hmmr.L, parpbp.L, cep152.L, lig4.L, and larp1b.S). |
|
|
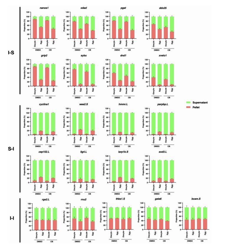
S-Fig3. RNA phase transition occurs independent of ER remodeling during the OET, related to Figure 1. Control and cytochalasin B (CB)-treated oocytes and mature eggs were subjected to fractionation RT-qPCR. The percentage distribution of I-S RNAs (nanos1, xdazl, pgat, ddx25, grip2, sybu, dnd1, and xvelo1), S-I RNAs (ccna1, wee2, hmmr.L, parpbp.L, cep152.L, lig4.L, larp1b.S, and exd3.L). and I-I RNAs (rgs2.L, rnu2, thbs1.S, gata6, and bcam.S) was analyzed. |
|
|
S-Fig 4. Recruitment of maternal RNAs into the insoluble fraction during oogenesis, related to Figure 3. A. The percentage distribution of germline I-S RNAs, including nanos1, xdazl, pgat, ddx25, grip2, sybu, dnd1, and xvelo1 in the supernatant and pellet fractions of stage II, III, IV, and VI oocytes were measured by fractionation RT-qPCR. Among these mRNAs, nanos1, xdazl, pgat, ddx25, and sybu are localized to the vegetal pole through the so-called “early pathway”. The vegetal localization of dnd1 and xvelo1 occurs through the “late pathway”. grip2 can use both the early and late pathways. Thus, it is considered as “intermediate”. B. Whole mount in situ hybridization shows recruitment of ddx25, pgat, nanos1, and dnd1 into the Bb or germ plasm. The scale bars indicate 200 µm. C. Colocalization of ddx25 with Balbiani body in the oocyte. ddx25 was assessed by in situ hybridization using a fluorescent probe. Balbiani body was stained using an anti-Xvelo1 antibody. The scale bars in the upper and lower panels indicate 50 µm and 100 µm, respectively. D. The percentage distribution of I-I RNAs, including rgs2.L, rnu2, thbs1.S, gata6, and bcam.S in the supernatant and pellet fractions of stage II, III, IV, and VI oocytes were measured by fractionation RT-qPCR. |
|
|
S-Fig 5. Heatmap shows the change in protein expression across developmental time points, related to Figure 1. From the top to bottom are proteins encoded by S-I, I-S, and I-I RNAs. |
References [+] :
Aguero,
Maternal Dead-end 1 promotes translation of nanos1 by binding the eIF3 complex.
2017, Pubmed,
Xenbase
Aguero, Maternal Dead-end 1 promotes translation of nanos1 by binding the eIF3 complex. 2017, Pubmed , Xenbase
Alarcón, RNA anchoring in the vegetal cortex of the Xenopus oocyte. 2001, Pubmed , Xenbase
Beer, nanos3 maintains germline stem cells and expression of the conserved germline stem cell gene nanos2 in the zebrafish ovary. 2013, Pubmed
Berchowitz, Regulated Formation of an Amyloid-like Translational Repressor Governs Gametogenesis. 2015, Pubmed
Boke, Amyloid-like Self-Assembly of a Cellular Compartment. 2016, Pubmed , Xenbase
Bontems, Bucky ball organizes germ plasm assembly in zebrafish. 2009, Pubmed
Chang, Localization of RNAs to the mitochondrial cloud in Xenopus oocytes through entrapment and association with endoplasmic reticulum. 2004, Pubmed , Xenbase
Claussen, Xvelo1 uses a novel 75-nucleotide signal sequence that drives vegetal localization along the late pathway in Xenopus oocytes. 2004, Pubmed , Xenbase
Deshler, Localization of Xenopus Vg1 mRNA by Vera protein and the endoplasmic reticulum. 1997, Pubmed , Xenbase
Dosch, Maternal control of vertebrate development before the midblastula transition: mutants from the zebrafish I. 2004, Pubmed
Elkouby, Oocyte Polarization Is Coupled to the Chromosomal Bouquet, a Conserved Polarized Nuclear Configuration in Meiosis. 2016, Pubmed
FitzHarris, Changes in endoplasmic reticulum structure during mouse oocyte maturation are controlled by the cytoskeleton and cytoplasmic dynein. 2007, Pubmed
Heasman, Fertilization of cultured Xenopus oocytes and use in studies of maternally inherited molecules. 1991, Pubmed , Xenbase
Horvay, Xenopus Dead end mRNA is a localized maternal determinant that serves a conserved function in germ cell development. 2006, Pubmed , Xenbase
Houston, A Xenopus DAZ-like gene encodes an RNA component of germ plasm and is a functional homologue of Drosophila boule. 1998, Pubmed , Xenbase
Houston, Regulation of cell polarity and RNA localization in vertebrate oocytes. 2013, Pubmed , Xenbase
Houston, Oocyte Host-Transfer and Maternal mRNA Depletion Experiments in Xenopus. 2018, Pubmed , Xenbase
Howe, Identification of a developmental timer regulating the stability of embryonic cyclin A and a new somatic A-type cyclin at gastrulation. 1995, Pubmed , Xenbase
Howe, A developmental timer regulates degradation of cyclin E1 at the midblastula transition during Xenopus embryogenesis. 1996, Pubmed , Xenbase
Howley, mRNA localization patterns in zebrafish oocytes. 2000, Pubmed
Hudson, Xpat, a gene expressed specifically in germ plasm and primordial germ cells of Xenopus laevis. 1998, Pubmed , Xenbase
Hwang, Novel functions of the ubiquitin-independent proteasome system in regulating Xenopus germline development. 2019, Pubmed , Xenbase
Hwang, Regulation of RNA localization during oocyte maturation by dynamic RNA-ER association and remodeling of the ER. 2022, Pubmed , Xenbase
Jaffe, Structural changes in the endoplasmic reticulum of starfish oocytes during meiotic maturation and fertilization. 1994, Pubmed
Jamieson-Lucy, The vertebrate Balbiani body, germ plasm, and oocyte polarity. 2019, Pubmed
King, Putting RNAs in the right place at the right time: RNA localization in the frog oocyte. 2005, Pubmed , Xenbase
Kline, Attributes and dynamics of the endoplasmic reticulum in mammalian eggs. 2000, Pubmed
Kloc, RNA localization and germ cell determination in Xenopus. 2001, Pubmed , Xenbase
Kume, Developmental expression of the inositol 1,4,5-trisphosphate receptor and structural changes in the endoplasmic reticulum during oogenesis and meiotic maturation of Xenopus laevis. 1997, Pubmed , Xenbase
Lee, Visualizing the Balbiani Body in Zebrafish Oocytes. 2019, Pubmed
Liu, Remodeling of maternal mRNA through poly(A) tail orchestrates human oocyte-to-embryo transition. 2023, Pubmed
MacArthur, DEADSouth is a germ plasm specific DEAD-box RNA helicase in Xenopus related to eIF4A. 2000, Pubmed , Xenbase
Marlow, Bucky ball functions in Balbiani body assembly and animal-vegetal polarity in the oocyte and follicle cell layer in zebrafish. 2008, Pubmed
Mehlmann, Reorganization of the endoplasmic reticulum during meiotic maturation of the mouse oocyte. 1995, Pubmed
Newport, A major developmental transition in early Xenopus embryos: II. Control of the onset of transcription. 1982, Pubmed , Xenbase
Newport, A major developmental transition in early Xenopus embryos: I. characterization and timing of cellular changes at the midblastula stage. 1982, Pubmed , Xenbase
Nijjar, Protein interactions in Xenopus germ plasm RNP particles. 2013, Pubmed , Xenbase
O'Connell, Regulation of spatially restricted gene expression: linking RNA localization and phase separation. 2021, Pubmed
Oh, Role of maternal Xenopus syntabulin in germ plasm aggregation and primordial germ cell specification. 2017, Pubmed , Xenbase
Oh, RNA Localization in the Vertebrate Oocyte: Establishment of Oocyte Polarity and Localized mRNA Assemblages. 2017, Pubmed , Xenbase
Owens, High-throughput analysis reveals novel maternal germline RNAs crucial for primordial germ cell preservation and proper migration. 2017, Pubmed , Xenbase
Peuchen, Phosphorylation Dynamics Dominate the Regulated Proteome during Early Xenopus Development. 2017, Pubmed , Xenbase
Prodon, Polarity of the ascidian egg cortex and relocalization of cER and mRNAs in the early embryo. 2005, Pubmed
Riemer, A functional Bucky ball-GFP transgene visualizes germ plasm in living zebrafish. 2015, Pubmed
Rorick, PP2A:B56epsilon is required for eye induction and eye field separation. 2007, Pubmed , Xenbase
Sardet, Maternal mRNAs of PEM and macho 1, the ascidian muscle determinant, associate and move with a rough endoplasmic reticulum network in the egg cortex. 2003, Pubmed , Xenbase
Sato, Identification of embryonic RNA granules that act as sites of mRNA translation after changing their physical properties. 2022, Pubmed
Schneider, NIH Image to ImageJ: 25 years of image analysis. 2012, Pubmed
Schultz, The oocyte-to-embryo transition in mouse: past, present, and future. 2018, Pubmed
Session, Genome evolution in the allotetraploid frog Xenopus laevis. 2016, Pubmed , Xenbase
Shi, RNA structural dynamics regulate early embryogenesis through controlling transcriptome fate and function. 2020, Pubmed
Shiraishi, Developmental changes in the distribution of the endoplasmic reticulum and inositol 1,4,5-trisphosphate receptors and the spatial pattern of Ca2+ release during maturation of hamster oocytes. 1995, Pubmed
Sindelka, Asymmetric distribution of biomolecules of maternal origin in the Xenopus laevis egg and their impact on the developmental plan. 2018, Pubmed , Xenbase
Solter, Epigenetic mechanisms in early mammalian development. 2004, Pubmed
Stitzel, Regulation of the oocyte-to-zygote transition. 2007, Pubmed
Strasser, Control over the morphology and segregation of Zebrafish germ cell granules during embryonic development. 2008, Pubmed , Xenbase
Taguchi, Analysis of localization and reorganization of germ plasm in Xenopus transgenic line with fluorescence-labeled mitochondria. 2012, Pubmed , Xenbase
Tarbashevich, XGRIP2.1 is encoded by a vegetally localizing, maternal mRNA and functions in germ cell development and anteroposterior PGC positioning in Xenopus laevis. 2007, Pubmed , Xenbase
Terasaki, Organization of the sea urchin egg endoplasmic reticulum and its reorganization at fertilization. 1991, Pubmed
Terasaki, Changes in organization of the endoplasmic reticulum during Xenopus oocyte maturation and activation. 2001, Pubmed , Xenbase
Thomas, Synaptic control of local translation: the plot thickens with new characters. 2014, Pubmed
von Mering, STRING: known and predicted protein-protein associations, integrated and transferred across organisms. 2005, Pubmed
Wang, Characterization of the carbonic anhydrases 15b expressed in PGCs during early zebrafish development. 2013, Pubmed
Weidinger, dead end, a novel vertebrate germ plasm component, is required for zebrafish primordial germ cell migration and survival. 2003, Pubmed , Xenbase
Ye, Abundance of Early Embryonic Primordial Germ Cells Promotes Zebrafish Female Differentiation as Revealed by Lifetime Labeling of Germline. 2019, Pubmed
Yoon, Zebrafish vasa homologue RNA is localized to the cleavage planes of 2- and 4-cell-stage embryos and is expressed in the primordial germ cells. 1997, Pubmed
Zhou, Localization of Xcat-2 RNA, a putative germ plasm component, to the mitochondrial cloud in Xenopus stage I oocytes. 1996, Pubmed , Xenbase
Zhou, Metascape provides a biologist-oriented resource for the analysis of systems-level datasets. 2019, Pubmed
