Click here to close
Hello! We notice that you are using Internet Explorer, which is not supported by Xenbase and may cause the site to display incorrectly.
We suggest using a current version of Chrome,
FireFox, or Safari.
???displayArticle.abstract???
Neural crest cells are a stem cell population unique to vertebrates that give rise to a diverse array of derivatives, including much of the peripheral nervous system, pigment cells, cartilage, mesenchyme, and bone. Acquisition of these cells drove the evolution of vertebrates and defects in their development underlies a broad set of neurocristopathies. Moreover, studies of neural crest can inform differentiation protocols for pluripotent stem cells and regenerative medicine applications. Xenopus embryos are an important system for studies of the neural crest and have provided numerous insights into the signals and transcription factors that control the formation and later lineage diversification of these stem cells. Pluripotent animal pole explants are a particularly powerful tool in this system as they can be cultured in simple salt solution and instructed to give rise to any cell type including the neural crest. Here we report a protocol for small molecule-mediated induction of the neural crest state from blastula stem cells and validate it using transcriptome analysis and grafting experiments. This is an powerful new tool for generating this important cell type that will facilitate future studies of neural crest development and mutations and variants linked to neurocristopathies.
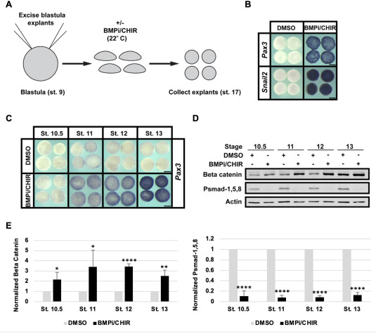
Fig. 1. Pharmacological induction of neural crest by modulating BMP/Wnt pathways. (A) Diagram outlining method for small molecule induction of the neural crest state from excised blastula explants. (B) In situ hybridization examining the expression of neural plate border and neural crest factors pax3 and snai2 in stage 17 explants following treatment with vehicle or 3 μM BMPi and 107 μM CHIR. (C) In situ hybridization examining the expression of pax3 in vehicle or BMPi/CHIR-treated explants during gastrulation stages (10.5, 11, 12, 13). (D) Western blot for beta catenin, phospho-Smad-1,5,8, and actin with animal cap explants treated with vehicle or BMPi/CHIR, collected at the indicated stages. (E) Bar graphs showing the quantification of normalized beta catenin and phospho-Smad-1,5,8 levels (relative to actin) in western from part (D). For determining statistical significance, a standard one-tailed T-test with two sample equal variance was used. Asterisks denote significant p values (*p ≤ 0.05, **p ≤ 0.01, ***p ≤ 0.001, ****p ≤ 0.0001). Scale bars: 250 μm.
Fig. 2. Transcriptome analysis of BMPi/CHIR-induced neural crest. (A) Bar graphs depicting log2 fold change determined by DEseq2 for neural plate border (pax3, zic1) and neural crest (foxd3, sox10, snai1, snai2) genes in BMPi/CHIR- and wnt/chordin-induced explants versus controls. Error bars represent the standard error of log2 fold change. (B) PCA plot comparing the variance between the transcriptomes of epidermal (DMSO, epidermal) and neural crest (BMPi/CHIR, wnt_chd, excised_NC) explants. All explants were collected at stage 17. (C) Heatmaps of the top 30 genes contributing to the variance between the cell populations compared in the PCA plot in part (B).
Fig. 3. BMPi/CHIR-induced neural crest cells migrate and display a cadherin switch. (A) Diagram of experimental design to test the ability of BMPi/CHIR-treated explants to function like endogenous neural crest when grafted into host sibling embryos. (B) Live images of GFP in grafted embryos, immediately after grafting (stage 17) and at stages 23 and 41. Arrowheads denote migrating cells. (C) Images depicting immunofluorescence of fixed stage 30 embryos grafted with DMSO or BMPi/CHIR-treated explants. DAPI staining was used along with antibodies probing for both Sox9 and GFP. (D) Bar graph depicting log2 fold change determined by DEseq2 of BMPi/CHIR-treated explants (stage 17) compared to controls for e-cadherin (cdh1.L) and n-cadherin (cdh2.L/S) genes. Error bars represent the standard error of log fold change. Scale bars: 500 μm.
Fig. 4. BMPi/CHIR-induced neural crest cells differentiate into multiple neural crest derivatives. (A) Live images of eGFP in stage 46 embryos grafted with DMSO or BMPi/CHIR-treated explants. White arrowheads denote autofluorescence in the gallbladder. Scale bars: 500 μm (B) Live image of H2B:GFP in stage 46 embryo grafted with BMPi/CHIR-treated explants with inset of individual melanocytes containing nuclear GFP. Scale bars: 500 μm (C) HCR of stage 27 animal caps treated with DMSO or BMPi/CHIR, probed for mitf. Scale bars: 100 μm (D) Images depicting immunofluorescence of fixed stage 46 embryos grafted with BMPi/CHIR-treated explants. DAPI staining was used along with antibodies probing for both HuCD and GFP. Bottom panels show inset labelled in top left corner for all channels, white arrowheads indicate areas of overlap of HuCD and GFP expression in neuronal ganglia. Scale bars: 500 μm.