Click here to close
Hello! We notice that you are using Internet Explorer, which is not supported by Xenbase and may cause the site to display incorrectly.
We suggest using a current version of Chrome,
FireFox, or Safari.
Nucleic Acids Res
2023 Oct 13;5118:9748-9763. doi: 10.1093/nar/gkad694.
Show Gene links
Show Anatomy links
DONSON facilitates Cdc45 and GINS chromatin association and is essential for DNA replication initiation.
Kingsley G
,
Skagia A
,
Passaretti P
,
Fernandez-Cuesta C
,
Reynolds-Winczura A
,
Koscielniak K
,
Gambus A
.
???displayArticle.abstract???
Faithful cell division is the basis for the propagation of life and DNA replication must be precisely regulated. DNA replication stress is a prominent endogenous source of genome instability that not only leads to ageing, but also neuropathology and cancer development in humans. Specifically, the issues of how vertebrate cells select and activate origins of replication are of importance as, for example, insufficient origin firing leads to genomic instability and mutations in replication initiation factors lead to the rare human disease Meier-Gorlin syndrome. The mechanism of origin activation has been well characterised and reconstituted in yeast, however, an equal understanding of this process in higher eukaryotes is lacking. The firing of replication origins is driven by S-phase kinases (CDKs and DDK) and results in the activation of the replicative helicase and generation of two bi-directional replication forks. Our data, generated from cell-free Xenopus laevis egg extracts, show that DONSON is required for assembly of the active replicative helicase (CMG complex) at origins during replication initiation. DONSON has previously been shown to be essential during DNA replication, both in human cells and in Drosophila, but the mechanism of DONSON's action was unknown. Here we show that DONSON's presence is essential for replication initiation as it is required for Cdc45 and GINS association with Mcm2-7 complexes and helicase activation. To fulfil this role, DONSON interacts with the initiation factor, TopBP1, in a CDK-dependent manner. Following its initiation role, DONSON also forms a part of the replisome during the elongation stage of DNA replication. Mutations in DONSON have recently been shown to lead to the Meier-Gorlin syndrome; this novel replication initiation role of DONSON therefore provides the explanation for the phenotypes caused by DONSON mutations in patients.
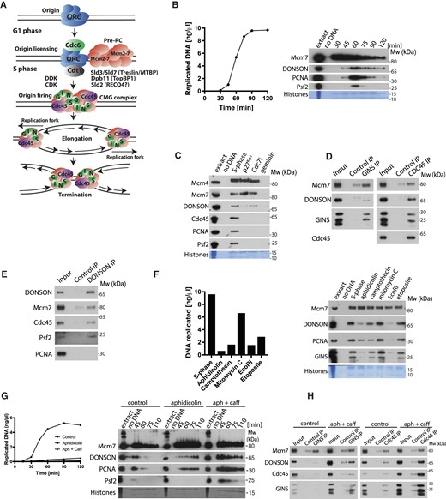
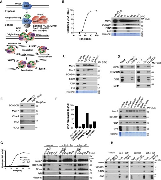
Figure 1. DONSON interacts with replisome on replicating chromatin in Xenopus laevis egg extract. (A) Model of eukaryotic DNA replication. S. cerevisiae initiation factors are listed with human homologues names in brackets. (B) DNA replication was set up in Xenopus egg extract and synthesis of nascent DNA followed by incorporation of α32P-dATP into newly synthesised DNA (left). At the same indicated times chromatin was isolated and chromatin bound factors resolved on SDS-PAGE and immunoblotted with indicated antibodies (right). ‘No DNA’ control served as chromatin specificity control, while Coomassie stained histones from the bottom of the gel serve as a loading and purity control. (C) Replication reaction was set up in egg extract in optional presence of indicated replication initiation inhibitors. Chromatin fractions were isolated in the middle of S-phase and analysed by immunoblotting as in (B). (D) Chromatin replicating in egg extract was isolated in the middle of S-phase, chromatin bound protein complexes were released from chromatin by digestion of DNA with benzonase and replisomes immunoprecipitated using α-Cdc45 or α-GINS specific antibodies. Non-specific commercial IgG antibodies served as non-specific control. Input and immunoprecipitated samples were resolved on SDS-PAGE and immunoblotted with indicated antibodies. (E) Chromatin was prepared as in (D), but immunoprecipitation was carried out with α-DONSON antibody. (F) Replication reaction was set up in egg extract and treated optionally with indicated replication stress and DNA damaging agents. Chromatin was isolated after 60 min of reaction progression (middle/late stage of replication) and immunoblotted with indicated antibodies as in (B) (right), while the ability of the extract to synthesise nascent DNA was assessed after 90 min of replication reaction progression (left). (G) Replication reaction was set up in egg extract and optionally supplemented with aphidicolin and caffeine, as indicated. Progression of DNA synthesis during replication reaction was analysed (left), while chromatin bound factors were analysed by immunoblotting as in (B) (right). (H) Chromatin replicating in egg extract in optional presence of aphidicolin and caffeine was isolated, chromatin protein complexes released by DNA digestion and Cdc45 or GINS immunoprecipitated as in (D).
Figure 2. DONSON is essential for DNA replication in X.laevis egg extract. (A, B) Xenopus egg extract was immunodepleted of DONSON using either rabbit α-DONSON antibodies (A) or sheep α-DONSON antibodies (B). Nonspecific rabbit or sheep commercial IgGs were used for control IgG– depletions. The efficiency of depletion was established by immunoblotting in comparison to titration of original extract (left). The ability of immunodepleted extracts to synthesise nascent DNA was analysed by incorporation of α32P-dATP into newly synthesised DNA (middle). Mean of n = 5 for rabbit DONSON depletion, n = 3 for sheep DONSON depletion is presented with SEM. The binding of replication fork factors in the absence of DONSON was analysed by immunoblotting of isolated chromatin fractions as in Figure 1B (right). (C) Replication reaction was set up in IgG- or DONSON-depleted extracts with optional addition of recombinant wt DONSON. The level of nascent DNA synthesis was followed as above (left top, n = 3, Mean with SEM is presented) and chromatin was isolated at indicated times and analysed by immunoblotting with indicated antibodies as in (A) (right). Quantification of fold change of chromatin bound Cdc45 and Psf2 at the peak of replication in IgG- and DONSON-depleted extract with optional addition of rDONSON over n = 3. The levels were normalised to level in IgG-depleted extract. Mean with SEM (left, bottom).
Figure 3.
DONSON is essential for replication initiation in egg extract. (A) Replication reaction was set up in IgG- or DONSON-depleted egg extract optionally supplemented with caffeine. DNA synthesis was analysed throughout the reaction by incorporation of α32P-dATP into newly synthesised DNA (left) and chromatin bound factors analysed at indicated times with indicated antibodies (right). (B) Egg extract was immunodepleted of DONSON with rabbit antibodies as in Figure 2A, chromatin was isolated in the middle of S-phase (45 min) and whole chromatin proteome of IgG- and DONSON-depleted reaction analysed by mass spectrometry. The total spectral count of selected replication factors is presented. (C) Replication reaction was set up in IgG- or DONSON-depleted egg extract and chromatin isolated at indicated times. Chromatin bound factors were analysed by immunoblotting with indicated antibodies as in Figure 1B. (D) Replication reaction was set up in Xenopus egg extract, chromatin isolated at indicated times during early stages of replication reaction and analysed as above. (E) Replication reaction was set up in egg extract in optional presence of indicated replication initiation inhibitors. Chromatin fractions were isolated in the middle of S-phase and analysed by immunoblotting as in (A).
Figure 4. DONSON interacts with replication initiation factors. (A) Chromatin replication reaction was carried on in presence of aphidicolin and caffeine. Chromatin was isolated after 60 min of replication reaction, protein complexes were released from chromatin by digestion of DNA with benzonase and non-specific control antibodies or α-DONSON(s) antibodies used for immunoprecipitation. The input and immunoprecipitated samples were analysed by immunoblotting with indicated antibodies. (B) As (A) but α-TopBP1 or α-Treslin antibodies were used for immunoprecipitation. (C) DNA replication reaction was set up in egg extract with optional addition of replication initiation inhibitors (p27KIP1 or Cdc7i). In the middle of S-phase, replicating nuclei were isolated in a buffer without detergent, which allows to retain part of the nucleoplasm. From this input material, DONSON was immunoprecipitated and immunoprecipitation samples analysed by immunoblotting with indicated antibodies. As a control, non-specific antibody immunoprecipitation from unchallenged S-phase input was performed in parallel. (D) TopBP1 was immunodepleted from egg extract to 25% of the original level. Replication reaction was set up in IgG- and TopBP1-depleted extract and chromatin isolated at indicated times of reaction and chromatin fractions analysed as above.
Figure 5.
DONSON 3D structure organisation. (A) AlphaFold prediction of DONSON 3D structure. High confidence prediction in blue, low confidence prediction in yellow/orange. (B, C) Based on the predicted structure DONSON can be divided into six domains—N-terminal D1 domain which is unstructured, structured D2, flexible loop D3, structured D4 and D6 with a short turn motif D5. The 1D model of DONSON with colour coded domains (C) and 3D representation of these domains separation (B). (D) Mapping of the disease mutations described in (48) on human DONSON structure. Meier-Gorlin, Microcephalic Primordial Dwarfism MPD syndrome and Neu-Laxova syndrome mutations are mapped. The mutations marked in red do not have Xenopus homologous sequence. (E) DONSON mutant lacking unstructured N-terminus (DONSONΔN) or the flexible loop D3 from (B), (DONSONΔloop), was purified (Supplementary Figure 3C) and tested for rescue of DONSON-depleted egg extract in its ability to synthesise nascent DNA. (F) Indicated point mutants of DONSON (Xenopus DONSON with mutations homologous to patient derived human mutations) were purified (Supp Figure 3C) and tested as in (E).
Supp Figure 1. DONSON interacts with terminated replisomes. (A) DNA replication reaction was established in Xenopus laevis egg extract supplemented with inactive mutant of p97 segregase and MLN4924 cullin E3 ligase inhibitor to block disassembly of replisomes in S-phase (as described in Sonneville et al 2017). Chromatin containing retained terminated replisomes was isolated, fragmented with benzonase and Mcm3 immunoprecipitaed. Proteins interacting with Mcm3 were analysed by mass spectrometry. Total spectral count and percentage coverage is presented for selected replisome components. (B) Polyclonal rabbit and shhep antibodies were raised against recombinant X.l.DONSON purified from bacteria. Protein band corresponding to DONSON within egg extract is ndicated. (C) Replicaton reaction was set up in egg extract supplemented with p97i NMS932 and chromatin isolated at indicated times. Chromatin samples were analysed by western blotting with indicated antibodies as in Figure 1. (D) As in (C) but the replication reaction
was supplemented with cullin E3 ligase inhibitor MLN4924. (E) X.laevis 6HIS-DONSON expressed in bacteria and affinity purified.
Supp Figure 2. (A) DNA replication was set up in egg extract either supplemented with p97i to accumulate post-termination replisome or with aohidicolin and caffeine to accumulate stalled and continously estabishing replisomes. Chromatin sample was isolated either in late (for p97 inhibitor, 90 min) or middle
(for aphidicolin/caffeine, 60 min) S-phase, protein complexes released from chromatn by DNA digestion
and non-specific control and DONSON(s) antibodies used for immunoprecipiatation. The fold enrichment of presented replication fators in DONSON IP over nonspecific conrol IP was coalculated and is preseneted. (B) TopBP1 was immunodepleted from egg extract. The efficiency of immunodepletion was analysed by western blotting against titration of original egg extract (top) and the ability of the immunodepleted extract to
synthesise nascent DNA analysed by incorporation of α32P-dATP into synthesised DNA (bottom).
Supp Figure 3. Conservation of DONSON structure (A) AlphaFold overlay of 3D structure of Xenopus DONSON (blue) and human DONSON (orange). Overlapping structure in green. (B) Comparison of XenopusDONSON (blue) and human DONSON (orange) primary sequences. Conserved sequence in green.
(C) Purification of DONSON truncation and patient mutations indicted. (D) Titration of recombinant wt DONSON into DONSON-depleted egg extract. The % of control replication level of IgG-depleted egg extract is presented as mean of n=2 with SEM.
Alver,
Reversal of DDK-Mediated MCM Phosphorylation by Rif1-PP1 Regulates Replication Initiation and Replisome Stability Independently of ATR/Chk1.
2017, Pubmed,
Xenbase
Alver,
Reversal of DDK-Mediated MCM Phosphorylation by Rif1-PP1 Regulates Replication Initiation and Replisome Stability Independently of ATR/Chk1.
2017,
Pubmed
,
Xenbase
Bandura,
humpty dumpty is required for developmental DNA amplification and cell proliferation in Drosophila.
2005,
Pubmed
Blow,
Initiation of DNA replication in nuclei and purified DNA by a cell-free extract of Xenopus eggs.
1986,
Pubmed
,
Xenbase
Boos,
Regulation of DNA replication through Sld3-Dpb11 interaction is conserved from yeast to humans.
2011,
Pubmed
Boos,
Identification of a heteromeric complex that promotes DNA replication origin firing in human cells.
2013,
Pubmed
Collart,
Titration of four replication factors is essential for the Xenopus laevis midblastula transition.
2013,
Pubmed
,
Xenbase
Evans,
Mechanism of hydrogen activation by [NiFe] hydrogenases.
2016,
Pubmed
Gambus,
MCM2-7 form double hexamers at licensed origins in Xenopus egg extract.
2011,
Pubmed
,
Xenbase
Gambus,
GINS maintains association of Cdc45 with MCM in replisome progression complexes at eukaryotic DNA replication forks.
2006,
Pubmed
Garcia,
Identification and functional analysis of TopBP1 and its homologs.
2005,
Pubmed
Gillespie,
Preparation and use of Xenopus egg extracts to study DNA replication and chromatin associated proteins.
2012,
Pubmed
,
Xenbase
Gillespie,
ELYS/MEL-28 chromatin association coordinates nuclear pore complex assembly and replication licensing.
2007,
Pubmed
,
Xenbase
Goddard,
UCSF ChimeraX: Meeting modern challenges in visualization and analysis.
2018,
Pubmed
Hayano,
Rif1 is a global regulator of timing of replication origin firing in fission yeast.
2012,
Pubmed
Hiraga,
Rif1 controls DNA replication by directing Protein Phosphatase 1 to reverse Cdc7-mediated phosphorylation of the MCM complex.
2014,
Pubmed
Hodgson,
Geminin becomes activated as an inhibitor of Cdt1/RLF-B following nuclear import.
2002,
Pubmed
,
Xenbase
Im,
RecQL4 is required for the association of Mcm10 and Ctf4 with replication origins in human cells.
2015,
Pubmed
Jares,
A Xenopus Dbf4 homolog is required for Cdc7 chromatin binding and DNA replication.
2004,
Pubmed
,
Xenbase
Jumper,
Highly accurate protein structure prediction with AlphaFold.
2021,
Pubmed
Jumper,
Protein structure predictions to atomic accuracy with AlphaFold.
2022,
Pubmed
Käll,
Non-parametric estimation of posterior error probabilities associated with peptides identified by tandem mass spectrometry.
2008,
Pubmed
Klingseisen,
Mechanisms and pathways of growth failure in primordial dwarfism.
2011,
Pubmed
Kliszczak,
Interaction of RECQ4 and MCM10 is important for efficient DNA replication origin firing in human cells.
2015,
Pubmed
Klümper,
Downstream neighbor of SON (DONSON) is associated with unfavorable survival across diverse cancers with oncogenic properties in clear cell renal cell carcinoma.
2020,
Pubmed
Klümper,
Downstream Neighbor of SON (DONSON) Expression Is Enhanced in Phenotypically Aggressive Prostate Cancers.
2020,
Pubmed
Knapp,
Linked-read genome sequencing identifies biallelic pathogenic variants in DONSON as a novel cause of Meier-Gorlin syndrome.
2020,
Pubmed
Kumagai,
Treslin collaborates with TopBP1 in triggering the initiation of DNA replication.
2010,
Pubmed
,
Xenbase
Kumagai,
MTBP, the partner of Treslin, contains a novel DNA-binding domain that is essential for proper initiation of DNA replication.
2017,
Pubmed
,
Xenbase
Kumagai,
Direct regulation of Treslin by cyclin-dependent kinase is essential for the onset of DNA replication.
2011,
Pubmed
,
Xenbase
Lesly,
Rapid DNA Synthesis During Early Drosophila Embryogenesis Is Sensitive to Maternal Humpty Dumpty Protein Function.
2017,
Pubmed
López-Otín,
The hallmarks of aging.
2013,
Pubmed
Masumoto,
S-Cdk-dependent phosphorylation of Sld2 essential for chromosomal DNA replication in budding yeast.
2002,
Pubmed
Matsuno,
The N-terminal noncatalytic region of Xenopus RecQ4 is required for chromatin binding of DNA polymerase alpha in the initiation of DNA replication.
2006,
Pubmed
,
Xenbase
Moreno,
Polyubiquitylation drives replisome disassembly at the termination of DNA replication.
2014,
Pubmed
,
Xenbase
Moyer,
Isolation of the Cdc45/Mcm2-7/GINS (CMG) complex, a candidate for the eukaryotic DNA replication fork helicase.
2006,
Pubmed
Nerakh,
Microcephalic primordial dwarfism with predominant Meier-Gorlin phenotype, ichthyosis, and multiple joint deformities-Further expansion of DONSON Cell Cycle-opathy phenotypic spectrum.
2022,
Pubmed
Nesvizhskii,
A statistical model for identifying proteins by tandem mass spectrometry.
2003,
Pubmed
Ohlenschläger,
The N-terminus of the human RecQL4 helicase is a homeodomain-like DNA interaction motif.
2012,
Pubmed
,
Xenbase
Pettersen,
UCSF ChimeraX: Structure visualization for researchers, educators, and developers.
2021,
Pubmed
Poh,
Xenopus Cdc7 executes its essential function early in S phase and is counteracted by checkpoint-regulated protein phosphatase 1.
2014,
Pubmed
,
Xenbase
Priego Moreno,
Mitotic replisome disassembly depends on TRAIP ubiquitin ligase activity.
2019,
Pubmed
,
Xenbase
Prokhorova,
Sequential MCM/P1 subcomplex assembly is required to form a heterohexamer with replication licensing activity.
2000,
Pubmed
,
Xenbase
Qi,
Downstream Neighbor of Son Overexpression is Associated With Breast Cancer Progression and a Poor Prognosis.
2022,
Pubmed
Reynolds,
Mutations in DONSON disrupt replication fork stability and cause microcephalic dwarfism.
2017,
Pubmed
Sangrithi,
Initiation of DNA replication requires the RECQL4 protein mutated in Rothmund-Thomson syndrome.
2005,
Pubmed
,
Xenbase
Sanuki,
RecQ4 promotes the conversion of the pre-initiation complex at a site-specific origin for DNA unwinding in Xenopus egg extracts.
2015,
Pubmed
,
Xenbase
Sonneville,
CUL-2LRR-1 and UBXN-3 drive replisome disassembly during DNA replication termination and mitosis.
2017,
Pubmed
,
Xenbase
Tak,
A CDK-catalysed regulatory phosphorylation for formation of the DNA replication complex Sld2-Dpb11.
2006,
Pubmed
Tanaka,
CDK-dependent phosphorylation of Sld2 and Sld3 initiates DNA replication in budding yeast.
2007,
Pubmed
Tanaka,
Helicase activation and establishment of replication forks at chromosomal origins of replication.
2013,
Pubmed
Tanaka,
Efficient initiation of DNA replication in eukaryotes requires Dpb11/TopBP1-GINS interaction.
2013,
Pubmed
,
Xenbase
Tarcan,
The p97 segregase cofactor Ubxn7 facilitates replisome disassembly during S-phase.
2022,
Pubmed
,
Xenbase
Thangavel,
Human RECQ1 and RECQ4 helicases play distinct roles in DNA replication initiation.
2010,
Pubmed
Van Hatten,
The Xenopus Xmus101 protein is required for the recruitment of Cdc45 to origins of DNA replication.
2002,
Pubmed
,
Xenbase
Vermeij,
Genome Integrity in Aging: Human Syndromes, Mouse Models, and Therapeutic Options.
2016,
Pubmed
Volpi,
The role of DDK and Treslin-MTBP in coordinating replication licensing and pre-initiation complex formation.
2021,
Pubmed
,
Xenbase
Walter,
Evidence for sequential action of cdc7 and cdk2 protein kinases during initiation of DNA replication in Xenopus egg extracts.
2000,
Pubmed
,
Xenbase
Yamada,
Replisome genes regulation by antitumor miR-101-5p in clear cell renal cell carcinoma.
2020,
Pubmed
Zegerman,
Phosphorylation of Sld2 and Sld3 by cyclin-dependent kinases promotes DNA replication in budding yeast.
2007,
Pubmed
Zeman,
Causes and consequences of replication stress.
2014,
Pubmed
Zhang,
DONSON and FANCM associate with different replisomes distinguished by replication timing and chromatin domain.
2020,
Pubmed