XB-ART-60201
PLoS Biol
2023 Aug 01;218:e3002261. doi: 10.1371/journal.pbio.3002261.
Show Gene links
Show Anatomy links
Paracrine regulation of neural crest EMT by placodal MMP28.
Gouignard N
,
Bibonne A
,
Mata JF
,
Bajanca F
,
Berki B
,
Barriga EH
,
Saint-Jeannet JP
,
Theveneau E
.
???displayArticle.abstract???
Epithelial-mesenchymal transition (EMT) is an early event in cell dissemination from epithelial tissues. EMT endows cells with migratory, and sometimes invasive, capabilities and is thus a key process in embryo morphogenesis and cancer progression. So far, matrix metalloproteinases (MMPs) have not been considered as key players in EMT but rather studied for their role in matrix remodelling in later events such as cell migration per se. Here, we used Xenopus neural crest cells to assess the role of MMP28 in EMT and migration in vivo. We show that a catalytically active MMP28, expressed by neighbouring placodal cells, is required for neural crest EMT and cell migration. We provide strong evidence indicating that MMP28 is imported in the nucleus of neural crest cells where it is required for normal Twist expression. Our data demonstrate that MMP28 can act as an upstream regulator of EMT in vivo raising the possibility that other MMPs might have similar early roles in various EMT-related contexts such as cancer, fibrosis, and wound healing.
???displayArticle.pubmedLink??? 37590318
???displayArticle.pmcLink??? PMC10479893
???displayArticle.link??? PLoS Biol
???displayArticle.grants??? [+]
P30 DE020754 NIDCR NIH HHS, R01 DE025806 NIDCR NIH HHS, R21 DE029333 NIDCR NIH HHS
Species referenced: Xenopus laevis
Genes referenced: eef1a1 eya1 fn1 foxd3 itk krt12.4 mmp14 mmp28 pax3 psmd6 sf3b4 six1 snai1 snai2 sox10 sox2 sox8 sox9 twist1
GO keywords: cell migration [+]
???displayArticle.antibodies??? GFP Ab15 GFP Ab28
???displayArticle.morpholinos??? mmp28 MO1 mmp28 MO2
???attribute.lit??? ???displayArticles.show???
|
|
Fig 1. MMP28 expressed in placodes is required for normal expression of neural crest genes. (a) Diagram depicting the distribution of placodes, neural crest (NC) and neural plate (NP) at stage 16. (b, c) In situ hybridization for mmp28, sox2 (neural plate), sox8 (neural crest), six1 (placodes), and snai2 (neural crest), as indicated. (d) Diagram depicting the distribution of placodes and neural crest at stage 25. (e) In situ hybridization for mmp28, sox10 (neural crest), and foxi4.1 (epibranchial placodes), as indicated. (f) Diagram of mmp28 gene organisation and the relative positions of MMP28 anti-splicing (MOspl) and translation-blocking Morpholinos (MOatg) used in this study as well as the position and orientation of primers for PCR used to assess MOspl efficiency. (g) Result of PCR with the various combinations of primers shown in (f). ODC is used as loading control. (h) Quantitative PCR with the various combinations of primers shown in (f), normalised to control Morpholino (CMO); replicates nE7/8 = 9; nE1/1 = 5; nsox10 = 8; Six1 was done only once. One-sample t test against a theoretical values of 1, **** p < 0.0001, *** p = 0.002. Small arrows indicate the position and orientation of primers. All sequences are in the Materials and methods section. (i, j) Phenotype of embryos (stage 16) injected with CMO or MMP28 Morpholino (MMP28-MOspl) alone or in combination with wild-type (wt) or catalytically dead mutant (EA) MMP28 mRNA and analysed by in situ hybridization for neural crest genes snai1, sox9, snai2, sox8, foxd3, twist, or sox10 expression (as indicated), asterisks indicate injected side. (k) Area of expression of neural crest genes normalised to the non-injected side and CMO condition analysed from 6 independent experiments. Number of embryos per condition, from left to right: 47, 72; 48, 36; 63, 62; 90, 53; 43, 65, 25, 64; 100, 165, 52, 75. Unpaired t test with Welch’s correction (CMO vs. MMP28-MO) for all genes except sox10. For sox10, ANOVA followed by multiple comparisons, ns p > 0.1550, *(MMP28-MO vs. MMP28-MO+wt) p = 0.0292, ****(CMO vs. MMP28-MO) p < 0.0001. Scale bar, panels (b), (c), (e), and (i), 250 μm; zooms, 100 μm. Numerical data from all graphs can be found in the supporting S1 Data file. Raw images of gels and blots can be found in the S1 Raw Images file. MMP, matrix metalloproteinase; NC, neural crest; NP, neural plate; ODC, ornithine decarboxylase. |
|
|
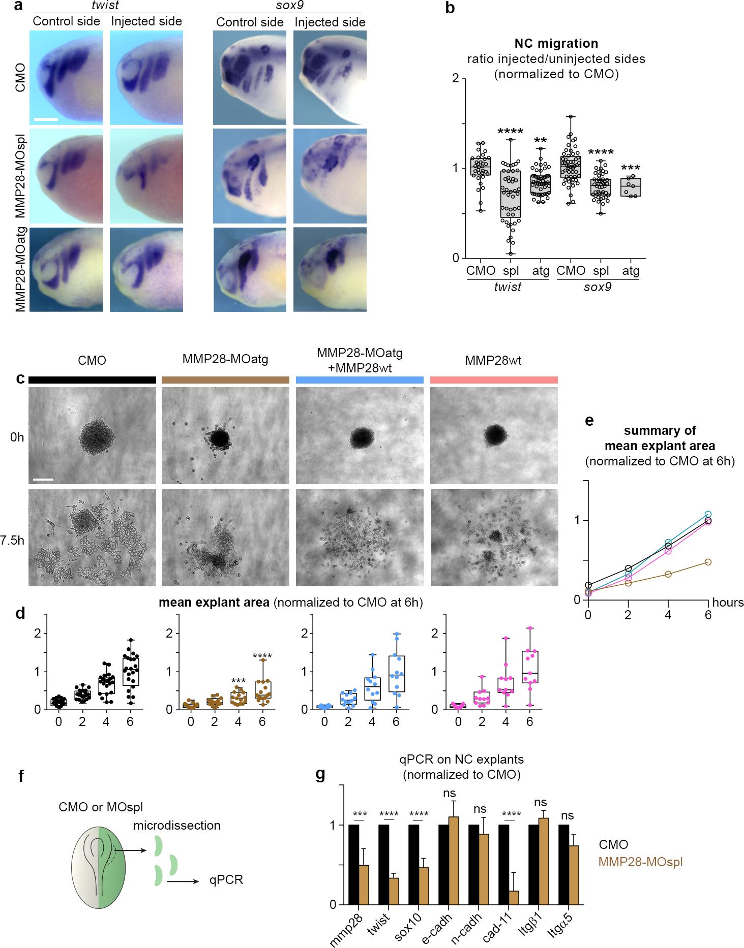
Fig 2. MMP28 is required for normal EMT and cell migration. (a) Phenotype of CMO, MMP28-MOspl, and MMP28-MOatg-injected embryos (stage 25) analysed for twist and sox9 expression, scale bar, 250 μm. (b) Graph plotting the distance migrated by NC cells in CMO and MMP28-MO embryos. twist: nCMO = 32, nMOspl = 45, nMOatg = 49; sox9: nCMO = 53, nMOspl = 44, nMOatg = 7. ANOVA followed by multiple comparisons, **** p < 0.0001, ***, p = 0.0005; **, p = 0.0034. (c) Representative examples of explants at t0 (1 h after plating on fibronectin) and +7.5 h, scale bar, 100 μm. (d, e) Distribution of explant areas per hour for CMO (n = 24), MMP28-MOatg-8ng (n = 16), MOatg-8ng+MMP28wt-1200pg (n = 11), MMP28wt-1200pg (n = 12). Analysed by two-way ANOVA per time point, ***, p = 0.0003; ****, p < 0.0001. (f) Diagram depicting the procedure prior to quantitative PCR. (g) Quantitative PCR for expression of mmp28, sox10, twist, cadherins E, N and 11, integrin α5, and β1 subunits, after injection of MMP28-MOspl or CMO. The values are normalised to eef1a1 and to the levels of expression in CMO. From 3 independent mRNA extractions. Two-way ANOVA, p values CMO vs. MMP28-MO: mmp28 = 0.0001 (***), sox10 < 0.0001 (****), twist < 0.0001, e-cadherin 0.9498 (ns), n-cadherin 0.8943 (ns), cadherin-11 < 0.0001 (****), integrin-β1 0.9813 (ns), integrin-α5 0.0915 (ns). Numerical data from all graphs can be found in the supporting S1 Data file. CMO, control Morpholino; EMT, epithelial–mesenchymal transition; MMP, matrix metalloproteinase; NC, neural crest. |
|
|
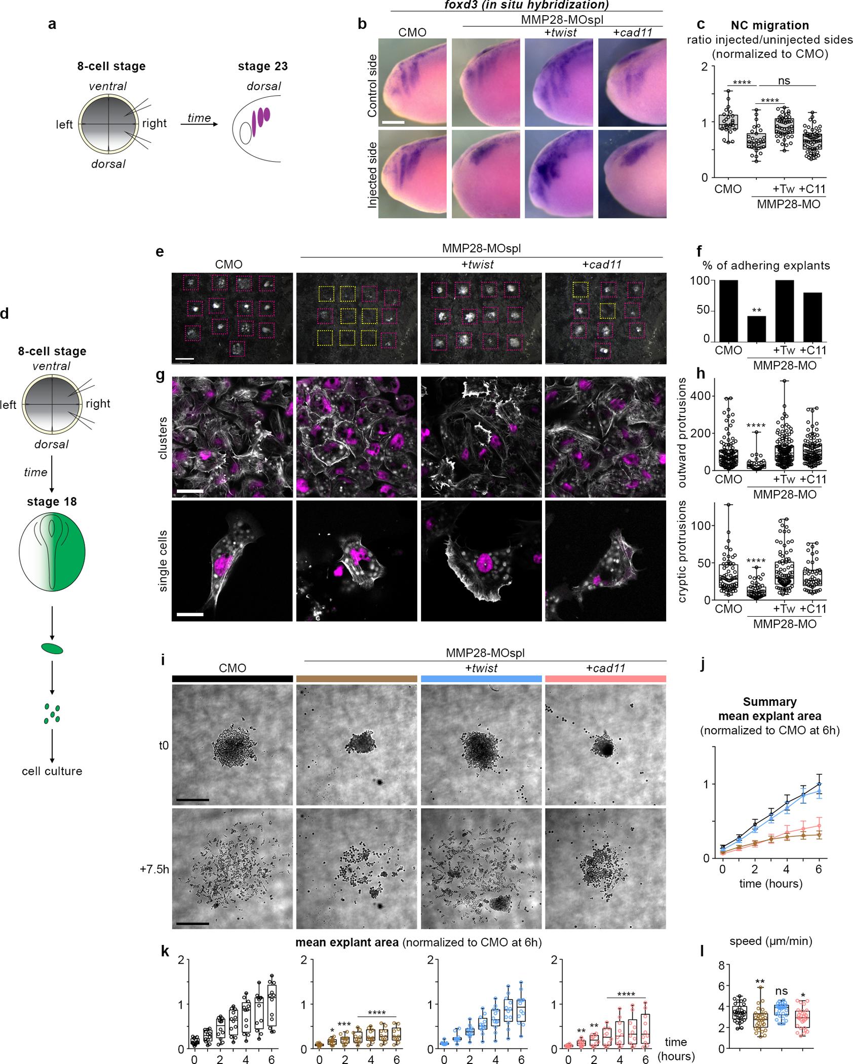
Fig 3. Twist expression is sufficient to rescue adhesion and migration of neural crest cells after MMP28 knockdown. (a) Diagram depicting the experimental set-up with injection of MO and mRNA in 2 blastomeres on one side of 8-cell stage embryos and the embryos analysed at neural crest migration stage (stage 23). (b) In situ hybridization against foxd3 following injection with CMO, MMP28-MOspl, or the co-injection of MMP28-MOspl together with twist or cadherin-11 mRNA. (c) Graph plotting the distance migrated by neural crest cells in the experimental conditions shown in (b), nCMO = 25, nMMP28-MOspl = 31 nMMP28-MOspl+twist = 57, nMMP28-MOspl+cad11 = 47 from 2 independent experiments. ANOVA followed by uncorrected Fisher’s LSD; ****, p < 0.0001, ns, p = 0.8829. (d) Diagram depicting the experimental procedure for neural crest culture on Fibronectin. (e) Low magnification images of explants in all experimental conditions after fixation. Adhering explants are outlined in purple, detached explants are outlined in yellow; scale bar, 500 μm. (f) Quantification of adhering explants, CMO = 13/13; MMP28-MOspl = 5/13; MMP28-MOspl+twist = 12/12; MO28-MOspl+cad11 = 8/10. Contingency tables for the comparison of proportion; CMO vs. MMP28-MOspl, T = 10.53, alpha 0.01 (**), MMP28-MOspl vs. MMP28-MOspl+twist, T = 9.88, alpha 0.01 (**), MMP28-MOspl vs. MMP28-MOspl+cad11, T = 3.31 (ns), CMO vs. MMP28-MOspl+cad11, T = 2.85, (ns). (g) DAPI (magenta) and Phalloidin (white) staining; scale bars, 40 μm for clusters, 20 μm for single cells. (h) Protrusion area in μm2, outward protrusions CMO (n = 64), MMP28-MOspl (n = 49), MOspl+twist (n = 47), MOspl+cad11 (n = 87); cryptic protrusions CMO (n = 103), MMP28-MOspl (n = 29), MOspl+twist (n = 140), MOspl+Cad11 (n = 100); ANOVA, Kruskal–Wallis test; ****, p < 0.0001. (i) Time-lapse imaging of neural crest explants, scale bar, 250 μm. (j) Summary graph with curves showing the mean area and standard deviation per experimental condition shown in (i) per time point. (j, k) Mean explant area + SD per explant per conditions shown in (i) per time point, CMO (n = 12), MMP28-MOspl (n = 10), MOspl+twist (n = 12), MOspl+cad11 (n = 10). (l) Speed of individual cells (μm/min) from each experimental conditions shown in panels (i–k); CMO (n = 30), MMP28-MOspl (n = 30), MOspl+twist (n = 32), MOspl+cad11 (n = 28). ANOVA followed by multiple comparisons; CMO vs. MOspl p = 0.0057 (**), CMO vs. MOspl+cadherin11 p = 0.0291 (*), CMO vs. MOspl+twist p = 0.2483 (ns). Numerical data from all graphs can be found in the supporting S1 Data file. CMO, control Morpholino; MMP, matrix metalloproteinase. |
|
|
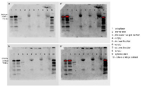
Fig 4. MMP28 can be imported in the nucleus in a paracrine manner. (a) Diagram of MMP28 protein structure and relative position, sequence and score of the putative NLS and NES signals identified by bioinformatics (see Materials and methods). SP, signal peptide; H, hinge region. (b) Western blot against GFP after cell fractionation from embryos expressing MMP28-GFP; Cy, cytosol; Mem, membrane; Sol, soluble nuclear fraction; Chr, chromatin-bound nuclear fraction; CytoSK, cytoskeleton fraction; MW, molecular weight. (c, d) Western bots against GFP (c) and tubulin (d) on nuclear and cytosolic fractions. (e) Neural crest explant expressing MMP28-GFP (green), counterstained with DAPI (blue) observed by 3D confocal imaging, scale bar, 10 μm, dash line squares indicate zoomed areas. (f) Diagram depicting the co-culture assay. (g) Control Xenopus neural crest cells and neural crest cells expressing MMP28-GFP co-cultured on Fibronectin, immunostained with anti-GFP antibody (green) and counterstained with DAPI (blue), representative images from 2 independent experiments with 6 explants, scale bar, 10 μm. (h) Immunostaining against GFP on non-injected cells. Raw images of gels and blots can be found in the S1 Raw Images file. MMP, matrix metalloproteinase; NES, nuclear export signal; NLS, nuclear localization signal. |
|
|
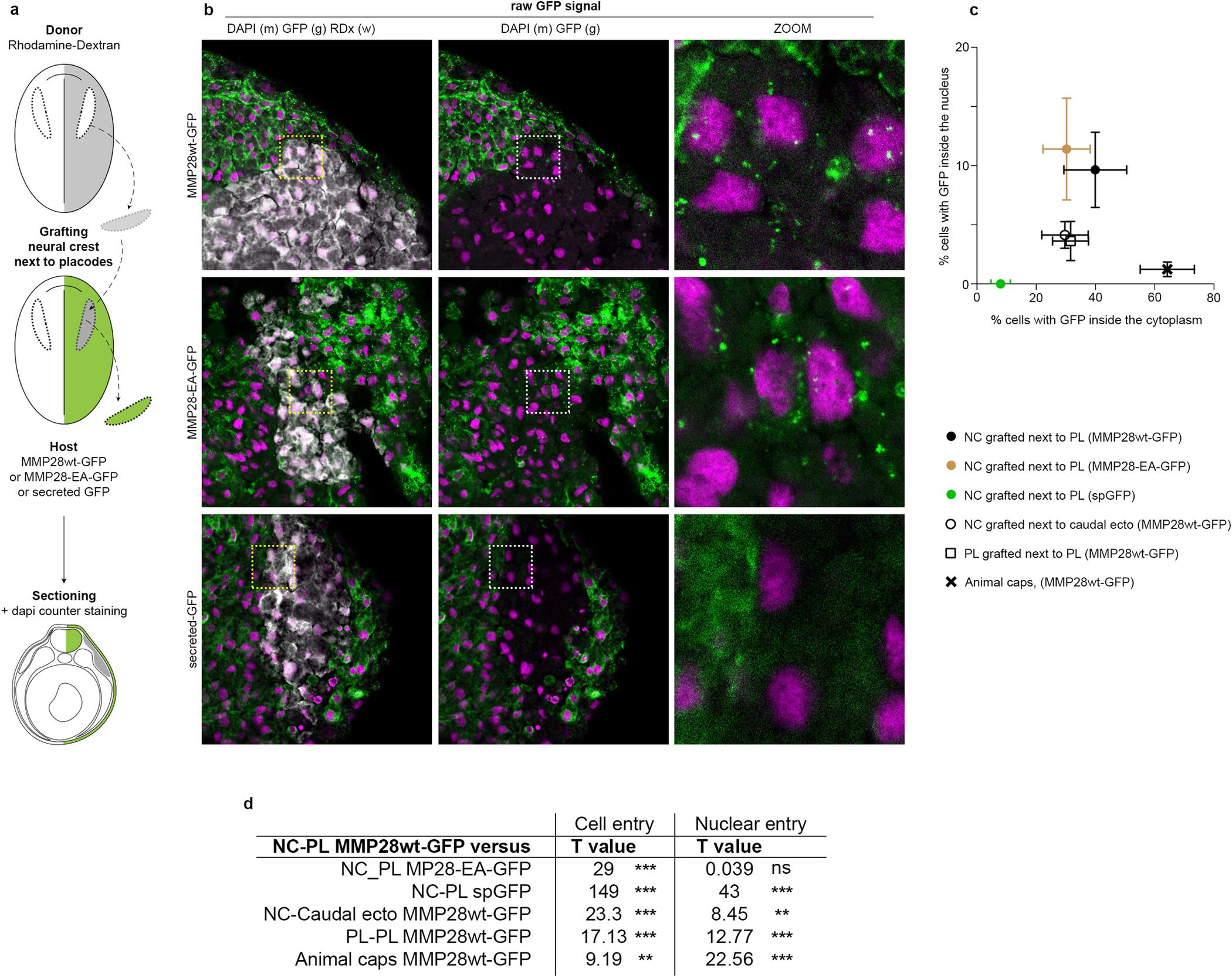
Fig 5. MMP28 can travel from the ectoderm to the nucleus of neural crest cells in vivo. (a) Diagram depicting the grafting procedure and sample preparation. Neural crest from a donor embryo labelled with rhodamine-dextran (grey) were grafted into a host embryo expressing MMP28wt-GFP, MMP28-EA-GFP, or secreted-GFP (green) in the ectoderm and processed for imaging. (b) Representative 1 μm-thick optical sections through the grafted area by confocal microscopy for each condition counterstained with DAPI (magenta), scale bar, 100 μm. Dash line squares indicate zoomed areas, scale bar for zooms 10 μm. No anti-GFP immunostaining was performed on these samples. (c, d) Quantification of cell internalisation and nuclear detection of MMP28-GFP in each grafted conditions shown in panels Figs 5a and 5b and S7. NC-PL MMP28wt-GFP 4 grafts, 452 cells; NC-PL MMP28-EA-GFP 2 grafts, 398 cells; NC-PL sp-GFP 4 grafts, 419 cells; NC-caudal ectoderm 7 grafts, 419 cells; PL-PL-MMP28wt-GFP 5 grafts, 259 cells; animal caps 7 sandwiches, 283 cells. Percentages of GFP-positive cells and nuclei were calculated per embryos. Means and standard deviation are plotted per experimental condition. Statistical analyses (d) comparing the proportions of cells with internal/nuclear GFP signal between NC-PL MMP28wt-GFP condition and the other conditions using contingency tables (see Materials and methods). Numerical data from all graphs can be found in the supporting S1 Data file. MMP, matrix metalloproteinase; NC, neural crest; PL, placodes. |
|
|
Fig 6. Active nuclear MMP28 is required for the expression of twist. (a) Neural crest expressing GFP-tagged versions of MMP28wt, MMP28ΔSPNLS, and MMP28NES cultured on Fibronectin, scale bar, 100 μm. (b) Mean intensity of the GFP signal per nucleus from 3D confocal stacks normalised to mean intensity of MMP28-GFPwt, WT (n = 85) from 3 explants, ΔSPNLS (n = 39) from 2 explants, NES (n = 206) from 2 explants. (c) Phenotype of MMP28-MO injected embryos co-injected with MMP28NES-GFP, MMP28ΔSPNLS-GFP, or MMP28EA/SPNLS-GFP and analysed for twist and sox10 expression, scale bar, 250 μm. Asterisks mark injected side. (d) Area of neural crest gene expression normalised to non-injected side from 7 independent experiments. Number of embryos per condition, from left to right: 137, 47, 94, 28, 60, 49, 70, and 18. ANOVA followed by multiple comparisons, **** p < 0.0001. Numerical data from all graphs can be found in the supporting S1 Data file. MMP, matrix metalloproteinase; NC, neural crest; NES, nuclear export signal. |
|
|
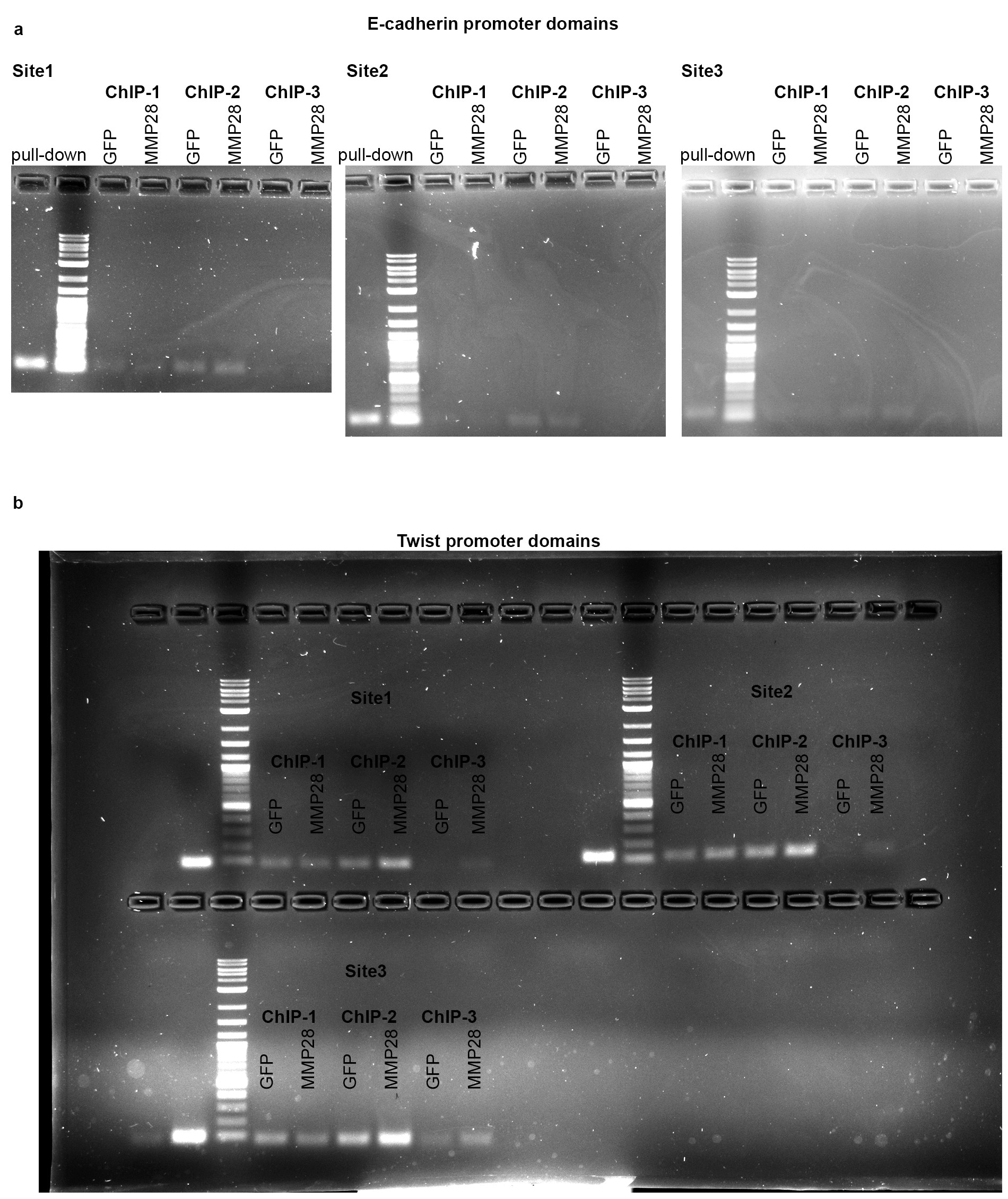
Fig 7. MMP28 interacts with some domains of cadherin-11 and twist promoters. (a–f) ChIP-PCR after ChIP with GFP (green dots), MMP28-GFP (magenta dots), MMP14-GFP (black crosses), and Twist-GFP (black dots) for 3 domains on the sox10 (a, b), cadherin-11 (c, d), and twist (e, f) promoters, normalised to signals in GFP pull down. From 3 technical replicates, mean band intensity from gels are plotted, error bars represent the standard error of the mean. Original uncropped gels used for quantification are provided in S9 Fig. (g–l) ChIP-PCR after ChIP with GFP or MMP28-GFP for 3 domains on the e-cadherin (g–i) or twist (j–l) promoters, normalised to signals in GFP pull down. From 3 independent ChIP assays (biological replicates). Mean pixels intensity from histogram analyses from gels are shown as box and whiskers plots (h, k) or as frequency distribution per ChIP (i, l). Original uncropped gels used for quantification are provided in S12 Fig. (m) Diagram of a dorsal view of a Xenopus embryo with neural crest in brown and placodes in cyan. MMP28 from placodes is imported into neural crest’s nuclei to promote EMT. Numerical data from all graphs can be found in the supporting S1 Data file. ChIP, chromatin immunoprecipitation; EMT, epithelial–mesenchymal transition; MMP, matrix metalloproteinase. |
|
|
S1 Fig. Effect of broad or targeted MMP28 knockdown on Sox10 expression. (a, b) Representative images of embryos injected with MMP28-MOspl in a broad manner (a, n = 15), overlapping with the placodal domain or in a targeted manner (b, n = 15) targeting the neural fold and medial crest subregion but excluding the placodes, analysed by in situ hybridization against Sox10. MO was co-injected with rhodamine-dextran for tracing (red). |
|
|
S2 Fig. Effect of MMP28 knockdown on ectoderm patterning. (a) Diagram representing the anterior view of Xenopus laevis neurula (Stage 16). Embryos were injected on their left-hand side (green). (b) Representative images of embryos injected with either control MO (CMO) or MMP28-MOspl after in situ hybridization for cytokeratin, pax3, sox2, eya1, foxi4.1 and six1, asterisks mark the injected side. (c) Ratio of the width of the cytokeratin-negative domain from the midline for the injected and uninjected sides, normalised to the CMO condition; CMO (n = 43), MMP28MOspl (n = 63). (d) Percentages of embryos with normal or affected expression of pax3 after injection of CMO (n = 40) or MMP28-MOspl (n = 20). (e) Ratio of the width of the sox2-positive domain from the midline for the injected and uninjected sides, normalised to the CMO condition; (CMO n = 20), MMP28MOspl (n = 15). (f) Ratio of area of gene expression for the injected and uninjected sides, normalised to the CMO condition; eya1: (CMO n = 15), MMP28MOspl (n = 14); foxi4.1: CMO (n = 27), MMP28MOspl (n = 37); six1: CMO (n = 20), MMP28MOspl (n = 49). Statistics: Student t tests c, p = 0.3510; e, p = 0.7125; f, eya1, p = 0.3572; foxi4.1, p = 0.3512; six1, p < 0.0001. For panel (d), contingency table T = 0.135, α = ns. Scale bar, 200 μm. |
|
|
S3 Fig. MMP28 loss-of-function does not lead to cell death in the neural crest domain. (a) Representative images of a TUNEL assay in embryos injected with 10 ng of Morpholino against Sf3b4 (used as a positive control for induction of cell death, see Materials and methods), 4 ng of control MO or 4 ng of MMP28spl-MO in 2 blastomeres at 8-cell stage. (b) Differences between the number of TUNEL dots on each side within the neural crest region. The neural crest region was defined as the lateral half of each anterior neural fold. A value of 0 means that each side had the same number of TUNEL dots on either side. A negative value indicates more cell death on the non-injected side than the injected side while a positive value indicates more cell death on the injected side. (c) Frequency distribution of TUNEL dots in the neural crest region on the injected side in all conditions. Respectively 96% and 94% of all embryos injected with CMO or MMP28spl-MO only had between 0 and 20 TUNEL dots in the injected neural crest region, the remaining 4/6% had more than 20 TUNEL dots. By contrast, after inhibition of Sf3b4, only 37% of embryos had between 0 and 20 TUNEL dots in injected neural crest cells, 47% had more than 20 dots, and the remaining 8% had 30 dots or more on the injected side. ANOVA, Kruskal–Wallis; **** p < 0.0001. |
|
|
S4 Fig. In vivo overexpression of MMP28wt-GFP and MMP28-EA-GFP. (a, b) In situ hybridization for Twist in uninjected embryos (a) and embryos injected with 900 pg MMP28wt-GFP or MMP28-EA-GFP mRNA (b). (c) Mean dorsoventral migration of neural crest cells in uninjected controls or after MMP28 overexpression, normalised to control side. ANOVA, followed by multiple comparisons. Uninjected vs. MMP28wt-GFP, p = 0.132 (ns); uninjected vs. MMP28-EA-GFP, p = 0.699 (ns); MMP28wt-GFP vs. MMP28-EA-GFP, p = 0.189 (ns). Note that MMP28 overexpression does not affect neural crest migration and does not induce ectopic Twist expression. |
|
|
S5 Fig. Rescue of Sox10 expression can occur in absence of a rescue of Six1 expression. (a–f) In situ hybridization for Sox10 (a–c) and Six1 (d–f), in embryos injected with CMO (a, n = 29; d, n = 56), MMP28-MOspl (b, n = 40; e, n = 43), or co-injected with MMP28-MOspl and mRNA for MMP28wt-GFP (c, n = 31; f, n = 41). (g, h) Proportions of embryos with symmetrical or decreased expression of Sox10 (g) or Six1 (h) in each experimental condition. Contingency tables for comparison of proportions: Sox10 CMO vs. MOspl, T = 57.34 (***), MOspl vs. rescue condition, T = 36.65 (***); Six1 CMO vs. MOspl, T = 70.59 (***), MOspl vs. rescue condition, T = 7.7 (***), Rescue Sox10 vs. Rescue Six1, T = 19.5 (***). Asterisks on images indicate the injected side. Dotted lines mark the midline of each embryo. Brown arrows indicate the missing portion of Six1 expression domain in MMP28-MOspl and MMP28-MOspl+mRNA MMP28wt-GFP embryos. Scale, embryos are 500 μm wide on average. |
|
|
S6 Fig. MMP28 can traffic from the ectoderm to the nuclei of neural crest cells in vivo. (a) Immunostaining against-GFP on cryosections of embryos expression MMP28wt-GFP in which rhodamine-dextran (RDx) positive control neural crest cells were grafted. (b) Immunostaining against-GFP on cryosections of non-injected embryos (negative controls) in which rhodamine-dextran positive neural crest cells were grafted. Nuclei were counterstained with DAPI (magenta); immunostaining for GFP is shown in green and rhodamine-dextran in grey. Scale bars, panel (a) 200 μm (low magnification), 20 μm (high magnification), and 5 μm on zooms. Note that in absence of GFP, the GFP immunostaining gives no significant signal. |
|
|
S7 Fig. Paracrine import of MMP28-GFP is not restricted to neural crest placodes interactions. (a, b) Graft of neural crest cells labelled with rhodamine-dextran next to caudal ectoderm expressing MMP28-GFP. (c, d) Graft of placodals cells labelled with rhodamine-dextran next to placodal cells expressing MMP28-GFP. (e, f) Animal cap sandwiches between animal caps expressing MMP28-GFP and animal caps labelled with rhodamine-dextran. Counterstaining with DAPI (magenta). Rhodamine-dextran (grey), MMP28-GFP (green). No anti-GFP staining was performed on these samples. Scale is given by the nuclei that have a diameter of 12 μm on average. Numbers and quantifications of internalisation and nuclear import are shown on Fig 5, panel (c). |
|
|
S8 Fig. Processing of MMP28 requires entry into the secretion pathway. (a, b) Western blots using anti-GFP antibody after cell fractionation from embryos expressing MMP28-GFP (WT), MMP28-ΔSP (deletion of the secretion peptide), or MMP28-ΔSPNLS (deletion of the secretion peptide and insertion of a strong NLS in C-terminus) on the soluble (a) and chromatin-associated (b) nuclear fractions, representative image from 2 independent experiments. Lamin B1 and Histone H3 were used as controls for the soluble and chromatin-associated fractions, respectively. Note that the lower band of MMP28 (circa 70kDa) is not detected in the ΔSP and ΔSPNLS conditions indicating that the pro-domain of MMP28 is not removed if MMP28 is prevented from entering the secretion pathway. |
|
|
S9 Fig. PCR after chromatin immunoprecipitation with GFP, MMP14-GFP, MMP28-GFP, and Twist-GFP. |
|
|
S10 Fig. Cell fractionation after expression of MMP14-GFP. (a–b’) Western blots using anti-GFP antibody after cell fractionation from embryos expressing MMP14-GFP; (a) and (b) are 2 fractionations from independent samples, and (a’) and (b’) are the same blots as (a) and (b) with exposure time optimised for band detection in the nuclear fractions. |
|
|
S11 Fig. Twist is sufficient to drive ectopic Cadherin-11 expression. (a, b) Embryos injected with control MO. (c, d) Embryos injected with MMP-MOspl. (c–f) Embryos injected with MMP28-MOspl and Twist mRNA. (g) Dorsal view of the embryo shown in (e) and (f). (h) Percentage of embryos with expression of Cadherin-11 that is either symmetrical (grey) or increased/reduced (brown/black) on the injected side. Note that all embryos that had an increased expression of Cadherin-11 in the MMP28-MOspl+Twist mRNA condition also had ectopic expression of Cadherin-11 in the ectoderm as seen on panel (g) (arrows). Asterisk indicates the injected side. |
|
|
S12 Fig. PCR after chromatin immunoprecipitation with GFP and MMP28-GFP. (a, b) Original images for the 3 independent ChIP assays analysed in Fig 7G–7L. On each gel, the band located left to the marker of size is the positive control of PCR efficiency for each site on total chromatin extracts. |
References [+] :
Akkers, Chromatin immunoprecipitation analysis of Xenopus embryos. 2012, Pubmed , Xenbase
Alfandari, Integrin alpha5beta1 supports the migration of Xenopus cranial neural crest on fibronectin. 2003, Pubmed , Xenbase
Aoki, Sox10 regulates the development of neural crest-derived melanocytes in Xenopus. 2003, Pubmed , Xenbase
Bajanca, In vivo topology converts competition for cell-matrix adhesion into directional migration. 2019, Pubmed , Xenbase
Bang, Expression of Pax-3 is initiated in the early neural plate by posteriorizing signals produced by the organizer and by posterior non-axial mesoderm. 1997, Pubmed , Xenbase
Becker, Cadherin-11 mediates contact inhibition of locomotion during Xenopus neural crest cell migration. 2013, Pubmed , Xenbase
Bonnans, Remodelling the extracellular matrix in development and disease. 2014, Pubmed
Brabletz, EMT in cancer. 2018, Pubmed
Brugmann, Six1 promotes a placodal fate within the lateral neurogenic ectoderm by functioning as both a transcriptional activator and repressor. 2004, Pubmed , Xenbase
Culbertson, Chondrogenic and gliogenic subpopulations of neural crest play distinct roles during the assembly of epibranchial ganglia. 2011, Pubmed
David, Xenopus Eya1 demarcates all neurogenic placodes as well as migrating hypaxial muscle precursors. 2001, Pubmed , Xenbase
de Almeida, Matrix Metalloproteinases: From Molecular Mechanisms to Physiology, Pathophysiology, and Pharmacology. 2022, Pubmed
Devotta, Sf3b4-depleted Xenopus embryos: A model to study the pathogenesis of craniofacial defects in Nager syndrome. 2016, Pubmed , Xenbase
Eguchi, Intracellular MMP3 Promotes HSP Gene Expression in Collaboration With Chromobox Proteins. 2017, Pubmed
Eguchi, Novel transcription-factor-like function of human matrix metalloproteinase 3 regulating the CTGF/CCN2 gene. 2008, Pubmed
Escot, Misregulation of SDF1-CXCR4 signaling impairs early cardiac neural crest cell migration leading to conotruncal defects. 2013, Pubmed
Essex, Expression of Xenopus snail in mesoderm and prospective neural fold ectoderm. 1993, Pubmed , Xenbase
Etard, Pontin and Reptin regulate cell proliferation in early Xenopus embryos in collaboration with c-Myc and Miz-1. 2005, Pubmed , Xenbase
Freter, Cranial neural crest cells form corridors prefiguring sensory neuroblast migration. 2013, Pubmed
Fu, ValidNESs: a database of validated leucine-rich nuclear export signals. 2013, Pubmed
Garmon, MMP14 Regulates Cranial Neural Crest Epithelial-to-Mesenchymal Transition and Migration. 2018, Pubmed , Xenbase
Gentsch, Investigating physical chromatin associations across the Xenopus genome by chromatin immunoprecipitation. 2014, Pubmed , Xenbase
Ghanbari, Molecular cloning and embryonic expression of Xenopus Six homeobox genes. 2001, Pubmed , Xenbase
Golding, Defects in pathfinding by cranial neural crest cells in mice lacking the neuregulin receptor ErbB4. 2000, Pubmed
Gouignard, Neural crest delamination and migration: Looking forward to the next 150 years. 2018, Pubmed
Gouignard, Dynamic expression of MMP28 during cranial morphogenesis. 2020, Pubmed , Xenbase
Gouignard, Using Xenopus Neural Crest Explants to Study Epithelial-Mesenchymal Transition. 2021, Pubmed , Xenbase
Hadler-Olsen, Regulation of matrix metalloproteinase activity in health and disease. 2011, Pubmed
Hensey, Programmed cell death during Xenopus development: a spatio-temporal analysis. 1998, Pubmed , Xenbase
Honoré, Sox10 is required for the early development of the prospective neural crest in Xenopus embryos. 2003, Pubmed , Xenbase
Hopwood, A Xenopus mRNA related to Drosophila twist is expressed in response to induction in the mesoderm and the neural crest. 1989, Pubmed , Xenbase
Illman, Epilysin (MMP-28) induces TGF-beta mediated epithelial to mesenchymal transition in lung carcinoma cells. 2006, Pubmed
Illman, Epilysin (MMP-28)--structure, expression and potential functions. 2008, Pubmed , Xenbase
Iyer, The history of matrix metalloproteinases: milestones, myths, and misperceptions. 2012, Pubmed
Jobin, New intracellular activities of matrix metalloproteinases shine in the moonlight. 2017, Pubmed
Jonas, Epidermal keratin gene expressed in embryos of Xenopus laevis. 1985, Pubmed , Xenbase
Kerosuo, What is bad in cancer is good in the embryo: importance of EMT in neural crest development. 2012, Pubmed
Kosugi, Systematic identification of cell cycle-dependent yeast nucleocytoplasmic shuttling proteins by prediction of composite motifs. 2009, Pubmed
Langhe, Cadherin-11 localizes to focal adhesions and promotes cell-substrate adhesion. 2016, Pubmed , Xenbase
Le Douarin, The neural crest in vertebrate evolution. 2012, Pubmed
Lim, Epithelial-mesenchymal transitions: insights from development. 2012, Pubmed
Lin, Functional role of matrix metalloproteinase-28 in the oral squamous cell carcinoma. 2006, Pubmed
Maharana, A gene regulatory network underlying the formation of pre-placodal ectoderm in Xenopus laevis. 2018, Pubmed , Xenbase
Maldonado, Upregulation and Nuclear Location of MMP28 in Alveolar Epithelium of Idiopathic Pulmonary Fibrosis. 2018, Pubmed
Mannello, Nuclear localization of matrix metalloproteinases. 2012, Pubmed
Marchant, A new transcriptional role for matrix metalloproteinase-12 in antiviral immunity. 2014, Pubmed
Mayor, The neural crest. 2013, Pubmed , Xenbase
Mayor, Induction of the prospective neural crest of Xenopus. 1995, Pubmed , Xenbase
Mizuseki, Xenopus Zic-related-1 and Sox-2, two factors induced by chordin, have distinct activities in the initiation of neural induction. 1998, Pubmed , Xenbase
Monsoro-Burq, Neural crest induction by paraxial mesoderm in Xenopus embryos requires FGF signals. 2003, Pubmed , Xenbase
Neilson, Mcrs1 interacts with Six1 to influence early craniofacial and otic development. 2020, Pubmed , Xenbase
Nieto, EMT: 2016. 2016, Pubmed
O'Donnell, Functional analysis of Sox8 during neural crest development in Xenopus. 2006, Pubmed , Xenbase
Ra, Control of matrix metalloproteinase catalytic activity. 2007, Pubmed
Radisky, Rac1b and reactive oxygen species mediate MMP-3-induced EMT and genomic instability. 2005, Pubmed
Rodgers, Expression and function of matrix metalloproteinase (MMP)-28. 2009, Pubmed
Saarialho-Kere, Epilysin (MMP-28) expression is associated with cell proliferation during epithelial repair. 2002, Pubmed
Scarpa, Cadherin Switch during EMT in Neural Crest Cells Leads to Contact Inhibition of Locomotion via Repolarization of Forces. 2015, Pubmed , Xenbase
Schlosser, Molecular anatomy of placode development in Xenopus laevis. 2004, Pubmed , Xenbase
Schneider, Prohibitin1 acts as a neural crest specifier in Xenopus development by repressing the transcription factor E2F1. 2010, Pubmed , Xenbase
Shimizu-Hirota, MT1-MMP regulates the PI3Kδ·Mi-2/NuRD-dependent control of macrophage immune function. 2012, Pubmed
Spokony, The transcription factor Sox9 is required for cranial neural crest development in Xenopus. 2002, Pubmed , Xenbase
Sternlicht, The stromal proteinase MMP3/stromelysin-1 promotes mammary carcinogenesis. 1999, Pubmed
Szabó, Neural crest streaming as an emergent property of tissue interactions during morphogenesis. 2019, Pubmed
Theveneau, Collective chemotaxis requires contact-dependent cell polarity. 2010, Pubmed , Xenbase
Theveneau, Neural crest delamination and migration: from epithelium-to-mesenchyme transition to collective cell migration. 2012, Pubmed , Xenbase
Theveneau, Chase-and-run between adjacent cell populations promotes directional collective migration. 2013, Pubmed
Theveneau, Collective cell migration of the cephalic neural crest: the art of integrating information. 2011, Pubmed
Thiery, Tumor dissemination: an EMT affair. 2013, Pubmed
Yang, Guidelines and definitions for research on epithelial-mesenchymal transition. 2020, Pubmed
Yu, Semaphorin signaling guides cranial neural crest cell migration in zebrafish. 2005, Pubmed
Zhang, Overexpression of MMP21 and MMP28 is associated with gastric cancer progression and poor prognosis. 2018, Pubmed
Zhou, Upregulated MMP28 in Hepatocellular Carcinoma Promotes Metastasis via Notch3 Signaling and Predicts Unfavorable Prognosis. 2019, Pubmed
