|
Fig. 1: Rif1 dynamics during early Xenopus development and in the S phase of the in vitro system.
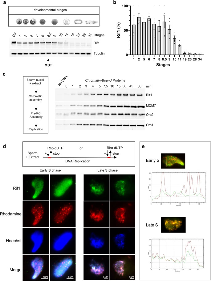
a Time course analysis of Rif1 expression throughout development; whole embryo protein extracts were analyzed by western blotting against indicated proteins, tubulin was used as loading control; MBT (mid-blastula transition), UF (unfertilized egg). b Quantification of Rif1 abundance in three biological replicates and two technical replicates of western blot series of embryonic whole cell extract, plotted as mean OD normalized to Tubulin, scaled using min and max: xscaled = (x − xmin)/(xmax−xmin), Mean with SED, n = 5 (data points). c Time course analysis during the S phase; sperm nuclei were incubated in Xenopus egg extracts and chromatin was isolated for immunoblotting at indicated time points before and during DNA replication. d Rif1 nuclear localization during S phase; sperm nuclei were incubated in egg extracts, rhodamine-dUTP was added at the beginning of the incubation and stopped during the early S phase (30 min), left panel, or for 2 min at the end of S phase (60–62 min), right panel, reactions were stopped and nuclei were isolated and processed for immunofluorescence. e Fluorescence intensity profile plots along the indicated yellow line, to visualize colocalization between rhodamine and Rif1 for two example nuclei from (d).
|
|
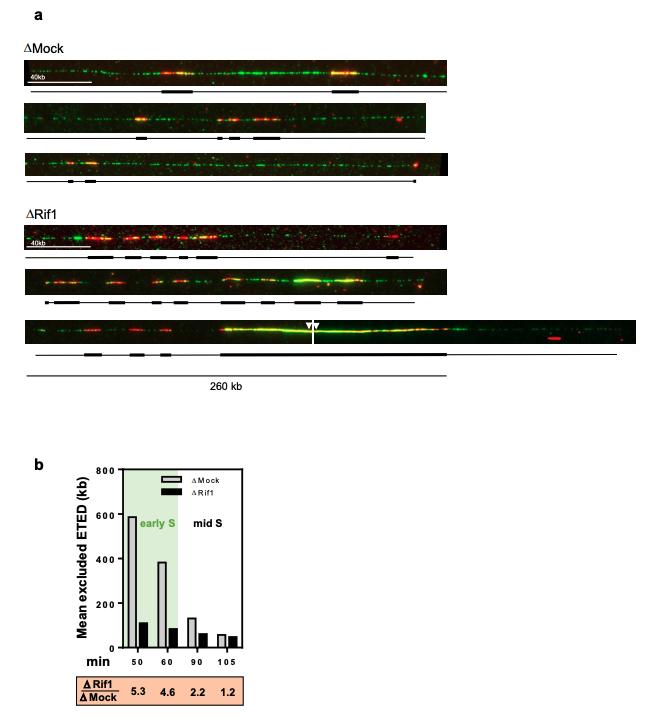
Fig. 2: Rif1 depletion strongly increases origin activation in the early-S phase at the level of replication clusters.
a Principle of DNA combing experiment with a fiber example and measured parameters. Sperm is replicated in control (∆Mock) or Rif1 immunodepleted (∆Rif1) egg extract in the presence of biotin dUTP, DNA was isolated at the indicated times, and then DNA combing was performed in two independent experiments. b Mean initiation frequencies (I(t)) with standard error of mean with SEM, n = 2 (data points) and ratio ∆Rif1/∆Mock (I(t)) were calculated. c Scatter dot plot of eye-to-eye distances (ETED) at different time points from replicate 1, median with interquartile range, Mann–Whitney test. d Percentage of unreplicated fibers and fibers with increasing number of replication tracks per fiber from early S phase from both independent experiments, with an equivalent fiber length distribution in mock and Rif1 depleted condition; percentage ratios indicated below each class. (n = 2519 fibers for each distribution, Mann–Whitney test on distribution, p value 4 × 10−41). e Scatter dot plot of eye lengths (EL), replicate 1, median with interquartile range, Mann–Whitney test; n indicated below, ns: non-significant, * indicates significant difference (Mann–Whitney U test, two-sided, p < 0.05: p values: * 0.01–0.05; ** 0.001–0.01; *** 0.0001–0.001; **** <0.0001).
|
|
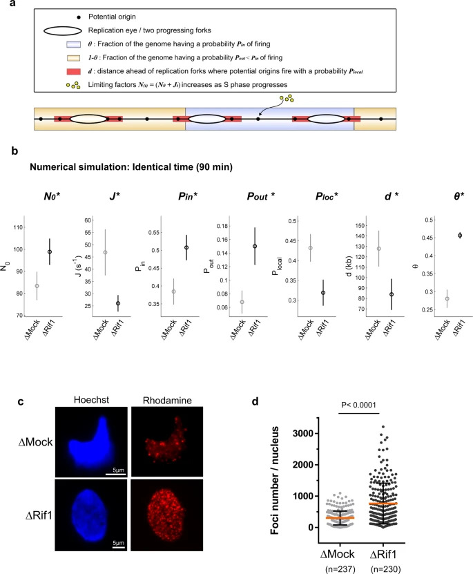
Fig. 3: Rif1 depletion changes all in silico replication parameters in numerical simulations and increases the number of early replication foci.
a Diagram of the numerical model41 with parameters described in the text. b Inferred model parameters by fitting ∆Mock and ∆Rif1 depleted combing data of two replicates for the same time interval (90 min). Circles indicate the mean value of the parameters over 100 different runs of the genetic algorithm; the error bars are standard deviations, (*) indicates a significant difference between the ∆Mock and ∆Rif1 samples, χ2 test. c Nuclei were incubated in Mock or Rif1 depleted extracts in the presence of rhodamine-dUTP and stopped early in S phase, representative images of nuclei by fluorescence microscopy. d Scatter dot plot of early replication foci number per nucleus, mean with SD, two-tailed Mann–Whitney test.
|
|
Fig. 4: Rif1 depletion does not intrinsically change origin distances or eye lengths.
a Principle of analysis: All DNA fibers were grouped into six classes according to their replicated fraction f1-f6. b Box and whisker plots for initiation frequency (I(f)), fork density, ETED and EL after Mock and Rif1 depletion for each replicated fraction class, with medians (black lines) and means (black points), upper and lower quartiles, min and max, n indicated below, * indicates significant difference, Mann–Whitney U test, two-sided.
|
|
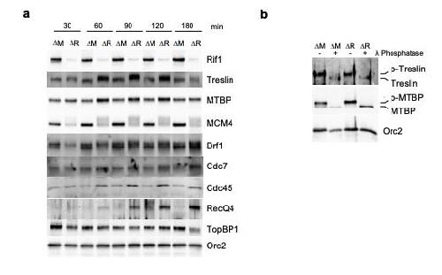
Fig. 5: Rif1 depletion increases the chromatin recruitment of initiation factors.
a Inferred model parameters by fitting ∆Mock and ∆Rif1 depleted combing data of two replicates at a comparable percentage of replication. Circles indicate the mean value of the parameters over 100 different runs of the genetic algorithm; the error bars are standard deviations, (*) indicates a significant difference between the ∆Mock and ∆Rif1 samples, χ2 test as described41. b Chromatin fractions after Rif1 or Mock depletion were isolated at indicated times and analyzed by western blot for indicated proteins. c Ratios of ∆Rif/∆Mock optical densities (OD) of western blot bands for indicated proteins from three independent chromatin experiments, normalized to Orc2-OD, scatter dot plot with mean and SD, including all time points (n = 10–15), one sample t-test. * indicates significant difference. d Phosphorylation of MTBP after Rif1 depletion, chromatin proteins were separated after 60 min using Anderson-SDS-PAGE to better resolve phosphorylated forms of MTBP42.
|
|
Fig. 6: Model for Rif1 restraining the spatio-temporal replication program in early Xenopus embryos.
Rif1 orchestrates the temporal availability of initiation factors and PP1 in early Xenopus embryo’s DNA replication at the level of domains; for details, see text.
|
|
Supplementary Figure 1: Strong increase of replication extent after Rif1 depletion.
Rif1 was immunodepleted from egg extracts, DNA was isolated at the indicated times, then
DNA combing was performed in two independent experiments, replication extent mean
with SEM (n=2) , and ratios ∆Rif1/Mock were calculated.
|
|
Supplementary Figure 2: Non-homogenous organisation of replication tracks on combed
fibers after mock and Rif1 depletion.
Using the dataset from Fig. 2d, frequency of combed fibers versus the number of replication
tracks per fiber (N) for early S phase time points (exp) compared to a Poisson distribution
(random) with identical mean (theo). a From mock depleted extracts, Chi-squared test (p =
1.4x10-164). b From Rif1 depleted extracts, Chi-squared test, p = 0
|
|
Supplementary Figure 3: Replication track patterns differ in the presence and absence of Rif1.
a Example of combed fibers with DNA (green) and replication eyes (red) from Fig. 2d, early time
points. Positions of replication tracks indicated below each fiber in bold black. Third fiber in Rif1
depleted conditions is a composed fiber of two consecutive microscope fields. b Mean excluded eyeto-eye distances (mean excluded ETED) from mock and Rif1 depleted extracts of experiment1;
corresponding ratios are indicated below.
Mean excluded ETED = excluded DNA/((N of forks/2) - N of ETED);
excluded DNA = tot DNA - (mean ETED x N of ETED)
|
|
Supplementary Figure 4: Modeling experimental combing data with MM4
41
. The potential origins are
heterogeneously distributed along the genome. Open circles represent normalized distribution of mean experimental
values for indicated replication parameters for the two replicates (for n see Suppl. Table 1), cross represents the means
for the 2 replicates. The red dashed line is the average of n = 100 independent fits (grey dashed lines) from MM4
41
. The
red error bars indicate standard deviations. a Mock depletion, 90 min from two biological replicates, mean 16 %
replication. b Rif1 depletion, 90 min from two biological replicates, mean 38 % replication. c Rif depletion, mean 14 %
replication, from two biological replicates: respectively 50 min and 75 min.
The goodness of the fit (GoF) is calculated as = 1−
−
2
−
2 and can vary from -∞ (bad fit) to 1 (perfect fit).
|
|
Supplementary Figure 5: Rif1 depletion increases replication foci number.
As in Figure 3d, quantification of second biological replicate, mean with SD,
two-tailed Mann-Whitney test
|
|
Supplementary Figure 6: Rif1 depletion increases limiting replication factors and p-MTBP,
p-Treslin on chromatin.
a Chromatin fractions after Rif1 depletion or Mock depletion were isolated at different times and
analyzed by western blot for indicated proteins, second biological replicate of time course
experiment as in Fig. 5. b samples from Fig. 5b, treated with l-phosphatase.
|
|
Supplementary Figure 7: MTBP protein levels decrease after MBT during early Xenopus
laevis development.
a Time course analysis of MTBP expression throughout development, whole embryo protein
extracts were analysed by western blotting against indicated proteins, tubulin was used as a
loading control; MBT (mid-blastula transition). b quantification of MTBP abundance; three
biological replicates and two technical replicates of western blot series of embryonic whole cell
extracts were quantified and Rif1 abundance was plotted as mean OD normalized to Tubulin,
scaled using min and max: xscaled = (x - xmin) / (xmax - xmin), Mean with SED, n = 5.
|
|
Supplementary Figure 8: Images of uncropped Western blots.
|
|
Supplementary Figure 8: Images of uncropped Western blots.
|
|
Supplementary Figure 8: Images of uncropped Western blots.
|