Click here to close
Hello! We notice that you are using Internet Explorer, which is not supported by Xenbase and may cause the site to display incorrectly.
We suggest using a current version of Chrome,
FireFox, or Safari.
Proc Natl Acad Sci U S A
2023 May 23;12021:e2303698120. doi: 10.1073/pnas.2303698120.
Show Gene links
Show Anatomy links
Activation of P53 pathway contributes to Xenopus hybrid inviability.
Shi Z
,
Liu G
,
Jiang H
,
Shi S
,
Zhang X
,
Deng Y
,
Chen Y
.
???displayArticle.abstract???
Hybrid incompatibility as a kind of reproductive isolation contributes to speciation. The nucleocytoplasmic incompatibility between Xenopus tropicalis eggs and Xenopus laevis sperm (te×ls) leads to specific loss of paternal chromosomes 3L and 4L. The hybrids die before gastrulation, of which the lethal causes remain largely unclear. Here, we show that the activation of the tumor suppressor protein P53 at late blastula stage contributes to this early lethality. We find that in stage 9 embryos, P53-binding motif is the most enriched one in the up-regulated Assay for Transposase-Accessible Chromatin with high-throughput sequencing (ATAC-seq) peaks between te×ls and wild-type X. tropicalis controls, which correlates with an abrupt stabilization of P53 protein in te×ls hybrids at stage 9. Inhibition of P53 activity via either tp53 knockout or overexpression of a dominant-negative P53 mutant or Murine double minute 2 proto-oncogene (Mdm2), a negative regulator of P53, by mRNA injection can rescue the te×ls early lethality. Our results suggest a causal function of P53 on hybrid lethality prior to gastrulation.
Fig. 1. Specific stabilization of P53 protein in te×ls hybrids and X-ray-irradiated embryos. (A) Representative images of wild-type and hybrid embryos at stage 8 (animal pole view) and stage 10 (vegetal pole view). Independent crossfertilization experiments have been carried out for more than 6 times. (Scale bars, 200 µm). (B) Differential gene expression analysis of the RNA-seq data revealing dynamics of the number of differentially expressed genes between te×ls and XtWT from stage 8 to stage 11. s, stage; VS, versus. (C) ATAC-seq heatmaps and enriched motifs showing P53-binding motif as the most enriched one in the up-regulated peaks between te×ls and XtWT at stage 9. (D) Western blot data showing specific stabilization of P53 protein in te×ls embryos at stages 9 and 10. Identical results were obtained in three independent experiments. s, stage; β-tubulin was used as a loading control. (E) Representative images of embryos irradiated with different doses of X-ray. Identical results were obtained in three independent experiments. (Scale bar, 200 µm). (F) Western blot data showing specific stabilization of P53 protein in X-ray-irradiated embryos at stages 9 and 11. Identical results were obtained in three independent experiments. s, stage; β-tubulin was used as a loading control.
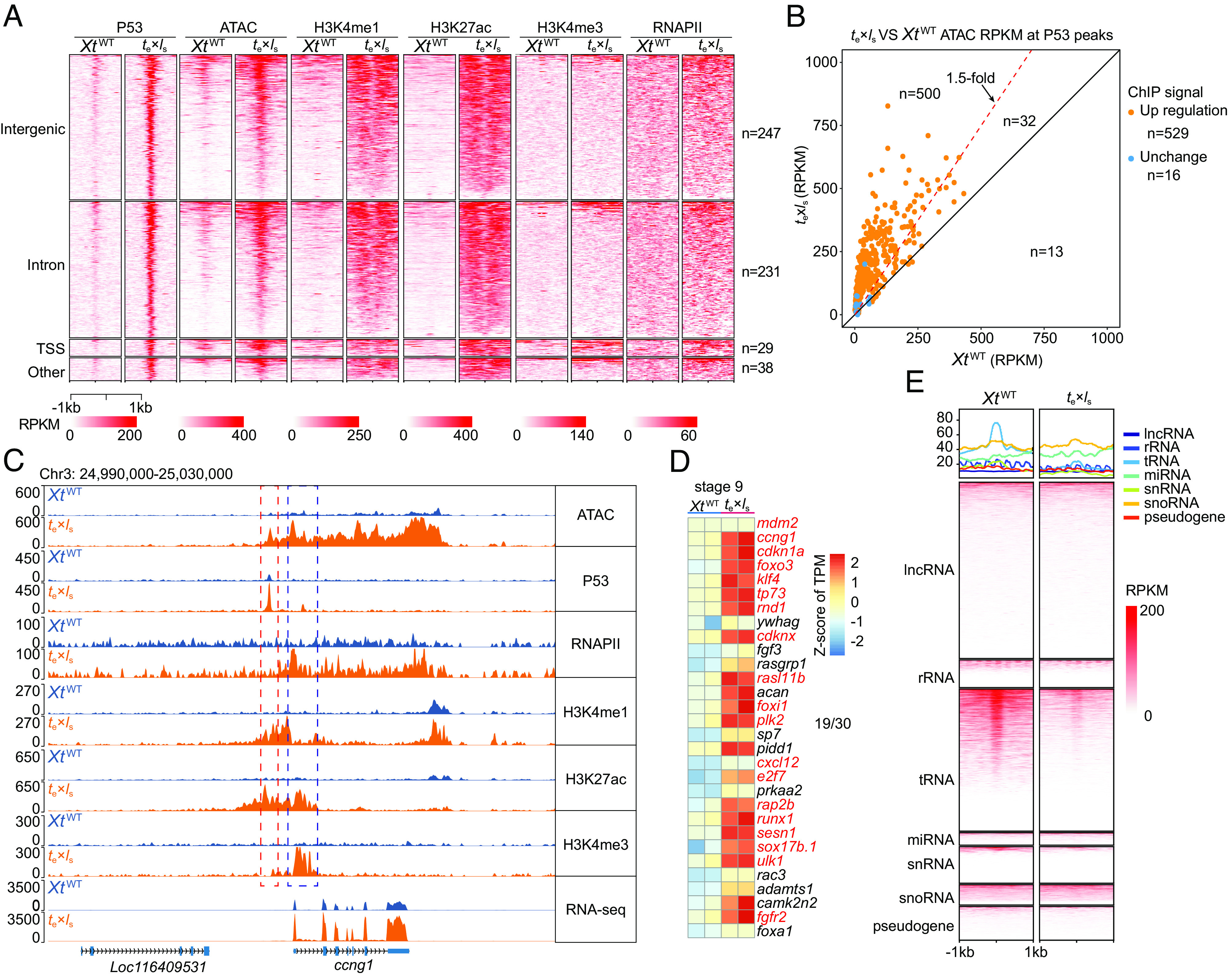
Fig. 2. Activation of P53 signaling pathway in stage 9 te×ls embryos. (A) Heatmaps showing correlation of up-regulated P53 occupancy with increased ATAC-seq signals, as well as increased H3K4me1, H3K27ac, H3K4me3, and RNA Pol II ChIP-seq signals in stage 9 te×ls embryos versus XtWT controls. Heatmaps are centered at P53 peak summits. Regions are ranked by the average P53 signal within 1 kb of the peak. (B) A scatter plot showing ATAC-seq signal intensity at each P53 ChIP-seq peaks in XtWT and te×ls embryos at stage 9. (C) Representative genome tracks showing transcriptional activation of P53 target gene ccng1 (the X. tropicalis version) in te×ls embryos at stage 9. (D) Heatmap of the top 30 hub genes identified in the PPI networks of up-regulated genes between te×ls and XtWT. Genes in red were covered by increased P53 ChIP-seq signals in stage 9 te×ls embryos. (E) Heatmaps showing the distribution of ATAC-seq signals in different noncoding RNA gene loci and pseudogene. Heatmaps are centered at different inputs. Regions are ranked by the ATAC-seq signal within 1 kb of input.
Fig. 3. Inhibition of apoptosis pathway only partially rescued the death of te×ls hybrids. (A) Western blot data showing the levels of cleaved Caspase 3 in te×ls hybrids, as well as in XtWT embryos subjected to various treatments as indicated. Identical results were obtained in three independent experiments. β-tubulin was used as a loading control. (B) Representative images showing the partial rescue of the death of te×ls hybrids by Bcl2 or Xiap overexpression. Identical results were obtained in three independent experiments. (Scale bar, 200 µm). s, stage. (C) Representative images showing the partial rescue of the death of te×ls hybrids upon Z-DEVD-FMK (Caspase 3 inhibitor) or Z-VAD-FMK (a pan-Caspase inhibitor) treatment. Identical results were obtained in three independent experiments. s, stage; (Scale bar, 200 µm). (D) Representative TUNEL staining images showing positive signals in te×ls hybrids when control siblings reached stage 12. s, stage; (Scale bar, 200 µm).
Fig. 4. Inhibition of P53 activity leading to partial rescue of te×ls lethality. (A) Representative images showing the delay of te×ls lethality in tetp53−/−×ls. Identical results were obtained in 5 independent experiments. (Scale bars, 200 µm). (B) A scatter plot showing ATAC-seq signals at P53 ChIP-seq peaks plotted within te×ls and XtWT or tetp53−/−×ls and XtWT. (C) Representative genome tracks showing the rescuing effect on ccng1 (the X. tropicalis version) transcription in stage 9 tetp53−/−×ls embryos. (D) Heatmap showing rescue of the expression of the top 30 hub genes identified in the PPI networks of up-regulated genes between stage 9 te×ls and XtWT. Genes in red were covered by P53 ChIP-seq signals detected in stage 9 te×ls embryos. (E) Heatmaps of Cluster 2 (hardly rescuable) and Cluster 4 (P53 activated) metabolism genes. Genes in red were covered by P53 ChIP-seq signals. (F) Density plot showing partial rescue of ATAC-seq signals in tRNA gene loci upon tp53 knockout. (G) Western blot data showing no P53 expression in tetp53−/−×ls embryos. s, stage; β-tubulin was used as a loading control. Identical results were obtained in three independent experiments.
Fig. 5. Stable genotype in tetp53−/−×ls hybrids. (A) Circle plot of whole-genome sequencing data for stage 10 te×ls hybrids aligned and normalized to the genomes of X. tropicalis (green) and X. laevis (orange and blue). Underrepresented genome regions (dents) represent deletion of chromosomes 3L and 4L. (B) Circle plot of whole-genome sequencing data for stage 25 tetp53−/−×ls hybrids aligned and normalized to the genomes of X. tropicalis (green) and X. laevis (orange and blue). Underrepresented genome regions (dents) represent deletion of chromosomes 3L and 4L. (C) Expanded view of chromosome 3L and 4L breakpoints with the lost regions indicated in two biological replicates. Chr, chromosome; Rep, replicate.
Anderson,
Ionizing radiation induces apoptosis and elevates cyclin A1-Cdk2 activity before but not after the midblastula transition in Xenopus.
1997, Pubmed,
Xenbase
Anderson,
Ionizing radiation induces apoptosis and elevates cyclin A1-Cdk2 activity before but not after the midblastula transition in Xenopus.
1997,
Pubmed
,
Xenbase
Barisic,
Mammalian ISWI and SWI/SNF selectively mediate binding of distinct transcription factors.
2019,
Pubmed
Bendig,
Persistence and expression of histone genes injected into Xenopus eggs in early development.
1981,
Pubmed
,
Xenbase
Bourdon,
p53 isoforms can regulate p53 transcriptional activity.
2005,
Pubmed
Carbon,
AmiGO: online access to ontology and annotation data.
2009,
Pubmed
Chen,
p53 isoform delta113p53 is a p53 target gene that antagonizes p53 apoptotic activity via BclxL activation in zebrafish.
2009,
Pubmed
Crighton,
p53 represses RNA polymerase III transcription by targeting TBP and inhibiting promoter occupancy by TFIIIB.
2003,
Pubmed
Danecek,
Twelve years of SAMtools and BCFtools.
2021,
Pubmed
Dion-Côté,
Beyond speciation genes: an overview of genome stability in evolution and speciation.
2017,
Pubmed
Eriksson,
A comparison of rule-based and centroid single-sample multiclass predictors for transcriptomic classification.
2022,
Pubmed
Ferree,
Species-specific heterochromatin prevents mitotic chromosome segregation to cause hybrid lethality in Drosophila.
2009,
Pubmed
Forbes,
Spontaneous formation of nucleus-like structures around bacteriophage DNA microinjected into Xenopus eggs.
1983,
Pubmed
,
Xenbase
Fujiwara,
Uniparental chromosome elimination in the early embryogenesis of the inviable salmonid hybrids between masu salmon female and rainbow trout male.
1997,
Pubmed
Gebel,
Control mechanisms in germ cells mediated by p53 family proteins.
2017,
Pubmed
Gene Ontology Consortium,
The Gene Ontology resource: enriching a GOld mine.
2021,
Pubmed
Gentsch,
Maternal pluripotency factors initiate extensive chromatin remodelling to predefine first response to inductive signals.
2019,
Pubmed
,
Xenbase
Gentsch,
Innate Immune Response and Off-Target Mis-splicing Are Common Morpholino-Induced Side Effects in Xenopus.
2018,
Pubmed
,
Xenbase
Gibeaux,
Paternal chromosome loss and metabolic crisis contribute to hybrid inviability in Xenopus.
2018,
Pubmed
,
Xenbase
Gu,
circlize Implements and enhances circular visualization in R.
2014,
Pubmed
Hafner,
The multiple mechanisms that regulate p53 activity and cell fate.
2019,
Pubmed
Heinz,
Simple combinations of lineage-determining transcription factors prime cis-regulatory elements required for macrophage and B cell identities.
2010,
Pubmed
Hensey,
A developmental timer that regulates apoptosis at the onset of gastrulation.
1997,
Pubmed
,
Xenbase
Jones,
Rescue of embryonic lethality in Mdm2-deficient mice by absence of p53.
1995,
Pubmed
Kanehisa,
KEGG: new perspectives on genomes, pathways, diseases and drugs.
2017,
Pubmed
Kastan,
Participation of p53 protein in the cellular response to DNA damage.
1991,
Pubmed
Kim,
Graph-based genome alignment and genotyping with HISAT2 and HISAT-genotype.
2019,
Pubmed
Kitaoka,
Molecular conflicts disrupting centromere maintenance contribute to Xenopus hybrid inviability.
2022,
Pubmed
,
Xenbase
Korzh,
Zygotic Genome Activation: Critical Prelude to the Most Important Time of Your Life.
2021,
Pubmed
Kruiswijk,
p53 in survival, death and metabolic health: a lifeguard with a licence to kill.
2015,
Pubmed
Lacroix,
Metabolic functions of the tumor suppressor p53: Implications in normal physiology, metabolic disorders, and cancer.
2020,
Pubmed
Levine,
The p53 family: guardians of maternal reproduction.
2011,
Pubmed
Liao,
featureCounts: an efficient general purpose program for assigning sequence reads to genomic features.
2014,
Pubmed
Love,
Moderated estimation of fold change and dispersion for RNA-seq data with DESeq2.
2014,
Pubmed
Luo,
Pathview: an R/Bioconductor package for pathway-based data integration and visualization.
2013,
Pubmed
Mi,
PANTHER version 16: a revised family classification, tree-based classification tool, enhancer regions and extensive API.
2021,
Pubmed
Miao,
The landscape of pioneer factor activity reveals the mechanisms of chromatin reprogramming and genome activation.
2022,
Pubmed
Montes de Oca Luna,
Rescue of early embryonic lethality in mdm2-deficient mice by deletion of p53.
1995,
Pubmed
MOORE,
Abnormal combinations of nuclear and cytoplasmic systems in frogs and toads.
1955,
Pubmed
Narbonne,
Deficient induction response in a Xenopus nucleocytoplasmic hybrid.
2011,
Pubmed
,
Xenbase
NEYFAKH,
RADIATION INVESTIGATION OF NUCLEO-CYTOPLASMIC INTERRELATIONS IN MORPHOGENESIS AND BIOCHEMICAL DIFFERENTIATION.
1964,
Pubmed
Niu,
Three-dimensional folding dynamics of the Xenopus tropicalis genome.
2021,
Pubmed
,
Xenbase
Okita,
An efficient nonviral method to generate integration-free human-induced pluripotent stem cells from cord blood and peripheral blood cells.
2013,
Pubmed
Owens,
Measuring Absolute RNA Copy Numbers at High Temporal Resolution Reveals Transcriptome Kinetics in Development.
2016,
Pubmed
,
Xenbase
Quinlan,
BEDTools: a flexible suite of utilities for comparing genomic features.
2010,
Pubmed
Ramírez,
deepTools2: a next generation web server for deep-sequencing data analysis.
2016,
Pubmed
Ran,
Disruption of tp53 leads to cutaneous nevus and melanoma formation in Xenopus tropicalis.
2022,
Pubmed
,
Xenbase
Rius-Pérez,
p53 drives necroptosis via downregulation of sulfiredoxin and peroxiredoxin 3.
2022,
Pubmed
Ross-Innes,
Differential oestrogen receptor binding is associated with clinical outcome in breast cancer.
2012,
Pubmed
Rusconi,
Transformation of frog embryos with a rabbit beta-globin gene.
1981,
Pubmed
,
Xenbase
Sakai,
Chromosome elimination in the interspecific hybrid medaka between Oryzias latipes and O. hubbsi.
2007,
Pubmed
Session,
Genome evolution in the allotetraploid frog Xenopus laevis.
2016,
Pubmed
,
Xenbase
Shiokawa,
Occurrence of pre-MBT synthesis of caspase-8 mRNA and activation of caspase-8 prior to execution of SAMDC (S-adenosylmethionine decarboxylase)-induced, but not p53-induced, apoptosis in Xenopus late blastulae.
2005,
Pubmed
,
Xenbase
Szklarczyk,
The STRING database in 2021: customizable protein-protein networks, and functional characterization of user-uploaded gene/measurement sets.
2021,
Pubmed
Tarasov,
Sambamba: fast processing of NGS alignment formats.
2015,
Pubmed
Tchang,
Stabilization and expression of high levels of p53 during early development in Xenopus laevis.
1993,
Pubmed
,
Xenbase
Trendelenburg,
DNA injections into Xenopus embryos: fate of injected DNA in relation to formation of embryonic nuclei.
1986,
Pubmed
,
Xenbase
Vaddavalli,
The p53 network: cellular and systemic DNA damage responses in cancer and aging.
2022,
Pubmed
Vaseva,
p53 opens the mitochondrial permeability transition pore to trigger necrosis.
2012,
Pubmed
Yamada,
Mechanical insights into the regulation of programmed cell death by p53 via mitochondria.
2019,
Pubmed
Yu,
clusterProfiler: an R package for comparing biological themes among gene clusters.
2012,
Pubmed
Zhang,
Model-based analysis of ChIP-Seq (MACS).
2008,
Pubmed