XB-ART-59840
Genes Dev
2023 May 01;379-10:383-397. doi: 10.1101/gad.350275.122.
Show Gene links
Show Anatomy links
Role of the proline-rich disordered domain of DROSHA in intronic microRNA processing.
Son S
,
Kim B
,
Yang J
,
Kim VN
.
???displayArticle.abstract???
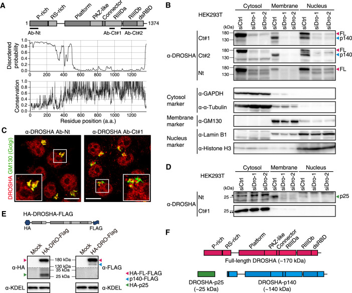
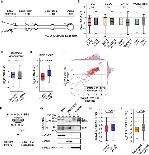
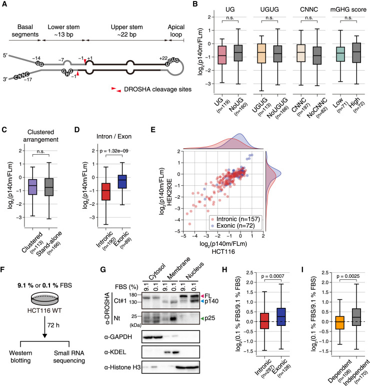
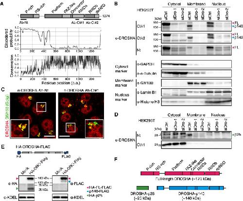
DROSHA serves as a gatekeeper of the microRNA (miRNA) pathway by processing primary transcripts (pri-miRNAs). While the functions of structured domains of DROSHA have been well documented, the contribution of N-terminal proline-rich disordered domain (PRD) remains elusive. Here we show that the PRD promotes the processing of miRNA hairpins located within introns. We identified a DROSHA isoform (p140) lacking the PRD, which is produced by proteolytic cleavage. Small RNA sequencing revealed that p140 is significantly impaired in the maturation of intronic miRNAs. Consistently, our minigene constructs demonstrated that PRD enhances the processing of intronic hairpins, but not those in exons. Splice site mutations did not affect the PRD's enhancing effect on intronic constructs, suggesting that the PRD acts independently of splicing reaction by interacting with sequences residing within introns. The N-terminal regions from zebrafish and Xenopus DROSHA can replace the human counterpart, indicating functional conservation despite poor sequence alignment. Moreover, we found that rapidly evolving intronic miRNAs are generally more dependent on PRD than conserved ones, suggesting a role of PRD in miRNA evolution. Our study reveals a new layer of miRNA regulation mediated by a low-complexity disordered domain that senses the genomic contexts of miRNA loci.
???displayArticle.pubmedLink??? 37236670
???displayArticle.pmcLink??? PMC10270192
???displayArticle.link??? Genes Dev
Genes referenced: drosha
???attribute.lit??? ???displayArticles.show???
References [+] :
Aguado,
RNase III nucleases from diverse kingdoms serve as antiviral effectors.
2017, Pubmed
Aguado, RNase III nucleases from diverse kingdoms serve as antiviral effectors. 2017, Pubmed
Auyeung, Beyond secondary structure: primary-sequence determinants license pri-miRNA hairpins for processing. 2013, Pubmed
Ballarino, Coupled RNA processing and transcription of intergenic primary microRNAs. 2009, Pubmed
Bartel, Metazoan MicroRNAs. 2018, Pubmed
Bellemer, Microprocessor dynamics and interactions at endogenous imprinted C19MC microRNA genes. 2012, Pubmed
Bernstein, Role for a bidentate ribonuclease in the initiation step of RNA interference. 2001, Pubmed
Cai, Human microRNAs are processed from capped, polyadenylated transcripts that can also function as mRNAs. 2004, Pubmed
Church, Microprocessor Recruitment to Elongating RNA Polymerase II Is Required for Differential Expression of MicroRNAs. 2017, Pubmed
Dai, Cytoplasmic Drosha activity generated by alternative splicing. 2016, Pubmed
Dai, Novel, abundant Drosha isoforms are deficient in miRNA processing in cancer cells. 2020, Pubmed
Denli, Processing of primary microRNAs by the Microprocessor complex. 2004, Pubmed
Fang, The Menu of Features that Define Primary MicroRNAs and Enable De Novo Design of MicroRNA Genes. 2015, Pubmed
Fang, MicroRNA Clustering Assists Processing of Suboptimal MicroRNA Hairpins through the Action of the ERH Protein. 2020, Pubmed
Fromm, A Uniform System for the Annotation of Vertebrate microRNA Genes and the Evolution of the Human microRNAome. 2015, Pubmed
Gregory, The Microprocessor complex mediates the genesis of microRNAs. 2004, Pubmed
Grishok, Genes and mechanisms related to RNA interference regulate expression of the small temporal RNAs that control C. elegans developmental timing. 2001, Pubmed
Gromak, Drosha regulates gene expression independently of RNA cleavage function. 2013, Pubmed
Grund, Rare Drosha splice variants are deficient in microRNA processing but do not affect general microRNA expression in cancer cells. 2012, Pubmed
Guerra-Assunção, Large-scale analysis of microRNA evolution. 2012, Pubmed
Han, The Drosha-DGCR8 complex in primary microRNA processing. 2004, Pubmed
Han, Molecular basis for the recognition of primary microRNAs by the Drosha-DGCR8 complex. 2006, Pubmed
Hanson, Accurate Single-Sequence Prediction of Protein Intrinsic Disorder by an Ensemble of Deep Recurrent and Convolutional Architectures. 2018, Pubmed
Herbert, A heterotrimer model of the complete Microprocessor complex revealed by single-molecule subunit counting. 2016, Pubmed
Holden, Crude subcellular fractionation of cultured mammalian cell lines. 2009, Pubmed
Hutter, SAFB2 Enables the Processing of Suboptimal Stem-Loop Structures in Clustered Primary miRNA Transcripts. 2020, Pubmed
Hutvágner, A cellular function for the RNA-interference enzyme Dicer in the maturation of the let-7 small temporal RNA. 2001, Pubmed
Janas, Feed-forward microprocessing and splicing activities at a microRNA-containing intron. 2011, Pubmed
Jiang, Control of ribosomal protein synthesis by the Microprocessor complex. 2021, Pubmed
Jin, Structural Basis for pri-miRNA Recognition by Drosha. 2020, Pubmed
Kataoka, Functional association of the Microprocessor complex with the spliceosome. 2009, Pubmed
Ketting, Dicer functions in RNA interference and in synthesis of small RNA involved in developmental timing in C. elegans. 2001, Pubmed
Kim, Processing of intronic microRNAs. 2007, Pubmed
Kim, High-throughput in vitro processing of human primary microRNA by the recombinant microprocessor. 2022, Pubmed
Kim, Re-evaluation of the roles of DROSHA, Export in 5, and DICER in microRNA biogenesis. 2016, Pubmed
Kim, Bias-minimized quantification of microRNA reveals widespread alternative processing and 3' end modification. 2019, Pubmed
Kim, A quantitative map of human primary microRNA processing sites. 2021, Pubmed
Kobayashi, RISC assembly: Coordination between small RNAs and Argonaute proteins. 2016, Pubmed
Kuehbacher, Role of Dicer and Drosha for endothelial microRNA expression and angiogenesis. 2007, Pubmed
Kwon, Structure of Human DROSHA. 2016, Pubmed
Kwon, Molecular Basis for the Single-Nucleotide Precision of Primary microRNA Processing. 2019, Pubmed
Kwon, ERH facilitates microRNA maturation through the interaction with the N-terminus of DGCR8. 2020, Pubmed
Lagos-Quintana, Identification of novel genes coding for small expressed RNAs. 2001, Pubmed
Landthaler, The human DiGeorge syndrome critical region gene 8 and Its D. melanogaster homolog are required for miRNA biogenesis. 2004, Pubmed
Lataniotis, CRISPR/Cas9 editing reveals novel mechanisms of clustered microRNA regulation and function. 2017, Pubmed
Lau, An abundant class of tiny RNAs with probable regulatory roles in Caenorhabditis elegans. 2001, Pubmed
Lee, MicroRNA maturation: stepwise processing and subcellular localization. 2002, Pubmed
Lee, The nuclear RNase III Drosha initiates microRNA processing. 2003, Pubmed
Lee, MicroRNA genes are transcribed by RNA polymerase II. 2004, Pubmed
Link, Alternative splicing affects the subcellular localization of Drosha. 2016, Pubmed
Liu, HP1BP3, a Chromatin Retention Factor for Co-transcriptional MicroRNA Processing. 2016, Pubmed
Ma, Lower and upper stem-single-stranded RNA junctions together determine the Drosha cleavage site. 2013, Pubmed
Martinez, An Exportin-1-dependent microRNA biogenesis pathway during human cell quiescence. 2017, Pubmed
Meunier, Birth and expression evolution of mammalian microRNA genes. 2013, Pubmed
Morlando, Primary microRNA transcripts are processed co-transcriptionally. 2008, Pubmed
Mourelatos, miRNPs: a novel class of ribonucleoproteins containing numerous microRNAs. 2002, Pubmed
Nguyen, Functional Anatomy of the Human Microprocessor. 2015, Pubmed
Nguyen, Microprocessor depends on hemin to recognize the apical loop of primary microRNA. 2018, Pubmed
Nojima, Mammalian NET-Seq Reveals Genome-wide Nascent Transcription Coupled to RNA Processing. 2015, Pubmed
Olena, Genomic organization of microRNAs. 2010, Pubmed
Partin, Heme enables proper positioning of Drosha and DGCR8 on primary microRNAs. 2017, Pubmed
Partin, Cryo-EM Structures of Human Drosha and DGCR8 in Complex with Primary MicroRNA. 2020, Pubmed
Pawlicki, Primary microRNA transcript retention at sites of transcription leads to enhanced microRNA production. 2008, Pubmed
Pollard, Detection of nonneutral substitution rates on mammalian phylogenies. 2010, Pubmed
Reuter, RNAstructure: software for RNA secondary structure prediction and analysis. 2010, Pubmed
Shang, Genomic Clustering Facilitates Nuclear Processing of Suboptimal Pri-miRNA Loci. 2020, Pubmed
Sievers, Fast, scalable generation of high-quality protein multiple sequence alignments using Clustal Omega. 2011, Pubmed
Slezak-Prochazka, Cellular localization and processing of primary transcripts of exonic microRNAs. 2013, Pubmed
Tang, Phosphorylation of the RNase III enzyme Drosha at Serine300 or Serine302 is required for its nuclear localization. 2010, Pubmed
Tang, Glycogen synthase kinase 3 beta (GSK3β) phosphorylates the RNAase III enzyme Drosha at S300 and S302. 2011, Pubmed
Tang, Acetylation of drosha on the N-terminus inhibits its degradation by ubiquitination. 2013, Pubmed
Truscott, Novel regulation and functional interaction of polycistronic miRNAs. 2016, Pubmed
Valdar, Scoring residue conservation. 2002, Pubmed
Waterhouse, Jalview Version 2--a multiple sequence alignment editor and analysis workbench. 2009, Pubmed
Yang, Stress induces p38 MAPK-mediated phosphorylation and inhibition of Drosha-dependent cell survival. 2015, Pubmed
Yin, Primary microRNA processing is functionally coupled to RNAP II transcription in vitro. 2015, Pubmed
Zarin, Selection maintains signaling function of a highly diverged intrinsically disordered region. 2017, Pubmed
Zarin, Proteome-wide signatures of function in highly diverged intrinsically disordered regions. 2019, Pubmed
Zeng, Efficient processing of primary microRNA hairpins by Drosha requires flanking nonstructured RNA sequences. 2005, Pubmed
Zeng, Recognition and cleavage of primary microRNA precursors by the nuclear processing enzyme Drosha. 2005, Pubmed
