XB-ART-59808
Proc Natl Acad Sci U S A
2023 Jun 06;12023:e2220037120. doi: 10.1073/pnas.2220037120.
Show Gene links
Show Anatomy links
Calcium dynamics at the neural cell primary cilium regulate Hedgehog signaling-dependent neurogenesis in the embryonic neural tube.
Shim S
,
Goyal R
,
Panoutsopoulos AA
,
Balashova OA
,
Lee D
,
Borodinsky LN
.
???displayArticle.abstract???
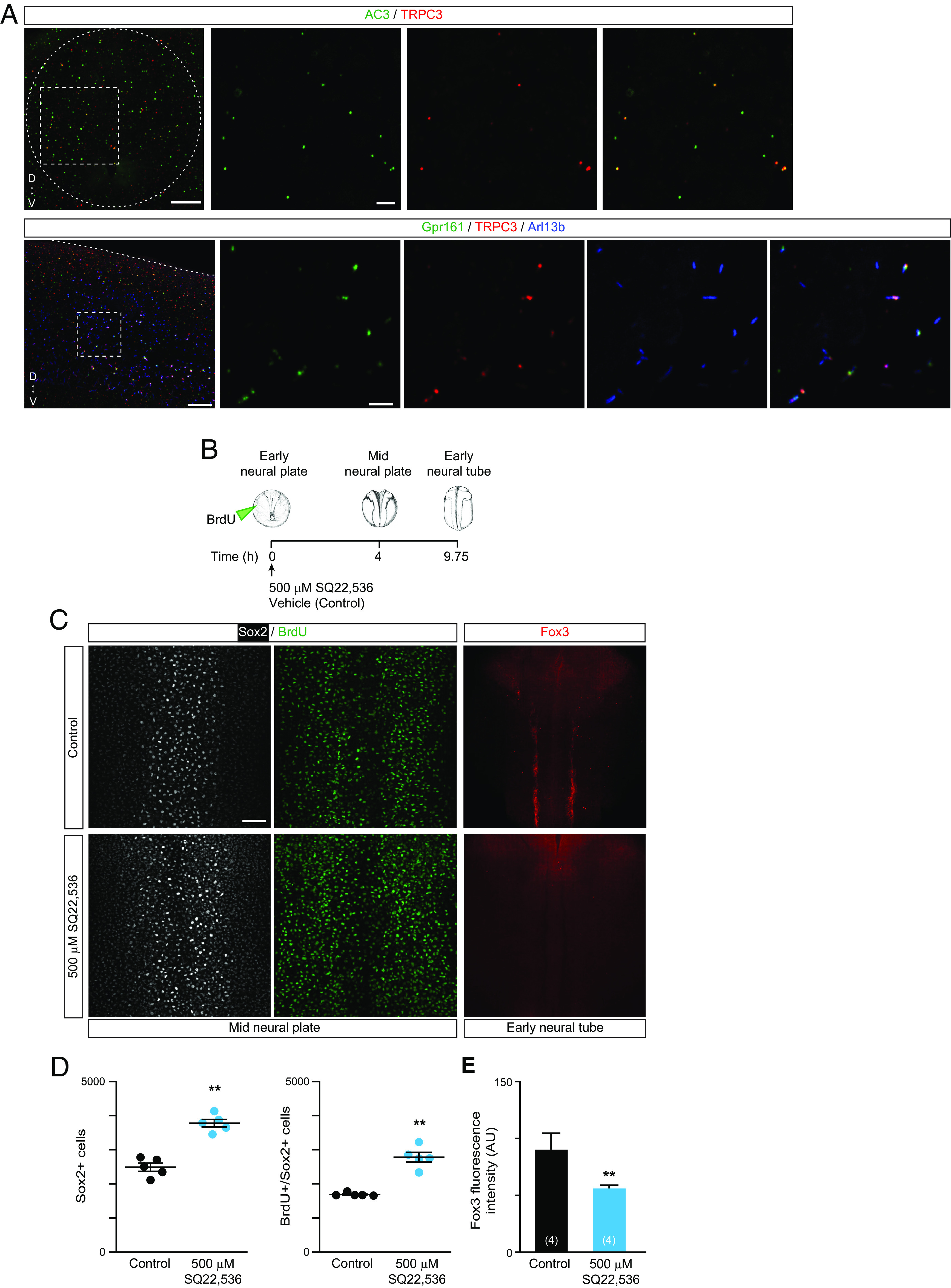
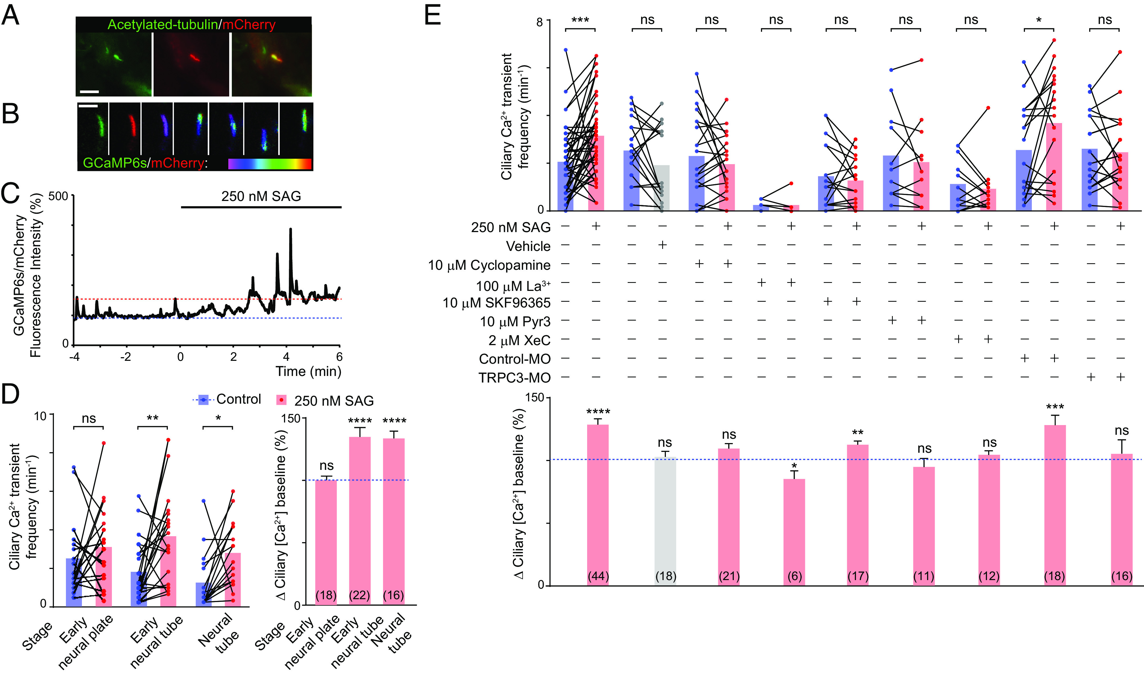
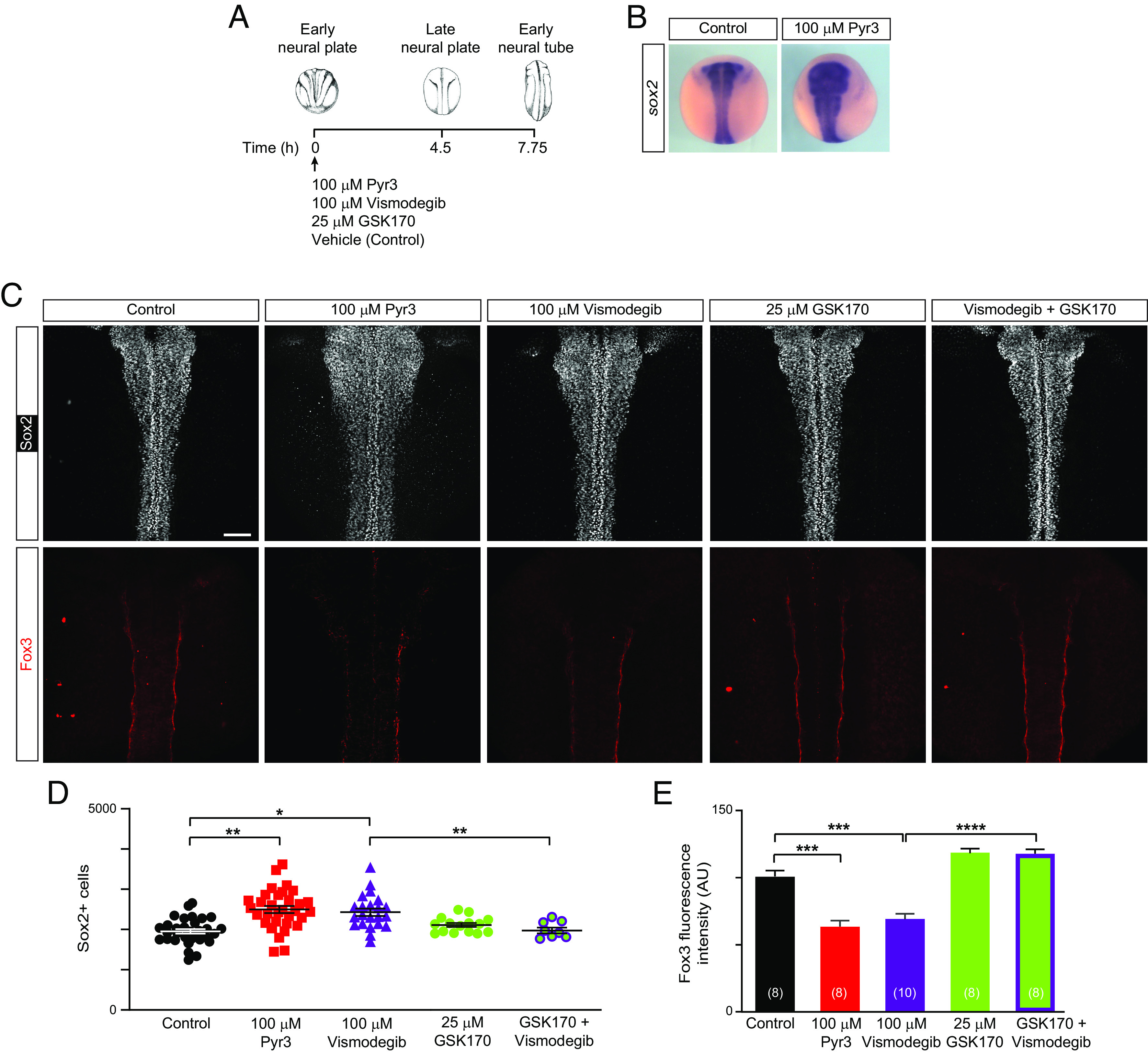
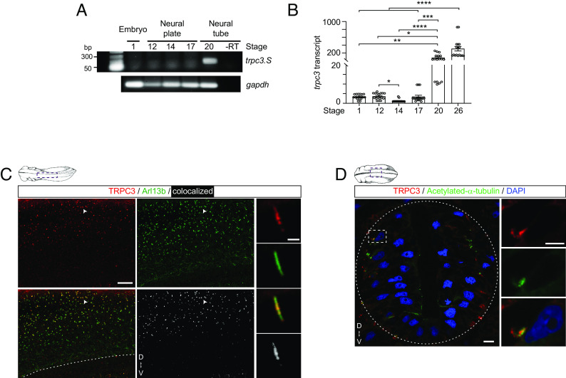
The balance between neural stem cell proliferation and neuronal differentiation is paramount for the appropriate development of the nervous system. Sonic hedgehog (Shh) is known to sequentially promote cell proliferation and specification of neuronal phenotypes, but the signaling mechanisms responsible for the developmental switch from mitogenic to neurogenic have remained unclear. Here, we show that Shh enhances Ca2+ activity at the neural cell primary cilium of developing Xenopus laevis embryos through Ca2+ influx via transient receptor potential cation channel subfamily C member 3 (TRPC3) and release from intracellular stores in a developmental stage-dependent manner. This ciliary Ca2+ activity in turn antagonizes canonical, proliferative Shh signaling in neural stem cells by down-regulating Sox2 expression and up-regulating expression of neurogenic genes, enabling neuronal differentiation. These discoveries indicate that the Shh-Ca2+-dependent switch in neural cell ciliary signaling triggers the switch in Shh action from canonical-mitogenic to neurogenic. The molecular mechanisms identified in this neurogenic signaling axis are potential targets for the treatment of brain tumors and neurodevelopmental disorders.
???displayArticle.pubmedLink??? 37252980
???displayArticle.pmcLink??? PMC10266006
???displayArticle.link??? Proc Natl Acad Sci U S A
???displayArticle.grants??? [+]
R01NS073055 HHS | NIH | National Institute of Neurological Disorders and Stroke (NINDS), R01NS105886 HHS | NIH | National Institute of Neurological Disorders and Stroke (NINDS), R01NS113859 HHS | NIH | National Institute of Neurological Disorders and Stroke (NINDS), R01 NS105886 NINDS NIH HHS , R01 NS113859 NINDS NIH HHS
Genes referenced: shh sox2
???attribute.lit??? ???displayArticles.show???
References [+] :
Abdul-Wajid,
T-type Calcium Channel Regulation of Neural Tube Closure and EphrinA/EPHA Expression.
2015, Pubmed,
Xenbase
Abdul-Wajid, T-type Calcium Channel Regulation of Neural Tube Closure and EphrinA/EPHA Expression. 2015, Pubmed , Xenbase
Ahlfeld, Sox2 requirement in sonic hedgehog-associated medulloblastoma. 2013, Pubmed
Andersson, Identification of intrinsic determinants of midbrain dopamine neurons. 2006, Pubmed
Bachmann, Gpr161 anchoring of PKA consolidates GPCR and cAMP signaling. 2016, Pubmed
Baek, Baseline correction using asymmetrically reweighted penalized least squares smoothing. 2015, Pubmed
Balashova, Folate receptor 1 is necessary for neural plate cell apical constriction during Xenopus neural tube formation. 2017, Pubmed , Xenbase
Balaskas, Gene regulatory logic for reading the Sonic Hedgehog signaling gradient in the vertebrate neural tube. 2012, Pubmed
Bandyopadhyay, Apical localization of a functional TRPC3/TRPC6-Ca2+-signaling complex in polarized epithelial cells. Role in apical Ca2+ influx. 2005, Pubmed
Belgacem, Sonic hedgehog signaling is decoded by calcium spike activity in the developing spinal cord. 2011, Pubmed , Xenbase
Belgacem, Inversion of Sonic hedgehog action on its canonical pathway by electrical activity. 2015, Pubmed , Xenbase
Borodinsky, Activity-dependent homeostatic specification of transmitter expression in embryonic neurons. 2004, Pubmed , Xenbase
Boulay, Modulation of Ca(2+) entry by polypeptides of the inositol 1,4, 5-trisphosphate receptor (IP3R) that bind transient receptor potential (TRP): evidence for roles of TRP and IP3R in store depletion-activated Ca(2+) entry. 1999, Pubmed
Burger, Maximizing mutagenesis with solubilized CRISPR-Cas9 ribonucleoprotein complexes. 2016, Pubmed
Bylund, Vertebrate neurogenesis is counteracted by Sox1-3 activity. 2003, Pubmed
Caspary, The graded response to Sonic Hedgehog depends on cilia architecture. 2007, Pubmed , Xenbase
Cayuso, The Sonic hedgehog pathway independently controls the patterning, proliferation and survival of neuroepithelial cells by regulating Gli activity. 2006, Pubmed
Corbit, Vertebrate Smoothened functions at the primary cilium. 2005, Pubmed
DeCaen, Direct recording and molecular identification of the calcium channel of primary cilia. 2013, Pubmed
Delling, Primary cilia are specialized calcium signalling organelles. 2013, Pubmed
Evsen, Progression of neurogenesis in the inner ear requires inhibition of Sox2 transcription by neurogenin1 and neurod1. 2013, Pubmed
Favaro, Hippocampal development and neural stem cell maintenance require Sox2-dependent regulation of Shh. 2009, Pubmed
Goodrich, Altered neural cell fates and medulloblastoma in mouse patched mutants. 1997, Pubmed
Graham, SOX2 functions to maintain neural progenitor identity. 2003, Pubmed
Guo, Protein kinase Cα and integrin-linked kinase mediate the negative axon guidance effects of Sonic hedgehog. 2012, Pubmed
Hagey, Sox2 acts in a dose-dependent fashion to regulate proliferation of cortical progenitors. 2014, Pubmed
Halaszovich, Inhibition of TRP3 channels by lanthanides. Block from the cytosolic side of the plasma membrane. 2000, Pubmed
Han, Role of primary cilia in brain development and cancer. 2010, Pubmed
Hildebrandt, Ciliopathies. 2011, Pubmed
Hofmann, Direct activation of human TRPC6 and TRPC3 channels by diacylglycerol. 1999, Pubmed
Jiang, Direct visualization of cAMP signaling in primary cilia reveals up-regulation of ciliary GPCR activity following Hedgehog activation. 2019, Pubmed
Jin, Cilioplasm is a cellular compartment for calcium signaling in response to mechanical and chemical stimuli. 2014, Pubmed
Kiyonaka, Selective and direct inhibition of TRPC3 channels underlies biological activities of a pyrazole compound. 2009, Pubmed
Klatt Shaw, Intracellular Calcium Mobilization Is Required for Sonic Hedgehog Signaling. 2018, Pubmed
Lee, Gli1 is a target of Sonic hedgehog that induces ventral neural tube development. 1997, Pubmed , Xenbase
Li, Calcium oscillations coordinate feather mesenchymal cell movement by SHH dependent modulation of gap junction networks. 2018, Pubmed
Lim, Development and Functional Diversification of Cortical Interneurons. 2018, Pubmed
Louvi, Cilia in the CNS: the quiet organelle claims center stage. 2011, Pubmed
Ma, Regulation of motor neuron specification by phosphorylation of neurogenin 2. 2008, Pubmed
Maklad, Calcium Signalling in Medulloblastoma: An In Silico Analysis of the Expression of Calcium Regulating Genes in Patient Samples. 2021, Pubmed
Malmersjö, Neural progenitors organize in small-world networks to promote cell proliferation. 2013, Pubmed
Merritt, SK&F 96365, a novel inhibitor of receptor-mediated calcium entry. 1990, Pubmed
Mick, Proteomics of Primary Cilia by Proximity Labeling. 2015, Pubmed , Xenbase
Mill, Sonic hedgehog-dependent activation of Gli2 is essential for embryonic hair follicle development. 2003, Pubmed
Moreno-Mateos, CRISPRscan: designing highly efficient sgRNAs for CRISPR-Cas9 targeting in vivo. 2015, Pubmed , Xenbase
Mukhopadhyay, The ciliary G-protein-coupled receptor Gpr161 negatively regulates the Sonic hedgehog pathway via cAMP signaling. 2013, Pubmed
Namimatsu, Reversing the effects of formalin fixation with citraconic anhydride and heat: a universal antigen retrieval method. 2005, Pubmed
Ohnuma, Neurogenesis and the cell cycle. 2003, Pubmed
Okano, Cell types to order: temporal specification of CNS stem cells. 2009, Pubmed
Pal, Primary cilium and sonic hedgehog signaling during neural tube patterning: role of GPCRs and second messengers. 2015, Pubmed
Rohatgi, The ciliary membrane. 2010, Pubmed
Selvadurai, Medulloblastoma Arises from the Persistence of a Rare and Transient Sox2+ Granule Neuron Precursor. 2020, Pubmed
Sequerra, NMDA Receptor Signaling Is Important for Neural Tube Formation and for Preventing Antiepileptic Drug-Induced Neural Tube Defects. 2018, Pubmed , Xenbase
Session, Genome evolution in the allotetraploid frog Xenopus laevis. 2016, Pubmed , Xenbase
Shen, Predictable and precise template-free CRISPR editing of pathogenic variants. 2018, Pubmed
Sheu, A serotonergic axon-cilium synapse drives nuclear signaling to alter chromatin accessibility. 2022, Pubmed
Shim, A critical role for STIM1 in filopodial calcium entry and axon guidance. 2013, Pubmed , Xenbase
Shkumatava, Shh directs cell-cycle exit by activating p57Kip2 in the zebrafish retina. 2005, Pubmed
Singh, The transient receptor potential channel antagonist SKF96365 is a potent blocker of low-voltage-activated T-type calcium channels. 2010, Pubmed
Singla, The primary cilium as the cell's antenna: signaling at a sensory organelle. 2006, Pubmed
Spencer, Growth at Cold Temperature Increases the Number of Motor Neurons to Optimize Locomotor Function. 2019, Pubmed , Xenbase
Spitzer, Electrical activity in early neuronal development. 2006, Pubmed
Su, Genetically encoded calcium indicator illuminates calcium dynamics in primary cilia. 2013, Pubmed
Sutter, Cerebellar stem cells act as medulloblastoma-initiating cells in a mouse model and a neural stem cell signature characterizes a subset of human medulloblastomas. 2010, Pubmed
Swapna, Interplay between electrical activity and bone morphogenetic protein signaling regulates spinal neuron differentiation. 2012, Pubmed , Xenbase
Swartling, Deregulated proliferation and differentiation in brain tumors. 2015, Pubmed
Taipale, Effects of oncogenic mutations in Smoothened and Patched can be reversed by cyclopamine. 2000, Pubmed
Takanaga, Gli2 is a novel regulator of sox2 expression in telencephalic neuroepithelial cells. 2009, Pubmed
Taranova, SOX2 is a dose-dependent regulator of retinal neural progenitor competence. 2006, Pubmed
Tkatchenko, Whole-mount BrdU staining of proliferating cells by DNase treatment: application to postnatal mammalian retina. 2006, Pubmed
Truong, Vertebrate cells differentially interpret ciliary and extraciliary cAMP. 2021, Pubmed
Vanner, Quiescent sox2(+) cells drive hierarchical growth and relapse in sonic hedgehog subgroup medulloblastoma. 2014, Pubmed
Vuolo, Ciliary adenylyl cyclases control the Hedgehog pathway. 2015, Pubmed
Wang, Hedgehog-regulated processing of Gli3 produces an anterior/posterior repressor gradient in the developing vertebrate limb. 2000, Pubmed , Xenbase
Yildirim, Molecular cloning of TRPC3a, an N-terminally extended, store-operated variant of the human C3 transient receptor potential channel. 2005, Pubmed
