XB-ART-59804
iScience
2023 May 19;265:106585. doi: 10.1016/j.isci.2023.106585.
Show Gene links
Show Anatomy links
Blastopore gating mechanism to regulate extracellular fluid excretion.
Kato S
,
Inomata H
.
???displayArticle.abstract???
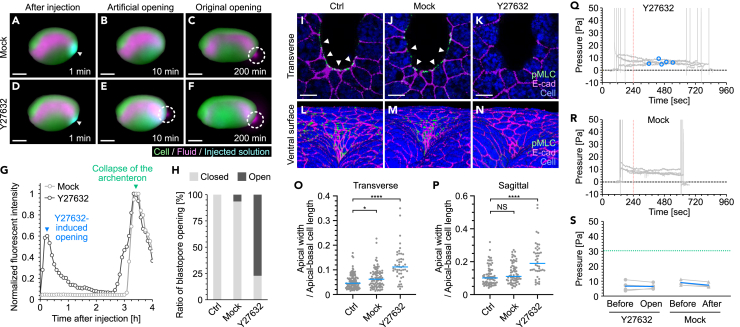
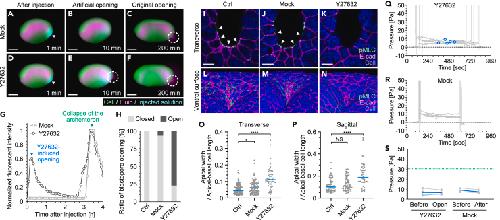
Fluid uptake and efflux play roles in early embryogenesis as well as in adult homeostasis. Multicellular organisms have two main pathways for fluid movement: cellular-level, such as transcellular and paracellular pathways, and tissue-level, involving muscle contraction. Interestingly, early Xenopus embryos with immature functional muscles excrete archenteron fluid via a tissue-level mechanism that opens the blastopore through a gating mechanism that is unclear. Using microelectrodes, we show that the archenteron has a constant fluid pressure and as development progress the blastopore pressure resistance decreases. Combining physical perturbations and imaging analyses, we found that the pushing force exerted by the circumblastoporal collars (CBCs) at the slit periphery regulates pressure resistance. We show that apical constriction at the blastopore dorsoventral ends contributes to this pushing force, and relaxation of ventral constriction causes fluid excretion. These results indicate that actomyosin contraction mediates temporal control of tissue-level blastopore opening and fluid excretion in early Xenopus embryos.
???displayArticle.pubmedLink??? 37192977
???displayArticle.pmcLink??? PMC10182286
???displayArticle.link??? iScience
???attribute.lit??? ???displayArticles.show???
References [+] :
Agre, Aquaporin CHIP: the archetypal molecular water channel. 1993, Pubmed , Xenbase
Andersson, Urinary bladder contraction and relaxation: physiology and pathophysiology. 2004, Pubmed
Ayala-Torres, Tricellulin Effect on Paracellular Water Transport. 2019, Pubmed
Barua, Mechanics of Fluid-Filled Interstitial Gaps. II. Gap Characteristics in Xenopus Embryonic Ectoderm. 2017, Pubmed , Xenbase
Chan, Hydraulic control of mammalian embryo size and cell fate. 2019, Pubmed
Chan, Integration of luminal pressure and signalling in tissue self-organization. 2020, Pubmed
Chanoine, Xenopus muscle development: from primary to secondary myogenesis. 2003, Pubmed , Xenbase
Chien, Mechanical Strain Determines Cilia Length, Motility, and Planar Position in the Left-Right Organizer. 2018, Pubmed , Xenbase
Chugh, Hydrostatic pressure as a driver of cell and tissue morphogenesis. 2022, Pubmed
Coravos, Apical Sarcomere-like Actomyosin Contracts Nonmuscle Drosophila Epithelial Cells. 2016, Pubmed
Davidson, Neural tube closure in Xenopus laevis involves medial migration, directed protrusive activity, cell intercalation and convergent extension. 1999, Pubmed , Xenbase
Day, Human aquaporins: regulators of transcellular water flow. 2014, Pubmed
Denk-Lobnig, Modular regulation of Rho family GTPases in development. 2019, Pubmed
Dumortier, Hydraulic fracturing and active coarsening position the lumen of the mouse blastocyst. 2019, Pubmed
Ewald, Regional requirements for Dishevelled signaling during Xenopus gastrulation: separable effects on blastopore closure, mesendoderm internalization and archenteron formation. 2004, Pubmed , Xenbase
Fainsod, On the function of BMP-4 in patterning the marginal zone of the Xenopus embryo. 1994, Pubmed , Xenbase
Feroze, Mechanics of blastopore closure during amphibian gastrulation. 2015, Pubmed , Xenbase
Fischbarg, Fluid transport across leaky epithelia: central role of the tight junction and supporting role of aquaporins. 2010, Pubmed
Gibbons, Role of anal cushions in maintaining continence. 1986, Pubmed
Gómez-Martínez, Silicon chips detect intracellular pressure changes in living cells. 2013, Pubmed
Gont, Tail formation as a continuation of gastrulation: the multiple cell populations of the Xenopus tailbud derive from the late blastopore lip. 1993, Pubmed , Xenbase
Hamilton, The formation of somites in Xenopus. 1969, Pubmed , Xenbase
Heer, Tension, contraction and tissue morphogenesis. 2017, Pubmed
Ishizaki, Pharmacological properties of Y-27632, a specific inhibitor of rho-associated kinases. 2000, Pubmed
Jung, Clinical and functional anatomy of the urethral sphincter. 2012, Pubmed
Kawabe, Morphological Changes of Myoepithelial Cells in the Rat Submandibular Gland Following the Application of Surgical Stimuli. 2016, Pubmed
Keller, Dynamic determinations: patterning the cell behaviours that close the amphibian blastopore. 2008, Pubmed , Xenbase
Lay, Upconverting Nanoparticles as Optical Sensors of Nano- to Micro-Newton Forces. 2017, Pubmed
Lay, Optically Robust and Biocompatible Mechanosensitive Upconverting Nanoparticles. 2019, Pubmed
Lee, Actomyosin contractility and microtubules drive apical constriction in Xenopus bottle cells. 2007, Pubmed , Xenbase
Leonavicius, Mechanics of mouse blastocyst hatching revealed by a hydrogel-based microdeformation assay. 2018, Pubmed
Lestar, The composition of anal basal pressure. An in vivo and in vitro study in man. 1989, Pubmed
Luu, PAPC mediates self/non-self-distinction during Snail1-dependent tissue separation. 2015, Pubmed , Xenbase
Margetis, Pathophysiology of internal hemorrhoids. 2019, Pubmed
Martin, Apical constriction: themes and variations on a cellular mechanism driving morphogenesis. 2014, Pubmed
Moosmann, X-ray phase-contrast in vivo microtomography probes new aspects of Xenopus gastrulation. 2013, Pubmed , Xenbase
Mosaliganti, Size control of the inner ear via hydraulic feedback. 2019, Pubmed
Mulinari, Rho-guanine nucleotide exchange factors during development: Force is nothing without control. 2010, Pubmed
Munjal, Extracellular hyaluronate pressure shaped by cellular tethers drives tissue morphogenesis. 2021, Pubmed
Muntz, Myogenesis in the trunk and leg during development of the tadpole of Xenopus laevis (Daudin 1802). 1975, Pubmed , Xenbase
Oakes, Optogenetic control of RhoA reveals zyxin-mediated elasticity of stress fibres. 2017, Pubmed
Pfister, Molecular model for force production and transmission during vertebrate gastrulation. 2016, Pubmed , Xenbase
Pipitone, Urethral function and failure: A review of current knowledge of urethral closure mechanisms, how they vary, and how they are affected by life events. 2021, Pubmed
Popov, The RhoGEF protein Plekhg5 regulates apical constriction of bottle cells during gastrulation. 2018, Pubmed , Xenbase
Rosenthal, Claudin-15 forms a water channel through the tight junction with distinct function compared to claudin-2. 2020, Pubmed
Rosenthal, Claudin-2, a component of the tight junction, forms a paracellular water channel. 2010, Pubmed
Schliffka, Multiscale analysis of single and double maternal-zygotic Myh9 and Myh10 mutants during mouse preimplantation development. 2021, Pubmed
Schweickert, Cilia-driven leftward flow determines laterality in Xenopus. 2007, Pubmed , Xenbase
Shook, Large, long range tensile forces drive convergence during Xenopus blastopore closure and body axis elongation. 2018, Pubmed , Xenbase
Shook, Characterization of convergent thickening, a major convergence force producing morphogenic movement in amphibians. 2022, Pubmed , Xenbase
Skoglund, Convergence and extension at gastrulation require a myosin IIB-dependent cortical actin network. 2008, Pubmed , Xenbase
Spring, Epithelial Fluid Transport--A Century of Investigation. 1999, Pubmed
Suzuki, Molecular mechanisms of cell shape changes that contribute to vertebrate neural tube closure. 2012, Pubmed
Suzuki Bellucci, External urethral sphincter pressure measurement: an accurate method for the diagnosis of detrusor external sphincter dyssynergia? 2012, Pubmed
Swinburne, Lamellar projections in the endolymphatic sac act as a relief valve to regulate inner ear pressure. 2018, Pubmed
TUFT, The uptake and distribution of water in the embryo of Xenopus laevis (Daudin). 1962, Pubmed , Xenbase
Valon, Optogenetic control of cellular forces and mechanotransduction. 2017, Pubmed
Wallingford, Dishevelled controls cell polarity during Xenopus gastrulation. 2000, Pubmed , Xenbase
Walmsley, Adult and embryonic blood and endothelium derive from distinct precursor populations which are differentially programmed by BMP in Xenopus. 2002, Pubmed , Xenbase
Wang, Characterizing Inner Pressure and Stiffness of Trophoblast and Inner Cell Mass of Blastocysts. 2018, Pubmed
Yamamoto, Optogenetic relaxation of actomyosin contractility uncovers mechanistic roles of cortical tension during cytokinesis. 2021, Pubmed , Xenbase
Yang, Microscale pressure measurements based on an immiscible fluid/fluid interface. 2019, Pubmed
