XB-ART-59759
J Biol Chem
2023 Jun 01;2996:104736. doi: 10.1016/j.jbc.2023.104736.
Show Gene links
Show Anatomy links
Augmin is a Ran-regulated spindle assembly factor.
???displayArticle.abstract???
Mitotic spindles are composed of microtubules (MTs) that must nucleate at the right place and time. Ran regulates this process by directly controlling the release of spindle assembly factors (SAFs) from nucleocytoplasmic shuttle proteins importin-αβ and subsequently forms a biochemical gradient of SAFs localized around chromosomes. The majority of spindle MTs are generated by branching MT nucleation, which has been shown to require an eight-subunit protein complex known as augmin. In Xenopus laevis, Ran can control branching through a canonical SAF, TPX2, which is nonessential in Drosophila melanogaster embryos and HeLa cells. Thus, how Ran regulates branching MT nucleation when TPX2 is not required remains unknown. Here, we use in vitro pulldowns and total internal reflection fluorescence microscopy to show that augmin is a Ran-regulated SAF. We demonstrate that augmin directly interacts with both importin-α and importin-β through two nuclear localization sequences on the Haus8 subunit, which overlap with the MT-binding site. Moreover, we show that Ran controls localization of augmin to MTs in both Xenopus egg extract and in vitro. Our results demonstrate that RanGTP directly regulates augmin, which establishes a new way by which Ran controls branching MT nucleation and spindle assembly both in the absence and presence of TPX2.
???displayArticle.pubmedLink??? 37086784
???displayArticle.pmcLink??? PMC10318467
???displayArticle.link??? J Biol Chem
???displayArticle.grants??? [+]
Species referenced: Xenopus laevis
Genes referenced: haus1 haus2 haus3 haus4 haus5 haus6 haus7 haus8 isyna1 ran tpx2
GO keywords: spindle assembly
???attribute.lit??? ???displayArticles.show???
|
|
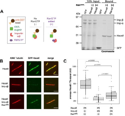
Figure 1. Augmin binds to importins. A, structure of the augmin complex, broken into the γ-TuRC binding T-III (pink), comprised of subunits Haus1 and Haus3–5, and the MT-binding T-II (blue), comprised of subunits Haus2 and Haus6–8. The disordered N terminus of Haus8 (shown as a dashed blue line) contains the primary MT-binding site. Structure of Xenopus augmin was taken from Ref. (39). B, glutathione beads bound to either GST (control), GST-importin-αΔIBB, or GST-importin-β were incubated with full-length augmin, then both the input and bound fraction were Western blotted for intact augmin complexes using an antibody against the Strep-tagged subunits Haus3 (T-III) and Haus8 (T-II). Below, GST and GST-importin loading was demonstrated by Coomassie stain. C, as in (B), importin-bound beads were incubated with augmin, either T-III or T-II, and binding of intact augmin subcomplex was detected via Western blot against the Strep-tagged subunits Haus3 and Haus8. D, Haus81–150 (fused to an N-terminal Strep-tagged GFP) was incubated with importin-bound beads, and binding was detected via Western blot. E, augmin complex lacking the N-terminal 150 residues of Haus8 was incubated with importin-bound beads, and binding of intact augmin complex was detected via Western blot against augmin subunit Haus1. γ-TuRC, γ-tubulin ring complex; GST, glutathione-S-transferase; IBB, importin-β binding; MT, microtubule; T-III, tetramer III. |
|
|
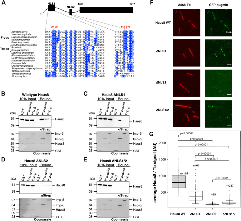
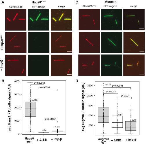
Figure 2. Haus8 of augmin binds to importins and MTs through two NLS sites. A, the augmin subunit Haus8 is predicted to contain two NLS sequences within its disordered N terminus (43). The domain architecture of Haus8 is cartooned at top, and the sequence of each predicted NLS in Xenopus laevis is shown at the bottom. X. laevis Haus8 is shown aligned to other vertebrate orthologs below, and all basic residues (arginine abbreviated as R and lysine as K) are highlighted in blue. Indicated in red at the top of the sequence are the pairs of basic residues mutated to alanine to generate the Haus8 mutants ΔNLS1 (K27A/K28A) and ΔNLS2 (K143A/K144A). B–E, pulldowns of Strep-GFP-Haus81–150, either wildtype or containing the indicated NLS mutants, were conducted as for Figure 1D. F, selected TIRF images of in vitro binding of GST-GFP-Haus81–150 to stabilized MT seeds. Haus8 constructs with mutated residues in NLS1 and/or NLS2 result in a reduction in binding, as quantified in G. Images belonging to the same experiment were contrast matched. To compare augmin fluorescence intensity across experiments, the intensity was normalized with respect to the tubulin signal. G, boxplot of average GFP-Haus8 signal relative to the average tubulin signal, where each marker represents a single MT from the experiment shown in F. The total number of MTs (n) was collected from two replicates. Center lines show the medians; box limits indicate the 25th and 75th percentiles as determined by R software; whiskers extend 1.5 times the interquartile range from the 25th and 75th percentiles. p Values were calculated from independent t tests. GST, glutathione-S-transferase; MT, microtubule; NLS, nuclear localization signal; TIRF, total internal reflection fluorescence. |
|
|
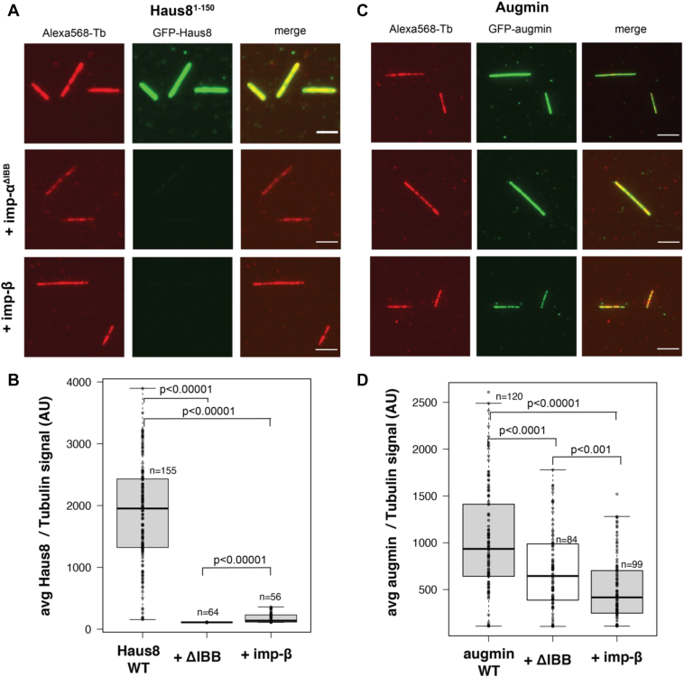
Figure 3. Importins regulate augmin binding to MTs. A, WT GST-GFP-Haus8 localizes strongly to GMPCPP-stabilized MT seeds in vitro (top row), as visualized by TIRF microscopy. In the presence of importin-αΔIBB (middle row) or importin-β (bottom row), binding of Haus8 to MTs is diminished. This is quantified in B. B, boxplot of average GFP-Haus8 signal relative to the average tubulin signal, where each marker represents a single MT from the experiment shown in F. The total number of MTs (n) was collected from two replicates. The boxes extend from the 25th to 75th percentile, and the upper and lower bars represent the minimum and maximum, respectively. p Values were calculated from independent t tests. C, WT GFP-labeled augmin localized to GMPCPP-stabilized MT seeds in vitro (top row), as visualized by TIRF microscopy. In the presence of importin-αΔIBB (middle row) or importin-β (bottom row), binding of augmin to MTs is decreased but not eliminated. This is quantified in D. D, boxplot of average GFP-augmin signal relative to the average tubulin signal, where each marker represents a single MT from the experiment shown in F. The total number of MTs (n) was collected from two replicates using two independent augmin preparations. Center lines show the medians; box limits indicate the 25th and 75th percentiles as determined by R software; whiskers extend 1.5 times the interquartile range from the 25th and 75th percentiles. p Values were calculated from independent t tests. In A and C, images belonging to the same experiment were contrast matched. To compare Haus8 fluorescence intensity across experiments, the intensity was normalized with respect to the tubulin signal. Scale bars correspond to 5 μm. GST, glutathione-S-transferase; IBB, importin-β binding; MT, microtubule; TIRF, total internal reflection fluorescence. |
|
|
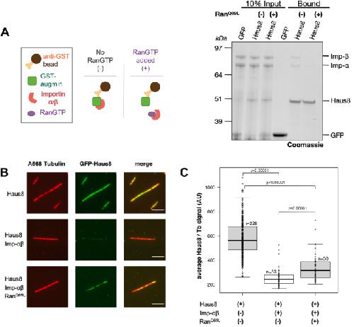
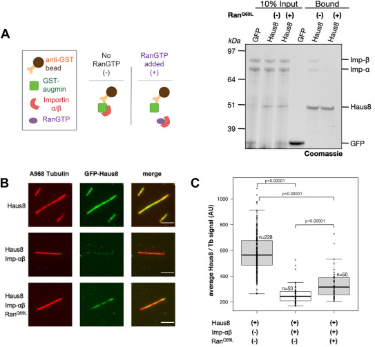
Figure 4. RanGTP releases importin inhibition of MT binding. A, GFP or GFP-Haus81–150 was bound to α-GFP magnetic resin and incubated with importin-αβ in the presence or the absence of a 10-fold excess of RanQ69L. Both importin-αβ binding and augmin loading were assessed by Coomassie staining and the intensity of bands at the indicated sizes. B, in vitro localization of GST-GFP-Haus81–150 binding to GMPCPP-stabilized MT seeds, as visualized by TIRF microscopy (top row). Addition of importin-αβ heterodimer inhibits binding of Haus8 to MTs (middle row), whereas addition of RanQ69L rescues MT binding of Haus8 (bottom row). Images belonging to the same experiment were contrast matched. To compare Haus8 fluorescence intensity across experiments, the intensity was normalized with respect to the tubulin signal. This is quantified in C. C, boxplot of average GFP-Haus8 signal relative to the average tubulin signal, where each marker represents a single MT from the experiment shown in F. n corresponds to the total number of MTs. Center lines show the medians; box limits indicate the 25th and 75th percentiles as determined by R software; whiskers extend 1.5 times the interquartile range from the 25th and 75th percentiles. p Values were calculated from independent t tests. Scale bars correspond to 5 μm. GST, glutathione-S-transferase; MT, microtubule; TIRF, total internal reflection fluorescence. |
|
|
Figure 5. Ran regulates augmin in Xenopus egg extract. A (top), schematic of immunoprecipitation (IP) strategy where antibodies were conjugated to magnetic beads (top). Bottom, Western blot of IPs for a control antibody (immunoglobulin [IgG]) and antiaugmin in the presence or the absence of RanQ69L. B, TIRF images of augmin in Xenopus egg extract in the absence (left column) and presence (right column) of RanQ69L. Branching MT nucleation reactions were carried out with Alexa568-labeled tubulin and fixed after 15 min. Endogenous augmin was detected via indirect immunofluorescence with custom primary antibodies against Haus8 and Alexa488-conjugated secondary antibodies. Scale bar corresponds to 5 μm. MT, microtubule; TIRF, total internal reflection fluorescence. |
|
|
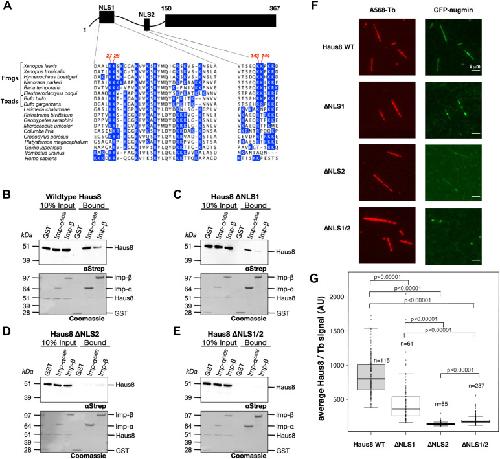
Supplemental Figure 1: Sequence alignment of the N-terminus of Haus8. Selected species include frogs (Xenopus, Hymenochirus, Nanorana, Rana, and Eleutherodactylus), toads (Bufo), other amphibians (Latimeria, Rhinatrema, Geotrypetes, and Microcaecilia), as well as reptiles (Columba, Crocodylus, Platysternon, and Gekko) and mammals (Vombatus and Homo sapiens). Basic lysine and arginine residues are highlighted in blue. Note that, due to incomplete genome annotation, the first exon of Gekko japonicus is missing. NLS1 is indicated with yellow asterisks and NLS2 with green asterisks. |
|
|
Figure 1. Augmin binds to importins.A, structure of the augmin complex, broken into the γ-TuRC binding T-III (pink), comprised of subunits Haus1 and Haus3–5, and the MT-binding T-II (blue), comprised of subunits Haus2 and Haus6–8. The disordered N terminus of Haus8 (shown as a dashed blue line) contains the primary MT-binding site. Structure of Xenopus augmin was taken from Ref. (39). B, glutathione beads bound to either GST (control), GST-importin-αΔIBB, or GST-importin-β were incubated with full-length augmin, then both the input and bound fraction were Western blotted for intact augmin complexes using an antibody against the Strep-tagged subunits Haus3 (T-III) and Haus8 (T-II). Below, GST and GST-importin loading was demonstrated by Coomassie stain. C, as in (B), importin-bound beads were incubated with augmin, either T-III or T-II, and binding of intact augmin subcomplex was detected via Western blot against the Strep-tagged subunits Haus3 and Haus8. D, Haus81–150 (fused to an N-terminal Strep-tagged GFP) was incubated with importin-bound beads, and binding was detected via Western blot. E, augmin complex lacking the N-terminal 150 residues of Haus8 was incubated with importin-bound beads, and binding of intact augmin complex was detected via Western blot against augmin subunit Haus1. γ-TuRC, γ-tubulin ring complex; GST, glutathione-S-transferase; IBB, importin-β binding; MT, microtubule; T-III, tetramer III. |
|
|
Figure 2. Haus8 of augmin binds to importins and MTs through two NLS sites.A, the augmin subunit Haus8 is predicted to contain two NLS sequences within its disordered N terminus (43). The domain architecture of Haus8 is cartooned at top, and the sequence of each predicted NLS in Xenopus laevis is shown at the bottom. X. laevis Haus8 is shown aligned to other vertebrate orthologs below, and all basic residues (arginine abbreviated as R and lysine as K) are highlighted in blue. Indicated in red at the top of the sequence are the pairs of basic residues mutated to alanine to generate the Haus8 mutants ΔNLS1 (K27A/K28A) and ΔNLS2 (K143A/K144A). B–E, pulldowns of Strep-GFP-Haus81–150, either wildtype or containing the indicated NLS mutants, were conducted as for Figure 1D. F, selected TIRF images of in vitro binding of GST-GFP-Haus81–150 to stabilized MT seeds. Haus8 constructs with mutated residues in NLS1 and/or NLS2 result in a reduction in binding, as quantified in G. Images belonging to the same experiment were contrast matched. To compare augmin fluorescence intensity across experiments, the intensity was normalized with respect to the tubulin signal. G, boxplot of average GFP-Haus8 signal relative to the average tubulin signal, where each marker represents a single MT from the experiment shown in F. The total number of MTs (n) was collected from two replicates. Center lines show the medians; box limits indicate the 25th and 75th percentiles as determined by R software; whiskers extend 1.5 times the interquartile range from the 25th and 75th percentiles. p Values were calculated from independent t tests. GST, glutathione-S-transferase; MT, microtubule; NLS, nuclear localization signal; TIRF, total internal reflection fluorescence. |
|
|
Figure 3. Importins regulate augmin binding to MTs.A, WT GST-GFP-Haus8 localizes strongly to GMPCPP-stabilized MT seeds in vitro (top row), as visualized by TIRF microscopy. In the presence of importin-αΔIBB (middle row) or importin-β (bottom row), binding of Haus8 to MTs is diminished. This is quantified in B. B, boxplot of average GFP-Haus8 signal relative to the average tubulin signal, where each marker represents a single MT from the experiment shown in F. The total number of MTs (n) was collected from two replicates. The boxes extend from the 25th to 75th percentile, and the upper and lower bars represent the minimum and maximum, respectively. p Values were calculated from independent t tests. C, WT GFP-labeled augmin localized to GMPCPP-stabilized MT seeds in vitro (top row), as visualized by TIRF microscopy. In the presence of importin-αΔIBB (middle row) or importin-β (bottom row), binding of augmin to MTs is decreased but not eliminated. This is quantified in D. D, boxplot of average GFP-augmin signal relative to the average tubulin signal, where each marker represents a single MT from the experiment shown in F. The total number of MTs (n) was collected from two replicates using two independent augmin preparations. Center lines show the medians; box limits indicate the 25th and 75th percentiles as determined by R software; whiskers extend 1.5 times the interquartile range from the 25th and 75th percentiles. p Values were calculated from independent t tests. In A and C, images belonging to the same experiment were contrast matched. To compare Haus8 fluorescence intensity across experiments, the intensity was normalized with respect to the tubulin signal. Scale bars correspond to 5 μm. GST, glutathione-S-transferase; IBB, importin-β binding; MT, microtubule; TIRF, total internal reflection fluorescence. |
|
|
Figure 4. RanGTP releases importin inhibition of MT binding.A, GFP or GFP-Haus81–150 was bound to α-GFP magnetic resin and incubated with importin-αβ in the presence or the absence of a 10-fold excess of RanQ69L. Both importin-αβ binding and augmin loading were assessed by Coomassie staining and the intensity of bands at the indicated sizes. B, in vitro localization of GST-GFP-Haus81–150 binding to GMPCPP-stabilized MT seeds, as visualized by TIRF microscopy (top row). Addition of importin-αβ heterodimer inhibits binding of Haus8 to MTs (middle row), whereas addition of RanQ69L rescues MT binding of Haus8 (bottom row). Images belonging to the same experiment were contrast matched. To compare Haus8 fluorescence intensity across experiments, the intensity was normalized with respect to the tubulin signal. This is quantified in C. C, boxplot of average GFP-Haus8 signal relative to the average tubulin signal, where each marker represents a single MT from the experiment shown in F. n corresponds to the total number of MTs. Center lines show the medians; box limits indicate the 25th and 75th percentiles as determined by R software; whiskers extend 1.5 times the interquartile range from the 25th and 75th percentiles. p Values were calculated from independent t tests. Scale bars correspond to 5 μm. GST, glutathione-S-transferase; MT, microtubule; TIRF, total internal reflection fluorescence. |
|
|
Figure 5. Ran regulates augmin in Xenopus egg extract.A (top), schematic of immunoprecipitation (IP) strategy where antibodies were conjugated to magnetic beads (top). Bottom, Western blot of IPs for a control antibody (immunoglobulin [IgG]) and antiaugmin in the presence or the absence of RanQ69L. B, TIRF images of augmin in Xenopus egg extract in the absence (left column) and presence (right column) of RanQ69L. Branching MT nucleation reactions were carried out with Alexa568-labeled tubulin and fixed after 15 min. Endogenous augmin was detected via indirect immunofluorescence with custom primary antibodies against Haus8 and Alexa488-conjugated secondary antibodies. Scale bar corresponds to 5 μm. MT, microtubule; TIRF, total internal reflection fluorescence. |
References [+] :
Alfaro-Aco,
Structural analysis of the role of TPX2 in branching microtubule nucleation.
2017, Pubmed,
Xenbase
Alfaro-Aco, Structural analysis of the role of TPX2 in branching microtubule nucleation. 2017, Pubmed , Xenbase
Alfaro-Aco, Biochemical reconstitution of branching microtubule nucleation. 2020, Pubmed , Xenbase
Bieling, Fluorescence microscopy assays on chemically functionalized surfaces for quantitative imaging of microtubule, motor, and +TIP dynamics. 2010, Pubmed
Carazo-Salas, Generation of GTP-bound Ran by RCC1 is required for chromatin-induced mitotic spindle formation. 1999, Pubmed , Xenbase
Caudron, Spatial coordination of spindle assembly by chromosome-mediated signaling gradients. 2005, Pubmed , Xenbase
Cavazza, The RanGTP Pathway: From Nucleo-Cytoplasmic Transport to Spindle Assembly and Beyond. 2015, Pubmed
Chang, Regulation of mitotic spindle assembly factor NuMA by Importin-β. 2017, Pubmed , Xenbase
Ciccarone, Generation of Recombinant Baculovirus DNA in E.coli Using a Baculovirus Shuttle Vector. 1998, Pubmed
Cingolani, Structure of importin-beta bound to the IBB domain of importin-alpha. 1999, Pubmed
Cox, Ras history: The saga continues. 2010, Pubmed
Dasso, Running on Ran: nuclear transport and the mitotic spindle. 2001, Pubmed
David, Augmin accumulation on long-lived microtubules drives amplification and kinetochore-directed growth. 2019, Pubmed
Decker, Autocatalytic microtubule nucleation determines the size and mass of Xenopus laevis egg extract spindles. 2018, Pubmed , Xenbase
Eibes, Nek9 Phosphorylation Defines a New Role for TPX2 in Eg5-Dependent Centrosome Separation before Nuclear Envelope Breakdown. 2018, Pubmed
Forbes, Nuclear transport factors: global regulation of mitosis. 2015, Pubmed
Gabel, Molecular architecture of the augmin complex. 2022, Pubmed
Gell, Microtubule dynamics reconstituted in vitro and imaged by single-molecule fluorescence microscopy. 2010, Pubmed
Giesecke, Novel binding of the mitotic regulator TPX2 (target protein for Xenopus kinesin-like protein 2) to importin-alpha. 2010, Pubmed , Xenbase
Goshima, Identification of a TPX2-like microtubule-associated protein in Drosophila. 2011, Pubmed
Goshima, Augmin: a protein complex required for centrosome-independent microtubule generation within the spindle. 2008, Pubmed
Gouveia, Acentrosomal spindles assemble from branching microtubule nucleation near chromosomes in Xenopus laevis egg extract. 2023, Pubmed , Xenbase
Gruss, Ran induces spindle assembly by reversing the inhibitory effect of importin alpha on TPX2 activity. 2001, Pubmed , Xenbase
Gunzelmann, The microtubule polymerase Stu2 promotes oligomerization of the γ-TuSC for cytoplasmic microtubule nucleation. 2018, Pubmed
Haren, Direct binding of NuMA to tubulin is mediated by a novel sequence motif in the tail domain that bundles and stabilizes microtubules. 2002, Pubmed , Xenbase
Hayward, Synergy between multiple microtubule-generating pathways confers robustness to centrosome-driven mitotic spindle formation. 2014, Pubmed
Heald, Self-organization of microtubules into bipolar spindles around artificial chromosomes in Xenopus egg extracts. 1996, Pubmed , Xenbase
Ho, Augmin plays a critical role in organizing the spindle and phragmoplast microtubule arrays in Arabidopsis. 2011, Pubmed
Hsia, Reconstitution of the augmin complex provides insights into its architecture and function. 2014, Pubmed , Xenbase
Hyman, Preparation of modified tubulins. 1991, Pubmed
Kalab, The RanGTP gradient - a GPS for the mitotic spindle. 2008, Pubmed
King, Phase separation of TPX2 enhances and spatially coordinates microtubule nucleation. 2020, Pubmed , Xenbase
Kosugi, Systematic identification of cell cycle-dependent yeast nucleocytoplasmic shuttling proteins by prediction of composite motifs. 2009, Pubmed
Lawo, HAUS, the 8-subunit human Augmin complex, regulates centrosome and spindle integrity. 2009, Pubmed
Liu, An efficient one-step site-directed deletion, insertion, single and multiple-site plasmid mutagenesis protocol. 2008, Pubmed
Lott, The importin β binding domain as a master regulator of nucleocytoplasmic transport. 2011, Pubmed
Lowe, Importin-β modulates the permeability of the nuclear pore complex in a Ran-dependent manner. 2015, Pubmed
Ma, Self-regulated viscous channel in the nuclear pore complex. 2012, Pubmed
Makkerh, Comparative mutagenesis of nuclear localization signals reveals the importance of neutral and acidic amino acids. 1996, Pubmed
Meunier, Acentrosomal Microtubule Assembly in Mitosis: The Where, When, and How. 2016, Pubmed
Moore, The Ran-GTPase and cell-cycle control. 2001, Pubmed
Nilsson, The C-terminal extension of the small GTPase Ran is essential for defining the GDP-bound form. 2002, Pubmed , Xenbase
Oakley, γ-Tubulin complexes in microtubule nucleation and beyond. 2015, Pubmed
Ohba, Self-organization of microtubule asters induced in Xenopus egg extracts by GTP-bound Ran. 1999, Pubmed , Xenbase
Petry, Branching microtubule nucleation in Xenopus egg extracts mediated by augmin and TPX2. 2013, Pubmed , Xenbase
Petry, Mechanisms of Mitotic Spindle Assembly. 2016, Pubmed , Xenbase
Petry, Microtubule nucleation at the centrosome and beyond. 2015, Pubmed
Safari, Interaction of spindle assembly factor TPX2 with importins-α/β inhibits protein phase separation. 2021, Pubmed
Schatz, Importin alpha-regulated nucleation of microtubules by TPX2. 2003, Pubmed , Xenbase
Song, Mechanism of how augmin directly targets the γ-tubulin ring complex to microtubules. 2018, Pubmed , Xenbase
Sulimenko, γ-Tubulin in microtubule nucleation and beyond. 2022, Pubmed
Tariq, In vitro reconstitution of branching microtubule nucleation. 2020, Pubmed
Tovey, Microtubule nucleation by γ-tubulin complexes and beyond. 2018, Pubmed
Travis, Integrated model of the vertebrate augmin complex. 2023, Pubmed
Travis, How Microtubules Build the Spindle Branch by Branch. 2022, Pubmed
Tsuchiya, Ran-GTP Is Non-essential to Activate NuMA for Mitotic Spindle-Pole Focusing but Dynamically Polarizes HURP Near Chromosomes. 2021, Pubmed
Uehara, The augmin complex plays a critical role in spindle microtubule generation for mitotic progression and cytokinesis in human cells. 2009, Pubmed
Weaver, Spatial gradients controlling spindle assembly. 2015, Pubmed
Weaver, The Ran-GTP gradient spatially regulates XCTK2 in the spindle. 2015, Pubmed , Xenbase
Wu, Microtubule-Organizing Centers. 2017, Pubmed
Wu, Hice1, a novel microtubule-associated protein required for maintenance of spindle integrity and chromosomal stability in human cells. 2008, Pubmed
Yokoyama, Cdk11 is a RanGTP-dependent microtubule stabilization factor that regulates spindle assembly rate. 2008, Pubmed , Xenbase
Zhang, Reconstitution and mechanistic dissection of the human microtubule branching machinery. 2022, Pubmed
Zhang, Structural insight into TPX2-stimulated microtubule assembly. 2017, Pubmed
Zhang, Evolutionary development of redundant nuclear localization signals in the mRNA export factor NXF1. 2011, Pubmed
Zupa, The augmin complex architecture reveals structural insights into microtubule branching. 2022, Pubmed
