Click here to close
Hello! We notice that you are using Internet Explorer, which is not supported by Xenbase and may cause the site to display incorrectly.
We suggest using a current version of Chrome,
FireFox, or Safari.
???displayArticle.abstract???
Age-associated changes in DNA methylation have been characterized across various animals, but not yet in amphibians, which are of particular interest because they include widely studied model organisms. In this study, we present clear evidence that the aquatic vertebrate species Xenopus tropicalis displays patterns of age-associated changes in DNA methylation. We have generated whole-genome bisulfite sequencing (WGBS) profiles from skin samples of nine frogs representing young, mature, and old adults and characterized the gene- and chromosome-scale DNA methylation changes with age. Many of the methylation features and changes we observe are consistent with what is known in mammalian species, suggesting that the mechanism of age-related changes is conserved. Moreover, we selected a few thousand age-associated CpG sites to build an assay based on targeted DNA methylation analysis (TBSseq) to expand our findings in future studies involving larger cohorts of individuals. Preliminary results of a pilot TBSeq experiment recapitulate the findings obtained with WGBS setting the basis for the development of an epigenetic clock assay. The results of this study will allow us to leverage the unique resources available for Xenopus to study how DNA methylation relates to other hallmarks of ageing.
Figure 1. Cytosine methylation levels in CpG context.
(A) Distribution for X. tropicalis of three different age groups and human mammary epithelial tissue. For each X. tropicalis age group the average of three different individuals. Common sites with at least 5× coverage were used. The human mammary epithelial dataset is from ENCODE (doi:10.17989/ENCSR656TQD, file ENCFF699GKH).
(B) CpG methylation distribution over chromosomes for each age group (average of all samples within the same group). Vertical gold bars represent centromere positions. Common sites for all samples with at least 3× coverage were used. Resolution 500Kb.
Figure 2. CpG methylation distribution over genomic features.
(A) Gene metaplot with upstream and downstream 2Kb. In the inset, a zoom in of the central part of the gene body (from the second decile to the TTS).
(B) Gene body CpG methylation in repeated elements bigger than 1Kb [not distinguished by class nor family].
(C) Principal Component Analysis (showing PC1 vs. PC2) using CpG methylation levels for the nine frog samples. CpG sites with at least 5× coverage were used and filtered to remove the variables with low variance (PCAtools, removeVar = 0.1).
(D) CpG methylation preliminary clock leave-one-out predictions. Each point represents the age prediction on one sample from an elastic net model which was trained on the other eight samples. For all panels, common sites for all samples with at least 5× coverage were used. The boxplots in the insets show the mean of the distribution.
Figure 3. Selection of CpG sites correlated with age.
(A) Pearson correlation (r) distribution of the approximately 3400 CpG sites selected.
(B) CpG methylation levels of the selected sites (same as in A). Sites are grouped in five clusters, based on the clustering (method = ‘complete’).
(C) CpG methylation levels of the top 100 sites correlated with age (right, gold), and anti-correlated (left, blue) (top). Distribution of the closest genomic elements (both genes and repeats) for each site (bottom).
Supplementary Figure 1: Comparison of DNA methyltransferases and main accessory proteins from H. sapiens (Hs) and X. tropicalis (Xt). (A) De novo DNA methyltransferases: XtDNMT3a (accession number F7BU15), HsDNMT3a (Q9Y6K1), HsDNMT3b (Q9UBC3), and HsDNMT3L (Q9UJW3). PWWP domain: Pro-TrpTrp-Pro motif (fuchsia) ; ADD domain: ATRX-DNMT3-DNMT3L, comprised of an N-terminal C2C2-type zinc finger (GATA-like), an imperfect PHD-type C4C4 zinc finger PHD finger and a C-terminal α-helix (olive). DNA-(cytosine-C5)-Methyltransferase Domain: catalytic domain (light blue). DNA-(cytosine-C5)-Methyltransferase Domain – like: inactive methyltransferase domain in DNMT3L (white with light blue zig-zags).(B) Maintenance DNA methyltransferases: XtDNMT1 (F6QE78); HsDNMT1 (P26358); XtUHRF1 (F6UA42); HsUHRF1 (Q96T88). DMAP1-BD: interaction module that binds the
transcriptional co-repressor DMAP1 (DNA methyltransferase-associated protein 1) (purple). PCNA-BD: Proliferating cell nuclear antigen interaction domain (lavender). In XtDNMT31,
the PCNA-BD is colored with lavender stripes because no domain was predicted in this region despite the high levels of sequence identity in this region. NLS: nuclear localization signal
(green). No prediction present for XtDNMT1. DRFtD: DNA replication foci-targeting domain (salmon). Despite the sequence similarity, the predicted domain in XtDNMT1 is shorter than
the human counterpart (salmon diagonal stripes in the missing regions). CXXC-type: CXXC zinc finger domain (dark grey). Autoinhibitory linker, not predicted in XtDNMT1 despite high
sequence similarity (red/diagonal red stripes). BAH1/BAH2: Bromo-adjacent homology domain (brown/dark orange). (GK)n: glycine-lysine (GK) repeats (bright yellow). DNA-
(cytosine-C5)-Methyltransferase Domain: catalytic domain (light blue). Ub-like: ubiquitinlike domain (blue). TTD: tandem Tudor domain (orange). PHD: Plant Homeo Domain finger (grey). SRA: SET and RING-finger Associated domain containing the YDG motif, 5meC binding pocket, and residues important for base flipping (gold). RING: RING (really interesting new gene) zinc-finger (light green).Diagonal black-striped boxes indicate a predicted disordered consensus sequence. Domains in the Xt proteins have been compiled from InterProScan predictions
Supplementary Figure 2: Predictive CpG sites. (A) Number of CpG sites used in N models. E.g. The CpG sites in the category “Number of models = 9” correspond to the sites employed by all 9 models; the CpG sites in the category “Number of models = 5” correspond to the sites employed in 5 models only (9 models total). (B) Distribution of the closest genomic elements for all CpG sites used in at least one model (left, corresponding to all the 331 CpG sites) and for the CpG sites common to all 9 models (right, corresponding to the black bar in Supplementary Figure 2A, for a total of 57 CpG sites). Refer to Supplementary Table 2 for the
list of the predictive CpG sites.
Supplementary Figure 3: (A) Distribution of distances between selected regions (refer to Supplementary Table 3) and genome elements: genes (left) and repeats (right). (B) Distribution of the closest genomic elements (both genes and repeats) for each selected region.
Supplementary Figure 4: (A) Overlap between the 331 predictive CpG sites (divided by the number of models they appear in) and the 3441 selected regions (light blue). (B) DNA methylation levels of the predictive CpG sites not overlapping with the selected regions (green gradient). (C) DNA methylation levels of the predictive CpG sites overlapping with the selected regions (purple gradient).
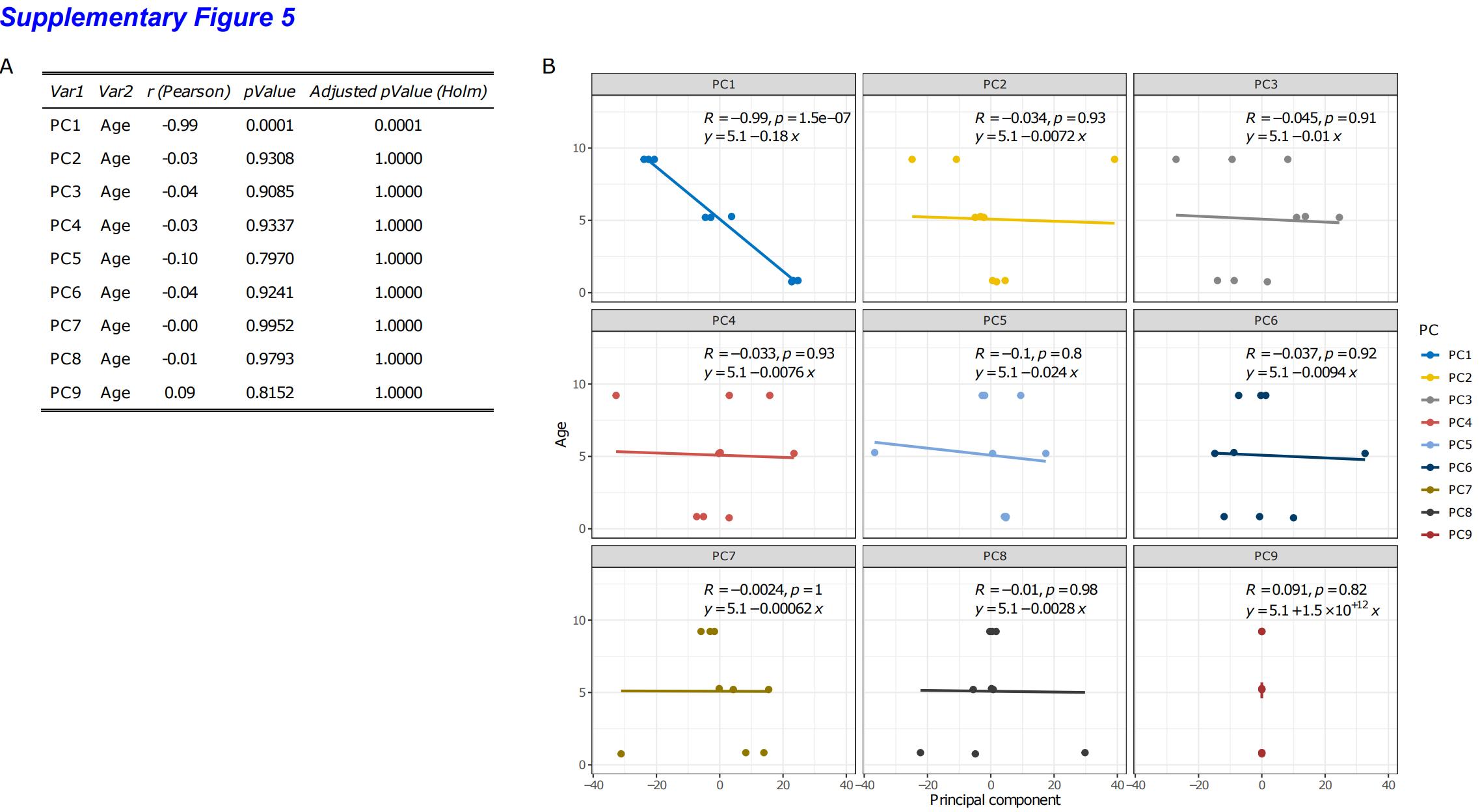
Supplementary Figure 5: (A) Correlation (Pearson) between samples’ age and Principal Components (PC), p-value and adjusted p-value (Holm method). (B) Scatterplots between PCs
and samples’ age.
Supplementary Figure 6: Autocorrelation of CpG DNA methylation for the closest 20 CpG sites (Lag). Lag =0 (the site itself) has been omitted for all samples (r =1).
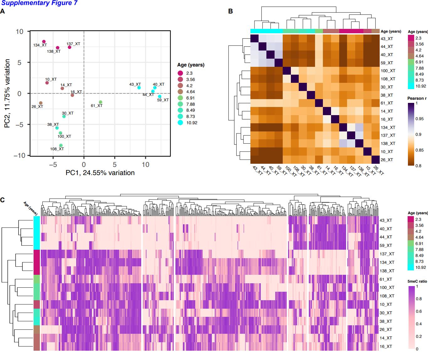
Supplementary Figure 7: Pilot Targeted Bisulfite Sequencing (TBSeq) on 16 X. tropicalis samples using the selected age-associated CpG sites. (A) Principal component analysis using
common CpG sites covered by at least 100 reads filtered to remove the variables with low variance (PCAtools, removeVar = 0.1). Samples are colored based on age. (B) Pearson correlation followed by hierarchical clustering using all 100x covered common CpG sites. (C) Heatmap showing the DNA methylation levels of the most variable CpG sites (approximately 500 sites).
Anastasiadi,
A clockwork fish: Age prediction using DNA methylation-based biomarkers in the European seabass.
2020, Pubmed
Anastasiadi,
A clockwork fish: Age prediction using DNA methylation-based biomarkers in the European seabass.
2020,
Pubmed
Baubec,
Genomic profiling of DNA methyltransferases reveals a role for DNMT3B in genic methylation.
2015,
Pubmed
Bogdanovic,
Temporal uncoupling of the DNA methylome and transcriptional repression during embryogenesis.
2011,
Pubmed
,
Xenbase
Bogdanović,
Active DNA demethylation at enhancers during the vertebrate phylotypic period.
2016,
Pubmed
,
Xenbase
BROCAS,
The aging of Xenopus laevis, a South African frog.
1961,
Pubmed
,
Xenbase
Chen,
DNA methylation-based measures of biological age: meta-analysis predicting time to death.
2016,
Pubmed
Danecek,
Twelve years of SAMtools and BCFtools.
2021,
Pubmed
De Paoli-Iseppi,
Age estimation in a long-lived seabird (Ardenna tenuirostris) using DNA methylation-based biomarkers.
2019,
Pubmed
Fairfield,
Ageing European lobsters (Homarus gammarus) using DNA methylation of evolutionarily conserved ribosomal DNA.
2021,
Pubmed
Farrell,
BiSulfite Bolt: A bisulfite sequencing analysis platform.
2021,
Pubmed
Fonseca Costa,
Single-cell transcriptomics allows novel insights into aging and circadian processes.
2020,
Pubmed
Gershman,
Epigenetic patterns in a complete human genome.
2022,
Pubmed
Greenberg,
The diverse roles of DNA methylation in mammalian development and disease.
2019,
Pubmed
Guo,
CGmapTools improves the precision of heterozygous SNV calls and supports allele-specific methylation detection and visualization in bisulfite-sequencing data.
2018,
Pubmed
Hajdarovic,
Single-cell analysis of the aging female mouse hypothalamus.
2022,
Pubmed
Hontelez,
Embryonic transcription is controlled by maternally defined chromatin state.
2015,
Pubmed
,
Xenbase
Horvath,
DNA methylation age of human tissues and cell types.
2013,
Pubmed
Horvath,
DNA methylation clocks tick in naked mole rats but queens age more slowly than nonbreeders.
2022,
Pubmed
Huang,
AgeAnno: a knowledgebase of single-cell annotation of aging in human.
2023,
Pubmed
Iwasaki,
Evolutionary changes in vertebrate genome signatures with special focus on coelacanth.
2014,
Pubmed
Johnson,
Recent results: biomarkers of aging.
2006,
Pubmed
Johnson,
pXeX, a vector for efficient expression of cloned sequences in Xenopus embryos.
1994,
Pubmed
,
Xenbase
Johnstone,
Epigenetic clocks, aging, and cancer.
2022,
Pubmed
Jurkowska,
Enzymology of Mammalian DNA Methyltransferases.
2022,
Pubmed
Jylhävä,
Biological Age Predictors.
2017,
Pubmed
Kara,
Ageing in amphibians.
1994,
Pubmed
Kerepesi,
Epigenetic aging of the demographically non-aging naked mole-rat.
2022,
Pubmed
Kyono,
Developmental and Thyroid Hormone Regulation of the DNA Methyltransferase 3a Gene in Xenopus Tadpoles.
2016,
Pubmed
,
Xenbase
Lee,
Forensic DNA methylation profiling from evidence material for investigative leads.
2016,
Pubmed
Levine,
An epigenetic biomarker of aging for lifespan and healthspan.
2018,
Pubmed
Li,
Epigenetic aging: Biological age prediction and informing a mechanistic theory of aging.
2022,
Pubmed
Long,
Epigenetic conservation at gene regulatory elements revealed by non-methylated DNA profiling in seven vertebrates.
2013,
Pubmed
,
Xenbase
López-Otín,
The hallmarks of aging.
2013,
Pubmed
Lu,
DNA methylation GrimAge strongly predicts lifespan and healthspan.
2019,
Pubmed
Mattei,
DNA methylation: a historical perspective.
2022,
Pubmed
Mayne,
Optimal sample size for calibrating DNA methylation age estimators.
2021,
Pubmed
Mayne,
Age prediction of green turtles with an epigenetic clock.
2022,
Pubmed
McNamara,
Husbandry, General Care, and Transportation of Xenopus laevis and Xenopus tropicalis.
2018,
Pubmed
,
Xenbase
Meer,
A whole lifespan mouse multi-tissue DNA methylation clock.
2018,
Pubmed
Mogilenko,
Immune ageing at single-cell resolution.
2022,
Pubmed
Morselli,
Targeted bisulfite sequencing for biomarker discovery.
2021,
Pubmed
Morselli,
In vivo targeting of de novo DNA methylation by histone modifications in yeast and mouse.
2015,
Pubmed
Morselli,
DNA methylation profiles in pneumonia patients reflect changes in cell types and pneumonia severity.
2022,
Pubmed
Nakayama,
no privacy, a Xenopus tropicalis mutant, is a model of human Hermansky-Pudlak Syndrome and allows visualization of internal organogenesis during tadpole development.
2017,
Pubmed
,
Xenbase
Nenni,
Xenbase: Facilitating the Use of Xenopus to Model Human Disease.
2019,
Pubmed
,
Xenbase
Neri,
Intragenic DNA methylation prevents spurious transcription initiation.
2017,
Pubmed
Pedersen,
Mosdepth: quick coverage calculation for genomes and exomes.
2018,
Pubmed
Pinho,
Hibernation slows epigenetic ageing in yellow-bellied marmots.
2022,
Pubmed
Ren,
DNMT1 reads heterochromatic H4K20me3 to reinforce LINE-1 DNA methylation.
2021,
Pubmed
Schmitz,
DNA Methylation: Shared and Divergent Features across Eukaryotes.
2019,
Pubmed
Schumacher,
The central role of DNA damage in the ageing process.
2021,
Pubmed
Session,
Genome evolution in the allotetraploid frog Xenopus laevis.
2016,
Pubmed
,
Xenbase
Shaidani,
Animal Maintenance Systems: Xenopus tropicalis.
2020,
Pubmed
,
Xenbase
Stubbs,
Multi-tissue DNA methylation age predictor in mouse.
2017,
Pubmed
Teperek,
Sperm is epigenetically programmed to regulate gene transcription in embryos.
2016,
Pubmed
,
Xenbase
Thompson,
A multi-tissue full lifespan epigenetic clock for mice.
2018,
Pubmed
Ueda,
Transgenic Xenopus laevis with the ef1-α promoter as an experimental tool for amphibian retinal regeneration study.
2012,
Pubmed
,
Xenbase
Wang,
Transcriptome dynamics of hippocampal neurogenesis in macaques across the lifespan and aged humans.
2022,
Pubmed
Wang,
Epigenetic regulation of aging: implications for interventions of aging and diseases.
2022,
Pubmed
Weinberg,
The histone mark H3K36me2 recruits DNMT3A and shapes the intergenic DNA methylation landscape.
2019,
Pubmed
Ximerakis,
Single-cell transcriptomic profiling of the aging mouse brain.
2019,
Pubmed
Zou,
A Single-Cell Transcriptomic Atlas of Human Skin Aging.
2021,
Pubmed