Click here to close
Hello! We notice that you are using Internet Explorer, which is not supported by Xenbase and may cause the site to display incorrectly.
We suggest using a current version of Chrome,
FireFox, or Safari.
Commun Biol
2023 Feb 15;61:176. doi: 10.1038/s42003-023-04551-5.
Show Gene links
Show Anatomy links
Two odorant receptors regulate 1-octen-3-ol induced oviposition behavior in the oriental fruit fly.
Xu L
,
Jiang HB
,
Yu JL
,
Pan D
,
Tao Y
,
Lei Q
,
Chen Y
,
Liu Z
,
Wang JJ
.
???displayArticle.abstract???
The oriental fruit fly Bactrocera dorsalis (Hendel) is a notorious pest of fruit crops. Gravid females locate suitable oviposition sites by detecting host plant volatiles. Here, we demonstrate that 1-octen-3-ol, a volatile from mango, guides the oviposition behavior of female flies. Two odorant receptors (BdorOR7a-6 and BdorOR13a) are identified as key receptors for 1-octen-3-ol perception by qPCR analysis, heterologous expression in Xenopus laevis oocytes and HEK 293 cells followed by in vitro binding assays, as well as CRISPR/Cas9 genome editing in B. dorsalis. Molecular docking and site-directed mutagenesis are used to determine major binding sites for 1-octen-3-ol. Our results demonstrate the potential of 1-octen-3-ol to attract gravid females and molecular mechanism of its perception in B. dorsalis. BdorOR7a-6 and BdorOR13a can therefore be used as molecular targets for the development of female attractants. Furthermore, our site-directed mutagenesis data will facilitate the chemical engineering of 1-octen-3-ol to generate more efficient attractants.
Fig. 1. Olfactory preference and oviposition behavior in B. dorsalis induced by mango and 1-octen-3-ol.a The preference index of mango flesh for 3-day-old immature females, 15-day-old virgin females and 15-day-old mated females. b The preference index of 1-octen-3-ol for 3-day-old immature females, 15-day-old virgin females, and 15-day-old mated females. c Schematic diagram of the experimental setup for oviposition behavior assays. d–g Oviposition behavior induced by mango and/or 1-octen-3-ol. The heat map is based on fly tracks monitored using EnthoVision XT software. The color scheme represents the density of tracks and time spent of eight females, with red indicating the highest density. The images show the extent of oviposition after 24 h. The histograms show the average number of eggs laid by each female. Data are means ± SE of n ≥ 7 biological replicates. Statistical significance was determined using Student’s t-test (***p < 0.001). d Mango flesh vs MO. e 1-octen-3-ol vs MO. f Mango flesh vs 1-octen-3-ol. g Mango flesh + 1-octen-3-ol vs mango flesh + MO.
Fig. 2. Responses of BdorOR7a-6/BdorOrco and BdorOR13a/BdorOrco to 1-octen-3-ol.a–c Responses to 1-octen-3-ol of Xenopus oocytes co-expressing BdorOR7a-6/BdorOrco or BdorOR13a/BdorOrco. a
Xenopus oocytes were injected with the appropriate constructs and stimulated with 1-octen-3-ol at different concentrations. The oocytes were injected with (i) water as a control, (ii) cRNA of BdorOR7a-6/BdorOrco, (iii) cRNA of BdorOR13a/BdorOrco. b Dose-response curve of BdorOR7a-6 to 1-octen-3-ol. EC50 = 1.05 × 10−4 M. c Dose-response curve of BdorOR13a to 1-octen-3-ol. EC50 = 1.268 × 10−6 M. Symbols show the current responses from the BdorOR/BdorOrco complex presented as means ± SE (n = 8). The dose–response curves were fitted using GraphPad 8.0. d–h Responses to 1-octen-3-ol of HEK 293 cells co-expressing BdorOR7a-6/BdorOrco or BdorOR13a/BdorOrco. d Fluorescence images of HEK 293 cells incubated with Fluo4-AM and transfected with the candidate OR genes. Fluo4-AM was used to indicate the fluorescence change (ΔF) over time, and mCherry was used as the reporter to observe the successfully transfected cells. The proportional scale is 50 μm. e Change in fluorescence intensity of cells expressing BdorOR7a-6/BdorOrco following stimulation with 10−4 M of 1-octen-3-ol. f Dose–response curve of BdorOR7a-6 to 1-octen-3-ol. EC50 = 1.561 × 10−5 M. g Change of fluorescence intensity of cells expressing BdorOR13a/BdorOrco following stimulation with 10−4 M of 1-octen-3-ol. h Dose–response curve of BdorOR13a to 1-octen-3-ol. EC50 = 1.128 × 10−5 M.
Fig. 3. CRISPR/Cas9 mutagenesis of BdorOR7a-6 and BdorOR13a.a Rates of survival and mutagenesis after microinjection. b The target region of BdorOR7a-6. (i) Gene structure of BdorOR7a-6 based on the genome sequence. Exons are shown as gray boxes and introns as lines. The gRNA target in the first exon contains a 20-nt guide sequence and the adjacent CGG highlighted in green is the protospacer adjacent motif (PAM). (ii) The genotypes of G0 mutants were determined by TA cloning and Sanger sequencing (deletions are shown as dashes highlighted in yellow). The identifier assigned to the mosaic G0 flies is shown in the front of each sequence, and the number of the deleted nucleotides is shown after each sequence. (iii) Sanger sequencing traces for WT, BdorOR7a-6−/+, and BdorOR7a-6−/− flies. The black region is the gRNA target site. (iv) Predicted protein sequences of the BdorOR7a-6 WT and mutant (−4 bp) alleles. c The target region of BdorOR13a, with (i–iv) indicating the same details as provided for above the BdorOR7a-6 mutants.
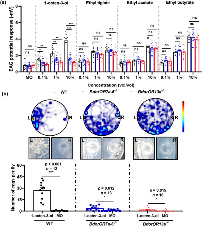
Fig. 4. The phenotypes of BdorOR7a-6−/− and BdorOR13a−/− mutants.a EAG responses of WT, BdorOR7a-6−/− and BdorOR13a−/− mutants to different concentrations of 1-octen-3-ol and other volatiles. Data are means ± SE (n = 15–20). Statistical significance was determined using Student’ s t-test (*p < 0.05, **p < 0.01, ***p < 0.001). b Oviposition behavior induced by 1-octen-3-ol in WT and mutant females. The heat map shows the density of tracks and time spent of eight females, with red indicating the highest density. The images show the extent of oviposition after 24 h, and the histogram shows the average number of eggs laid by each fly. Data are means ± SE (n ≥ 8 biological replicates). Statistical significance was determined using Student’s t-test (***p < 0.001).
Fig. 5. Molecular docking of BdorOR7a-6 and BdorOR13a to 1-octen-3-ol, and site-directed mutagenesis to confirm the essential residues.a Structure of BdorOR7a-6 predicted using AlphaFold 2.0. b Residue of BdorOR7a-6 required for binding to 1-octen-3-ol. c Structure of BdorOR13a predicted using AlphaFold 2.0. d Residues of BdorOR13a required for binding to 1-octen-3-ol. e Response of BdorOR7a-6 Asn86Ala mutant to 1-octen-3-ol based on calcium imaging. f Responses of BdorOR13a Asp320Ala and Lys323Ala mutants to 1-octen-3-ol based on calcium imaging.
Bushdid,
Mammalian class I odorant receptors exhibit a conserved vestibular-binding pocket.
2019, Pubmed
Bushdid,
Mammalian class I odorant receptors exhibit a conserved vestibular-binding pocket.
2019,
Pubmed
Chen,
Genome-wide identification and expression profiling of odorant-binding proteins in the oriental fruit fly, Bactrocera dorsalis.
2019,
Pubmed
Chen,
BdorOBP69a is involved in the perception of the phenylpropanoid compound methyl eugenol in oriental fruit fly (Bactrocera dorsalis) males.
2022,
Pubmed
Chiu,
Site-directed, Ligase-Independent Mutagenesis (SLIM): a single-tube methodology approaching 100% efficiency in 4 h.
2004,
Pubmed
Cury,
A short guide to insect oviposition: when, where and how to lay an egg.
2019,
Pubmed
Damodaram,
Centuries of domestication has not impaired oviposition site-selection function in the silkmoth, Bombyx mori.
2014,
Pubmed
de March,
Conserved Residues Control Activation of Mammalian G Protein-Coupled Odorant Receptors.
2015,
Pubmed
Duménil,
Pheromonal Cues Deposited by Mated Females Convey Social Information about Egg-Laying Sites in Drosophila Melanogaster.
2016,
Pubmed
Dweck,
Olfactory preference for egg laying on citrus substrates in Drosophila.
2013,
Pubmed
Fleischer,
Access to the odor world: olfactory receptors and their role for signal transduction in insects.
2018,
Pubmed
Gouinguené,
Oviposition in Delia platura (Diptera, Anthomyiidae): the role of volatile and contact cues of bean.
2006,
Pubmed
Grant,
Interactions of DEET and Novel Repellents With Mosquito Odorant Receptors.
2020,
Pubmed
,
Xenbase
Guo,
4-Vinylanisole is an aggregation pheromone in locusts.
2020,
Pubmed
Hughes,
A determinant of odorant specificity is located at the extracellular loop 2-transmembrane domain 4 interface of an Anopheles gambiae odorant receptor subunit.
2014,
Pubmed
,
Xenbase
Hussain,
Neuropeptides Modulate Female Chemosensory Processing upon Mating in Drosophila.
2016,
Pubmed
Jaleel,
Evaluating the repellent effect of four botanicals against two Bactrocera species on mangoes.
2020,
Pubmed
Kamala Jayanthi,
Specific volatile compounds from mango elicit oviposition in gravid Bactrocera dorsalis females.
2014,
Pubmed
Kreher,
Translation of sensory input into behavioral output via an olfactory system.
2008,
Pubmed
Li,
A moth odorant receptor highly expressed in the ovipositor is involved in detecting host-plant volatiles.
2020,
Pubmed
Livak,
Analysis of relative gene expression data using real-time quantitative PCR and the 2(-Delta Delta C(T)) Method.
2001,
Pubmed
Lu,
Odor coding in the maxillary palp of the malaria vector mosquito Anopheles gambiae.
2007,
Pubmed
Marcu,
An Overview of Alphafold's Breakthrough.
2022,
Pubmed
Nichols,
Transmembrane segment 3 of Drosophila melanogaster odorant receptor subunit 85b contributes to ligand-receptor interactions.
2010,
Pubmed
,
Xenbase
Tan,
Methyl eugenol: its occurrence, distribution, and role in nature, especially in relation to insect behavior and pollination.
2012,
Pubmed
Termtanasombat,
Cell-Based Odorant Sensor Array for Odor Discrimination Based on Insect Odorant Receptors.
2016,
Pubmed
Vosshall,
An olfactory sensory map in the fly brain.
2000,
Pubmed
Wang,
Molecular basis of peripheral olfactory sensing during oviposition in the behavior of the parasitic wasp Anastatus japonicus.
2017,
Pubmed
Xu,
Mosquito odorant receptor for DEET and methyl jasmonate.
2014,
Pubmed
,
Xenbase
Xu,
CRISPR-mediated mutagenesis of the odorant receptor co-receptor (Orco) gene disrupts olfaction-mediated behaviors in Bactrocera dorsalis.
2022,
Pubmed
Yang,
Drosophila egg-laying site selection as a system to study simple decision-making processes.
2008,
Pubmed
Yu,
Responsiveness of G protein-coupled odorant receptors is partially attributed to the activation mechanism.
2015,
Pubmed
Zhang,
The olfactory coreceptor IR8a governs larval feces-mediated competition avoidance in a hawkmoth.
2019,
Pubmed
Zhu,
Identification of odors from overripe mango that attract vinegar flies, Drosophila melanogaster.
2003,
Pubmed