XB-ART-59697
NPJ Regen Med
2023 Apr 07;81:21. doi: 10.1038/s41536-023-00293-4.
Show Gene links
Show Anatomy links
Endothelial Brg1 fine-tunes Notch signaling during zebrafish heart regeneration.
Xiao C
,
Hou J
,
Wang F
,
Song Y
,
Zheng J
,
Luo L
,
Wang J
,
Ding W
,
Zhu X
,
Xiong JW
.
???displayArticle.abstract???
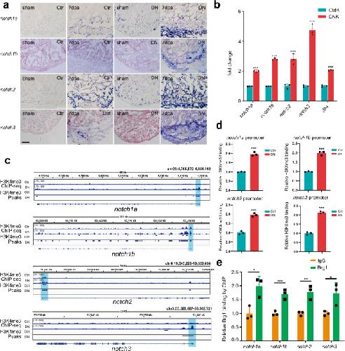
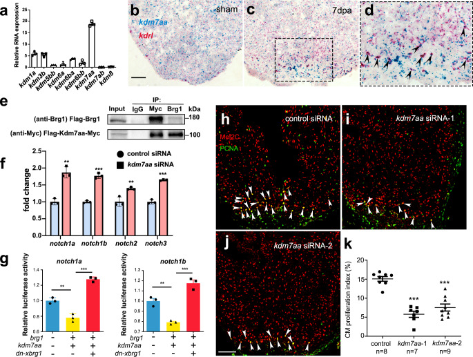
Myocardial Brg1 is essential for heart regeneration in zebrafish, but it remains unknown whether and how endothelial Brg1 plays a role in heart regeneration. Here, we found that both brg1 mRNA and protein were induced in cardiac endothelial cells after ventricular resection and endothelium-specific overexpression of dominant-negative Xenopus Brg1 (dn-xbrg1) inhibited myocardial proliferation and heart regeneration and increased cardiac fibrosis. RNA-seq and ChIP-seq analysis revealed that endothelium-specific overexpression of dn-xbrg1 changed the levels of H3K4me3 modifications in the promoter regions of the zebrafish genome and induced abnormal activation of Notch family genes upon injury. Mechanistically, Brg1 interacted with lysine demethylase 7aa (Kdm7aa) to fine-tune the level of H3K4me3 within the promoter regions of Notch family genes and thus regulated notch gene transcription. Together, this work demonstrates that the Brg1-Kdm7aa-Notch axis in cardiac endothelial cells, including the endocardium, regulates myocardial proliferation and regeneration via modulating the H3K4me3 of the notch promoters in zebrafish.
???displayArticle.pubmedLink??? 37029137
???displayArticle.pmcLink??? PMC10082087
???displayArticle.link??? NPJ Regen Med
???displayArticle.grants??? [+]
31730061 National Natural Science Foundation of China (National Science Foundation of China), 31430059 National Natural Science Foundation of China (National Science Foundation of China), 81870198 National Natural Science Foundation of China (National Science Foundation of China)
Genes referenced: notch1 smarca4
???attribute.lit??? ???displayArticles.show???
References [+] :
Beis,
Genetic and cellular analyses of zebrafish atrioventricular cushion and valve development.
2005, Pubmed
Beis, Genetic and cellular analyses of zebrafish atrioventricular cushion and valve development. 2005, Pubmed
Bultman, Maternal BRG1 regulates zygotic genome activation in the mouse. 2006, Pubmed
Bultman, A Brg1 mutation that uncouples ATPase activity from chromatin remodeling reveals an essential role for SWI/SNF-related complexes in beta-globin expression and erythroid development. 2005, Pubmed
Chapman, Single cell transcriptome amplification with MALBAC. 2015, Pubmed
Chi, Sequential roles of Brg, the ATPase subunit of BAF chromatin remodeling complexes, in thymocyte development. 2003, Pubmed
Diao, PEG-PLA nanoparticles facilitate siRNA knockdown in adult zebrafish heart. 2015, Pubmed
Duncan, Regulation of Genomic Output and (Pluri)potency in Regeneration. 2019, Pubmed
Eroglu, Critical role of Brg1 member of the SWI/SNF chromatin remodeling complex during neurogenesis and neural crest induction in zebrafish. 2006, Pubmed
Gao, The interaction of Notch and Wnt signaling pathways in vertebrate regeneration. 2021, Pubmed
Gemberling, The zebrafish as a model for complex tissue regeneration. 2013, Pubmed
Goldman, Resolving Heart Regeneration by Replacement Histone Profiling. 2017, Pubmed
Griffin, The chromatin-remodeling enzyme BRG1 plays an essential role in primitive erythropoiesis and vascular development. 2008, Pubmed
Gu, Complex heatmaps reveal patterns and correlations in multidimensional genomic data. 2016, Pubmed
Han, Hydrogen peroxide primes heart regeneration with a derepression mechanism. 2014, Pubmed
Hang, Chromatin regulation by Brg1 underlies heart muscle development and disease. 2010, Pubmed
Harikumar, Chromatin remodeling and bivalent histone modifications in embryonic stem cells. 2015, Pubmed
Hesse, Heart regeneration and the cardiomyocyte cell cycle. 2018, Pubmed
Ho, Chromatin remodelling during development. 2010, Pubmed
Jopling, Zebrafish heart regeneration occurs by cardiomyocyte dedifferentiation and proliferation. 2010, Pubmed
Kawakami, A transposon-mediated gene trap approach identifies developmentally regulated genes in zebrafish. 2004, Pubmed
Khavari, BRG1 contains a conserved domain of the SWI2/SNF2 family necessary for normal mitotic growth and transcription. 1993, Pubmed
Kikuchi, Retinoic acid production by endocardium and epicardium is an injury response essential for zebrafish heart regeneration. 2011, Pubmed
Kikuchi, Primary contribution to zebrafish heart regeneration by gata4(+) cardiomyocytes. 2010, Pubmed
Kim, Graph-based genome alignment and genotyping with HISAT2 and HISAT-genotype. 2019, Pubmed
Li, Chromatin higher-order structures and gene regulation. 2011, Pubmed
Li, Brahma related gene 1 (Brg1) contributes to liver regeneration by epigenetically activating the Wnt/β-catenin pathway in mice. 2019, Pubmed
Liao, featureCounts: an efficient general purpose program for assigning sequence reads to genomic features. 2014, Pubmed
Liu, In situ hybridization and immunostaining of Xenopus brain. 2014, Pubmed , Xenbase
Liu, Regulation of KDM2B and Brg1 on Inflammatory Response of Nasal Mucosa in CRSwNP. 2019, Pubmed
Liu, Functionalized dendrimer-based delivery of angiotensin type 1 receptor siRNA for preserving cardiac function following infarction. 2013, Pubmed
Love, Moderated estimation of fold change and dispersion for RNA-seq data with DESeq2. 2014, Pubmed
Martinez-Redondo, Tailored chromatin modulation to promote tissue regeneration. 2020, Pubmed
Menon, Mammalian SWI/SNF collaborates with a polycomb-associated protein to regulate male germline transcription in the mouse. 2019, Pubmed
Mosimann, Ubiquitous transgene expression and Cre-based recombination driven by the ubiquitin promoter in zebrafish. 2011, Pubmed
Münch, Notch signalling restricts inflammation and serpine1 expression in the dynamic endocardium of the regenerating zebrafish heart. 2017, Pubmed
Myers, JMJD-1.2 controls multiple histone post-translational modifications in germ cells and protects the genome from replication stress. 2018, Pubmed
Oyama, Epigenetic regulation of cardiac myocyte differentiation. 2014, Pubmed
Patra, The zebrafish ventricle: A hub of cardiac endothelial cells for in vitro cell behavior studies. 2017, Pubmed
Pertea, StringTie enables improved reconstruction of a transcriptome from RNA-seq reads. 2015, Pubmed
Porrello, Transient regenerative potential of the neonatal mouse heart. 2011, Pubmed
Poss, Heart regeneration in zebrafish. 2002, Pubmed
Pronobis, Signals for cardiomyocyte proliferation during zebrafish heart regeneration. 2020, Pubmed
Quinlan, BEDTools: a flexible suite of utilities for comparing genomic features. 2010, Pubmed
Ramírez, deepTools2: a next generation web server for deep-sequencing data analysis. 2016, Pubmed
Raya, Activation of Notch signaling pathway precedes heart regeneration in zebrafish. 2003, Pubmed
Robinson, Integrative genomics viewer. 2011, Pubmed
Roman, Disruption of acvrl1 increases endothelial cell number in zebrafish cranial vessels. 2002, Pubmed
Sadek, Toward the Goal of Human Heart Regeneration. 2020, Pubmed
Schneider, NIH Image to ImageJ: 25 years of image analysis. 2012, Pubmed
Seo, The SWI/SNF chromatin remodeling protein Brg1 is required for vertebrate neurogenesis and mediates transactivation of Ngn and NeuroD. 2005, Pubmed , Xenbase
Stankunas, Endocardial Brg1 represses ADAMTS1 to maintain the microenvironment for myocardial morphogenesis. 2008, Pubmed
Stewart, A histone demethylase is necessary for regeneration in zebrafish. 2009, Pubmed
Tsukada, KDM7 is a dual demethylase for histone H3 Lys 9 and Lys 27 and functions in brain development. 2010, Pubmed
Tzahor, Cardiac regeneration strategies: Staying young at heart. 2017, Pubmed
Vastenhouw, Chromatin signature of embryonic pluripotency is established during genome activation. 2010, Pubmed
Wang, Purification and biochemical heterogeneity of the mammalian SWI-SNF complex. 1996, Pubmed
Wang, Changes in regeneration-responsive enhancers shape regenerative capacities in vertebrates. 2020, Pubmed
Wu, clusterProfiler 4.0: A universal enrichment tool for interpreting omics data. 2021, Pubmed
Xiao, Nanoparticle-mediated siRNA Gene-silencing in Adult Zebrafish Heart. 2018, Pubmed
Xiao, Chromatin-remodelling factor Brg1 regulates myocardial proliferation and regeneration in zebrafish. 2016, Pubmed , Xenbase
Yang, Systemic delivery of siRNA with cationic lipid assisted PEG-PLA nanoparticles for cancer therapy. 2011, Pubmed
Yu, clusterProfiler: an R package for comparing biological themes among gene clusters. 2012, Pubmed
Yu, ChIPseeker: an R/Bioconductor package for ChIP peak annotation, comparison and visualization. 2015, Pubmed
Zhan, The caudal dorsal artery generates hematopoietic stem and progenitor cells via the endothelial-to-hematopoietic transition in zebrafish. 2018, Pubmed
Zhang, An interaction between BRG1 and histone modifying enzymes mediates lipopolysaccharide-induced proinflammatory cytokines in vascular endothelial cells. 2019, Pubmed
Zhao, Endocardial Notch Signaling Promotes Cardiomyocyte Proliferation in the Regenerating Zebrafish Heart through Wnt Pathway Antagonism. 2019, Pubmed
Zhao, Notch signaling regulates cardiomyocyte proliferation during zebrafish heart regeneration. 2014, Pubmed
Zheng, Molecular regulation of myocardial proliferation and regeneration. 2021, Pubmed
Zhou, Proprotein convertase furina is required for heart development in zebrafish. 2021, Pubmed
Zhu, Reprogramming histone modification patterns to coordinate gene expression in early zebrafish embryos. 2019, Pubmed
Zhu, Epigenetic Regulation of Organ Regeneration in Zebrafish. 2018, Pubmed
