Click here to close
Hello! We notice that you are using Internet Explorer, which is not supported by Xenbase and may cause the site to display incorrectly.
We suggest using a current version of Chrome,
FireFox, or Safari.
EMBO Mol Med
2023 May 08;155:e17078. doi: 10.15252/emmm.202217078.
Show Gene links
Show Anatomy links
RAF1 deficiency causes a lethal syndrome that underscores RTK signaling during embryogenesis.
Wong S
,
Tan YX
,
Loh AYT
,
Tan KY
,
Lee H
,
Aziz Z
,
Nelson SF
,
Özkan E
,
Kayserili H
,
Escande-Beillard N
,
Reversade B
.
???displayArticle.abstract???
Somatic and germline gain-of-function point mutations in RAF, one of the first oncogenes to be discovered in humans, delineate a group of tumor-prone syndromes known as the RASopathies. In this study, we document the first human phenotype resulting from the germline loss-of-function of the proto-oncogene RAF1 (a.k.a. CRAF). In a consanguineous family, we uncovered a homozygous p.Thr543Met variant segregating with a neonatal lethal syndrome with cutaneous, craniofacial, cardiac, and limb anomalies. Structure-based prediction and functional tests using human knock-in cells showed that threonine 543 is essential to: (i) ensure RAF1's stability and phosphorylation, (ii) maintain its kinase activity toward substrates of the MAPK pathway, and (iii) protect from stress-induced apoptosis mediated by ASK1. In Xenopus embryos, mutant RAF1T543M failed to phenocopy the effects of normal and overactive FGF/MAPK signaling, confirming its hypomorphic activity. Collectively, our data disclose the genetic and molecular etiology of a novel lethal syndrome with progeroid features, highlighting the importance of RTK signaling for human development and homeostasis.
Synopsis
A novel recessive variant in RAF1 was identified as a possible cause of a hitherto unknown lethal neonatal syndrome with progeroid features. This private p.Thr543Met mutation abolished downstream ERK pathway signaling while increasing susceptibility to apoptosis via ASK1 de-repression.
A homozygous p.Thr543Met mutation in RAF1 was found in a neonate presenting with a syndrome encompassing cutaneous, craniofacial, cardiac and limb anomalies.
In cultured cells and in vivo using Xenopus assays the p.Thr543Met mutation behaved as a loss-of-function allele that abolishes downstream ERK pathway signaling in response to growth factor stimulation.
p.Thr543Met knock-in in 293T cells revealed that RAF1T543M is unstable and more sensitive to stress-induced apoptosis via ASK1 de-repression.
These findings describe, for the first time, the consequences of a loss of RAF1 function during human development, contrasting with gain-of-function mutations seen in cancer-prone RASopathies.
RAF1 germline homozygous missense mutation causes a neonatal lethal syndrome with progeroid features
A.
Pedigree of the Turkish consanguineous family reporting the neonatal progeroid syndrome. Square, male; circle, female; black shading, affected individuals; small triangle, aborted; double lines, consanguineous marriages; diagonal line, deceased.
B.
Pictures of affected proband (III:2) at 50 days showing general progeroid features. Note subcutaneous lipoatrophy, severe hypotonia, distinctive craniofacial features with absence of external ears (insets), cleft hands and feet with oligodactyly.
C.
Schematic of the RAF1 protein structure showing the three conserved regions (CRs). p.T543M is located in the catalytic kinase domain (CR3).
D.
Multiple sequence alignment showing conservation of T543 across species and among RAF family members.
E.
RAF1WT or RAF1T543M were transiently overexpressed in HEK293T cells for 48 h, followed by 16 h of serum starvation and EGF stimulation for 15 min. Phos-tag™ gel showing global levels of RAF1 phosphorylation and corresponding Western blot showing phosphorylation levels of Ser259 and Ser338 residues and total RAF1.
F, G.
All the RAF1 constructs were transiently overexpressed in HEK293T cells as described in (E). Western blotting showing (F) phosphorylated MEK1/2, total MEK1/2 and total RAF1 and (G) phosphorylated ERK1/2, total ERK1/2 and total RAF1.
Source data are available
Figure EV1.
RAF1T543M allele behaves as a loss-of-function mutation in vitro.
A.
Genetic strategy. Combination of exome sequencing and homozygosity mapping. resulted in four candidate genes. Germline homozygous variants in PLIN2, ABL1, and C16orf93 were filtered out due to their low phylogenetic conservation and low predicted deleterious potential.
B.
Sanger sequencing chromatogram showing variant c.1628C>T (p.T543M) segregating with disease: homozygous in the proband (III:2), heterozygous in the parents (II:2 and II:3) and one sister (III:4) and absent in two other siblings (III:3 and III:6).
C.
Schematic representation of ERK1/2 MAP Kinase pathway.
D.
Quantification of phosphorylated ERK1/2, normalized to WT RAF1 in three independent Western blots (Error bars indicate mean ± SEM. Ordinary one-way ANOVA).
Figure 2.
RAF1T543M allele behaves as a loss-of-function mutation in vivo
A.
Western blotting showing phosphorylated Erk1/2, total Erk1/2 and total Raf1 from Xenopus laevis embryos harvested at stage 28.
B.
Quantification of phosphorylated Erk1/2, normalized to WT Raf1 in three independent Western blots (Error bars indicate mean ± SEM. Ordinary one-way ANOVA).
C.
Representative images illustrating the effect of WT or mutants RAF1 mRNA injection into Xenopus embryos, at stage 28.
D.
WISH performed on stage 10.5 Xenopus embryos injected with WT or mutants RAF1 mRNA. Xbra (blue staining) marking mesoderm induction. Vegetal (top), animal (middle) and lateral (bottom) views.
E.
WISH performed on stage 28 Xenopus embryos injected with WT or mutants RAF1 mRNA. Blue staining reveals Xbra or N-tubulin markers depicting ectopic mesoderm induction, neural differentiation and brain posterization.
Source data are available online for this figure.
Figure 3.
RAF1T543M/T543M knock-in cells reveal RAF1's compromised protein half-life
A.
RAF1 homodimer (PDB:3OMV) showing the location of Thr543 (drawn as ball-and-stick) on helical subdomain. Active site is occupied by an inhibitor drawn as spheres.
B.
Positioning of Thr543 in the pocket.
C.
Met543 in the pocket. The Met543 side chain clashes despite being modeled in the least sterically hindered rotamer.
D.
Predicted side chain interaction of Thr543 and Tyr539 variants.
E.
Western blot downstream signaling potential of structural mutants that induce steric (p.T543M) or electrostatic (p.Y539E or p.T543D) interference.
F.
RAF1T543M and RAF1KO/KO HEK293T cells were generated by CRISPR-Cas9. Top—bottom: Sanger-sequencing of RAF1 in WT HEK293T cells; a RAF1T543M clone showing the desired c.1628C>T (p.T543M) mutation and a synonymous PAM-disrupting c.1632G>C; a RAF1KO/KO clone with a homozygous 17 bp deletion.
G.
Confirmation of a clonal RAF1T543M line by restriction-digest of RAF1 exons 15–16 from gDNA of the genotypes shown with BccI. c.1628C>T introduces a BccI restriction site. The RAF1WT/T543M heterozygote genotype was obtained from the patient's father.
H.
Western Blot for endogenous RAF1 in HEK293T cell lines of genotypes indicated, at steady state.
I.
Western-blot showing that 8 and 24 h of epoxomicin treatment is sufficient to partially rescue RAF1 in RAF1T543M/T543M cells. ACTIN serves as loading control.
Source data are available online for this figure.
Figure EV2.
Loss-of-function mutation p.L603P impairs RAF1 kinase activity
Position of Leu603 and Thr543 in the RAF1 homodimer (PDB:3OMV). The p.L603P mutation causes an impairment of kinase activity, likely through destabilizing the αH helix and the helical bundle made by the αC and αH helices, and may also affect the dimer stability. Thr543 is located in the αE helix.
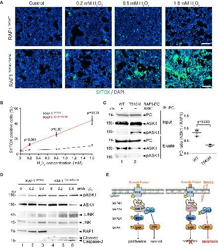
Figure 4.
RAF1T543M/T543M knock-in cells are more sensitive to stress-induced apoptosis
A.
Representative immunofluorescence images of 0.2, 0.8, and 1.6 mM H2O2 treated RAF1T543M/T543M and RAF1WT/WT HEK293T cells. Green: SYTOX dead cell stain. Blue: DAPI nuclei stain. Scale bar, 100 μm.
B.
Dose-dependent SYTOX signal of RAF1T543M/T543M and RAF1WT/WT HEK293T cells incubated with increasing H2O2 concentrations for 2 h (n = 8 from two independent experiments, error bars indicate mean ± SEM. Two-tailed Student's t-test).
C.
PC tagged RAF1WT or RAF1T543M were transiently overexpressed along with ASK1 in HEK293T cells for 48 h, immunoprecipitated and blotted for ASK1. Ratio of ASK1 to RAF1 from the pulldown (PD) was quantified in three independent Western blots (Error bars indicate mean ± SEM. Ordinary one-way ANOVA).
D.
Western blot documenting endogenous pASK1, pJNK levels and cleaved Caspase 3 following H2O2-induced stress in isogenic HEK293T cells expressing endogenous RAF1T543M/T543M or RAF1WT. Note that pASK1 is increased without H2O2 treatment in RAF1T543M/T543M compared with RAF1WT.
E.
Proposed model of the negative impact of RAF1T543M/T543M on proliferation owing to impaired MAPK/ERK transduction and increased apoptosis due to de-repression of ASK1 signaling.
Source data are available online for this figure.
Figure EV3.
Quantification of pASK1/ASK1 ratio in RAF1WT and RAF1T543M/T543M knock-in cells
Quantification of phosphorylated ASK1, normalized to total ASK1 in three independent western blots (Error bars indicate mean ± SEM. Ordinary one-way ANOVA).
Figure 1. RAF1 germline homozygous missense mutation causes a neonatal lethal syndrome with progeroid features
A. B. C. D. E. F, G.
Aoki,
Recent advances in RASopathies.
2016, Pubmed
Aoki,
Recent advances in RASopathies.
2016,
Pubmed
Baccarini,
Second nature: biological functions of the Raf-1 "kinase".
2005,
Pubmed
Bentires-Alj,
Stops along the RAS pathway in human genetic disease.
2006,
Pubmed
Chen,
Raf-1 promotes cell survival by antagonizing apoptosis signal-regulating kinase 1 through a MEK-ERK independent mechanism.
2001,
Pubmed
Chong,
Positive and negative regulation of Raf kinase activity and function by phosphorylation.
2001,
Pubmed
Delaune,
Neural induction in Xenopus requires early FGF signalling in addition to BMP inhibition.
2005,
Pubmed
,
Xenbase
Desideri,
Alike but Different: RAF Paralogs and Their Signaling Outputs.
2015,
Pubmed
Dhandapany,
RAF1 mutations in childhood-onset dilated cardiomyopathy.
2014,
Pubmed
Dhillon,
Regulation of Raf-1 activation and signalling by dephosphorylation.
2002,
Pubmed
Diaz,
Phosphorylation of Raf-1 serine 338-serine 339 is an essential regulatory event for Ras-dependent activation and biological signaling.
1997,
Pubmed
Ding,
Metabolic pathway analyses identify proline biosynthesis pathway as a promoter of liver tumorigenesis.
2020,
Pubmed
Dougherty,
Regulation of Raf-1 by direct feedback phosphorylation.
2005,
Pubmed
,
Xenbase
Dumaz,
Raf phosphorylation: one step forward and two steps back.
2005,
Pubmed
Ehrenreiter,
Raf-1 regulates Rho signaling and cell migration.
2005,
Pubmed
Ferone,
Mutant p63 causes defective expansion of ectodermal progenitor cells and impaired FGF signalling in AEC syndrome.
2012,
Pubmed
Frémin,
Functional Redundancy of ERK1 and ERK2 MAP Kinases during Development.
2015,
Pubmed
Galabova-Kovacs,
Essential role of B-Raf in ERK activation during extraembryonic development.
2006,
Pubmed
Galabova-Kovacs,
Essential role of B-Raf in oligodendrocyte maturation and myelination during postnatal central nervous system development.
2008,
Pubmed
Giannotti,
An autosomal recessive syndrome of cleft palate, cardiac defect, genital anomalies, and ectrodactyly (CCGE).
1995,
Pubmed
Guion-Almeida,
Cleft lip/palate, abnormal ears, ectrodactyly, congenital heart defect, and growth retardation: definition of the acro-cardio-facial syndrome.
2000,
Pubmed
Hatzivassiliou,
RAF inhibitors prime wild-type RAF to activate the MAPK pathway and enhance growth.
2010,
Pubmed
Hindley,
Extracellular signal regulated kinase (ERK)/mitogen activated protein kinase (MAPK)-independent functions of Raf kinases.
2002,
Pubmed
Hudson,
Confirmation of 6q21-6q22.1 deletion in acro-cardio-facial syndrome and further delineation of this contiguous gene deletion syndrome.
2014,
Pubmed
Jaffré,
Inducible Pluripotent Stem Cell-Derived Cardiomyocytes Reveal Aberrant Extracellular Regulated Kinase 5 and Mitogen-Activated Protein Kinase Kinase 1/2 Signaling Concomitantly Promote Hypertrophic Cardiomyopathy in RAF1-Associated Noonan Syndrome.
2019,
Pubmed
Jones,
SHOC2 phosphatase-dependent RAF dimerization mediates resistance to MEK inhibition in RAS-mutant cancers.
2019,
Pubmed
Kariminejad,
Clinical variability in acro-cardio-facial-syndrome.
2008,
Pubmed
Leicht,
Raf kinases: function, regulation and role in human cancer.
2007,
Pubmed
MacNicol,
Raf-1 kinase is essential for early Xenopus development and mediates the induction of mesoderm by FGF.
1993,
Pubmed
,
Xenbase
Mariani,
Ectoderm-mesoderm crosstalk in the embryonic limb: The role of fibroblast growth factor signaling.
2017,
Pubmed
Mariani,
Genetic evidence that FGFs have an instructive role in limb proximal-distal patterning.
2008,
Pubmed
Matallanas,
Raf family kinases: old dogs have learned new tricks.
2011,
Pubmed
Mills,
p63 is a p53 homologue required for limb and epidermal morphogenesis.
1999,
Pubmed
Mingarelli,
A new observation of acro-cardio-facial syndrome substantiates interindividual clinical variability.
2005,
Pubmed
Motta,
SPRED2 loss-of-function causes a recessive Noonan syndrome-like phenotype.
2021,
Pubmed
Noble,
CRAF autophosphorylation of serine 621 is required to prevent its proteasome-mediated degradation.
2008,
Pubmed
O'Neill,
Role of the kinase MST2 in suppression of apoptosis by the proto-oncogene product Raf-1.
2004,
Pubmed
Paquet,
Efficient introduction of specific homozygous and heterozygous mutations using CRISPR/Cas9.
2016,
Pubmed
Pera,
Neural and head induction by insulin-like growth factor signals.
2001,
Pubmed
,
Xenbase
Pritchard,
Post-natal lethality and neurological and gastrointestinal defects in mice with targeted disruption of the A-Raf protein kinase gene.
1996,
Pubmed
Ran,
Double nicking by RNA-guided CRISPR Cas9 for enhanced genome editing specificity.
2013,
Pubmed
Rauen,
The RASopathies.
2013,
Pubmed
Reversade,
Mutations in PYCR1 cause cutis laxa with progeroid features.
2009,
Pubmed
,
Xenbase
Richieri-Costa,
Tibial hemimelia-cleft lip/palate in a Brazilian child born to consanguineous parents.
1987,
Pubmed
Romano,
Proapoptotic kinase MST2 coordinates signaling crosstalk between RASSF1A, Raf-1, and Akt.
2010,
Pubmed
Rouleau,
TAp63 is important for cardiac differentiation of embryonic stem cells and heart development.
2011,
Pubmed
Sivasli,
Acro-cardio-facial syndrome associated with neuroepithelial cyst: a case report.
2007,
Pubmed
Tajan,
The RASopathy Family: Consequences of Germline Activation of the RAS/MAPK Pathway.
2018,
Pubmed
Tanpaiboon,
Expanding the phenotypic spectrum of acro-cardio-facial syndrome (ACFS): Exclusion of P63 mutation.
2009,
Pubmed
Toschi,
Acro-cardio-facial syndrome: a microdeletion syndrome?
2012,
Pubmed
Umbhauer,
Mesoderm induction in Xenopus caused by activation of MAP kinase.
1995,
Pubmed
,
Xenbase
Wojnowski,
Endothelial apoptosis in Braf-deficient mice.
1997,
Pubmed
Wojnowski,
Craf-1 protein kinase is essential for mouse development.
1998,
Pubmed
Wu,
Increased BRAF heterodimerization is the common pathogenic mechanism for noonan syndrome-associated RAF1 mutants.
2012,
Pubmed
Xiang,
Is Hydrogen Peroxide a Suitable Apoptosis Inducer for All Cell Types?
2016,
Pubmed
Yamaguchi,
Cardiac-specific disruption of the c-raf-1 gene induces cardiac dysfunction and apoptosis.
2004,
Pubmed
Yang,
p63 is essential for regenerative proliferation in limb, craniofacial and epithelial development.
1999,
Pubmed
Youngworth,
A Premature Stop Codon in RAF1 Is the Priority Candidate Causative Mutation of the Inherited Chicken Wingless-2 Developmental Syndrome.
2019,
Pubmed
Yu,
FGF signaling regulates mesenchymal differentiation and skeletal patterning along the limb bud proximodistal axis.
2008,
Pubmed