|
Figure 1. X. longipes morphometrics and development compared with other Xenopus species
(A) Map28 and photograph19 of Lake Oku in Cameroon, Africa, and images of X. longipes frog and blastula stage embryos. Scale bars, 1 mm.
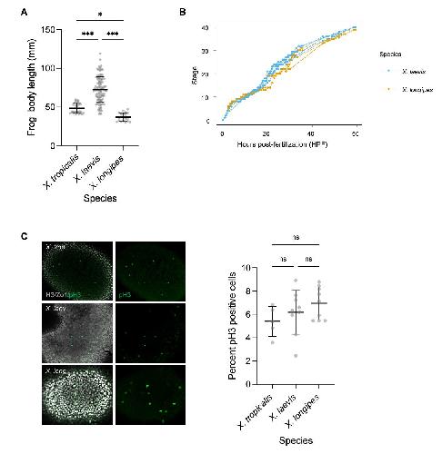
(B) Phylogeny of X. longipes compared with X. laevis and X. tropicalis, with chromosome number and nuclear DNA content. See also Figure S1A for frog body length comparison.
(C) Calculated egg volume in X. tropicalis, X. laevis, and X. longipes. n ≥ 23 eggs measured in each species. Scale bars, 0.5 mm.
(D) Images of development in X. longipes versus X. laevis at 23°C. hpf, hours post fertilization. Scale bars, 1 mm.
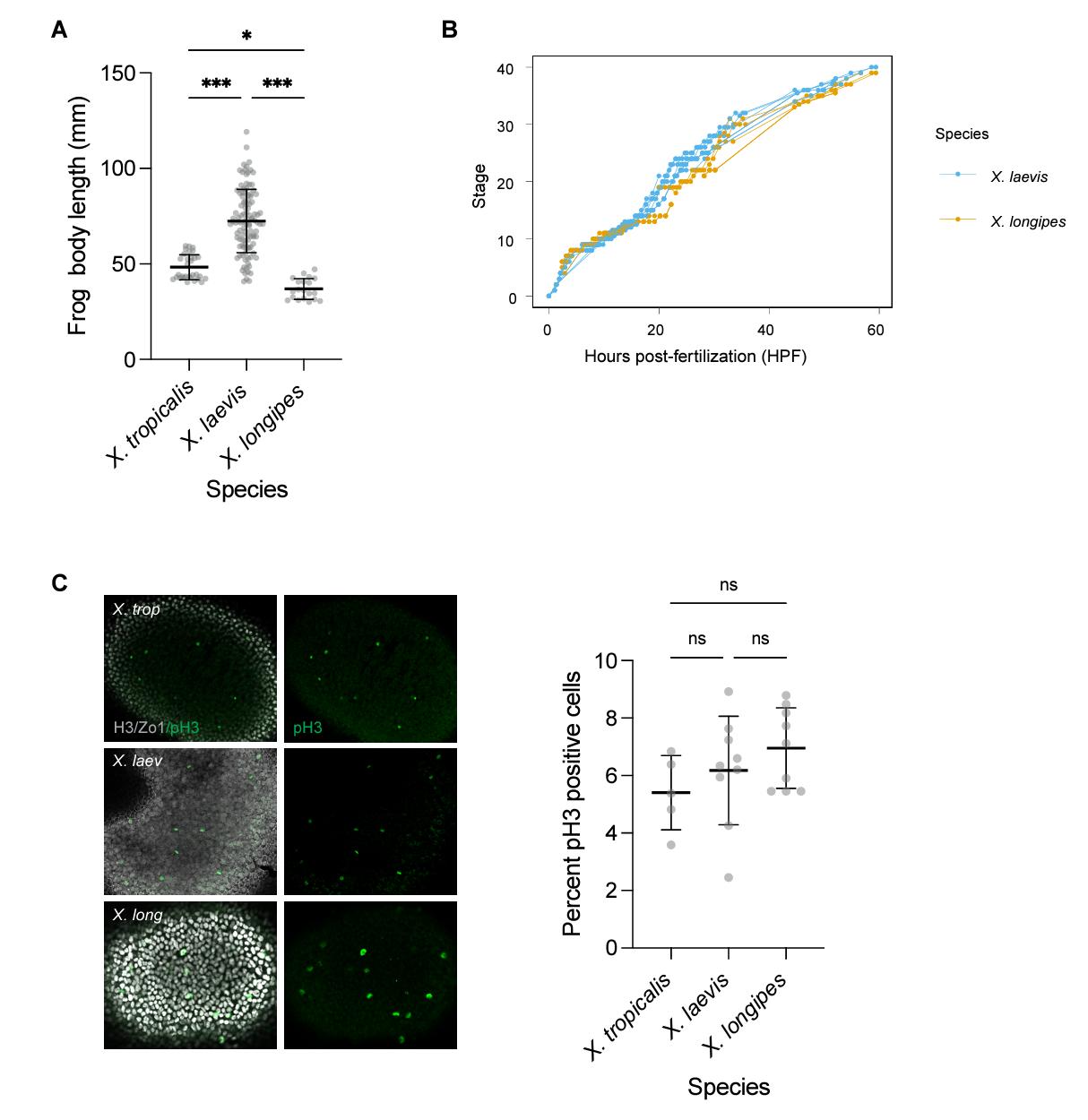
(E) Comparison of cell-cycle timing in animal pole cells of X. longipes versus X. laevis through the first 14 cleavage divisions. Each point represents the average timing for 3 individual cells. Thick line inside box indicates average time, and upper and lower box boundaries indicate ±SD. n = 3 cells from 10 total embryos analyzed per species from 3 separate clutches. p > 0.5 between species in each cell cycle, determined by two-tailed t test.
(F) Developmental time course in X. longipes versus X. laevis at 23°C, 0–62 hpf. n = 3 clutches analyzed for X. laevis, n = 2 for X. longipes, 1–3 replicates for each clutch. See also Videos S1 and S2 and Figure S1B for individual time points.
(G) Body length quantification of stage 36 tail-bud embryos in X. tropicalis, X. laevis, and X. longipes. n ≥ 20 tadpoles from 3 clutches measured for each species. Scale bars, 1 mm.
(H) Body length quantification of stage 48 tadpoles in X. tropicalis, X. laevis, and X. longipes. n ≥ 20 tadpoles from 3 separate clutches measured for each species. Scale bars, 1 mm.
For all boxplots, thick line inside box indicates average length, and upper and lower box boundaries indicate ±SD. ∗∗∗p < 0.001, determined by two-tailed t test.
|
|
Figure 2. Scaling of cells and nuclei in adult pipid frog species
(A) Images of erythrocytes from 5 adult pipid frog species of varying ploidies. See Figure S2A for details about species, including DNA content. Scale bars, 20 μm.
(B) Images of adult epithelial cells from X. tropicalis, X. laevis, and X. longipes. Scale bars, 50 μm.
(C) Average cell cross-sectional area in adult erythrocytes and epithelia as a function of genome size for each frog species. Five pipid frog species are plotted for erythrocytes; X. tropicalis, X. laevis, and X. longipes are plotted for epithelial cells. R2 ≥ 0.9980 for both erythrocytes and epithelia. See Figures S2B and S2C for distributions and Figure S3C for correlation and slope coefficients of each trend line.
(D) Average nucleus cross-sectional area in adult erythrocytes and epithelia as a function of genome size for each frog species. Five pipid frog species are plotted for erythrocytes; X. tropicalis, X. laevis, and X. longipes are plotted for epithelial cells. R2 ≥ 0.9852 for both erythrocytes and epithelia. See Figures S2D and S2E for distributions and Figure S3F for correlation and slope coefficients of each trend line. For plots in (C) and (D), error bars indicate ±SD.
|
|
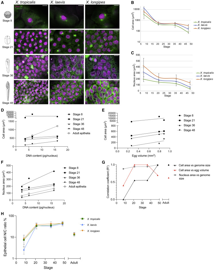
Figure 3. Scaling of cells and nuclei in Xenopus embryos
(A) Images of cells and nuclei in X. tropicalis, X. laevis, and X. longipes embryos, stages 8–48. Scale bars, 15 μm. Histone H3 staining indicates DNA.
(B) Average cross-sectional cell area during embryogenesis, y axis plotted in log10. See Figure S3B for distributions.
(C) Average cross-sectional nucleus area during embryogenesis. See Figure S3E for distributions.
For plots in (B) and (C), error bars indicate ±SD.
(D) To test the relationship between genome and cell size during development across species, we plotted average skin epithelial cell cross-sectional area in embryos and adults as a function of genome size in X. tropicalis, X. laevis, and X. longipes to generate regression lines. See Figure S3C for correlation and slope coefficients of each trend line.
(E) To test the relationship between egg volume and cell size during development across species, we plotted average skin epithelial cell cross-sectional cell area in X. tropicalis, X. laevis, and X. longipes through embryogenesis as function of egg volume to generate regression lines. See Figure S3D for correlation and slope coefficients of each trend line.
(F) To test the relationship between genome and nuclear size during development across species, we plotted average nucleus cross-sectional area in embryos and adults as a function of genome size in X. tropicalis, X. laevis, and X. longipes to generate regression lines. See Figure S3E for distributions and Figure S3F for correlation and slope coefficients of each trend line.
(G) Summary of correlation coefficients of cell or nucleus area vs. genome size or egg volume in embryos and adults from (D)–(F), plotted by developmental stage.
(H) To calculate N/C ratios through development across species, skin epithelial cell nuclear and cell volumes in embryos and adults of each species were extrapolated from cross-sectional area measurements,30,31,32 and the ratio of nuclear to cell (N/C) volume was expressed as a percentage. Average values are plotted, y axis plotted in log10. Error bars indicate ±SD. See Figure S3G for validation that cross-sectional area measurements are not significantly different than volume measurements for calculating N/C ratios and Figure S3H for distribution of N/C ratios across species and developmental stages.
|
|
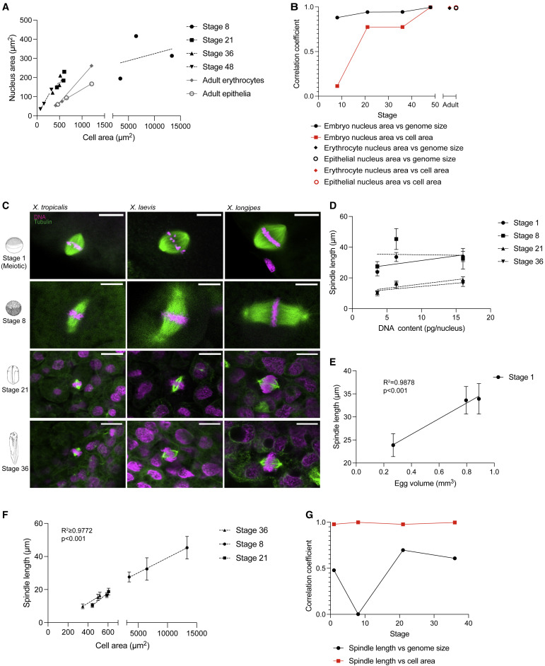
Figure 4. Subcellular scaling of nuclei and spindles through development
(A) Average cross-sectional nucleus area in X. tropicalis, X. laevis, and X. longipes embryos and adults, plotted as function of cell area.
(B) Summary of correlation coefficients of nucleus area versus genome size and cell area through development from Figure 3F and (A).
(C) Images of meiotic and mitotic spindles in X. tropicalis, X. laevis, and X. longipes embryos, stage 1 (unfertilized meiotic) through stage 36. Scale bars, 20 μm. Histone H3 staining indicates DNA.
(D) Average spindle length plotted as a function of genome size in X. tropicalis, X. laevis, and X. longipes embryos. See Figure S4B for correlation and slope coefficients of each trend line and Figure S4C for distributions.
(E) Average egg spindle length (stage 1, meiotic) plotted as a function of egg volume. See Figure S4C for distribution.
(F) Average spindle length plotted as a function of cell area in X. tropicalis, X. laevis, and X. longipes embryos. See Figure S4C for distribution and Figure S4D for correlation and slope coefficients of each trend line.
(G) Summary of correlation coefficients of spindle length vs. genome size or cell area through development from (D)–(F).
For all plots, error bars indicate ±SD.
|
|
Figure S1. X. longipes body length and further development characterization. Related to Figure 1 (A) Snout to vent length plotted for male and female adult X. tropicalis, X. laevis, and X. longipes frogs. n=21 X. longipes measured. Lengths of X. tropicalis (n=38) and X. laevis (n=110) are from S1 . *p<0.05, ***p<0.001, determined by two-tailed t-test. (B) Developmental time course in X. longipes vs X. laevis, without smoothened line, showing individual timepoints. (C) Immunofluorescence staining of stage 21 X. tropicalis, X. laevis, and X. longipes embryos to assess the fraction of mitotic cells in each species. Cell borders (stained for tight junction marker ZO-1) and nuclei (stained for histone H3) are shown in gray. Dividing cells are stained with M-phase marker phospho-H3 (pH3). Quantification shows percent of pH3- positive cells in each species. Thick line in the middle of each set of points = mean, error bars= +/- std dev. ns= not significant p>0.05, determined by twotailed t-test.
|
|
Figure S2. Measurements of cells and nuclei in adult Pipid frog species. Related to Figure 2 (A)Characteristics of frog species used for erythrocyte measurements. (B)Cross-sectional cell area of erythrocytes from adult frog species described in S1A. All P-values between species are <0.001 (not shown), except where indicated as not significant (p>0.05, ns) or (p<0.005,**) determined by two-tailed t-test. (C)Cross-sectional cell area of epithelial cells from adult X. tropicalis, X. longipes, and X.laevis. (D)Cross-sectional nucleus area of erythrocytes from adult frog species described in S1A. All p-values between species are <0.001 (not shown), except where indicated as not significant (ns) determined by two-tailed t-test. (E)Cross-sectional nucleus area of epithelial cells from adult X. tropicalis, X. longipes, and X. laevis. For plots in B-E, thick line in the middle of each set of points = mean, error bars = +/- std dev. ***p<0.001. For erythrocytes, n≥50 cells and nuclei were measured in each species. For epithelia, n≥100 cells and nuclei were measured in each species.
|
|
Figure S3. Measurement of cells, nuclei and N/C ratios in Xenopus embryos Related to Figures 2 and 3 (A)Comparison of ZO-1 (Zonula Occludens, tight junction) and tubulin staining in X. laevis and X. longipes embryos to measure cross-sectional area of cells shows that they produce statistically indistinguishable data. Scale bar, 15 µm. (B)Cross-sectional area of cells from X. laevis, X. tropicalis, and X. longipes embryos and adults measured using tubulin staining. (C)Correlation and slope coefficients of cell area vs genome size from linear trendlines in Fig. 3D. Correlation coefficients for linear trendlines (R2) were calculated from the Pearson’s Correlation Coefficient (R). (D)Correlation and slope coefficients of cell area vs egg volume from linear trendlines in Fig. 3E. Correlation coefficients for linear trendlines (R2) were calculated from the Pearson’s Correlation Coefficient (R). (E)Cross-sectional area of nuclei from X. laevis, X. tropicalis, and X. longipes embryos and adults. (F)Correlation and slope coefficients of nucleus area vs genome size from linear trendlines in Fig. 3C. Slope coefficients were statistically similar between stage 21 and 36 (p=0.6134) and between stage 48 and adult epithelia (p=0.2344). (G)Comparison of Nuclear/Cytoplasmic (N/C) volume ratios calculated from 2dimensional (2D) cross-sectional area measurements vs. 3-dimensional (3D) reconstructions of confocal Z-stacks in stage 21 X. tropicalis, X. laevis, and X. longipes embryos. n≥50 skin epithelial cells or nuclei from ≥3 embryos from ≥3 separate clutches were measured per stage for each species. (H)N/C volume ratios in X. tropicalis, X. laevis, and X. longipes, embryos and adults, calculated from cross-sectional area measurements in 3B-C. For plots in A, B, and E, at stage 8, cells near the surface of the embryo from both animal and vegetal polls were measured. From stage 21-48, skin epithelial cells were measured. n≥100 cells or nuclei from ≥3 embryos or adults from ≥3 separate clutches were measured per stage for each species. For all plots, thick line in the middle of each set of points=mean. error bars= +/- std dev. ***p<0.001, *p<0.05, and ns= not significant, determined by two-tailed t-test.
|
|
Figure S4. Spindle length and width in X. tropicalis, X. laevis, and X. longipes embryos. Related to Figure 4 (A) Correlation and slope coefficients of nucleus area vs cell area from linear trendlines in Fig. 4A. Correlation coefficients for linear trendlines (R2) were calculated from the Pearson’s Correlation Coefficient (R). (B) Correlation and slope coefficients of spindle length vs genome size from linear trendlines in Fig. 4D. (C) Spindle length (measured as pole-to-pole distance) through development including Stage 1 (unfertilized meiotic). Thick line in the middle of each set of points=mean. Error bars= +/- std dev. ***p<0.001, ns= not significant, determined by two-tailed t-test. n≥34 spindles from >3 eggs/embryos from ≥3 clutches measured for each species per stage (D) Correlation and slope coefficients of spindle length vs cell area from linear trendlines in Fig. 4F. n ≥20 metaphase plates from ≥3 clutches measured for each species per stage. (E) Spindle width (measured as metaphase plate length) through development including Stage 1 (meiosis II). Thick line in the middle of each set of points=mean. Error bars= +/- std dev. ***p<0.001, determined by two-tailed t-test.
|