|
Graphical Abstract.
|
|
Figure 1. Supersized loops form in the X. tropicalis sperm genome
(A) The Hi-C contact matrix heatmap of chromosome 2 in X. tropicalis sperm (left). The inlet is marked as a black box, and a zoomed-in view is shown on the right (Chr2: 62–80 Mb at 25 kb resolution). SSLs are marked by black circles on the bottom-left corner.
(B) Heatmap visualization of an SSL in sperm (top) and a typical chromatin loop in the brain (bottom). The resolutions are 25, 10, and 5 kb, respectively.
(C) Boxplot representing the size of chromatin loops and SSLs. Boxes represent the 25th, 50th, and 75th percentiles, while whiskers show 1.5× the interquartile range. The median size is 180 kb for chromatin loops and 5.11 Mb for SSLs. ∗∗∗p < 0.001 for size comparison between chromatin loops and SSLs (two-sided Wilcoxon rank-sum test).
(D–H) Example regions showing the disappearance of SSLs in embryos (developmental stages 8, 9, and 13) and somatic cells of the brain and liver.
(I) Aggregate peak analysis (APA) of SSLs confirms the disappearance of SSLs in embryos (developmental stages 8, 9, and 13) and somatic cells of the brain and liver.
Two or more biological replicates were carried out for Hi-C (n ≥ 2).
See also Figures S1–S4 and Table S1.
|
|
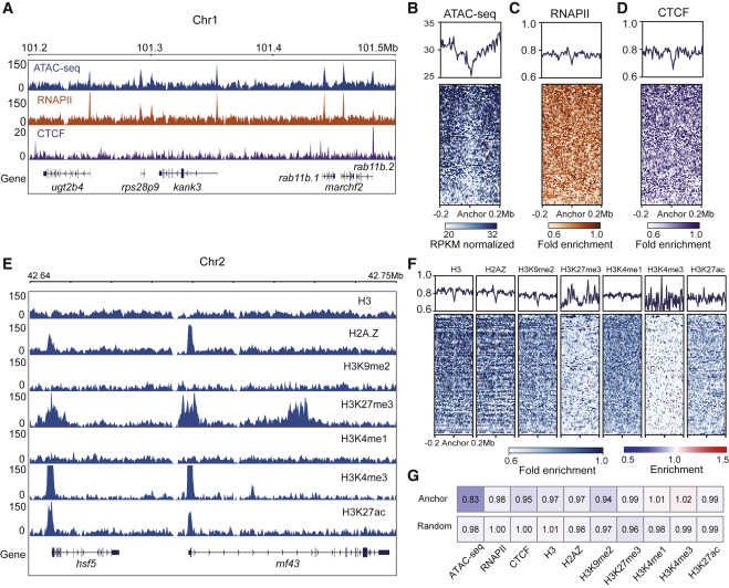
Figure 2. SSL anchors are located in closed chromatin
(A) An example region showing chromatin accessibility, RNAPII, and CTCF occupancy in X. tropicalis sperm.
(B–D) The density of ATAC-seq and ChIP-seq signals for RNAPII and CTCF around SSL anchors (±0.2 Mb).
(E) An example region showing the enrichment of histone modifications in X. tropicalis sperm.
(F) The density of histone modification signals is shown around SSL anchors (±0.2 Mb).
(G) Comparison of the relative enrichment of histone variants and modifications signals at SSL anchors and random control loci in the genome.
At least two biological replicates were carried out for ATAC-seq and ChIP-seq (n = 2).
See also Figures S5 and S6.
|
|
Figure 3. SSL anchors are enriched explicitly with Helitron transposons
(A) The density of class I retrotransposons and class II DNA transposons around SSL anchors are calculated and displayed (number of TEs per kb) (±250 kb).
(B) Enrichment of Helitrons at SSL anchors with randomly shuffled genomic regions as controls (number of TEs per kb) (±250 kb).
(C) Number of Helitrons in different species.
(D) Size distribution of Helitrons in different species. The dashed lines show the median lengths of Helitrons in each species.
(E) Circos plot shows anchors of clustered SSLs on chromosome 2 enriched with Helitrons.
See also Figure S7.
|
|
Figure 4. Molecular dynamics simulations suggest that SSL may form through molecular agent-facilitated condensation
(A) The number of clusters as a function of time in the absence of agents. The gray area shows the uncertainty.
(B) The average contact matrix of the simulation without agents. The color bar corresponds to the contact probability of 0–1.
(C) A typical simulation snapshot shows that anchors (blue) cannot cluster without agents.
(D) Weak agents do not phase separate on their own in a simulation box.
(E) Strong agents phase separate on their own.
(F) The average number of clusters as a function of time in the presence of a weak agent.
(G) The average contact matrix of the simulation in the presence of a weak agent.
(H) A typical simulation snapshot shows that anchors (blue) cluster in the presence of weak agents (red, only shown in the zoomed-in panel).
(I) A weak agent does not phase separate, as it facilitates the clustering of the anchors.
(J) The average number of clusters as a function of time in the presence of strong agents.
(K) The average contact matrix of the simulations in the presence of a strong agent.
(L) A typical simulation snapshot shows that anchors (blue) cluster in the presence of strong agents (red, only shown in the zoomed-in panel).
(M) A strong agent phase separates as it facilitates the clustering of anchors.
See also Figure S8.
|
|
Figure 5. SSL anchors transit into TAD borders in embryos and differentiated cells
(A) An example of a region that shows the transition of SSL anchors into TAD borders during development and in brain and liver cells. Black triangles depict TAD domains. Interactions between SSLs are shown as orange arcs, and the locations of SSL anchors are shown as vertical dashed lines.
(B) Distance distribution of SSL anchors to the closest TAD borders. The shuffled non-SSL anchor regions containing Helitrons are repeated 1,000 times for comparison and shown as the mean ± SD.
(C) Accumulation of SSL anchor transit into TAD borders during embryogenesis and differentiation.
(D) The number of SSL anchors overlapping with TAD borders shows that SSL anchors tend to transit into TAD borders more than the non-SSL anchor regions containing Helitrons. p < 2.2 × 10−16 from Student’s t test.
See also Figure S9.
|
|
Figure S1. Genome folding patterns are evolutionarily distinct in vertebrate sperm Related to Figure 1. (A, C, E, G, I) Hi, C contact matrices for chromosomes 2, 7, 7, 18, and 4 in sperm from humans [S1] [S2] [S3] [S4] X. tropicalis [S5] , monkeys , mice , zebrafish Inlets are marked as black boxes, and the zoomed insulation scores (IS). , and , respectively. in views are shown on the ri ght with (B, D, F, H, J) Pearson correlation heatmaps for chromosomes 2, 7, 7, 18, and 4 in sperm from humans [S1] , monkeys respectively. Chromatin A/B [S2] , mice [S3] , zebrafish [S4] , and X. tropicalis [S5] , compartments (PC1 tracks) are shown above each panel.
|
|
Figure S2. Genome folding patterns are evolutionarily distinct in vertebrate sperm, Related to Figure 1. (A) The Hi-C contact matrix heatmap of mouse sperm [S6] from chromosome 7 (left) with an inlet marked as a black box. Zoomed-in view (right; Chr7:45-52 Mb at 25 kb resolution) and insulation score (IS) are also shown (top). (B) Pearson correlation map for chromosome 7 at 500 kb resolution in mouse sperm 6. The Chromatin A/B compartment (PC1 track) is shown above the panel. (C) A contact probability decay curve of the mouse sperm genome 6. (D) Contact probability decay curves of sperm genomes from humans [S1], monkeys [S2], mice [S3], zebrafish [S4], and X. tropicalis [S5]. HS, human; RS, rhesus macaque; MS, mouse; ZS, zebrafish; XS, X. tropicalis sperm; XB, X. tropicalis brain. (E) GenomeDISCO reproducibility scores for the Hi-C biological replicates of X. tropicalis embryos and differentiated cells (2 to 8 replicates). Data are shown as the mean ± s.d. (F) Contact map of the K562 spike-in at Chr2:62-80 Mb at 25 kb resolution. The insulation score (IS) is shown above the panel. (G) Compartments of the human K562 spike shown above the panel.in. Principal component 1 (PC1 track) is shown above the panel.
|
|
Figure S3. Supersized loops form in the Figure (A1 . C) Examples of SSLs in X. tropicalis X. tropicalis sperm genome sperm. Left: Hi, R elated to C contact matrices for chromosomes 1, 5, and 7. Inlets are marked as black boxes. Right: Zoomed heatmaps at 25 kb resolution for Chr1:94105 Mb, Chr5:43-- in views of 57 Mb, and Chr7:40 (D) A HiC comparison between different tissues.55 Mb. Left: The upper triangle shows the contact map of pairs from the paternal X. tropicalis genome in the hybrid* frog. The lower triangle shows the contact map of 40 million brain Hi upper triangle shows the conC pairs from diploid X. tropicalis . Right: The tact map of chromatin pairs from the paternal X. tropicalis genome in the hybrid* frog. The lower triangle shows the contact map of 40 million sperm HiC pairs. (E) A HiC comparison between different embryo stages. Left: The upper triangle shows the conta ct map of contact pairs from the paternal X. tropicalis genome in stage 33 hybrid* embryos. The lower triangle shows the contact map of 200 million HiC pairs from diploid S23 embryos. Right: The upper triangle shows the contact map of pairs from the pater X. tropicalis nal genome in stage 33 hybrid* embryos. The lower triangle shows the contact map of 200 million sperm Hi *Hybrids: X. tropicalisC pairs. (paternal) crossed with Biological replicates were carried out for Hi X. laevisCs (n=2). (maternal)
|
|
Figure S4. SSLs do not form in the mature sperm of X. laevis, Related to Figure 1. (A) HiX C chromatin contact heatmaps of several syntenic genomic regions in the mature sperm of sperm of X. laevis. These syntenic genomic regions contain SSL structures in the mature X. tropicalis . Hi C chromatin contact heatmaps of the spike-in control in human K562 cells. Biological replicates were carried out for Hi-C (n=2).
|
|
Figure S5. SSL anchors are located in closed chromatin, Related to Figure 2. (A-D) Exemplary regions show chromatin accessibility, RNAPII, and CTCF binding in X.tropicalis sperm. (E) ATAC-seq, RNAPII, and CTCF binding signals around the gene promoters of X.tropicalis sperm. (F) An example region shows the different histone modifications in X. tropicalis sperm. (G) The enrichment of histone modifications around gene promoters in X. tropicalis sperm. Biological replicates were carried out for ATACseq and ChIPseq (n=2).
|
|
Figure S6. Proteins of PRCs are absent from SSL anchors , Related to Figure 2 . (A) ChIP signals of H2AK119ub1, EZH2 (PRC2 component), Ring1B (PRC1 component), and SUZ12 (PRC2 component) in the sperm of X. tropicalis . (B) ChIP signals of H2AK119ub1, EZH2 (PRC2 component), Ring1B (PRC1 component), and SUZ12 (PRC2 component) in the spike-in control of mouse ESC cells.(C) The ChIP signal of H2AK119ub1 at the TSSs and TTSs of genes in the sperm of X. tropicalis. (D) The ChIP signal of H2AK119ub1 at the TSSs and TTSs of genes in the spike-in control of mouse ESC cells (E) The ChIPseq signals of H2AK119ub1, EZH2, Ring1B, and SUZ12 around the anchors of SSLs in the sperm of X. tropicalis. Biological replicates were carried out for ChIPseq (n=2).
|
|
Figure S7. SSL anchors are enriched explicitly with Helitron transponsons, Related to Figure 3 . (A) Gene density around anchor regions (±250 kb). (B) Circos plot of Helitron enrichment at SSL anchors across the whole sperm genome. (C) Comparison of the sizes of Helitrons that are at SSL anchors (Anchor) and not at SS anchors (NotAnchor) . P < 0.05, twosided Wilcoxon ranksum test. L (D) Phylogenetic tree of Helitrons that are at SSL anchors (Anchor, green) and not at SSL anchors (NotAnchor, purple)
|
|
Figure S8. Molecular dynamics simulations of SSL formation through molecular agentfacilitated condensation or strong direct inter Figure 4 .anchor interaction , R elated to (A) Contact matrix of the control system in which 30 beads separate the anchors. The color bar corresponds to the contact probability from 0 to 1. (B the simulation with different anchor-- G) The aver age contact matrix of anchor interaction strengths in the absence of agents. The color bar corresponds to the contact probability ranging from 0 to 1.
|
|
Figure S9. Expression of genes at SSL anchors during the develop embryos , Related to Figure 5 . (A) Number of expressed genes from the maternal X. laevis ment of hybrid (blue) and the paternal tropicalis (orange) in hybrid embryos during development. (B) Genes adjacent to nonSSL Helitrons from paternal X. tropicalis X. are clustered according to their expression time. A total of 230, 664, and 1,301 genes were grouped into clusters C1, C2, and C3, respectively. (C) Genes at SSL anchors (25 kb range) are clustered according to their expression time. Ten, 19, and 49 genes w ere grouped into clusters C1, C2, and C3, respectively.(D) A comparison of the percentage of genes adjacent to non-SSL Helitrons and anchor genes in each cluster. P values were calculated using the chi-square test. Biological replicates were carried out for RNA-seq (n=2).
|