XB-ART-59464
Sci Rep
2022 Nov 19;121:19921. doi: 10.1038/s41598-022-21171-x.
Show Gene links
Show Anatomy links
Hnf1b renal expression directed by a distal enhancer responsive to Pax8.
Goea L
,
Buisson I
,
Bello V
,
Eschstruth A
,
Paces-Fessy M
,
Le Bouffant R
,
Chesneau A
,
Cereghini S
,
Riou JF
,
Umbhauer M
.
???displayArticle.abstract???
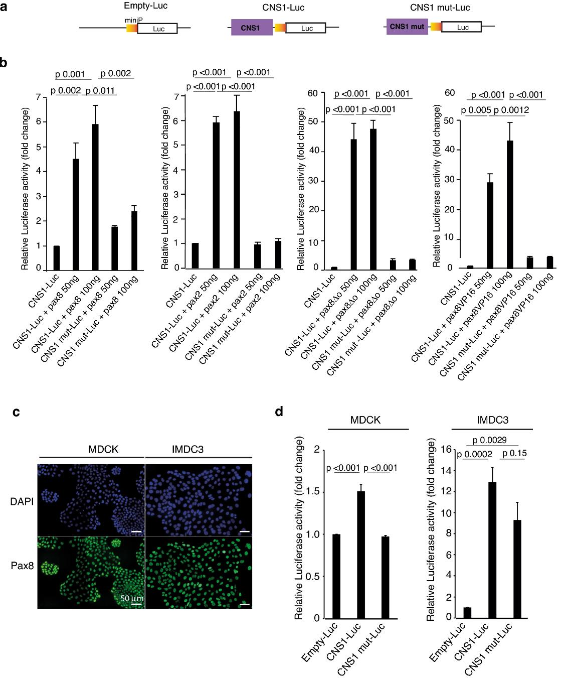
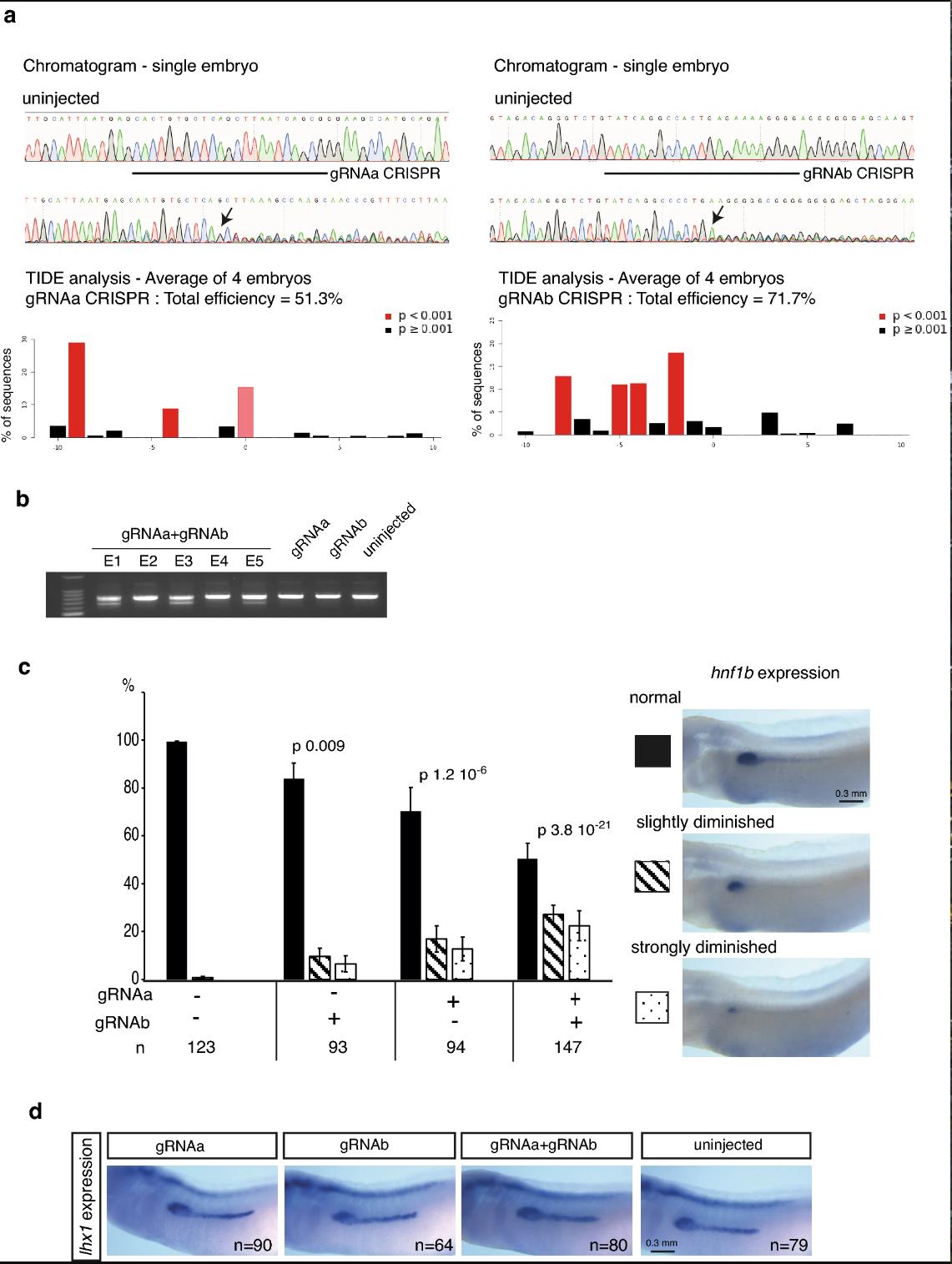
Xenopus provides a simple and efficient model system to study nephrogenesis and explore the mechanisms causing renal developmental defects in human. Hnf1b (hepatocyte nuclear factor 1 homeobox b), a gene whose mutations are the most commonly identified genetic cause of developmental kidney disease, is required for the acquisition of a proximo-intermediate nephron segment in Xenopus as well as in mouse. Genetic networks involved in Hnf1b expression during kidney development remain poorly understood. We decided to explore the transcriptional regulation of Hnf1b in the developing Xenopus pronephros and mammalian renal cells. Using phylogenetic footprinting, we identified an evolutionary conserved sequence (CNS1) located several kilobases (kb) upstream the Hnf1b transcription start and harboring epigenomic marks characteristics of a distal enhancer in embryonic and adult renal cells in mammals. By means of functional expression assays in Xenopus and mammalian renal cell lines we showed that CNS1 displays enhancer activity in renal tissue. Using CRISPR/cas9 editing in Xenopus tropicalis, we demonstrated the in vivo functional relevance of CNS1 in driving hnf1b expression in the pronephros. We further showed the importance of Pax8-CNS1 interaction for CNS1 enhancer activity allowing us to conclude that Hnf1b is a direct target of Pax8. Our work identified for the first time a Hnf1b renal specific enhancer and may open important perspectives into the diagnosis for congenital kidney anomalies in human, as well as modeling HNF1B-related diseases.
???displayArticle.pubmedLink??? 36402859
???displayArticle.pmcLink??? PMC9675860
???displayArticle.link??? Sci Rep
Species referenced: Xenopus tropicalis Xenopus laevis
Genes referenced: dll1 emx2 hnf1b hnf4a irx1 irx2 irx3 lhx1 mmut osr2 pax2 pax8 slc45a2 tpo
GO keywords: kidney development [+]
Lines/Strains: ???displayArticle.morpholinos??? pax2 MO2 pax2 MO3 pax8 MO1 pax8 MO2
gRNAs referenced: slc45a2 gRNA6 slc45a2 gRNA7
???displayArticle.disOnts??? kidney disease
Phenotypes: Xtr Wt + pax8 MO (Fig. 5a c2r3)
???attribute.lit??? ???displayArticles.show???
References [+] :
Abraham,
The Groucho-associated phosphatase PPM1B displaces Pax transactivation domain interacting protein (PTIP) to switch the transcription factor Pax2 from a transcriptional activator to a repressor.
2015, Pubmed
Abraham, The Groucho-associated phosphatase PPM1B displaces Pax transactivation domain interacting protein (PTIP) to switch the transcription factor Pax2 from a transcriptional activator to a repressor. 2015, Pubmed
Allende, Cracking the genome's second code: enhancer detection by combined phylogenetic footprinting and transgenic fish and frog embryos. 2006, Pubmed , Xenbase
Barbacci, Variant hepatocyte nuclear factor 1 is required for visceral endoderm specification. 1999, Pubmed
Bellanné-Chantelot, Large genomic rearrangements in the hepatocyte nuclear factor-1beta (TCF2) gene are the most frequent cause of maturity-onset diabetes of the young type 5. 2005, Pubmed
Blackburn, Modeling congenital kidney diseases in Xenopus laevis. 2019, Pubmed , Xenbase
Bouchard, Nephric lineage specification by Pax2 and Pax8. 2002, Pubmed
Brinkman, Easy quantitative assessment of genome editing by sequence trace decomposition. 2014, Pubmed
Buisson, Pax8 and Pax2 are specifically required at different steps of Xenopus pronephros development. 2015, Pubmed , Xenbase
Cañestro, Evolutionary developmental biology and genomics. 2007, Pubmed
Carroll, Synergism between Pax-8 and lim-1 in embryonic kidney development. 1999, Pubmed , Xenbase
Chan, Mechanism of Fibrosis in HNF1B-Related Autosomal Dominant Tubulointerstitial Kidney Disease. 2018, Pubmed
Chatterjee, Gene Regulatory Elements, Major Drivers of Human Disease. 2017, Pubmed
Clissold, HNF1B-associated renal and extra-renal disease-an expanding clinical spectrum. 2015, Pubmed
Coffinier, Expression of the vHNF1/HNF1beta homeoprotein gene during mouse organogenesis. 1999, Pubmed
Concordet, CRISPOR: intuitive guide selection for CRISPR/Cas9 genome editing experiments and screens. 2018, Pubmed
DeLay, Tissue-Specific Gene Inactivation in Xenopus laevis: Knockout of lhx1 in the Kidney with CRISPR/Cas9. 2018, Pubmed , Xenbase
del Viso, Exon capture and bulk segregant analysis: rapid discovery of causative mutations using high-throughput sequencing. 2012, Pubmed , Xenbase
Denayer, In vivo tracing of canonical Wnt signaling in Xenopus tadpoles by means of an inducible transgenic reporter tool. 2006, Pubmed , Xenbase
Desgrange, HNF1B controls epithelial organization and cell polarity during ureteric bud branching and collecting duct morphogenesis. 2017, Pubmed
Eberhard, Transcriptional repression by Pax5 (BSAP) through interaction with corepressors of the Groucho family. 2000, Pubmed
Edghill, Mutations in hepatocyte nuclear factor-1beta and their related phenotypes. 2006, Pubmed
ENCODE Project Consortium, An integrated encyclopedia of DNA elements in the human genome. 2012, Pubmed
Esposito, PAX 8 activates the enhancer of the human thyroperoxidase gene. 1998, Pubmed
Fu, Differential analysis of chromatin accessibility and histone modifications for predicting mouse developmental enhancers. 2018, Pubmed
Gao, EnhancerAtlas 2.0: an updated resource with enhancer annotation in 586 tissue/cell types across nine species. 2020, Pubmed
Getwan, Toolbox in a tadpole: Xenopus for kidney research. 2017, Pubmed , Xenbase
Gresh, A transcriptional network in polycystic kidney disease. 2004, Pubmed
Harding, The GUDMAP database--an online resource for genitourinary research. 2011, Pubmed
Heidet, Spectrum of HNF1B mutations in a large cohort of patients who harbor renal diseases. 2010, Pubmed
Heliot, HNF1B controls proximal-intermediate nephron segment identity in vertebrates by regulating Notch signalling components and Irx1/2. 2013, Pubmed , Xenbase
Heller, Xenopus Pax-2/5/8 orthologues: novel insights into Pax gene evolution and identification of Pax-8 as the earliest marker for otic and pronephric cell lineages. 1999, Pubmed , Xenbase
Hellsten, The genome of the Western clawed frog Xenopus tropicalis. 2010, Pubmed , Xenbase
Hong, Shadow enhancers as a source of evolutionary novelty. 2008, Pubmed
Hontelez, Embryonic transcription is controlled by maternally defined chromatin state. 2015, Pubmed , Xenbase
Howe, Ensembl 2021. 2021, Pubmed
Jafkins, Husbandry of Xenopus tropicalis. 2012, Pubmed , Xenbase
Kaminski, Direct reprogramming of fibroblasts into renal tubular epithelial cells by defined transcription factors. 2016, Pubmed , Xenbase
Karnuta, Enhancers: bridging the gap between gene control and human disease. 2018, Pubmed
Katada, Proper Notch activity is necessary for the establishment of proximal cells and differentiation of intermediate, distal, and connecting tubule in Xenopus pronephros development. 2016, Pubmed , Xenbase
Kent, The human genome browser at UCSC. 2002, Pubmed
Khokha, Techniques and probes for the study of Xenopus tropicalis development. 2002, Pubmed , Xenbase
Khundmiri, Transcriptomes of Major Proximal Tubule Cell Culture Models. 2021, Pubmed
Kroll, Transgenic Xenopus embryos from sperm nuclear transplantations reveal FGF signaling requirements during gastrulation. 1996, Pubmed , Xenbase
Kvon, Enhancer redundancy in development and disease. 2021, Pubmed
Lechner, Mapping of Pax-2 transcription activation domains. 1996, Pubmed
Lindström, Spatial transcriptional mapping of the human nephrogenic program. 2021, Pubmed
Lokmane, vHNF1 functions in distinct regulatory circuits to control ureteric bud branching and early nephrogenesis. 2010, Pubmed
Loots, rVISTA 2.0: evolutionary analysis of transcription factor binding sites. 2004, Pubmed
Luo, New developments on the Encyclopedia of DNA Elements (ENCODE) data portal. 2020, Pubmed
Lyons, Requirement of Wnt/beta-catenin signaling in pronephric kidney development. 2009, Pubmed , Xenbase
Ma, Mutations of HNF-1beta inhibit epithelial morphogenesis through dysregulation of SOCS-3. 2007, Pubmed
Madeira, Search and sequence analysis tools services from EMBL-EBI in 2022. 2022, Pubmed
Marcotte, Gene regulatory network of renal primordium development. 2014, Pubmed
Massa, Hepatocyte nuclear factor 1β controls nephron tubular development. 2013, Pubmed
McLaughlin, Notch regulates cell fate in the developing pronephros. 2000, Pubmed , Xenbase
McMahon, GUDMAP: the genitourinary developmental molecular anatomy project. 2008, Pubmed
Meireles-Filho, Comparative genomics of gene regulation-conservation and divergence of cis-regulatory information. 2009, Pubmed
Narlis, Pax2 and pax8 regulate branching morphogenesis and nephron differentiation in the developing kidney. 2007, Pubmed
Naylor, HNF1β is essential for nephron segmentation during nephrogenesis. 2013, Pubmed
Naylor, Notch activates Wnt-4 signalling to control medio-lateral patterning of the pronephros. 2009, Pubmed , Xenbase
Niborski, Hnf1b haploinsufficiency differentially affects developmental target genes in a new renal cysts and diabetes mouse model. 2021, Pubmed
Ogino, Resources and transgenesis techniques for functional genomics in Xenopus. 2009, Pubmed , Xenbase
Ogino, Comparative genomics-based identification and analysis of cis-regulatory elements. 2012, Pubmed , Xenbase
Osterwalder, Enhancer redundancy provides phenotypic robustness in mammalian development. 2018, Pubmed
Ovcharenko, ECR Browser: a tool for visualizing and accessing data from comparisons of multiple vertebrate genomes. 2004, Pubmed
Paces-Fessy, Hnf1b and Pax2 cooperate to control different pathways in kidney and ureter morphogenesis. 2012, Pubmed
Pan, I-SceI meganuclease-mediated transgenesis in Xenopus. 2006, Pubmed , Xenbase
Patel, Epigenetic mechanisms of Groucho/Grg/TLE mediated transcriptional repression. 2012, Pubmed
Phelps, Identification of novel Pax-2 binding sites by chromatin precipitation. 1996, Pubmed
Pouilhe, Direct regulation of vHnf1 by retinoic acid signaling and MAF-related factors in the neural tube. 2007, Pubmed
Raciti, Organization of the pronephric kidney revealed by large-scale gene expression mapping. 2008, Pubmed , Xenbase
Ruiz-Llorente, Genome-wide analysis of Pax8 binding provides new insights into thyroid functions. 2012, Pubmed
Sharma, Pax genes in renal development, disease and regeneration. 2015, Pubmed
Shigeta, Rapid and efficient analysis of gene function using CRISPR-Cas9 in Xenopus tropicalis founders. 2016, Pubmed , Xenbase
Taelman, The Notch-effector HRT1 gene plays a role in glomerular development and patterning of the Xenopus pronephros anlagen. 2006, Pubmed , Xenbase
Verdeguer, A mitotic transcriptional switch in polycystic kidney disease. 2010, Pubmed
Wong, Deep conservation of the enhancer regulatory code in animals. 2020, Pubmed
Zannini, Pax-8, a paired domain-containing protein, binds to a sequence overlapping the recognition site of a homeodomain and activates transcription from two thyroid-specific promoters. 1992, Pubmed
Zhang, Expression of Wnt signaling components during Xenopus pronephros development. 2011, Pubmed , Xenbase
Zhou, Proximo-distal specialization of epithelial transport processes within the Xenopus pronephric kidney tubules. 2004, Pubmed , Xenbase
