Click here to close
Hello! We notice that you are using Internet Explorer, which is not supported by Xenbase and may cause the site to display incorrectly.
We suggest using a current version of Chrome,
FireFox, or Safari.
Patel JH
,
Ong DJ
,
Williams CR
,
Callies LK
,
Wills AE
.
???displayArticle.abstract???
A fundamental step in regeneration is rapid growth to replace lost tissue. Cells must generate sufficient lipids, nucleotides, and proteins to fuel rapid cell division. To define metabolic pathways underlying regenerative growth, we undertake a multimodal investigation of metabolic reprogramming in Xenopus tropicalis appendage regeneration. Regenerating tissues have increased glucose uptake; however, inhibition of glycolysis does not decrease regeneration. Instead, glucose is funneled to the pentose phosphate pathway (PPP), which is essential for full tail regeneration. Liquid chromatography-mass spectrometry (LC-MS) metabolite profiling reveals increased nucleotide and nicotinamide intermediates required for cell division. Using single-cell RNA sequencing (scRNA-seq), we find that highly proliferative cells have increased transcription of PPP enzymes and not glycolytic enzymes. Further, PPP inhibition results in decreased cell division specifically in regenerating tissue. Our results inform a model wherein regenerating tissues direct glucose toward the PPP, yielding nucleotide precursors to drive regenerative cell proliferation.
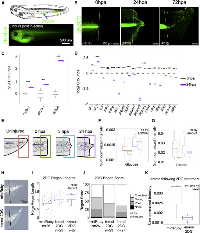
Figure 1. Glucose uptake does not drive increased glycolysis in regeneration
(A) Tail vein injection diagram and fluorescent image of 2NBDG uptake in stage 41 tadpole 3 h post injection.
(B) 2NBDG uptake at the time of amputation (0 hpa), 24, and 72 hpa. Signal saturated to notochord, with increased uptake in regenerating tissue visible in the bud at 24 hpa and axial tissues by 72 hpa. White lines mark amputation. Numbers indicate proportion of animals displaying phenotype over total assayed.
(C) Bulk RNA-seq expression of glucose transporters (slc2a) significantly increased from 0 to 24 hpa as log2 fold change (FC) to 0 hpa mean. (D) Expression of glycolytic genes at 0 and 24 hpa as log2FC to 0 hpa mean. Statistical significance for (C) and (D) was determined with EdgeR. ∗∗p < 0.01; ∗∗∗p < 0.001; ns, not significant.
(E) Metabolomics time course, with 8–10 biological replicates per time point.
(F and G) Sum normalized peak intensity across time course, color coded as in (E). Glucose (F) trends up at 3 and 24 hpa relative to 0 hpa, while lactate (G) is unchanged.
(H) Representative images of 72 hpa tails after injection of miniRuby or 4 nmol 2DG. Black lines mark amputation.
(I) Regeneration length for 1 and 4 nmol 2DG normalized to miniRuby clutchmates. Statistical significance between groups was evaluated with ANOVA.
(J) Regeneration scores tails in (I). No statistical significance in phenotype distribution was found by chi-square analysis.
(K) Sum normalized peak intensity for lactate in miniRuby- and 2DG-injected animals, showing reduction following inhibition of glycolysis.
Numbers (n) in (B), (I), and (J) correspond to the number of individual animals assayed.
Figure 2. Pentose phosphate flux is increased in regeneration
(A) Glucose metabolism coded by reactions specific to different branches. Targets of inhibitors are marked.
(B) Expression of PPP genes at 0 and 24 hpa as log2FC to 0 hpa mean. Statistical significance was determined using EdgeR. ∗∗∗p < 0.001; ns, not significant.
(C) Enzymatic activity of G6PD at 1 or 24 hpa (normalized to 1 hpa) reported in mUnits/mg of isolated protein across 3 biological replicates. Significance was evaluated with a t test, p = 0.003045.
(D) In situ hybridization of g6pd and tkt at 0 and 24 hpa. Both transcripts are expressed in axial tissues, with increases in regenerating tissue at 24. For 0 hpa, top right indicates the number that resemble the representative image over the total number assayed. For 24 hpa, top right indicates the number with transcript expression in regenerating tissues over the total number assayed. Dashed lines mark amputation.
Figure 3. Pentose phosphate flux is required for tail regeneration
(A) DAPI-stained tails 72 hpa treated with 0.1% DMSO, 25 μM DHEA, or 10 μM g6pdi. Dashed lines mark amputation.
(B) Regeneration length normalized to DMSO clutchmates. Statistical significance between groups was determined by ANOVA (p < 2 × 10−16) followed by Tukey’s post test. ∗∗∗∗p < 0.0001.
(C) Regeneration scores at 72 hpa. The treatments have statistically significant distribution of phenotypes by chi-square (p = 0.0016).
Numbers (n) in (B) and (C) correspond to the number of individual animals assayed.
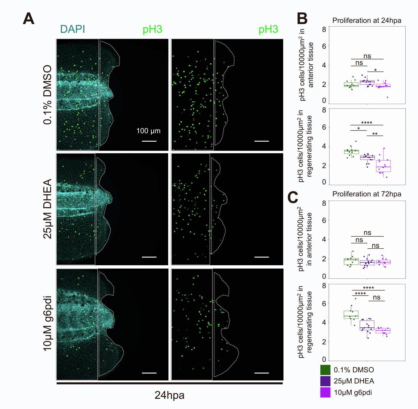
Figure 4. PPP activity is required for proliferation during regeneration
(A) Differentially abundant metabolites determined by ANOVA. Post hoc Fisher’s least significant difference (LSD) was used. Metabolites significantly increased at 24 hpa relative to uninjured tips are labeled red.
(B) Pathway analysis of 24 hpa enriched metabolites. Labeled processes have p <0.05 and impact >0.
(C) Uniform manifold approximation and projection (UMAP) of cells from 24 hpa regenerating tissue.
(D) Aggregated gene indices for proliferative, PPP, and glycolytic genes by cell. Red indicates higher expression.
(E) Correlation between proliferative and glycolytic or PPP indices. Each point is a cell colored by density, with green representing more cells near that position. High values correlate to higher aggregate expression.
(F and G) Immunohistochemistry (IHC) for proliferative marker pH3.
(F) pH3 cell density normalized to DMSO by experimental clutch for 24 and 72 hpa. Statistical significance between groups was determined by ANOVA (p = 4.413 × 10−10 for 24 hpa and 8.25 × 10−6 for 72 hpa) followed by Tukey’s post test. ∗∗∗p < 0.001 and ∗∗∗∗p < 0.0001. 23–34 animals were assayed per condition.
(G) 72 hpa tails treated with 0.1% DMSO, 25 μM DHEA, or 10 μM g6pdi. Dashed lines outline regenerating tissue.
Figure S1: Nucleotide metabolic intermediates are increased at 24hpa, related to Figures 1 and 4. A,B) Mean fluorescence of 2NBDG signal in anterior (excluding the notocord) or regenerating tissue at 24 (A) and 72hpa (B). Measurements from the same animal are connected by lines. C) Heatmap of all metabolites detected. Metabolites with significant changes in abundance (as determined by ANOVA, FDR<0.05) are marked with a red box. D) Pathway analysis of differentially abundant metabolites. Processes which have a p value<0.05 and pathway impact>0 are labeled. E) Plot of sum normalized peak intensities across miniRuby and 2DG injected tadpoles. G1P/F1P/G6P are significantly reduced in 2DG treated samples. F) Quantification of regeneration length for 25 and 100 mM 2DG normalized to controls. Statistical significance between groups was evaluated with ANOVA. G) Regeneration scores for experiment in F. No statistical significance in phenotype distribution was found by chi-square analysis.
Figure S2: Effective dose determination for G6PD inhibitors, related to Figure 3. A,C) Quantification of regeneration length normalized to DMSO clutchmates for DHEA (A) and g6pdi (C) dose curves. B,D) Regeneration scores for the same dose curves binned to complete (full tail regeneration), strong (incomplete fin regeneration), poor (very little regeneration), or none. For C, 10µM is significantly different from all other conditions (p<0.01). For A and C, significance was determined by ANOVA followed by Tukey’s posttest.
Figure S3: Single cell analysis of 24hpa tissue, related to Figure 4. A) Dot plot showing cell types and marker genes. B-C) UMAPs showing gene expression of individual glycolytic (B) and PPP (C) genes. Red indicates higher aggregate expression.
Figure S4: Proliferation in tissue anterior to wound site is not sensitive to G6PD inhibition, related to Figure 4. A) 24hpa pH3 stains under DMSO, DHEA, or g6pdi treatments noting regions quantified in proliferation assay. Anterior proliferation rate is indicated by the solid white line, 300µm from the amputation plane. Regenerating tissue outlined in dotted line. B-C) pH3 cell density 24 (B) and 72hpa (C) in anterior (top) and regenerating tissue (bottom). A subset of samples from Figure 4F-G were used in this analysis. Statistical significance between groups was determined by ANOVA followed by Tukey’s posttest. * = p<0.05, ** = p<0.01, *** = p<0.001, **** = p<0.0001, ns is not significant.
Abdel-Haleem,
The Emerging Facets of Non-Cancerous Warburg Effect.
2017, Pubmed
Abdel-Haleem,
The Emerging Facets of Non-Cancerous Warburg Effect.
2017,
Pubmed
Aft,
Evaluation of 2-deoxy-D-glucose as a chemotherapeutic agent: mechanism of cell death.
2002,
Pubmed
Agathocleous,
Metabolic differentiation in the embryonic retina.
2012,
Pubmed
,
Xenbase
Anastasiou,
Inhibition of pyruvate kinase M2 by reactive oxygen species contributes to cellular antioxidant responses.
2011,
Pubmed
Beck,
Studying regeneration in Xenopus.
2012,
Pubmed
,
Xenbase
Beck,
Beyond early development: Xenopus as an emerging model for the study of regenerative mechanisms.
2009,
Pubmed
,
Xenbase
Bulusu,
Spatiotemporal Analysis of a Glycolytic Activity Gradient Linked to Mouse Embryo Mesoderm Development.
2017,
Pubmed
Cao,
The single-cell transcriptional landscape of mammalian organogenesis.
2019,
Pubmed
Chen,
The inhibition of bovine heart hexokinase by 2-deoxy-D-glucose-6-phosphate: characterization by 31P NMR and metabolic implications.
1992,
Pubmed
Dai,
FOXE1 represses cell proliferation and Warburg effect by inhibiting HK2 in colorectal cancer.
2020,
Pubmed
De Bock,
Role of PFKFB3-driven glycolysis in vessel sprouting.
2013,
Pubmed
de la Cruz-López,
Lactate in the Regulation of Tumor Microenvironment and Therapeutic Approaches.
2019,
Pubmed
Ferreira,
Early redox activities modulate Xenopus tail regeneration.
2018,
Pubmed
,
Xenbase
Gauron,
Sustained production of ROS triggers compensatory proliferation and is required for regeneration to proceed.
2013,
Pubmed
Ghanem,
The Pentose Phosphate Pathway in Cancer: Regulation and Therapeutic Opportunities.
2021,
Pubmed
Ghergurovich,
A small molecule G6PD inhibitor reveals immune dependence on pentose phosphate pathway.
2020,
Pubmed
Ivankovic,
Model systems for regeneration: planarians.
2019,
Pubmed
Jiang,
A critical role of glucose-6-phosphate dehydrogenase in TAp73-mediated cell proliferation.
2013,
Pubmed
Ju,
NADPH homeostasis in cancer: functions, mechanisms and therapeutic implications.
2020,
Pubmed
Kakebeen,
Chromatin accessibility dynamics and single cell RNA-Seq reveal new regulators of regeneration in neural progenitors.
2020,
Pubmed
,
Xenbase
Katare,
Boosting the pentose phosphate pathway restores cardiac progenitor cell availability in diabetes.
2013,
Pubmed
Katsuyama,
During Drosophila disc regeneration, JAK/STAT coordinates cell proliferation with Dilp8-mediated developmental delay.
2015,
Pubmed
Khokha,
Techniques and probes for the study of Xenopus tropicalis development.
2002,
Pubmed
,
Xenbase
Kuehne,
Acute Activation of Oxidative Pentose Phosphate Pathway as First-Line Response to Oxidative Stress in Human Skin Cells.
2015,
Pubmed
Lee,
Loss of plac8 expression rapidly leads pluripotent stem cells to enter active state during planarian regeneration.
2022,
Pubmed
Liberti,
The Warburg Effect: How Does it Benefit Cancer Cells?
2016,
Pubmed
Lim,
EGFR Signaling Enhances Aerobic Glycolysis in Triple-Negative Breast Cancer Cells to Promote Tumor Growth and Immune Escape.
2016,
Pubmed
Liu,
PDK1 promotes tumor cell proliferation and migration by enhancing the Warburg effect in non-small cell lung cancer.
2017,
Pubmed
Love,
Genome-wide analysis of gene expression during Xenopus tropicalis tadpole tail regeneration.
2011,
Pubmed
,
Xenbase
Love,
Amputation-induced reactive oxygen species are required for successful Xenopus tadpole tail regeneration.
2013,
Pubmed
,
Xenbase
Love,
Carbohydrate metabolism during vertebrate appendage regeneration: what is its role? How is it regulated?: A postulation that regenerating vertebrate appendages facilitate glycolytic and pentose phosphate pathways to fuel macromolecule biosynthesis.
2014,
Pubmed
,
Xenbase
Mathon,
Impact of sample preparation upon intracellular metabolite measurements in 3D cell culture systems.
2019,
Pubmed
McCusker,
The axolotl limb blastema: cellular and molecular mechanisms driving blastema formation and limb regeneration in tetrapods.
2015,
Pubmed
Meador,
Metabolomic profiling for juvenile Chinook salmon exposed to contaminants of emerging concern.
2020,
Pubmed
Miwa,
Leukemia cells demonstrate a different metabolic perturbation provoked by 2-deoxyglucose.
2013,
Pubmed
Munemoto,
Roles of the hexosamine biosynthetic pathway and pentose phosphate pathway in bile acid-induced cancer development.
2019,
Pubmed
Ng,
Cancer-like metabolism of the mammalian retina.
2015,
Pubmed
Oginuma,
A Gradient of Glycolytic Activity Coordinates FGF and Wnt Signaling during Elongation of the Body Axis in Amniote Embryos.
2017,
Pubmed
Osuma,
High throughput measurement of metabolism in planarians reveals activation of glycolysis during regeneration.
2018,
Pubmed
Pajak,
2-Deoxy-d-Glucose and Its Analogs: From Diagnostic to Therapeutic Agents.
2019,
Pubmed
Pang,
MetaboAnalyst 5.0: narrowing the gap between raw spectra and functional insights.
2021,
Pubmed
Patel,
Hif1α and Wnt are required for posterior gene expression during Xenopus tropicalis tail regeneration.
2022,
Pubmed
,
Xenbase
Patel,
Gradient expectations: Revisiting Charles Manning Child's theory of metabolic regionalisation in developmental patterning and regeneration.
2022,
Pubmed
Phipps,
Model systems for regeneration: Xenopus.
2020,
Pubmed
,
Xenbase
Pirotte,
Reactive Oxygen Species in Planarian Regeneration: An Upstream Necessity for Correct Patterning and Brain Formation.
2015,
Pubmed
Pusapati,
mTORC1-Dependent Metabolic Reprogramming Underlies Escape from Glycolysis Addiction in Cancer Cells.
2016,
Pubmed
Rabinowitz,
Transcriptomic, proteomic, and metabolomic landscape of positional memory in the caudal fin of zebrafish.
2017,
Pubmed
Raineri,
On the specificity of steroid interaction with mammary glucose 6-phosphate dehydrogenase.
1970,
Pubmed
Reddy,
Cellular and Molecular Mechanisms of Hydra Regeneration.
2019,
Pubmed
Romero,
Damage-induced reactive oxygen species enable zebrafish tail regeneration by repositioning of Hedgehog expressing cells.
2018,
Pubmed
Schindelin,
Fiji: an open-source platform for biological-image analysis.
2012,
Pubmed
Scott,
Aerobic glycolysis is important for zebrafish larval wound closure and tail regeneration.
2022,
Pubmed
Sinclair,
The Warburg effect is necessary to promote glycosylation in the blastema during zebrafish tail regeneration.
2021,
Pubmed
Stincone,
The return of metabolism: biochemistry and physiology of the pentose phosphate pathway.
2015,
Pubmed
Tong,
The molecular determinants of de novo nucleotide biosynthesis in cancer cells.
2009,
Pubmed
Vander Heiden,
Understanding the Warburg effect: the metabolic requirements of cell proliferation.
2009,
Pubmed
Vogg,
Cellular, Metabolic, and Developmental Dimensions of Whole-Body Regeneration in Hydra.
2021,
Pubmed
Wamelink,
The biochemistry, metabolism and inherited defects of the pentose phosphate pathway: a review.
2008,
Pubmed
WICK,
Localization of the primary metabolic block produced by 2-deoxyglucose.
1957,
Pubmed
Williams,
Nutrient availability contributes to a graded refractory period for regeneration in Xenopus tropicalis.
2021,
Pubmed
,
Xenbase
Zhang,
Reactive oxygen species generated from skeletal muscles are required for gecko tail regeneration.
2016,
Pubmed
Zou,
2-NBDG as a fluorescent indicator for direct glucose uptake measurement.
2005,
Pubmed