XB-ART-59423
Elife
2022 Oct 27;11. doi: 10.7554/eLife.70495.
Show Gene links
Show Anatomy links
Kap-β2/Transportin mediates β-catenin nuclear transport in Wnt signaling.
Hwang WY
,
Kostiuk V
,
González DP
,
Lusk CP
,
Khokha MK
.
???displayArticle.abstract???
Wnt signaling is essential for many aspects of embryonic development including the formation of the primary embryonic axis. In addition, excessive Wnt signaling drives multiple diseases including cancer, highlighting its importance for disease pathogenesis. β-catenin is a key effector in this pathway that translocates into the nucleus and activates Wnt responsive genes. However, due to our lack of understanding of β-catenin nuclear transport, therapeutic modulation of Wnt signaling has been challenging. Here, we took an unconventional approach to address this long-standing question by exploiting a heterologous model system, the budding yeast Saccharomyces cerevisiae, which contains a conserved nuclear transport machinery. In contrast to prior work, we demonstrate that β-catenin accumulates in the nucleus in a Ran-dependent manner, suggesting the use of a nuclear transport receptor (NTR). Indeed, a systematic and conditional inhibition of NTRs revealed that only Kap104, the ortholog of Kap-β2/Transportin-1 (TNPO1), was required for β-catenin nuclear import. We further demonstrate direct binding between TNPO1 and β-catenin that is mediated by a conserved PY-NLS. Finally, using Xenopus secondary axis and TCF/LEF (T Cell factor/lymphoid enhancer factor family) reporter assays, we demonstrate that our results in yeast can be directly translated to vertebrates. By elucidating the nuclear localization signal in β-catenin and its cognate NTR, our study suggests new therapeutic targets for a host of human diseases caused by excessive Wnt signaling. Indeed, we demonstrate that a small chimeric peptide designed to target TNPO1 can reduce Wnt signaling as a first step toward therapeutics.
???displayArticle.pubmedLink??? 36300792
???displayArticle.pmcLink??? PMC9665845
???displayArticle.link??? Elife
???displayArticle.grants??? [+]
R01 HL124402 NHLBI NIH HHS , T32 GM007205 NIGMS NIH HHS , F30 HL143878 NHLBI NIH HHS , F31 HL149246 NHLBI NIH HHS , UL1 TR001863 NCATS NIH HHS
Species referenced: Xenopus tropicalis Xenopus laevis
Genes referenced: napsa ntsr1 ran rcc1 tnpo1 tnpo2 wnt3a
GO keywords: embryo development [+]
???attribute.lit??? ???displayArticles.show???
|
|
Figure 1 β-catenin requires a functional Ran cycle to accumulate in the nucleus of Saccharomyces cerevisiae. (A) Representative deconvolved fluorescence images of xβ-catenin-GFP in a wildtype yeast strain that expresses Heh2-mCherry to label the nucleus (left). White arrows indicate the nuclear compartment. Plot showing the quantification of mean nuclear to cytosolic fluorescence intensity from 30 to 40 cells from three independent replicates (right). (B) Representative deconvolved fluorescence images of xβ-catenin-GFP in the RanGEF mutant (mtr1-1) strain at room temperature or 37°C that co-expresses Heh2-mCherry as a nuclear envelope marker (left). The ratio of mean nuclear to cytosolic fluorescence intensity was measured in the wildtype or mtr1-1 strain from 30 to 35 cells from three independent replicates (right). Scale bar is 5 μm in (A) and (B). Red bar indicates the mean value with the SD. p-Values are from unpaired two-tailed t-test where ns is p>0.05, and ****p<0.0001 for both (A) and (B). The data is uploaded as Figure 1—source data 1. |
|
|
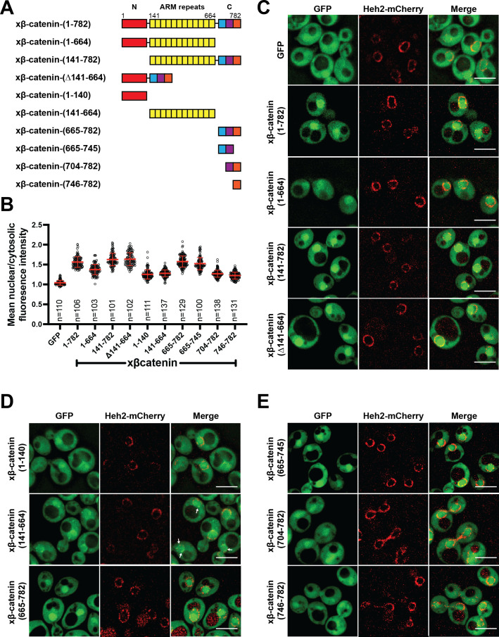
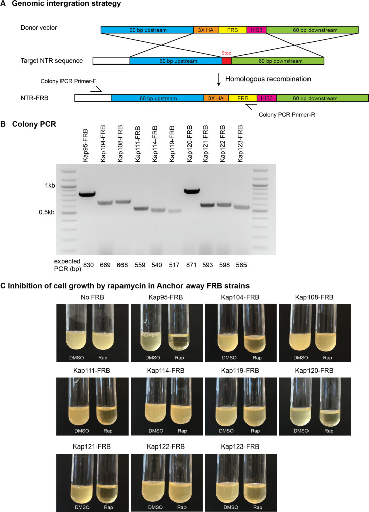
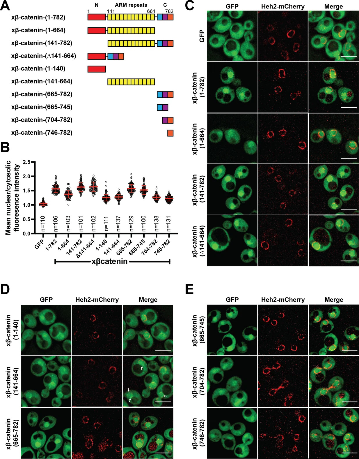
Figure 2 with 3 supplements The C-terminus of β-catenin contains a nuclear localization signal (NLS). (A) Schematic of Xenopus β-catenin truncation constructs tested in this study. (B) Plot of the ratio of mean nuclear to cytosolic fluorescence intensity of Xenopus β-catenin GFP truncation constructs tested in a wildtype yeast strain from 30 to 40 cells from three independent replicates. Red bar indicates the mean value with the SD. (C) Deconvolved fluorescence images of the N-terminal deletion (141-782), ARM-repeats deletion (Δ141-664) and C-terminal deletion (1-664) of Xenopus β-catenin GFP in the wildtype strain. GFP and full-length Xenopus β-catenin-GFP were used as controls. (D) Deconvolved fluorescence images of the indicated fragments of Xenopus β-catenin GFP in the wildtype strain. White arrows indicate nuclear rim localization. (E) Deconvolved fluorescence images of indicated C-terminus fragments of Xenopus β-catenin GFP in the wildtype strain. Heh2-mCherry was co-expressed to label the nuclear envelope in (C), (D), and (E). Scale bar is 5 µm in (C), (D), and (E). The data is uploaded as Figure 2—source data 1. |
|
|
Figure 3 with 2 supplements Kap104 is specifically required for β-catenin nuclear accumulation in Saccharomyces cerevisiae. (A) Schematic of the Anchor-Away assay mediated by the rapamycin-induced dimerization of nuclear transport receptor (NTR)-FKBP-rapamycin binding (FRBP and Pma1-FKBP12). Pma1 is a plasma membrane ATPase. (B) Deconvolved fluorescence images of cells with indicated FRB fusions expressing Xenopus β-catenin (665-782)-GFP treated with DMSO (vehicle) or rapamycin for 15 min. Heh2-mCherry was used as a nuclear envelope marker. White arrows indicate the nucleus. Scale bar is 5 µm. (C) Plot showing the ratio of mean nuclear to cytosolic fluorescence intensity of Xenopus β-catenin (665-782)-GFP in the 10 NTR-FRB strains treated with DMSO or rapamycin from 30 to 40 cells from three independent replicates. Red bar indicates the mean value with the SD. Experiments were performed three times. p-Values are from unpaired two-tailed t-test where ns is p>0.05 and ****p<0.0001. The data is uploaded as Figure 3—source data 1. |
|
|
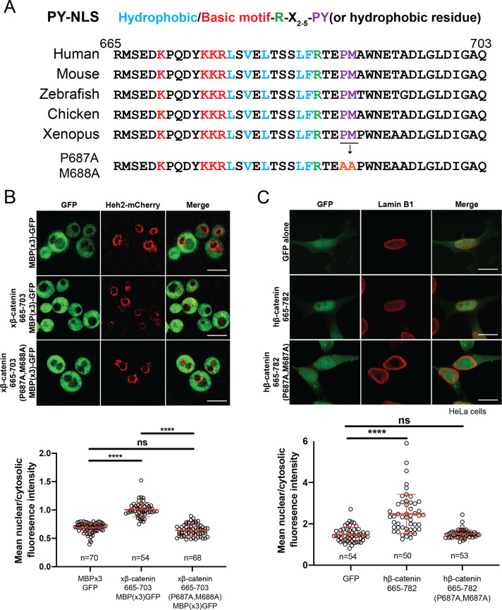
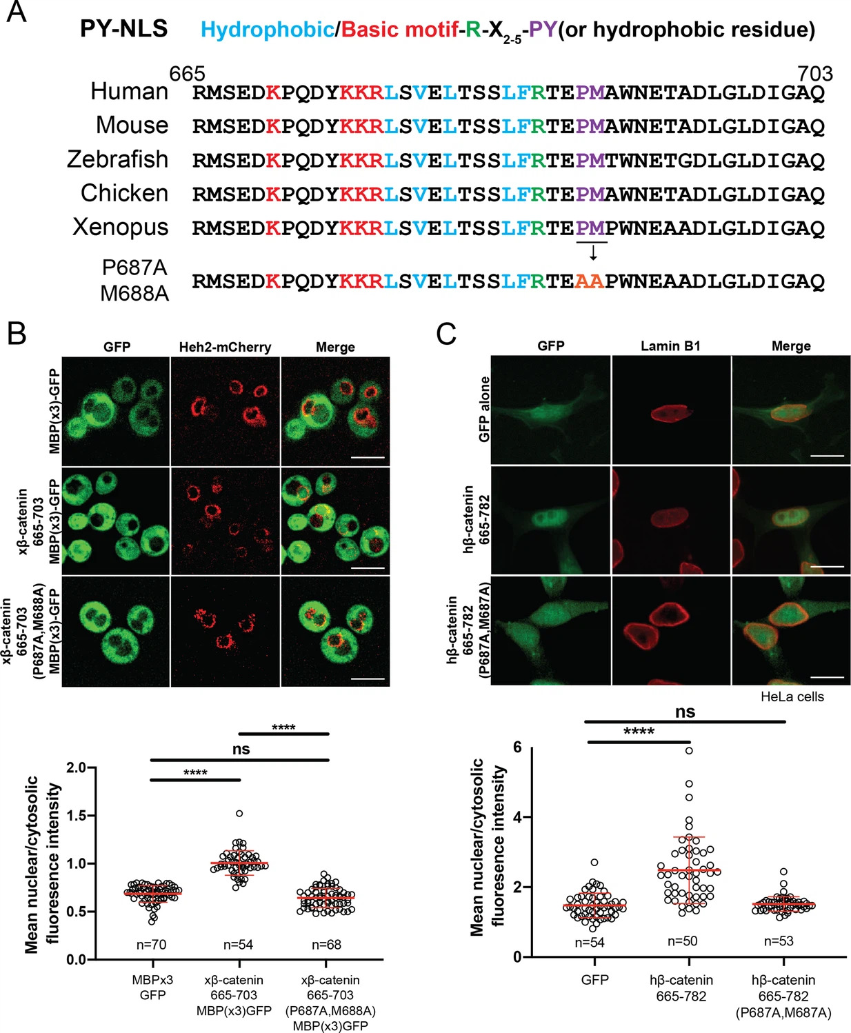
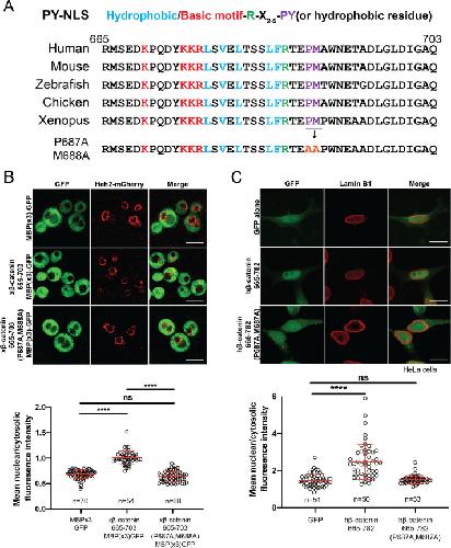
Figure 4 β-catenin contains a PY-NLS that is required for nuclear import. (A) Conservation of amino acid sequences that conform to the PY-NLS consensus (top, from Soniat and Chook, 2015) in the C-terminus of β-catenin. (B) Deconvolved fluorescence images of wildtype yeast cells expressing MBP(x3)-GFP tagged with the Xenopus β-catenin nuclear localization signal (NLS) (665-703) and also an NLS that contains the PM to AA mutation (top). Untagged MBP(x3)-GFP was used as a control. Plot of the ratio of mean nuclear to cytoplasmic fluorescence intensity from a single experiment (bottom). Scale bar is 5 µm. (C) Representative fluorescence image of HeLa cells expressing human β-catenin (665-782) or the PM to AA mutant version (top). LaminB1 was labeled to locate the nuclear envelope. GFP alone was used as a control. Plot of the ratio of mean nuclear to cytoplasmic fluorescence intensity from three experiments (bottom). Scale bar is 15 µm. p-Values are from unpaired two-tailed t-test where ns is p>0.05 and ****p<0.0001 for both (B) and (C). The data is uploaded as Figure 4—source data 1. |
|
|
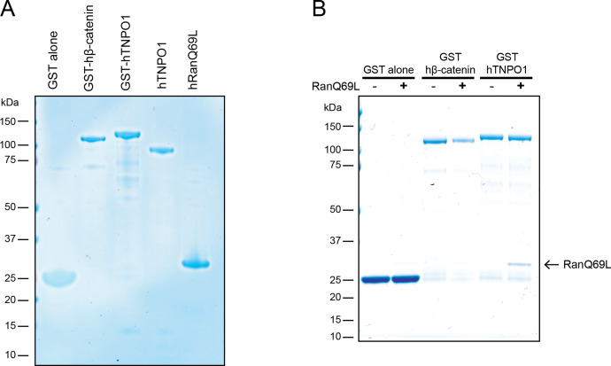
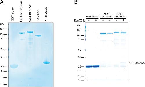
Figure 5 with 1 supplement Direct binding of β-catenin and TNPO1 is destabilized by Ran-GTP. (A) In vitro binding assay of purified recombinant TNPO1 and GST fusions of human β-catenin and human β-catenin containing the PM to AA mutations. GST alone was used as a negative control. (B) In vitro binding assay of purified recombinant TNPO1 to GST fusions of human β-catenin in the presence of GTP hydrolysis deficient Ran mutant loaded with GTP (RanQ69L). Proteins were separated by sodium dodecyl sulfate–polyacrylamide gel electrophoresis (SDS-PAGE) and stained with Coomassie blue in (A) and (B). * indicates TNPO1 bound to GST-hβ-catenin. |
|
|
Figure 6 with 4 supplements TNPO1/2 and the β-catenin nuclear localization signal (NLS) are required for Wnt signaling in vivo. (A) Depletion of tnpo1 and tnpo2 using two different pairs of non-overlapping sgRNAs represses gfp expression in Xenopus tropicalis Tg(pbin7Lef-dGFP) embryos at stage 10. Key used to quantify embryos with whole mount in situ hybridization (WMISH) signal (blue – normal gfp signal nd red – reduced gfp signal). Uninjected control (UIC) embryos were used as a negative control. (B) siRNA mediated TNPO1 and/or TNPO2 knockdown reduces luciferase activity in mouse embryonic fibroblasts that harbor a stable integration of luciferase under the control of TCF/LEF promoters. Wnt signaling was activated by human β-catenin-GFP overexpression. Control siRNA and GFP were used as negative controls. Experiments were performed in triplicate. (C) Schematic diagram of three β-catenin constructs used in the double axis assay in Xenopus laevis. ** indicates P687A, M688A substitutions (top left). Dorsal views of X. laevis embryos with anterior to the top (bottom left). Dotted lines indicate the embryonic axis, and the white arrows indicate the head. Histogram of the percent of embryos with secondary axes from three independent replicates. p-Values are from Fisher’s exact test (A) and (C) and unpaired two-tailed t-test (B) where ns is p>0.05, p<0.05 (*), 0.0021 (**), 0.0002 (***), and p<0.0001 (****).The data is uploaded as Figure 6—source data 1. |
|
|
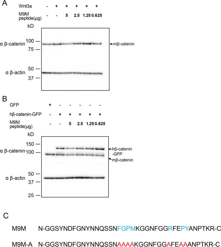
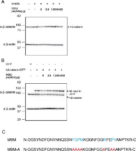
Figure 7 with 1 supplement The M9M peptide inhibits Wnt signaling. Wnt signaling was activated by Wnt3a (A, left), human β-catenin-GFP overexpression (A, right and B), or cNLS-human β-catenin-GFP (B). No Wnt3a or GFP overexpression were used as negative controls. Experiments were performed in triplicate (A) or duplicate in two independent experiments (B). p-Values are from unpaired two-tailed t-test where ns is p>0.05, p<0.05 (*), 0.0021 (**), 0.0002 (***), and p<0.0001 (****). The data is uploaded as Figure 7—source data 1. |
|
|
Figure 1. β-catenin requires a functional Ran cycle to accumulate in the nucleus of Saccharomyces cerevisiae.(A) Representative deconvolved fluorescence images of xβ-catenin-GFP in a wildtype yeast strain that expresses Heh2-mCherry to label the nucleus (left). White arrows indicate the nuclear compartment. Plot showing the quantification of mean nuclear to cytosolic fluorescence intensity from 30 to 40 cells from three independent replicates (right). (B) Representative deconvolved fluorescence images of xβ-catenin-GFP in the RanGEF mutant (mtr1-1) strain at room temperature or 37°C that co-expresses Heh2-mCherry as a nuclear envelope marker (left). The ratio of mean nuclear to cytosolic fluorescence intensity was measured in the wildtype or mtr1-1 strain from 30 to 35 cells from three independent replicates (right). Scale bar is 5 μm in (A) and (B). Red bar indicates the mean value with the SD. p-Values are from unpaired two-tailed t-test where ns is p>0.05, and ****p<0.0001 for both (A) and (B). The data is uploaded as Figure 1—source data 1. Figure 1—source data 1. Source data related to Figure 1. |
|
|
Figure 2—figure supplement 1. β-catenin (1-664) localizes to the nucleus in a RanGTPase dependent manner in Saccharomyces cerevisiae.Representative deconvolved fluorescence image of xβ-catenin (1-664)-GFP in the RanGEF mutant (mtr1-1) strain at room temperature or 37°C that co-expresses Heh2-mCherry as a nuclear envelope marker (left). The ratio of mean nuclear to cytosolic fluorescence intensity was measured in the mtr1-1 strain from three independent replicates (right). Red bar indicates the mean value with the SD. p-Values are from unpaired two-tailed t-test where ns is p>0.05 and **** is p<0.0001. Scale bar is 5 µm. The data is uploaded as Figure 2—figure supplement 1—source code 1. Figure 2—figure supplement 1—source code 1. Source data related to Figure 2—figure supplement 1. |
|
|
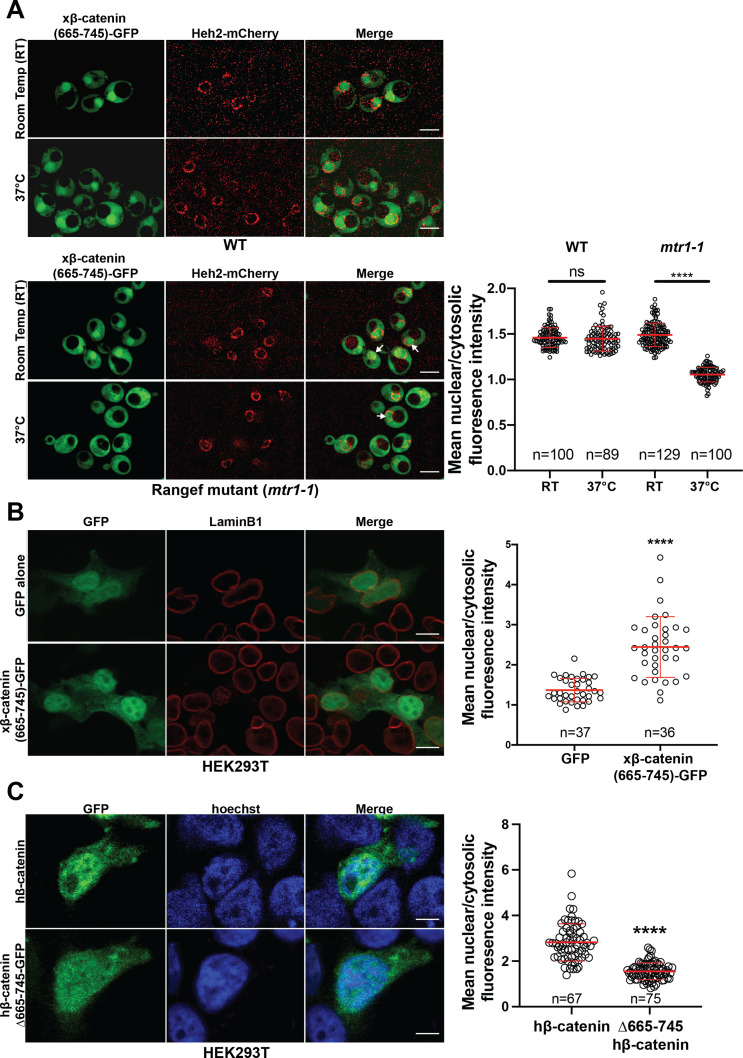
Figure 2—figure supplement 2. Ran dependence of the β-catenin (665-745)-GFP in the Saccharomyces cerevisiae and its requirement for nuclear localization in HEK293T cells.(A) Deconvolved fluorescence image of Xenopus β-catenin-(665-745)-GFP in the wildtype (top left) and RanGEF mutant (mtr1-1) (bottom left) strain at room temperature (RT) or 37°C that co-expresses Heh2-mCherry as a nuclear envelope marker. White arrows indicate the nuclear compartment. The ratio of mean nuclear to cytosolic fluorescence intensity from a single experiment (right). Scale bar is 5 µm. (B) Representative image of HEK293T cells expressing Xenopus β-catenin (665-745)-GFP. LaminB1 was labeled to locate the nuclear envelope. GFP was used as a control. Ratio of nuclear to cytoplasmic intensities from two independent replicates (right). Scale bar is 10 µm. (C) Representative image of HEK293T expressing full-length human β-catenin GFP and human β-catenin (Δ665-745)-GFP. Ratio of nuclear to cytoplasmic intensities from three independent replicates (right). Hoechst was labeled to locate the nuclear compartment. Scale bar is 6 µm. p-Values are from unpaired two-tailed t-test where ns is p>0.05 and ****p<0.0001. The data is uploaded as Figure 2—figure supplement 2—source data 1. Figure 2—figure supplement 2—source data 1. Source data related to Figure 2—figure supplement 2. |
|
|
Figure 2—figure supplement 3. Residues 665–745 of β-catenin are required to induce secondary axes in Xenopus laevis.(A) Schematic diagram of Xenopus β-catenin constructs. (B) Double axes were scored in st 19 embryos and viewed dorsally with anterior to the top (left). Data from three independent replicates depicted in histogram (right). p-values are from Fisher’s exact test where ns is p>0.05, p<0.05 (*), and 0.0021 (**). (C) Subcellular localization of xβ-catenin-GFP, xβ-catenin (Δ665-745)-GFP, or cNLS-xβ-catenin (Δ665-745)-GFP in the dorsal blastopore lip of stage 10 X. laevis embryos. cNLS-mCherry mRNA was co-injected to mark the nucleus. Scale bar is 30 µm. |
|
|
Figure 2. The C-terminus of β-catenin contains a nuclear localization signal (NLS).(A) Schematic of Xenopus β-catenin truncation constructs tested in this study. (B) Plot of the ratio of mean nuclear to cytosolic fluorescence intensity of Xenopus β-catenin GFP truncation constructs tested in a wildtype yeast strain from 30 to 40 cells from three independent replicates. Red bar indicates the mean value with the SD. (C) Deconvolved fluorescence images of the N-terminal deletion (141-782), ARM-repeats deletion (Δ141-664) and C-terminal deletion (1-664) of Xenopus β-catenin GFP in the wildtype strain. GFP and full-length Xenopus β-catenin-GFP were used as controls. (D) Deconvolved fluorescence images of the indicated fragments of Xenopus β-catenin GFP in the wildtype strain. White arrows indicate nuclear rim localization. (E) Deconvolved fluorescence images of indicated C-terminus fragments of Xenopus β-catenin GFP in the wildtype strain. Heh2-mCherry was co-expressed to label the nuclear envelope in (C), (D), and (E). Scale bar is 5 µm in (C), (D), and (E). The data is uploaded as Figure 2—source data 1. Figure 2—source data 1. Source data related to Figure 2. |
|
|
Figure 3—figure supplement 1. Sub-cellular localization of Xenopus β-catenin (665-782)-GFP in Anchor-Away strains in Saccharomyces cerevisiae.Representative deconvolved fluorescence image of xβ-catenin (665-782)-GFP treated with DMSO (carrier) or rapamycin in the indicated nuclear transport receptor (NTR)-FKBP-rapamycin binding (FRB) strain. Heh2-mCherry was used as a nuclear membrane marker. Scale bar is 5 µm. |
|
|
Figure 3—figure supplement 2. Anchor-Away cloning strategy in Saccharomyces cerevisiae.(A) Schematic diagram of FKBP-rapamycin binding (FRB) tagging to individual endogenous nuclear transport receptors (NTRs) by homologous recombination. (B) Screening of NTR-FRB strains by colony PCR. Primers are listed in Supplementary file 3. (C) Positive NTR-FRB strains from the colony PCR in (B) were further tested for cell growth as some NTRs are essential for survival. No FRB and DMSO were used a negative controls. |
|
|
Figure 3. Kap104 is specifically required for β-catenin nuclear accumulation in Saccharomyces cerevisiae.(A) Schematic of the Anchor-Away assay mediated by the rapamycin-induced dimerization of nuclear transport receptor (NTR)-FKBP-rapamycin binding (FRBP and Pma1-FKBP12). Pma1 is a plasma membrane ATPase. (B) Deconvolved fluorescence images of cells with indicated FRB fusions expressing Xenopus β-catenin (665-782)-GFP treated with DMSO (vehicle) or rapamycin for 15 min. Heh2-mCherry was used as a nuclear envelope marker. White arrows indicate the nucleus. Scale bar is 5 µm. (C) Plot showing the ratio of mean nuclear to cytosolic fluorescence intensity of Xenopus β-catenin (665-782)-GFP in the 10 NTR-FRB strains treated with DMSO or rapamycin from 30 to 40 cells from three independent replicates. Red bar indicates the mean value with the SD. Experiments were performed three times. p-Values are from unpaired two-tailed t-test where ns is p>0.05 and ****p<0.0001. The data is uploaded as Figure 3—source data 1. Figure 3—source data 1. Source data related to Figure 3. |
|
|
Figure 4. β-catenin contains a PY-NLS that is required for nuclear import.(A) Conservation of amino acid sequences that conform to the PY-NLS consensus (top, from Soniat and Chook, 2015) in the C-terminus of β-catenin. (B) Deconvolved fluorescence images of wildtype yeast cells expressing MBP(x3)-GFP tagged with the Xenopus β-catenin nuclear localization signal (NLS) (665-703) and also an NLS that contains the PM to AA mutation (top). Untagged MBP(x3)-GFP was used as a control. Plot of the ratio of mean nuclear to cytoplasmic fluorescence intensity from a single experiment (bottom). Scale bar is 5 µm. (C) Representative fluorescence image of HeLa cells expressing human β-catenin (665-782) or the PM to AA mutant version (top). LaminB1 was labeled to locate the nuclear envelope. GFP alone was used as a control. Plot of the ratio of mean nuclear to cytoplasmic fluorescence intensity from three experiments (bottom). Scale bar is 15 µm. p-Values are from unpaired two-tailed t-test where ns is p>0.05 and ****p<0.0001 for both (B) and (C). The data is uploaded as Figure 4—source data 1. Figure 4—source data 1. Source data related to Figure 4. |
|
|
Figure 5—figure supplement 1. TNPO1 selectively binds to RanGTP in vitro.(A) Generation of recombinant GST fusions of human β-catenin and TNPO1 and RanQ69L in vitro. (B) In vitro binding assay of purified recombinant RanQ69L to GST fusions of human TNPO1. GST fusions of human β-catenin and RanQ69L buffer were used as a control. Proteins were separated by SDS-PAGE and stained with Coomassie blue in (A) and (B). |
|
|
Figure 5. Direct binding of β-catenin and TNPO1 is destabilized by Ran-GTP.(A) In vitro binding assay of purified recombinant TNPO1 and GST fusions of human β-catenin and human β-catenin containing the PM to AA mutations. GST alone was used as a negative control. (B) In vitro binding assay of purified recombinant TNPO1 to GST fusions of human β-catenin in the presence of GTP hydrolysis deficient Ran mutant loaded with GTP (RanQ69L). Proteins were separated by sodium dodecyl sulfate–polyacrylamide gel electrophoresis (SDS-PAGE) and stained with Coomassie blue in (A) and (B). * indicates TNPO1 bound to GST-hβ-catenin. |
|
|
Figure 6—figure supplement 1. Sequence alignment of Tnpo1 and Tnpo2 across species.Amino acid sequences of transportin 1 and transportin 2 were compared across four different species (Saccharomyces cerevisiae, human, mouse, and Xenopus tropicalis). Each residue in the alignment is colored using Jalview software (Waterhouse et al., 2009). |
|
|
Figure 6—figure supplement 2. X. tropicalis tnpo1 and tnpo2 gene depletion by CRISPR/Cas9.Schematic diagram of tnpo1 and tnpo2 sgRNA target sites (top). Inference of CRISPR Edits (ICE) analysis of indel mutations at predicted target sites (bottom). |
|
|
Figure 6—figure supplement 3. Western blots of Tnpo1/2 and β-catenin from 3T3 TCF/LEF luciferase assays.Western blot demonstrating the efficacy of siRNA mediated Tnpo1 and Tnpo2 depletion in mouse embryonic fibroblast Wnt reporter cell lines. |
|
|
Figure 6—figure supplement 4. TNPO1/2 regulates nuclear β-catenin levels in colorectal cancer cells.Western blot demonstrating the efficacy of siRNA mediated Tnpo1 and Tnpo2 depletion on β-catenin nuclear and cytoplasmic levels in two colorectal cancer cell lines, HCT-116 and DLD-1. |
|
|
Figure 6. TNPO1/2 and the β-catenin nuclear localization signal (NLS) are required for Wnt signaling in vivo.(A) Depletion of tnpo1 and tnpo2 using two different pairs of non-overlapping sgRNAs represses gfp expression in Xenopus tropicalis Tg(pbin7Lef-dGFP) embryos at stage 10. Key used to quantify embryos with whole mount in situ hybridization (WMISH) signal (blue – normal gfp signal nd red – reduced gfp signal). Uninjected control (UIC) embryos were used as a negative control. (B) siRNA mediated TNPO1 and/or TNPO2 knockdown reduces luciferase activity in mouse embryonic fibroblasts that harbor a stable integration of luciferase under the control of TCF/LEF promoters. Wnt signaling was activated by human β-catenin-GFP overexpression. Control siRNA and GFP were used as negative controls. Experiments were performed in triplicate. (C) Schematic diagram of three β-catenin constructs used in the double axis assay in Xenopus laevis. ** indicates P687A, M688A substitutions (top left). Dorsal views of X. laevis embryos with anterior to the top (bottom left). Dotted lines indicate the embryonic axis, and the white arrows indicate the head. Histogram of the percent of embryos with secondary axes from three independent replicates. p-Values are from Fisher’s exact test (A) and (C) and unpaired two-tailed t-test (B) where ns is p>0.05, p<0.05 (*), 0.0021 (**), 0.0002 (***), and p<0.0001 (****).The data is uploaded as Figure 6—source data 1. Figure 6—source data 1. Source data related to Figure 6. |
|
|
Figure 7—figure supplement 1. Western blots of β-catenin from 3T3 TCF/LEF luciferase assays with M9M peptide treatment.Western blot data for M9M peptide treatment in mouse embryonic fibroblast Wnt reporter cell lines. Wnt signaling is activated by (A) Wnt3a or (B) human β-catenin. (C) PY-NLS residues (blue) in M9M peptide were mutated to alanine (red) to create M9M-A peptide. |
|
|
Figure 7. The M9M peptide inhibits Wnt signaling.Wnt signaling was activated by Wnt3a (A, left), human β-catenin-GFP overexpression (A, right and B), or cNLS-human β-catenin-GFP (B). No Wnt3a or GFP overexpression were used as negative controls. Experiments were performed in triplicate (A) or duplicate in two independent experiments (B). p-Values are from unpaired two-tailed t-test where ns is p>0.05, p<0.05 (*), 0.0021 (**), 0.0002 (***), and p<0.0001 (****). The data is uploaded as Figure 7—source data 1. Figure 7—source data 1. Source data related to Figure 7. |
|
|
Author response image 1. |
References [+] :
Andrade,
Comparison of ARM and HEAT protein repeats.
2001, Pubmed
Andrade, Comparison of ARM and HEAT protein repeats. 2001, Pubmed
Behrens, Functional interaction of beta-catenin with the transcription factor LEF-1. 1996, Pubmed , Xenbase
Bhattacharya, CRISPR/Cas9: An inexpensive, efficient loss of function tool to screen human disease genes in Xenopus. 2015, Pubmed , Xenbase
Borday, An atlas of Wnt activity during embryogenesis in Xenopus tropicalis. 2018, Pubmed , Xenbase
Cancer Genome Atlas Network, Comprehensive molecular characterization of human colon and rectal cancer. 2012, Pubmed
Cansizoglu, Structure-based design of a pathway-specific nuclear import inhibitor. 2007, Pubmed
Clevers, Wnt/β-catenin signaling and disease. 2012, Pubmed
Conti, Crystallographic analysis of the specific yet versatile recognition of distinct nuclear localization signals by karyopherin alpha. 2000, Pubmed , Xenbase
del Viso, Generating diploid embryos from Xenopus tropicalis. 2012, Pubmed , Xenbase
Denayer, Transgenic reporter tools tracing endogenous canonical Wnt signaling in Xenopus. 2008, Pubmed , Xenbase
Dormann, ALS-associated fused in sarcoma (FUS) mutations disrupt Transportin-mediated nuclear import. 2010, Pubmed
Eleftheriou, Nuclear export of human beta-catenin can occur independent of CRM1 and the adenomatous polyposis coli tumor suppressor. 2001, Pubmed
Fagotto, Nuclear localization signal-independent and importin/karyopherin-independent nuclear import of beta-catenin. 1998, Pubmed , Xenbase
Fagotto, Looking beyond the Wnt pathway for the deep nature of β-catenin. 2013, Pubmed
Fontes, Structural basis of recognition of monopartite and bipartite nuclear localization sequences by mammalian importin-alpha. 2000, Pubmed
Goto, IQGAP1 protein regulates nuclear localization of β-catenin via importin-β5 protein in Wnt signaling. 2013, Pubmed , Xenbase
Griffin, RAPGEF5 Regulates Nuclear Translocation of β-Catenin. 2018, Pubmed , Xenbase
Haruki, The anchor-away technique: rapid, conditional establishment of yeast mutant phenotypes. 2008, Pubmed
Heasman, Overexpression of cadherins and underexpression of beta-catenin inhibit dorsal mesoderm induction in early Xenopus embryos. 1994, Pubmed , Xenbase
Heasman, Beta-catenin signaling activity dissected in the early Xenopus embryo: a novel antisense approach. 2000, Pubmed , Xenbase
Henderson, Nuclear-cytoplasmic shuttling of APC regulates beta-catenin subcellular localization and turnover. 2000, Pubmed
Holstein, The evolution of the Wnt pathway. 2012, Pubmed
Huber, Nuclear localization of beta-catenin by interaction with transcription factor LEF-1. 1996, Pubmed , Xenbase
Huber, Three-dimensional structure of the armadillo repeat region of beta-catenin. 1997, Pubmed
Kadowaki, A conditional yeast mutant deficient in mRNA transport from nucleus to cytoplasm. 1992, Pubmed
Khokha, Techniques and probes for the study of Xenopus tropicalis development. 2002, Pubmed , Xenbase
Khokha, Depletion of three BMP antagonists from Spemann's organizer leads to a catastrophic loss of dorsal structures. 2005, Pubmed , Xenbase
Koike, beta-Catenin shows an overlapping sequence requirement but distinct molecular interactions for its bidirectional passage through nuclear pores. 2004, Pubmed
Komiya, Custos controls β-catenin to regulate head development during vertebrate embryogenesis. 2014, Pubmed , Xenbase
Kosugi, Nuclear export signal consensus sequences defined using a localization-based yeast selection system. 2008, Pubmed
Lange, A PY-NLS nuclear targeting signal is required for nuclear localization and function of the Saccharomyces cerevisiae mRNA-binding protein Hrp1. 2008, Pubmed
Lee, Rules for nuclear localization sequence recognition by karyopherin beta 2. 2006, Pubmed
Longtine, Additional modules for versatile and economical PCR-based gene deletion and modification in Saccharomyces cerevisiae. 1998, Pubmed
MacDonald, Wnt/beta-catenin signaling: components, mechanisms, and diseases. 2009, Pubmed , Xenbase
Malik, Evolutionary specialization of the nuclear targeting apparatus. 1997, Pubmed
McMahon, Ectopic expression of the proto-oncogene int-1 in Xenopus embryos leads to duplication of the embryonic axis. 1989, Pubmed , Xenbase
Mis, IPO11 mediates βcatenin nuclear import in a subset of colorectal cancers. 2020, Pubmed
Molenaar, XTcf-3 transcription factor mediates beta-catenin-induced axis formation in Xenopus embryos. 1996, Pubmed , Xenbase
Moon, WNTs modulate cell fate and behavior during vertebrate development. 1997, Pubmed
Moon, WNT and beta-catenin signalling: diseases and therapies. 2004, Pubmed
Moreno-Mateos, CRISPRscan: designing highly efficient sgRNAs for CRISPR-Cas9 targeting in vivo. 2015, Pubmed , Xenbase
Morin, Activation of beta-catenin-Tcf signaling in colon cancer by mutations in beta-catenin or APC. 1997, Pubmed
Neufeld, APC-mediated downregulation of beta-catenin activity involves nuclear sequestration and nuclear export. 2000, Pubmed
Niehrs, The complex world of WNT receptor signalling. 2012, Pubmed
Nishisho, Mutations of chromosome 5q21 genes in FAP and colorectal cancer patients. 1991, Pubmed
Nusse, Many tumors induced by the mouse mammary tumor virus contain a provirus integrated in the same region of the host genome. 1982, Pubmed
Orsulic, An in vivo structure-function study of armadillo, the beta-catenin homologue, reveals both separate and overlapping regions of the protein required for cell adhesion and for wingless signaling. 1996, Pubmed
Polakis, Wnt signaling in cancer. 2012, Pubmed
Popken, Size-dependent leak of soluble and membrane proteins through the yeast nuclear pore complex. 2015, Pubmed
Prieve, Nuclear localization and formation of beta-catenin-lymphoid enhancer factor 1 complexes are not sufficient for activation of gene expression. 1999, Pubmed
Rebane, Transportins 1 and 2 are redundant nuclear import factors for hnRNP A1 and HuR. 2004, Pubmed
Rosin-Arbesfeld, The APC tumour suppressor has a nuclear export function. 2000, Pubmed
Schmidt, Transport Selectivity of Nuclear Pores, Phase Separation, and Membraneless Organelles. 2016, Pubmed
Sempou, Candidate Heterotaxy Gene FGFR4 Is Essential for Patterning of the Left-Right Organizer in Xenopus. 2018, Pubmed , Xenbase
Sharma, WITHDRAWN: The hydrophobic rich N- and C-terminal tails of beta-catenin facilitate nuclear import of beta-catenin. 2014, Pubmed
Sive, Xenopus laevis In Vitro Fertilization and Natural Mating Methods. 2007, Pubmed , Xenbase
Smith, Injected Xwnt-8 RNA acts early in Xenopus embryos to promote formation of a vegetal dorsalizing center. 1991, Pubmed , Xenbase
Sokol, Injected Wnt RNA induces a complete body axis in Xenopus embryos. 1991, Pubmed , Xenbase
Soniat, Crystal structure of human Karyopherin β2 bound to the PY-NLS of Saccharomyces cerevisiae Nab2. 2013, Pubmed
Soniat, Nuclear localization signals for four distinct karyopherin-β nuclear import systems. 2015, Pubmed
Soniat, Karyopherin-β2 Recognition of a PY-NLS Variant that Lacks the Proline-Tyrosine Motif. 2016, Pubmed
Süel, Modular organization and combinatorial energetics of proline-tyrosine nuclear localization signals. 2008, Pubmed
Suh, Translocation of beta-catenin into the nucleus independent of interactions with FG-rich nucleoporins. 2003, Pubmed , Xenbase
Timney, Simple rules for passive diffusion through the nuclear pore complex. 2016, Pubmed
Twyffels, Transportin-1 and Transportin-2: protein nuclear import and beyond. 2014, Pubmed
van de Wetering, Identification and cloning of TCF-1, a T lymphocyte-specific transcription factor containing a sequence-specific HMG box. 1991, Pubmed
van de Wetering, Armadillo coactivates transcription driven by the product of the Drosophila segment polarity gene dTCF. 1997, Pubmed
Waterhouse, Jalview Version 2--a multiple sequence alignment editor and analysis workbench. 2009, Pubmed
Weis, Regulating access to the genome: nucleocytoplasmic transport throughout the cell cycle. 2003, Pubmed
Wente, The nuclear pore complex and nuclear transport. 2010, Pubmed
Wood, The genomic landscapes of human breast and colorectal cancers. 2007, Pubmed
Wozniak, Karyopherins and kissing cousins. 1998, Pubmed
Xing, Crystal structure of a full-length beta-catenin. 2008, Pubmed
Xu, Nucleocytoplasmic shuttling of signal transducers. 2004, Pubmed
Yano, Yeast Srp1p has homology to armadillo/plakoglobin/beta-catenin and participates in apparently multiple nuclear functions including the maintenance of the nucleolar structure. 1994, Pubmed
Yokoya, beta-catenin can be transported into the nucleus in a Ran-unassisted manner. 1999, Pubmed
