|
FIGURE 1
HDAC and EZH2 activity is necessary for X. tropicalis tail regeneration. (A) Left: Schematic of TSA inhibition of chromatin closure. Middle: Western blot of H3K27ac. Right: Immunofluorescence of H3K27ac 24 hpa treated with either vehicle or TSA. The same imaging conditions were used for vehicle and TSA treatments (scale bar = 250 μm). (B) Left: Schematic of DZNep inhibition of chromatin closure. Middle: Western blot of H3K27me3. Right: Immunofluorescence of H3K27me3 24 hpa treated with either vehicle or DZNep (note, western blot was performed with 30 μM DZNep, while other experiments use 15 μM. The same imaging conditions were used for vehicle and DZNep) (scale bar = 250 μm). (C) Phenotypic classifications of regenerated tissues. (D) Proportions of phenotypic classifications of regenerated tadpoles treated with TSA (*p < .05 compared with 1/9th MR and Vehicle, chi-squared test n = 10–118). (E) RNA-Seq expression of HDACs between 0 and 24 hpa. (F) Proportions of phenotypic classifications of regenerated tadpoles treated with DZNep (*p < .05 compared with 1/9th MR and Vehicle, ANOVA with Tukey's post hoc n = 10–62). (G) Expression of PRC2 components between 0 and 24 hpa. For E and G, ns, not significant; **p < .01; ***p < .001. [Color figure can be viewed at wileyonlinelibrary.com]
|
|
FIGURE 2
HDACs and EZH2 affect distinct regions of chromatin. (A) Schematic of ATAC-seq experimental design for TSA treatment. (B) Schematic of ATAC-seq experimental design for DZNep treatment. (C–E) Overlapping genes assigned to peaks at 3, 6, and 24 hpa, respectively. (F–H) Top 10 enriched transcription factor binding motifs in each inhibitor condition at 3, 6, and 24 hpa, respectively. [Color figure can be viewed at wileyonlinelibrary.com]
|
|
FIGURE 3
HDAC inhibition alters chromatin accessibility during X. tropicalis tail regeneration. (A) Proportions of differentially accessible peaks that have increased accessibility in TSA relative to the vehicle (gold) or decreased accessibility in TSA relative to the vehicle (black) at each regeneration timepoint. (B) Representative histograms show distance of peaks calls to the transcription start site (TSS) in vehicle-treated tadpoles. (C) Representative histograms show distance of peaks calls to the transcription start site (TSS) in TSA-treated tadpoles. (D–I) Peaks flagged as having increased accessibility in the vehicle relative to TSA treatment (black), or in the TSA treatment relative to the vehicle (teal) for each timepoint were annotated to genomic features. The proportion of these differentially accessible peaks assigned to each genomic feature are plotted at 3, 6, and 24 hpa. (D) Promoters, (E) Exons, (F) Introns, and (G) Transcription termination site (TTS). (H) Intergenic regions and (I) Other genomic features. [Color figure can be viewed at wileyonlinelibrary.com]
|
|
FIGURE 4
Neuronal regeneration is impaired by early HDAC inhibition. (A) Selected GO terms enriched at 3 hpa called from regions with increased accessibility in the vehicle relative to TSA (black) or called from regions that had increased accessibility in TSA relative to the vehicle (teal). (B) Differential accessibility heat map of genes assigned to the GO term negative regulation of neuron death or dendrite morphogenesis at 3 hpa. (C) RT-qPCR fold expression of selected genes assigned to neural associated GO terms relative to ee1a in regenerating tissue. Data represents the mean ± SEM (*p < .05 tailed t-test). (D) Representative gviz track of both TSA (teal) and DZNep (maroon) treated regenerates with their respective vehicle controls (both sets of controls are black but should be noted they are separate data sets) at 3 hpa showing a differentially accessible ATAC-seq peak (dark bar) associated with a gene with differential expression in the TSA treatment. (E–H) Time course of neurofilament immunofluorescence (white) in vehicle control tadpoles or TSA-treated tadpoles at 3 (E), 6 (F), 24 (G), and 72 hpa (H). Yellow arrowheads indicate amputation plane. Scale bars = 250 μm, panel H shows a region double the size of (E–G) to show full regeneration of neurofilament. (I) Box plots of neurofilament outgrowth past the amputation plane in vehicle (black), or TSA-treated tadpoles (teal) (*p < .05, two-tailed t-test, n = 5–7 for each condition). [Color figure can be viewed at wileyonlinelibrary.com]
|
|
FIGURE 5
EZH2 inhibition alters chromatin accessibility during X. tropicalis tail regeneration. (A) Proportions of differentially accessible peaks that have increased accessibility in DZNep relative to the vehicle (gold) or decreased accessibility in DZNep relative to the vehicle (black) at each regeneration timepoint. (B) Representative histograms show distance of peaks calls to the transcription start site (TSS) in vehicle-treated tadpoles. (C) Representative histograms show distance of peaks calls to the transcription start site (TSS) in DZNep-treated tadpoles. (D–I) Peaks flagged as having increased accessibility in the vehicle relative to DZNep treatment (black), or in the DZNep treatment relative to the vehicle (maroon) for each timepoint were annotated to genomic features. The proportion of these differentially accessible peaks assigned to each genomic feature are plotted at 3, 6, and 24 hpa. (D) Promoters, (E) Exons, (F) Introns, and (g) Transcription termination site (TTS). (H) Intergenic regions and (I) Other genomic features. [Color figure can be viewed at wileyonlinelibrary.com]
|
|
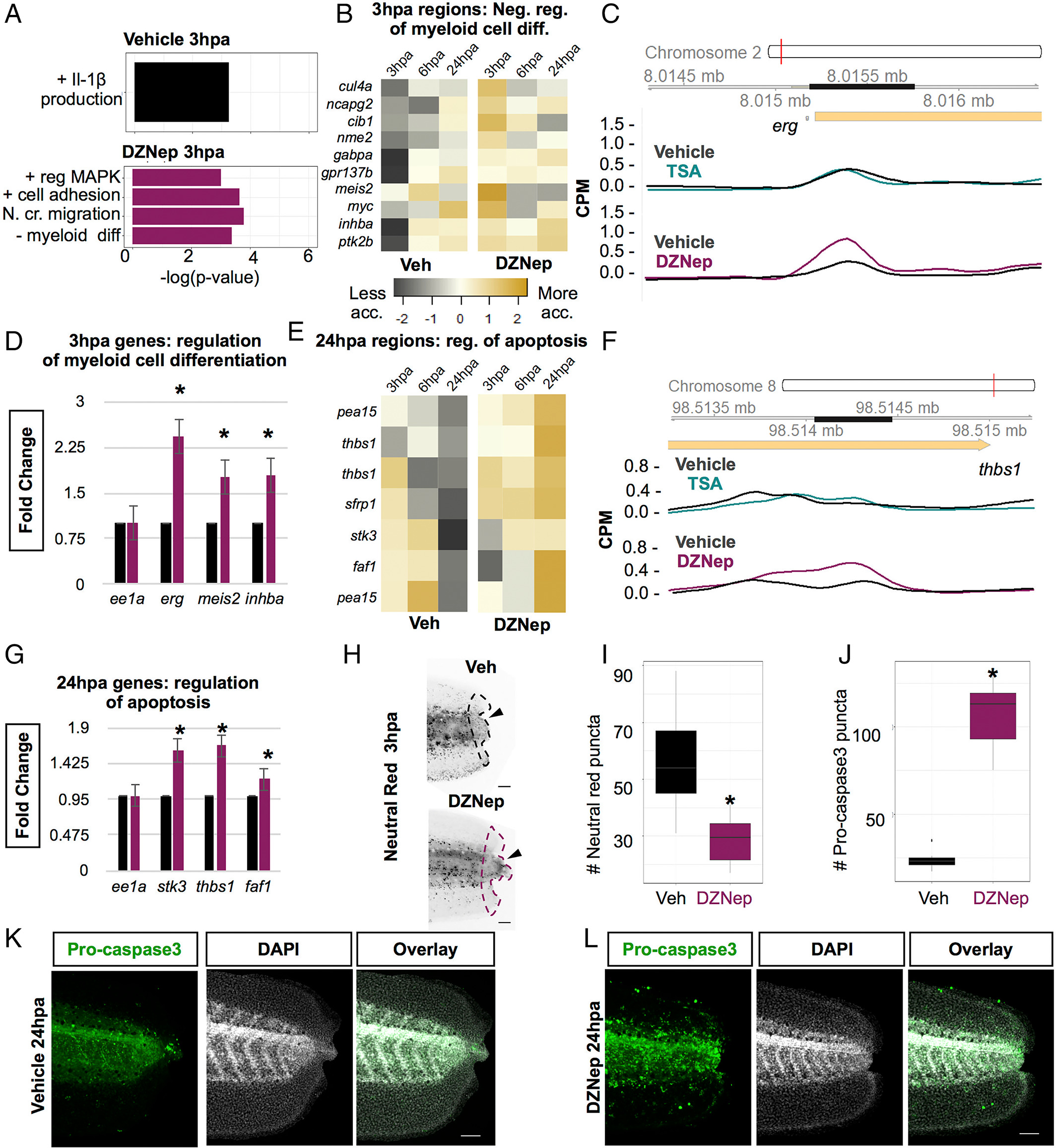
FIGURE 6
EZH2 inhibition regulates early immune response in regeneration which alters later apoptosis levels. (A) Selected GO terms enriched at 3 hpa called from regions with increased accessibility in the vehicle relative to DZNep (black) or called from regions that had increased accessibility in DZNep relative to the vehicle (maroon). (B) Differential accessibility heat map of genes assigned to the GO term negative regulation of myeloid cell differentiation at 3 hpa. (C) Representative gviz track of both TSA (teal) and DZNep (maroon) treated regenerates with their respective vehicle controls (both sets of controls are black but should be noted they are separate data sets) at 3 hpa showing a differentially accessible ATAC-seq peak (dark bar) associated with a gene with differential expression in the DZNep treatment. (D) RT-qPCR fold expression of selected genes assigned to negative regulation of myeloid differentiation GO terms relative to ee1a in regenerating tissue. Data represents the mean ± SEM (*p < .05 two-tailed t-test). (E) Differential accessibility heat map of genes assigned to the GO term regulation of apoptosis at 24 hpa. (F) Representative gviz track of both TSA (teal) and DZNep (maroon) treated regenerates with their respective vehicle controls (both sets of controls are black but should be noted they are separate data sets) at 24 hpa showing a differentially accessible ATAC-seq peak (dark bar) associated with a gene with differential expression in the DZNep treatment. (G) RT-qPCR fold expression of selected genes assigned to regulation of apoptosis GO term relative to ee1a in regenerating tissue. Data represents the mean ± SEM (*p < .05 two-tailed t-test). (I) Neutral red stain of live tadpoles at 3 hpa in vehicle or DZNep treated regenerates (scale bar = 250 μm). (I) Box plots of the quantification of neutral red puncta in vehicle or DZNep treated regenerates at 3 hpa (*p < .05 two-tailed t-test, n = 8 for each condition). (J) Quantification of cleaved pro-caspase3 puncta (*p < .05 two-tailed t-test, n = 7 for each condition). (K–L) Cleaved pro-caspase3 immunofluorescence of 24 hpa regenerates (scale bar = 250 μm) (K) Vehicle, (L) DZNep. [Color figure can be viewed at wileyonlinelibrary.com]
|
|
FIGURE 7
Model for potential roles of HDAC and EZH2 activity in regeneration. (A) Gene model with proposed genomic features that may be regulated by acetylation or H3K27me3. (B) Model for the early role of HDAC activity in regeneration. (C) Model for the early role of EZH2 activity in regeneration. [Color figure can be viewed at wileyonlinelibrary.com]
|
|
Figure S1. HDAC and EZH2 activity are necessary for regeneration of tissues. (A) Experimental schematic of treatment windows during regeneration. (B) Tail regeneration length during windows of TSA treatment. (C) Tail regeneration length during windows of DZNep treatment. (B,C) *p < .05 ANOVA with Tukey's post hoc. (D) DIC and DAPI images of regenerating tails; (E) Tail regeneration phenotypes during various drug treatments. *p < .05 chi-square test
|
|
Figure S2. Quality metrics of TSA and Vehicle control ATAC-seq datasets. (A–I) 0 hpa dark grey, uninjured tails dark grey, vehicle black, TSA treated teal. (A) Total reads for each sequencing library. (B) Total reads aligned for each library. (C) percentage of reads aligned. (D) Number of peaks called by MACS2. (E) Peak versus alignment. (F) Number of peaks during regeneration time points. (G–I) Differentially accessible peaks distance to TSS. (J) Top 10 enriched transcription factor binding motifs in at 3 hpa in (left) vehicle treated condition relative to TSA and (right) vehicle treated relative to DZNep treatment. (K) Top 10 enriched transcription factor binding motifs in 6 hpa in (left) vehicle treated condition relative to TSA and (right) vehicle treated relative to DZNep treatment. (L) Top 10 enriched transcription factor binding motifs at 24 hpa in (left) vehicle treated condition relative to TSA and (right) vehicle treated relative to DZNep treatment.
|
|
Figure S3. Neurofilament outgrowth. (a,b) Immunoflourescence of neurofilament at 24 hpa (a) vehicle, (b) DZNep. (c) Quantification of neurofilament outgrowth (n = 4–5, N.S. two tailed t-test).
|
|
Figure S4. Quality metrics of DZNep and vehicle control ATAC-seq datasets. (a–i) 0 hpa dark grey, uninjured tails dark grey, vehicle black, DZNep treated maroon. (a) Total reads for each sequencing library. (b) total reads aligned for each library. (c) percentage of reads aligned. (d) Number of peaks called by MACS2. (e) Peak versus alignment. (f) Number of peaks during regeneration time points. (g–i) Differentially accessible peaks distance to TSS
|
|
Figure S5. Neutral red staining. (a,b) Neutral red staining at 3 hpa (a) vehicle, (b) TSA. (c) Quantification of Neutral red puncta (n = 5–6, N.S. two tailed t-test).
|