XB-ART-59398
J Biol Chem
2022 Nov 01;29811:102578. doi: 10.1016/j.jbc.2022.102578.
Show Gene links
Show Anatomy links
Transcription suppression is mediated by the HDAC1-Sin3 complex in Xenopus nucleoplasmic extract.
Quaas CE
,
Lin B
,
Long DT
.
???displayArticle.abstract???
Modification of histones provides a dynamic mechanism to regulate chromatin structure and access to DNA. Histone acetylation, in particular, plays a prominent role in controlling the interaction between DNA, histones, and other chromatin-associated proteins. Defects in histone acetylation patterns interfere with normal gene expression and underlie a wide range of human diseases. Here, we utilize Xenopus egg extracts to investigate how changes in histone acetylation influence transcription of a defined gene construct. We show that inhibition of histone deacetylase 1 and 2 (HDAC1/2) specifically counteracts transcription suppression by preventing chromatin compaction and deacetylation of histone residues H4K5 and H4K8. Acetylation of these sites supports binding of the chromatin reader and transcription regulator BRD4. We also identify HDAC1 as the primary driver of transcription suppression and show that this activity is mediated through the Sin3 histone deacetylase complex. These findings highlight functional differences between HDAC1 and HDAC2, which are often considered to be functionally redundant, and provide additional molecular context for their activity.
???displayArticle.pubmedLink??? 36220390
???displayArticle.pmcLink??? PMC9650048
???displayArticle.link??? J Biol Chem
???displayArticle.grants??? [+]
R35 GM119512 NIGMS NIH HHS
Species referenced: Xenopus laevis
Genes referenced: actb brd4 hdac1 hdac2 hdac3 hdac8 isyna1 mta2 rps3a sin3a
GO keywords: histone acetylation [+]
???displayArticle.disOnts??? hematologic cancer
???attribute.lit??? ???displayArticles.show???
|
|
Figure 1. Transcribed plasmids become inactivated during incubation in extract. A, schematic of pActin gene construct. B, pActin was incubated in NPE supplemented with buffer or an RNase inhibitor (RNasin). RNA was isolated and quantified by RT-qPCR at the times indicated (n = 2). Validation of RNasin activity is shown in Fig. S1. C, pActin was incubated in NPE supplemented with excess rNTPs or ARM. RNA was isolated and quantified after 120 min (n = 2). D, about 5 to 25 ng/μl pActin was incubated in NPE. RNA was isolated and quantified at the times indicated (n = 2). E, about 10 ng/μl pActin was incubated in NPE for 60 min 0 to 20 ng/μl of additional pActin was then added, and RNA was isolated and quantified after 120 min (n = 2). Student t test: p-value < 0.05 (∗), p-value < 0.01 (∗∗), p-value < 0.001 (∗∗∗), not significant (n.s.). Error bars represent ±1 SD. NPE, nucleoplasmic extract; RT-qPCR, reverse transcription quantitative PCR. |
|
|
Figure 2. Inhibition of HDAC1/2 counteracts transcription suppression and increases DNA accessibility. A, pActin was incubated in NPE supplemented with 100 μM of the indicated HDAC inhibitor. RNA was isolated and quantified after 120 min (n = 3). B, pActin and pActinΔTATA were incubated in NPE supplemented with 10 ng/μl α-amanitin and/or 100 μM Romidepsin, as indicated. RNA was isolated and quantified after 120 min (n = 2). C, pActin was incubated in NPE supplemented with buffer or 100 μM Romidepsin. RNA was isolated and quantified at the indicated time points (n = 2). D, pActin was incubated in NPE for 90 min. Reactions were then supplemented with either buffer or 100 μM Romidepsin. RNA was isolated and quantified at the indicated time points (n = 2). E, about 30 ng/μl pActin was incubated in NPE supplemented with buffer or Romidepsin for 120 min. Samples were then analyzed by the MNase cleavage assay (n = 2). Supercoiled (SC). F, quantification of SC plasmid intensity in (E) (n = 2). G, sperm chromatin was incubated in NPE supplemented with buffer or 100 μM Romidepsin. At the indicated time points, samples were withdrawn and visualized by phase contrast light microscopy (n = 2). H, quantification of two-dimensional chromatin area from (G). Student t test: p-value < 0.05 (∗), p-value < 0.01 (∗∗), p-value < 0.001 (∗∗∗), not significant (n.s.). Error bars represent ±1 SD. NPE, nucleoplasmic extract. |
|
|
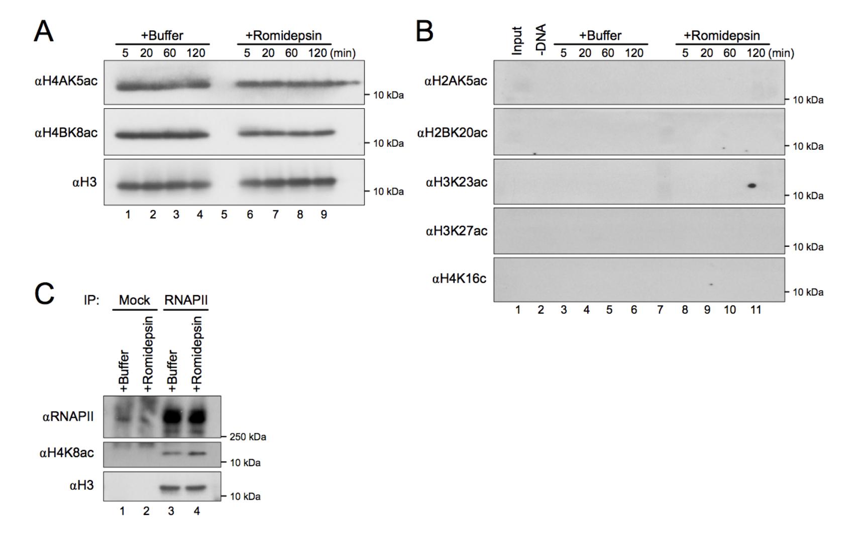
Figure 3. Romidepsin stimulates BRD4-dependent transcription. A, plasmid pull-down schematic. B, pActin was incubated in NPE supplemented with buffer or 100 μM Romidepsin. At the indicated time points, DNA-bound proteins were isolated by plasmid pull down and visualized by Western blot with the indicated antibodies (n = 2). Input represents 3% of total reaction sample. Acetylation of H4K5 and H4K8 in total reaction samples is shown in Fig. S3A. C, pActin was incubated in NPE supplemented with buffer or 100 μM Romidepsin. Samples were withdrawn at the indicated time points and binding of BRD4 to the actb promoter region was analyzed by ChIP (n = 3). D, pActin was incubated in NPE supplemented with Romidepsin and/or JQ1, as indicated. RNA was isolated and quantified after 120 min (n = 2). Student t test: p-value < 0.05 (∗), p-value < 0.01 (∗∗), p-value < 0.001 (∗∗∗), not significant (n.s.). Error bars represent ±1 SD. BRD, bromodomain; NPE, nucleoplasmic extract. |
|
|
|
|
|
Figure 5. The Sin3 deacetylase complex promotes transcription suppression. A, sequential IP schematic. B, mock, HDAC1, or HDAC2 IPs were performed in NPE. The supernatants from HDAC1 or HDAC2 IPs were then used for a second round of IPs using the converse antibody. Isolated proteins were then analyzed by Western blot with the indicated antibodies (n = 3). 10% of total reaction sample (IN), supernatant (S), pellet (P). C, NPE was immunodepleted using preimmune (ΔMock) or MTA2 (ΔMTA2) antibodies. Depleted extracts were analyzed by Western blot using the indicated antibodies. D, pActin was incubated in mock- or MTA2-depleted extract. RNA was isolated and quantified after 120 min (n = 2). E, NPE was immunodepleted using preimmune (ΔMock) or Sin3a (ΔSin3a) antibodies. Depleted extracts were analyzed by Western blot using the indicated antibodies. F, pActin was incubated in mock- or Sin3a-depleted extract. RNA was isolated and quantified after 120 min (n = 2). G, NPE was immunodepleted using preimmune (ΔMock) or HDAC1 (ΔHDAC1) antibodies. HDAC1-depleted extract was then supplemented with immunoprecipitated proteins recovered by preimmune (+Mock IP) or Sin3a (+Sin3a IP) IP. pActin was incubated in each extract and RNA was isolated and quantified after 120 min (n = 2). Student t test: p-value < 0.05 (∗), p-value < 0.01 (∗∗), p-value < 0.001 (∗∗∗), not significant (n.s.). Error bars represent ±1 SD. IP, immunoprecipitation; NPE, nucleoplasmic extract. |
|
|
Figure S1. RNA degradation and protection. To validate the use of RNasin in extract, NPE was supplemented with buffer, RNase, or a combination of RNase and RNasin and incubated at RT for 20 minutes. Samples were then resolved by agarose gel electrophoresis and the presence of endogenous RNA was visualized with SYBR Gold stain (n=2). |
|
|
Figure S2. (A) pActin was incubated in NPE supplemented with buffer or the indicated amount of SAHA, Romidepsin, RGFP966, or Santacruzamate A. RNA was isolated and quantified after 120 minutes (n=3). Error bars represent +/- one standard deviation. (B-C) pCMV (B) or pBRCA1 (C) was incubated in NPE supplemented with buffer or 100 µM Romidepsin. RNA was isolated and quantified after 120 minutes (n=2). Student t-test: p-value < 0.05 (*), p-value < 0.01 (**), p-value < 0.001 (***), not significant (n.s.). Error bars represent +/- one standard deviation. |
|
|
Figure S3. Total histone acetylation and undetected modifications. (A) Total reaction samples from Figure 3B were analyzed by Western blot with the indicated antibodies (n=2). (B) pActin was incubated in NPE supplemented with buffer or 100 µM Romidepsin. At the indicated time points, DNA-bound proteins were isolated by plasmid pull-down and visualized by Western blot with the indicated antibodies (n=3). Input represents 3% of total reaction sample. Note that lack of signal may represent low histone modification or low activity by the indicated antibodies. (C) pActin was incubated in NPE supplemented with buffer or Romidepsin for 60 minutes. Samples were withdrawn for IP with pre-immune (Mock) or RNAPII antibodies and isolated proteins were analyzed by Western blot with the indicated antibodies (n=2). |
|
|
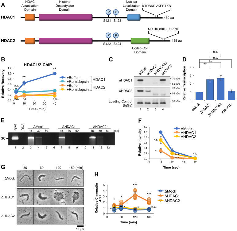
Figure S4. Characterization of Xenopus laevis HDAC1 and HDAC2 antibodies. (A) NPE was immunodepleted using pre-immune (∆Mock), HDAC1 (∆HDAC1), or HDAC2 (∆HDAC2) antibodies. Different amounts of depleted extract were then loaded to analyze the extent of HDAC1 and HDAC2 depletion in each extract by Western blot (n=3). |
|
|
Figure S5. MTA2 depletion reduces BRD4 binding. (A) NPE was immunodepleted using pre-immune (∆Mock) or MTA2 (∆MTA2) antibodies. Depleted extracts were analyzed by Western blot using the indicated antibodies (n=2). MTA2 blot is reproduced from Figure 5C for comparison. (B) pActin was incubated in mock- or MTA2-depleted extract. Samples were withdrawn after 90 minutes and binding of BRD4 to the actb promoter region was analyzed by ChIP (n=2). Student t-test: p-value < 0.05 (*), p-value < 0.01 (**), p-value < 0.001 (***), not significant (n.s.). Error bars represent +/- one standard deviation. |
|
|
Figure 1. Transcribed plasmids become inactivated during incubation in extract.A, schematic of pActin gene construct. B, pActin was incubated in NPE supplemented with buffer or an RNase inhibitor (RNasin). RNA was isolated and quantified by RT-qPCR at the times indicated (n = 2). Validation of RNasin activity is shown in Fig. S1. C, pActin was incubated in NPE supplemented with excess rNTPs or ARM. RNA was isolated and quantified after 120 min (n = 2). D, about 5 to 25 ng/μl pActin was incubated in NPE. RNA was isolated and quantified at the times indicated (n = 2). E, about 10 ng/μl pActin was incubated in NPE for 60 min 0 to 20 ng/μl of additional pActin was then added, and RNA was isolated and quantified after 120 min (n = 2). Student t test: p-value < 0.05 (∗), p-value < 0.01 (∗∗), p-value < 0.001 (∗∗∗), not significant (n.s.). Error bars represent ±1 SD. NPE, nucleoplasmic extract; RT-qPCR, reverse transcription quantitative PCR. |
|
|
Figure 2. Inhibition of HDAC1/2 counteracts transcription suppression and increases DNA accessibility.A, pActin was incubated in NPE supplemented with 100 μM of the indicated HDAC inhibitor. RNA was isolated and quantified after 120 min (n = 3). B, pActin and pActinΔTATA were incubated in NPE supplemented with 10 ng/μl α-amanitin and/or 100 μM Romidepsin, as indicated. RNA was isolated and quantified after 120 min (n = 2). C, pActin was incubated in NPE supplemented with buffer or 100 μM Romidepsin. RNA was isolated and quantified at the indicated time points (n = 2). D, pActin was incubated in NPE for 90 min. Reactions were then supplemented with either buffer or 100 μM Romidepsin. RNA was isolated and quantified at the indicated time points (n = 2). E, about 30 ng/μl pActin was incubated in NPE supplemented with buffer or Romidepsin for 120 min. Samples were then analyzed by the MNase cleavage assay (n = 2). Supercoiled (SC). F, quantification of SC plasmid intensity in (E) (n = 2). G, sperm chromatin was incubated in NPE supplemented with buffer or 100 μM Romidepsin. At the indicated time points, samples were withdrawn and visualized by phase contrast light microscopy (n = 2). H, quantification of two-dimensional chromatin area from (G). Student t test: p-value < 0.05 (∗), p-value < 0.01 (∗∗), p-value < 0.001 (∗∗∗), not significant (n.s.). Error bars represent ±1 SD. NPE, nucleoplasmic extract. |
|
|
Figure 3. Romidepsin stimulates BRD4-dependent transcription.A, plasmid pull-down schematic. B, pActin was incubated in NPE supplemented with buffer or 100 μM Romidepsin. At the indicated time points, DNA-bound proteins were isolated by plasmid pull down and visualized by Western blot with the indicated antibodies (n = 2). Input represents 3% of total reaction sample. Acetylation of H4K5 and H4K8 in total reaction samples is shown in Fig. S3A. C, pActin was incubated in NPE supplemented with buffer or 100 μM Romidepsin. Samples were withdrawn at the indicated time points and binding of BRD4 to the actb promoter region was analyzed by ChIP (n = 3). D, pActin was incubated in NPE supplemented with Romidepsin and/or JQ1, as indicated. RNA was isolated and quantified after 120 min (n = 2). Student t test: p-value < 0.05 (∗), p-value < 0.01 (∗∗), p-value < 0.001 (∗∗∗), not significant (n.s.). Error bars represent ±1 SD. BRD, bromodomain; NPE, nucleoplasmic extract. |
|
|
Figure 4. HDAC1 drives transcription suppression.A, schematic representation of HDAC1 and HDAC2. Unique amino acid sequences used to generate peptide antigens are shown at the C terminus for each protein. B, pActin was incubated in NPE supplemented with buffer or Romidepsin. Samples were withdrawn at the indicated time points and binding of HDAC1 and HDAC2 to the actb promoter region was analyzed by ChIP (n = 3). Significance shown for comparison between +Buffer and +Romidepsin reactions. C, NPE was immunodepleted using preimmune (ΔMock), HDAC1 (ΔHDAC1), HDAC2 (ΔHDAC2), or a combination HDAC1 and 2 (ΔHDAC1&2) antibodies. Depleted extracts were analyzed by Western blot with the indicated antibodies. D, pActin was incubated in depleted extracts from (C). RNA was isolated and quantified after 120 min (n = 3). E, pActin was incubated in mock-, HDAC1-, or HDAC2-depleted extract for 120 min. Samples were then analyzed by the MNase cleavage assay (n = 2). Supercoiled (SC). F, quantification of SC plasmid intensity in (E). G, sperm chromatin was incubated in mock-, HDAC1-, or HDAC2-depleted extracts. At the indicated time points, samples were withdrawn and visualized by phase contrast light microscopy (n = 2). H, quantification of two-dimensional chromatin area in (G). Student t test: p-value < 0.05 (∗), p-value < 0.01 (∗∗), p-value < 0.001 (∗∗∗), not significant (n.s.). Error bars represent ±1 SD. ChIP, chromatin immunoprecipitation; NPE, nucleoplasmic extract. |
|
|
Figure 5. The Sin3 deacetylase complex promotes transcription suppression.A, sequential IP schematic. B, mock, HDAC1, or HDAC2 IPs were performed in NPE. The supernatants from HDAC1 or HDAC2 IPs were then used for a second round of IPs using the converse antibody. Isolated proteins were then analyzed by Western blot with the indicated antibodies (n = 3). 10% of total reaction sample (IN), supernatant (S), pellet (P). C, NPE was immunodepleted using preimmune (ΔMock) or MTA2 (ΔMTA2) antibodies. Depleted extracts were analyzed by Western blot using the indicated antibodies. D, pActin was incubated in mock- or MTA2-depleted extract. RNA was isolated and quantified after 120 min (n = 2). E, NPE was immunodepleted using preimmune (ΔMock) or Sin3a (ΔSin3a) antibodies. Depleted extracts were analyzed by Western blot using the indicated antibodies. F, pActin was incubated in mock- or Sin3a-depleted extract. RNA was isolated and quantified after 120 min (n = 2). G, NPE was immunodepleted using preimmune (ΔMock) or HDAC1 (ΔHDAC1) antibodies. HDAC1-depleted extract was then supplemented with immunoprecipitated proteins recovered by preimmune (+Mock IP) or Sin3a (+Sin3a IP) IP. pActin was incubated in each extract and RNA was isolated and quantified after 120 min (n = 2). Student t test: p-value < 0.05 (∗), p-value < 0.01 (∗∗), p-value < 0.001 (∗∗∗), not significant (n.s.). Error bars represent ±1 SD. IP, immunoprecipitation; NPE, nucleoplasmic extract. |
References [+] :
Allis,
The molecular hallmarks of epigenetic control.
2016, Pubmed
Allis, The molecular hallmarks of epigenetic control. 2016, Pubmed
Bannister, Regulation of chromatin by histone modifications. 2011, Pubmed
Barrows, BRCA1-BARD1 regulates transcription through BRD4 in Xenopus nucleoplasmic extract. 2021, Pubmed , Xenbase
Barrows, Cell-free transcription in Xenopus egg extract. 2019, Pubmed , Xenbase
Baud, Chemical biology. A bump-and-hole approach to engineer controlled selectivity of BET bromodomain chemical probes. 2014, Pubmed
Boyson, Functional Roles of Bromodomain Proteins in Cancer. 2021, Pubmed
Cappellacci, Recent Progress in Histone Deacetylase Inhibitors as Anticancer Agents. 2020, Pubmed
Chaidos, Potent antimyeloma activity of the novel bromodomain inhibitors I-BET151 and I-BET762. 2014, Pubmed
Chen, Histone deacetylases and mechanisms of regulation of gene expression. 2015, Pubmed
Chen, Recent Update of HDAC Inhibitors in Lymphoma. 2020, Pubmed
Corujo, Post-Translational Modifications of H2A Histone Variants and Their Role in Cancer. 2018, Pubmed
Cosgrove, Regulated nucleosome mobility and the histone code. 2004, Pubmed
Cosgrove, How does the histone code work? 2005, Pubmed
Dewar, CRL2Lrr1 promotes unloading of the vertebrate replisome from chromatin during replication termination. 2017, Pubmed , Xenbase
Dey, The double bromodomain protein Brd4 binds to acetylated chromatin during interphase and mitosis. 2003, Pubmed
Drogaris, Histone deacetylase inhibitors globally enhance h3/h4 tail acetylation without affecting h3 lysine 56 acetylation. 2012, Pubmed
Eberharter, Histone acetylation: a switch between repressive and permissive chromatin. Second in review series on chromatin dynamics. 2002, Pubmed
Estève, Visualization and Sequencing of Accessible Chromatin Reveals Cell Cycle and Post-HDAC inhibitor Treatment Dynamics. 2020, Pubmed
Filippakopoulos, Histone recognition and large-scale structural analysis of the human bromodomain family. 2012, Pubmed
Fullbright, p97 Promotes a Conserved Mechanism of Helicase Unloading during DNA Cross-Link Repair. 2016, Pubmed , Xenbase
Gallinari, HDACs, histone deacetylation and gene transcription: from molecular biology to cancer therapeutics. 2007, Pubmed
Gates, Acetylation on histone H3 lysine 9 mediates a switch from transcription initiation to elongation. 2017, Pubmed
Gonneaud, HDAC1 and HDAC2 independently regulate common and specific intrinsic responses in murine enteroids. 2019, Pubmed
Gruszka, Single-molecule imaging reveals control of parental histone recycling by free histones during DNA replication. 2020, Pubmed , Xenbase
Grzenda, Sin3: master scaffold and transcriptional corepressor. 2009, Pubmed
Hartman, The histone-binding code of nuclear receptor co-repressors matches the substrate specificity of histone deacetylase 3. 2005, Pubmed
Hauer, Chromatin and nucleosome dynamics in DNA damage and repair. 2017, Pubmed
Heijo, DNA content contributes to nuclear size control in Xenopus laevis. 2020, Pubmed , Xenbase
Hergeth, The H1 linker histones: multifunctional proteins beyond the nucleosomal core particle. 2015, Pubmed
Hiraoka, Alkylating agents induce histone H3K18 hyperacetylation and potentiate HDAC inhibitor-mediated global histone acetylation and cytotoxicity in mantle cell lymphoma. 2013, Pubmed
Hutchison, DNA replication and cell cycle control in Xenopus egg extracts. 1989, Pubmed , Xenbase
Imesch, Romidepsin reduces histone deacetylase activity, induces acetylation of histones, inhibits proliferation, and activates apoptosis in immortalized epithelial endometriotic cells. 2010, Pubmed
Jamaladdin, Histone deacetylase (HDAC) 1 and 2 are essential for accurate cell division and the pluripotency of embryonic stem cells. 2014, Pubmed
Johnson, Human class I histone deacetylase complexes show enhanced catalytic activity in the presence of ATP and co-immunoprecipitate with the ATP-dependent chaperone protein Hsp70. 2002, Pubmed
Jung, Affinity map of bromodomain protein 4 (BRD4) interactions with the histone H4 tail and the small molecule inhibitor JQ1. 2014, Pubmed
Jurkin, Distinct and redundant functions of histone deacetylases HDAC1 and HDAC2 in proliferation and tumorigenesis. 2011, Pubmed
Kelly, Histone deacetylase (HDAC) 1 and 2 complexes regulate both histone acetylation and crotonylation in vivo. 2018, Pubmed
Kelly, The physiological roles of histone deacetylase (HDAC) 1 and 2: complex co-stars with multiple leading parts. 2013, Pubmed
Kim, Regulating the Regulators: The Role of Histone Deacetylase 1 (HDAC1) in Erythropoiesis. 2020, Pubmed
Kornberg, Twenty-five years of the nucleosome, fundamental particle of the eukaryote chromosome. 1999, Pubmed
Lazarchuk, Mutual Balance of Histone Deacetylases 1 and 2 and the Acetyl Reader ATAD2 Regulates the Level of Acetylation of Histone H4 on Nascent Chromatin of Human Cells. 2020, Pubmed
Lebofsky, DNA replication in nucleus-free Xenopus egg extracts. 2009, Pubmed , Xenbase
Li, HDACs and HDAC Inhibitors in Cancer Development and Therapy. 2016, Pubmed
Low, The DNA replication fork suppresses CMG unloading from chromatin before termination. 2020, Pubmed , Xenbase
Luo, Trans-regulation of histone deacetylase activities through acetylation. 2009, Pubmed
Ma, How the cell cycle impacts chromatin architecture and influences cell fate. 2015, Pubmed
Madamba, Inheritance of Histones H3 and H4 during DNA Replication In Vitro. 2017, Pubmed , Xenbase
Mann, FDA approval summary: vorinostat for treatment of advanced primary cutaneous T-cell lymphoma. 2007, Pubmed
Mariño-Ramírez, Histone structure and nucleosome stability. 2005, Pubmed
Marmorstein, Writers and readers of histone acetylation: structure, mechanism, and inhibition. 2014, Pubmed
Marques, NuRD subunit CHD4 regulates super-enhancer accessibility in rhabdomyosarcoma and represents a general tumor dependency. 2020, Pubmed
Martínez-Balbás, Displacement of sequence-specific transcription factors from mitotic chromatin. 1995, Pubmed
Milazzo, Histone Deacetylases (HDACs): Evolution, Specificity, Role in Transcriptional Complexes, and Pharmacological Actionability. 2020, Pubmed
Millard, Targeting Class I Histone Deacetylases in a "Complex" Environment. 2017, Pubmed
Musselman, Perceiving the epigenetic landscape through histone readers. 2012, Pubmed
Odenike, Histone deacetylase inhibitor romidepsin has differential activity in core binding factor acute myeloid leukemia. 2008, Pubmed
Parbin, Histone deacetylases: a saga of perturbed acetylation homeostasis in cancer. 2014, Pubmed
Pavlik, Santacruzamate A, a potent and selective histone deacetylase inhibitor from the Panamanian marine cyanobacterium cf. Symploca sp. 2013, Pubmed
Philpott, Nucleoplasmin remodels sperm chromatin in Xenopus egg extracts. 1992, Pubmed , Xenbase
Prakash, Evidence for the implication of the histone code in building the genome structure. 2018, Pubmed
Quénet, Histone Variants and Disease. 2018, Pubmed
Rando, Chromatin and transcription in yeast. 2012, Pubmed
Sanchez, The role of human bromodomains in chromatin biology and gene transcription. 2009, Pubmed
Sato, Histone H3K27 acetylation precedes active transcription during zebrafish zygotic genome activation as revealed by live-cell analysis. 2019, Pubmed
Seto, Erasers of histone acetylation: the histone deacetylase enzymes. 2014, Pubmed
Shechter, Analysis of histones in Xenopus laevis. I. A distinct index of enriched variants and modifications exists in each cell type and is remodeled during developmental transitions. 2009, Pubmed , Xenbase
Sterner, Acetylation of histones and transcription-related factors. 2000, Pubmed
Terui, Nucleosomes around a mismatched base pair are excluded via an Msh2-dependent reaction with the aid of SNF2 family ATPase Smarcad1. 2018, Pubmed , Xenbase
Thompson, Regulation of chromatin structure via histone post-translational modification and the link to carcinogenesis. 2013, Pubmed
VanderMolen, Romidepsin (Istodax, NSC 630176, FR901228, FK228, depsipeptide): a natural product recently approved for cutaneous T-cell lymphoma. 2011, Pubmed
Vinodhkumar, Romidepsin (depsipeptide) induced cell cycle arrest, apoptosis and histone hyperacetylation in lung carcinoma cells (A549) are associated with increase in p21 and hypophosphorylated retinoblastoma proteins expression. 2008, Pubmed
Vrtis, Single-strand DNA breaks cause replisome disassembly. 2021, Pubmed , Xenbase
Wang, Chromatin assembly and transcriptional cross-talk in Xenopus laevis oocyte and egg extracts. 2016, Pubmed , Xenbase
Woodland, The modification of stored histones H3 and H4 during the oogenesis and early development of Xenopus laevis. 1979, Pubmed , Xenbase
Workman, Nucleosome displacement in transcription. 2006, Pubmed
Wu, TRAIP is a master regulator of DNA interstrand crosslink repair. 2019, Pubmed , Xenbase
Wu, The double bromodomain-containing chromatin adaptor Brd4 and transcriptional regulation. 2007, Pubmed
Xie, The BET inhibitor I-BET762 inhibits pancreatic ductal adenocarcinoma cell proliferation and enhances the therapeutic effect of gemcitabine. 2018, Pubmed
Yang, BRD4: An emerging prospective therapeutic target in glioma. 2021, Pubmed
Yu, RGFP966 Suppresses Tumor Growth and Migration Through Inhibition of EGFR Expression in Hepatocellular Carcinoma Cells in vitro. 2020, Pubmed
Zaware, Bromodomain biology and drug discovery. 2019, Pubmed
Zhang, Histone deacetylases function as novel potential therapeutic targets for cancer. 2017, Pubmed
