XB-ART-59396
Nat Commun
2022 Oct 13;131:6054. doi: 10.1038/s41467-022-33547-8.
Show Gene links
Show Anatomy links
INTS13 variants causing a recessive developmental ciliopathy disrupt assembly of the Integrator complex.
Mascibroda LG
,
Shboul M
,
Elrod ND
,
Colleaux L
,
Hamamy H
,
Huang KL
,
Peart N
,
Singh MK
,
Lee H
,
Merriman B
,
Jodoin JN
,
Sitaram P
,
Lee LA
,
Fathalla R
,
Al-Rawashdeh B
,
Ababneh O
,
El-Khateeb M
,
Escande-Beillard N
,
Nelson SF
,
Wu Y
,
Tong L
,
Kenney LJ
,
Roy S
,
Russell WK
,
Amiel J
,
Reversade B
,
Wagner EJ
.
???displayArticle.abstract???
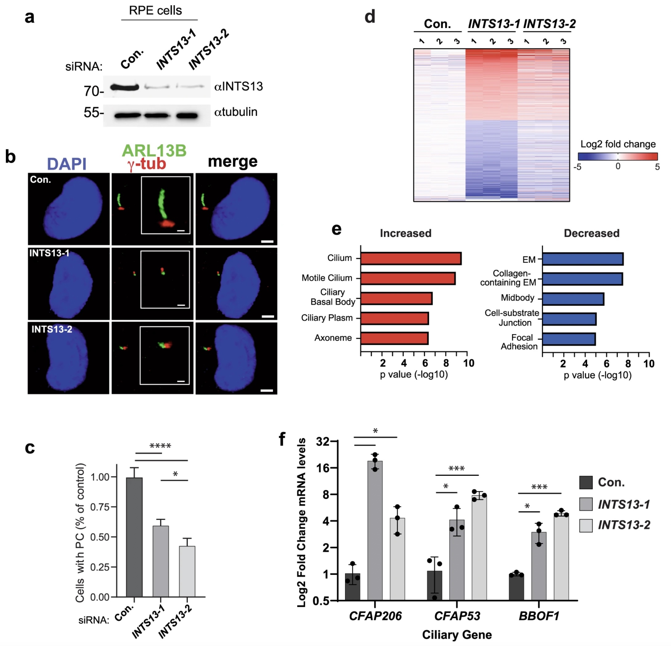
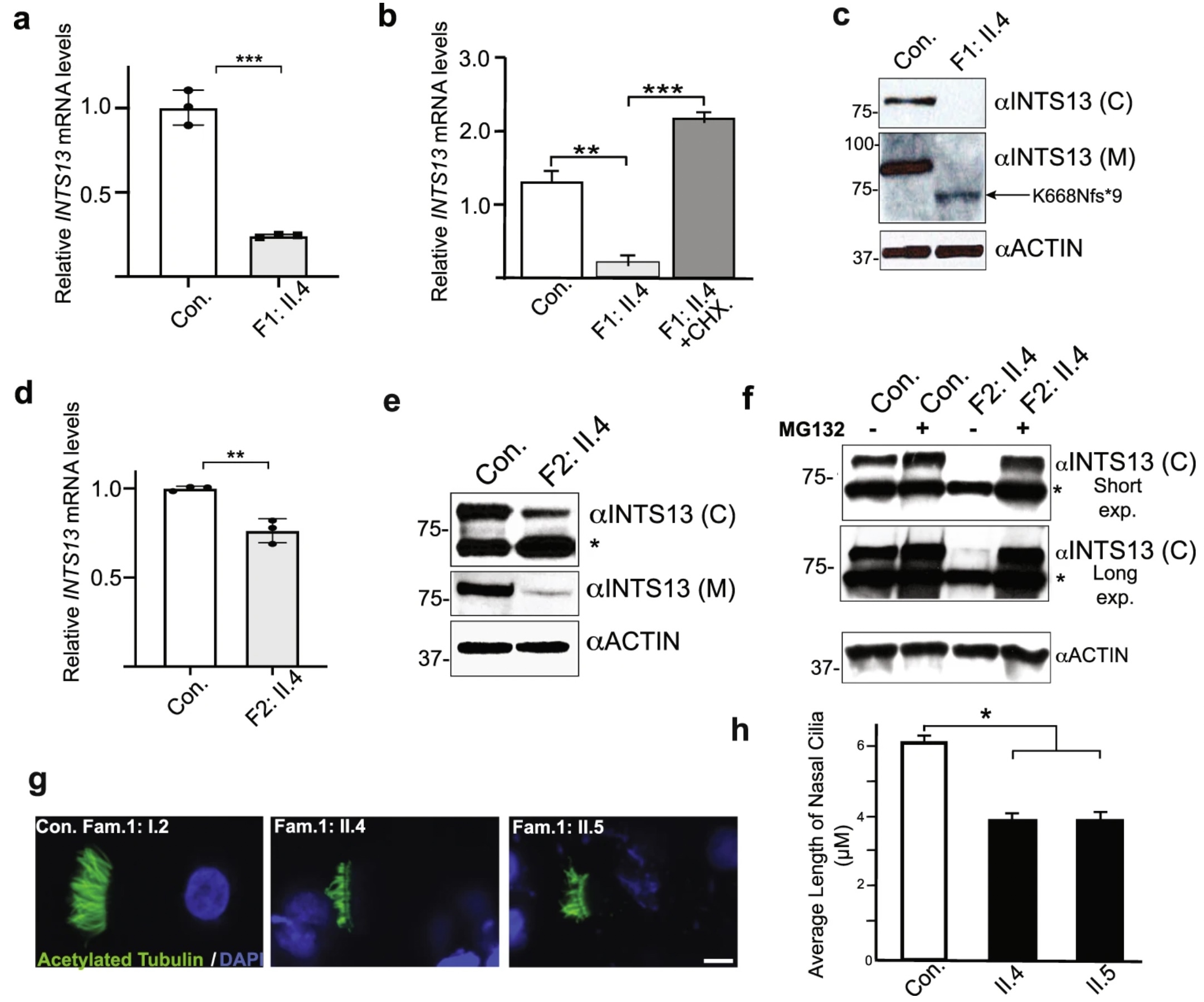
Oral-facial-digital (OFD) syndromes are a heterogeneous group of congenital disorders characterized by malformations of the face and oral cavity, and digit anomalies. Mutations within 12 cilia-related genes have been identified that cause several types of OFD, suggesting that OFDs constitute a subgroup of developmental ciliopathies. Through homozygosity mapping and exome sequencing of two families with variable OFD type 2, we identified distinct germline variants in INTS13, a subunit of the Integrator complex. This multiprotein complex associates with RNA Polymerase II and cleaves nascent RNA to modulate gene expression. We determined that INTS13 utilizes its C-terminus to bind the Integrator cleavage module, which is disrupted by the identified germline variants p.S652L and p.K668Nfs*9. Depletion of INTS13 disrupts ciliogenesis in human cultured cells and causes dysregulation of a broad collection of ciliary genes. Accordingly, its knockdown in Xenopus embryos leads to motile cilia anomalies. Altogether, we show that mutations in INTS13 cause an autosomal recessive ciliopathy, which reveals key interactions between components of the Integrator complex.
???displayArticle.pubmedLink??? 36229431
???displayArticle.pmcLink??? PMC9559116
???displayArticle.link??? Nat Commun
???displayArticle.grants??? [+]
Species referenced: Xenopus laevis
Genes referenced: arl13b bbof1 ccdc9 cfap53 ddx59 ints11 ints13 ints4 ints9 lgals4.2 mcc ofd1 sacs tmem231 tuba4a
???displayArticle.morpholinos??? ints13 MO2 ints13 MO3
???displayArticle.disOnts??? ciliopathy
???displayArticle.omims??? OROFACIODIGITAL SYNDROME II; OFD2
Phenotypes: Xla Wt + ints13 MO (Fig. 7b, r1c2) [+]
???attribute.lit??? ???displayArticles.show???
References [+] :
Adly,
Ciliary genes TBC1D32/C6orf170 and SCLT1 are mutated in patients with OFD type IX.
2014, Pubmed
Adly, Ciliary genes TBC1D32/C6orf170 and SCLT1 are mutated in patients with OFD type IX. 2014, Pubmed
Albrecht, snRNA 3' end formation requires heterodimeric association of integrator subunits. 2012, Pubmed
Albrecht, Integrator subunit 4 is a 'Symplekin-like' scaffold that associates with INTS9/11 to form the Integrator cleavage module. 2018, Pubmed
Alexiev, Meckel-Gruber syndrome: pathologic manifestations, minimal diagnostic criteria, and differential diagnosis. 2006, Pubmed
Anderson, Asunder is a critical regulator of dynein-dynactin localization during Drosophila spermatogenesis. 2009, Pubmed
Anderson, Oxidative damage diminishes mitochondrial DNA polymerase replication fidelity. 2020, Pubmed
Arts, Current insights into renal ciliopathies: what can genetics teach us? 2013, Pubmed
Badano, The ciliopathies: an emerging class of human genetic disorders. 2006, Pubmed
Baillat, Integrator, a multiprotein mediator of small nuclear RNA processing, associates with the C-terminal repeat of RNA polymerase II. 2005, Pubmed
Baillat, Integrator: surprisingly diverse functions in gene expression. 2015, Pubmed
Baker, Making sense of cilia in disease: the human ciliopathies. 2009, Pubmed
Barbieri, Targeted Enhancer Activation by a Subunit of the Integrator Complex. 2018, Pubmed
Blacque, Functional genomics of the cilium, a sensory organelle. 2005, Pubmed
Bonnard, Mutations in IRX5 impair craniofacial development and germ cell migration via SDF1. 2012, Pubmed , Xenbase
Boon, Primary ciliary dyskinesia: critical evaluation of clinical symptoms and diagnosis in patients with normal and abnormal ultrastructure. 2014, Pubmed
Breslow, A CRISPR-based screen for Hedgehog signaling provides insights into ciliary function and ciliopathies. 2018, Pubmed
Brooks, Multiciliated cells. 2014, Pubmed
Callebaut, Metallo-beta-lactamase fold within nucleic acids processing enzymes: the beta-CASP family. 2002, Pubmed
Chen, Functional analysis of the integrator subunit 12 identifies a microdomain that mediates activation of the Drosophila integrator complex. 2013, Pubmed
Chen, An RNAi screen identifies additional members of the Drosophila Integrator complex and a requirement for cyclin C/Cdk8 in snRNA 3'-end formation. 2012, Pubmed
Davis, The ciliopathies: a transitional model into systems biology of human genetic disease. 2012, Pubmed
Del Viso, Congenital Heart Disease Genetics Uncovers Context-Dependent Organization and Function of Nucleoporins at Cilia. 2016, Pubmed , Xenbase
Duquette, Clinical presentation and early evolution of spastic ataxia of Charlevoix-Saguenay. 2013, Pubmed
Elrod, The Integrator Complex Attenuates Promoter-Proximal Transcription at Protein-Coding Genes. 2019, Pubmed
Erle, The cell biology of asthma. 2014, Pubmed
Estrada-Cuzcano, Non-syndromic retinal ciliopathies: translating gene discovery into therapy. 2012, Pubmed
Ezzeddine, A subset of Drosophila integrator proteins is essential for efficient U7 snRNA and spliceosomal snRNA 3'-end formation. 2011, Pubmed
Fakhro, Rare copy number variations in congenital heart disease patients identify unique genes in left-right patterning. 2011, Pubmed , Xenbase
Ferkol, Ciliopathies: the central role of cilia in a spectrum of pediatric disorders. 2012, Pubmed
Ferrante, Identification of the gene for oral-facial-digital type I syndrome. 2001, Pubmed
Ferrante, Convergent extension movements and ciliary function are mediated by ofd1, a zebrafish orthologue of the human oral-facial-digital type 1 syndrome gene. 2009, Pubmed
Fitzgerald, Protein complex expression by using multigene baculoviral vectors. 2006, Pubmed
Forsythe, Bardet-Biedl syndrome. 2013, Pubmed
Franco, Update on oral-facial-digital syndromes (OFDS). 2016, Pubmed
Galati, Trisomy 21 Represses Cilia Formation and Function. 2018, Pubmed
Gardini, Integrator regulates transcriptional initiation and pause release following activation. 2014, Pubmed
Gurrieri, Oral-facial-digital syndromes: review and diagnostic guidelines. 2007, Pubmed
Hayes, Identification of novel ciliogenesis factors using a new in vivo model for mucociliary epithelial development. 2007, Pubmed , Xenbase
Homer, BFAST: an alignment tool for large scale genome resequencing. 2009, Pubmed
Huang, Integrator Recruits Protein Phosphatase 2A to Prevent Pause Release and Facilitate Transcription Termination. 2020, Pubmed
Jaworski, ClickSeq: Replacing Fragmentation and Enzymatic Ligation with Click-Chemistry to Prevent Sequence Chimeras. 2018, Pubmed
Jodoin, The snRNA-processing complex, Integrator, is required for ciliogenesis and dynein recruitment to the nuclear envelope via distinct mechanisms. 2013, Pubmed
Jodoin, Nuclear-localized Asunder regulates cytoplasmic dynein localization via its role in the integrator complex. 2013, Pubmed
Lai, Integrator mediates the biogenesis of enhancer RNAs. 2015, Pubmed
Lee, Cilia in the nervous system: linking cilia function and neurodevelopmental disorders. 2011, Pubmed
Lee, A systems-biology approach to understanding the ciliopathy disorders. 2011, Pubmed
Lee, Drosophila genome-scale screen for PAN GU kinase substrates identifies Mat89Bb as a cell cycle regulator. 2005, Pubmed , Xenbase
Leigh, Clinical and genetic aspects of primary ciliary dyskinesia/Kartagener syndrome. 2009, Pubmed
Livraghi, Cystic fibrosis and other respiratory diseases of impaired mucus clearance. 2007, Pubmed
Lopez, C5orf42 is the major gene responsible for OFD syndrome type VI. 2014, Pubmed
Mandel, Polyadenylation factor CPSF-73 is the pre-mRNA 3'-end-processing endonuclease. 2006, Pubmed
Oegema, Human mutations in integrator complex subunits link transcriptome integrity to brain development. 2017, Pubmed
Raidt, Ciliary beat pattern and frequency in genetic variants of primary ciliary dyskinesia. 2014, Pubmed
Roberson, TMEM231, mutated in orofaciodigital and Meckel syndromes, organizes the ciliary transition zone. 2015, Pubmed
Rubtsova, Integrator is a key component of human telomerase RNA biogenesis. 2019, Pubmed
Sabath, INTS10-INTS13-INTS14 form a functional module of Integrator that binds nucleic acids and the cleavage module. 2020, Pubmed
Sakai, Oral-facial-digital syndrome type II (Mohr syndrome): clinical and genetic manifestations. 2002, Pubmed
Schmidt, Cep164 mediates vesicular docking to the mother centriole during early steps of ciliogenesis. 2012, Pubmed
Shamseldin, Mutations in DDX59 implicate RNA helicase in the pathogenesis of orofaciodigital syndrome. 2013, Pubmed
Skaar, The Integrator complex controls the termination of transcription at diverse classes of gene targets. 2015, Pubmed
SOROKIN, Centrioles and the formation of rudimentary cilia by fibroblasts and smooth muscle cells. 1962, Pubmed
Stadelmayer, Integrator complex regulates NELF-mediated RNA polymerase II pause/release and processivity at coding genes. 2014, Pubmed
Stebbings, A testis-specifically expressed gene is embedded within a cluster of maternally expressed genes at 89B in Drosophila melanogaster. 1998, Pubmed
Synofzik, Autosomal recessive spastic ataxia of Charlevoix Saguenay (ARSACS): expanding the genetic, clinical and imaging spectrum. 2013, Pubmed
Tatomer, The Integrator complex cleaves nascent mRNAs to attenuate transcription. 2019, Pubmed
Thauvin-Robinet, The oral-facial-digital syndrome gene C2CD3 encodes a positive regulator of centriole elongation. 2014, Pubmed
Thauvin-Robinet, OFD1 mutations in males: phenotypic spectrum and ciliary basal body docking impairment. 2013, Pubmed
Thomas, TCTN3 mutations cause Mohr-Majewski syndrome. 2012, Pubmed
Turner, Regulation of mucin expression in respiratory diseases. 2009, Pubmed
Walker, Structure of the Ku heterodimer bound to DNA and its implications for double-strand break repair. 2001, Pubmed
Wallingford, Planar cell polarity signaling, cilia and polarized ciliary beating. 2010, Pubmed
Wallmeier, Mutations in CCNO result in congenital mucociliary clearance disorder with reduced generation of multiple motile cilia. 2014, Pubmed , Xenbase
Waters, Ciliopathies: an expanding disease spectrum. 2011, Pubmed
Wu, Molecular basis for the interaction between Integrator subunits IntS9 and IntS11 and its functional importance. 2017, Pubmed
