Click here to close
Hello! We notice that you are using Internet Explorer, which is not supported by Xenbase and may cause the site to display incorrectly.
We suggest using a current version of Chrome,
FireFox, or Safari.
Pflugers Arch
2023 Feb 01;4752:167-179. doi: 10.1007/s00424-022-02758-9.
Show Gene links
Show Anatomy links
Pharmacological inhibitors of the cystic fibrosis transmembrane conductance regulator exert off-target effects on epithelial cation channels.
Lin J
,
Gettings SM
,
Talbi K
,
Schreiber R
,
Taggart MJ
,
Preller M
,
Kunzelmann K
,
Althaus M
,
Gray MA
.
???displayArticle.abstract???
The cystic fibrosis transmembrane conductance regulator (CFTR) anion channel and the epithelial Na+ channel (ENaC) play essential roles in transepithelial ion and fluid transport in numerous epithelial tissues. Inhibitors of both channels have been important tools for defining their physiological role in vitro. However, two commonly used CFTR inhibitors, CFTRinh-172 and GlyH-101, also inhibit non-CFTR anion channels, indicating they are not CFTR specific. However, the potential off-target effects of these inhibitors on epithelial cation channels has to date not been addressed. Here, we show that both CFTR blockers, at concentrations routinely employed by many researchers, caused a significant inhibition of store-operated calcium entry (SOCE) that was time-dependent, poorly reversible and independent of CFTR. Patch clamp experiments showed that both CFTRinh-172 and GlyH-101 caused a significant block of Orai1-mediated whole cell currents, establishing that they likely reduce SOCE via modulation of this Ca2+ release-activated Ca2+ (CRAC) channel. In addition to off-target effects on calcium channels, both inhibitors significantly reduced human αβγ-ENaC-mediated currents after heterologous expression in Xenopus oocytes, but had differential effects on δβγ-ENaC function. Molecular docking identified two putative binding sites in the extracellular domain of ENaC for both CFTR blockers. Together, our results indicate that caution is needed when using these two CFTR inhibitors to dissect the role of CFTR, and potentially ENaC, in physiological processes.
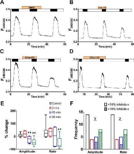
Fig. 1. Time-dependent inhibition of SOCE by CFTRinh-172 in Calu-3 cells. A–D Representative Ca2+ fluorimetry traces tracking changes in [Ca2+]i following a Tg-activated, repeated Ca2+ addback protocol. Cells were exposed to the vehicle DMSO (A), or 20 µM CFTRinh-172 (CFinh172, B-D), in a nominally Ca2+ free solution for 3 (B), 10 (C), or 30 (D) min before the second SOCE was induced by adding back 1 mM Ca.2+ (black bars). The agents were removed from the perfusing solution for 15 (B, C) or 30 (D) min before the third SOCE was activated. (E) Box and whiskers summary of percentage change in SOCE peak amplitude and rate, from SOCE #1 to SOCE #2, following DMSO (control) or CFTRinh-172 treatment of different durations. One-way ANOVA with Holm-Sidak multiple comparisons tests was performed across the four groups. Boxes represent median ± 25th/75th percentiles, while whiskers represent minimum/maximum. * = p < 0.05 vs. control; # = p < 0.05 vs. 3 min. F Frequency of > 10% inhibition of SOCE amplitude and rate by DMSO or CFTRinh-172 treatment of different durations. Percentage inhibition was calculated as percentage of SOCE #2 amplitude/rate over that of SOCE #1, and the frequency of experiments with over and under 10% inhibition was tallied. A chi-square test was performed across the four groups. χ = p < 0.05 for chi-square test. n = 4–14
Fig. 2. Distinct CFTR inhibitors reduce SOCE in HEK293T cells. A, B HEK293T cells do not express CFTR. A Raw CT values for amplification of CFTR, and the housekeeping gene GAPDH, in Calu-3 and HEK293T cell samples. Each sample was run in duplicate. B Western blot image of Calu-3 and HEK293T samples probed for CFTR expression (Band C ~ 180 kDa, fully glycosylated CFTR). C–E Representative Ca2+ fluorimetry traces tracking changes in [Ca2+]i following a Tg-activated, repeated Ca.2+ addback protocol, with pre-treatment of DMSO (C), 20 µM CFTRinh-172 for 30 min (D) or 10 µM GlyH-101 for 10 min (E) before the second SOCE was activated. F Box and whiskers summary of percentage change in SOCE peak amplitude and rate, from SOCE #1 to SOCE #2, following treatment of DMSO (control) or the CFTR inhibitors. One-way ANOVA with Holm-Sidak multiple comparisons tests was performed across the three groups. Boxes represent median ± 25th/75th percentiles, while whiskers represent minimum/maximum. * = p < 0.05 vs. control. n = 5–6
Fig. 3. CFTRinh-172 and GlyH-101 inhibit Orai1/Stim1-mediated whole cell currents in HEK293T cells. A, B, D, E Current–voltage relationships for whole cell currents measured in cells pre-exposed to CPA (10 µM) to activate Orai1 channels, followed by CFTR inhibitors. The inhibitors were present for 3 min at each concentration tested. Cells were mock-transfected (black symbols) or overexpressed Orai1/Stim1 (red symbols). Increasing concentrations of CFTRinh-172 (CFinh172, 0.2, 2, 20 µM) or GlyH-101 (GlyH101, 0.5, 5, 50 µM) were applied in the continuous presence of CPA. Application of the highest concentration of CFTRinh-172 (20 µM) or GlyH-101 (50 µM) significantly inhibited the inward currents, but had no effect in mock-transfected cells. C, F Summary of the concentration-dependent inhibition of inward currents by CFTRinh-172 or GlyH-101. * = p < 0.05 vs. control (mock). Un-paired t-test
Fig. 4. CFTRinh-172 and GlyH-101 affect ENaC currents in Xenopus oocytes. A Left panel: representative current trace of a human αβγ-ENaC expressing oocyte. The application of amiloride (100 µM; ‘a’) is represented by the black bars and was used to determine amiloride-sensitive fractions of IM (ΔIami; right panel), before and after application of CFTRinh172 (20 µM; CFinh172). n = 9. B Similar experiments as shown in panel A, with human δβγ-ENaC expressing oocytes (n = 9). C/D Similar experiments as shown in panels A/B, where ΔIami were determined before and after application of GlyH-101 (GlyH101, 10 µM) n = 9 for both conditions. Student’s paired t-test was employed for all statistical analyses, with ** indicating p < 0.01 and *** indicating p < 0.001. E Left panel: Representative current trace of a water-injected control oocyte. The application of amiloride (100 µM; ‘a’) is represented by the black bars, the application of CFTR inhibitors by grey bars. Neither of the CFTR-inhibitors had any significant effect on transmembrane currents (IM). n = 6. Wilcoxon matched-pairs signed rank test was employed for statistical analyses
Fig. 5. Putative CFTR-inhibitor binding sites in human ENaC. Molecular docking experiments identified two potential binding pockets for CFTRinh-172 (yellow) and GlyH-101 (orange) in the human α-ENaC structure. α-ENaC is shown in blue, γ-ENaC in brown and β-ENaC in green. The structure of each ENaC subunit represents a clenched hand holding a ball of β-sheets [32]. One binding pocket is located at the ‘finger’/’ thumb’ domain interface, the second binding pocket is located between the ‘β-ball’ and ‘palm’ domains
Antigny,
Transient receptor potential canonical channel 6 links Ca2+ mishandling to cystic fibrosis transmembrane conductance regulator channel dysfunction in cystic fibrosis.
2011,
Pubmed
Antigny,
Calcium homeostasis is abnormal in cystic fibrosis airway epithelial cells but is normalized after rescue of F508del-CFTR.
2008,
Pubmed
Baconguis,
X-ray structure of acid-sensing ion channel 1-snake toxin complex reveals open state of a Na(+)-selective channel.
2014,
Pubmed
Balghi,
Enhanced Ca2+ entry due to Orai1 plasma membrane insertion increases IL-8 secretion by cystic fibrosis airways.
2011,
Pubmed
Banga,
Epinephrine stimulation of anion secretion in the Calu-3 serous cell model.
2014,
Pubmed
Baniak,
The cytokines interleukin-1β and tumor necrosis factor-α stimulate CFTR-mediated fluid secretion by swine airway submucosal glands.
2012,
Pubmed
Barman,
Cardiac ion channel current modulation by the CFTR inhibitor GlyH-101.
2011,
Pubmed
Baudouin-Legros,
Long-term CFTR inhibition modulates 15d-prostaglandin J2 in human pulmonary cells.
2012,
Pubmed
Bertrand,
A functional tandem between transient receptor potential canonical channels 6 and calcium-dependent chloride channels in human epithelial cells.
2015,
Pubmed
Bertrand,
SLC26A9 is a constitutively active, CFTR-regulated anion conductance in human bronchial epithelia.
2009,
Pubmed
Bijvelds,
Rescue of chloride and bicarbonate transport by elexacaftor-ivacaftor-tezacaftor in organoid-derived CF intestinal and cholangiocyte monolayers.
2022,
Pubmed
Billet,
The secret life of CFTR as a calcium-activated chloride channel.
2013,
Pubmed
Boese,
Kinetics and regulation of a Ca2+-activated Cl- conductance in mouse renal inner medullary collecting duct cells.
2004,
Pubmed
Chen,
DETANO and nitrated lipids increase chloride secretion across lung airway cells.
2008,
Pubmed
Garnett,
Protein phosphatase 1 coordinates CFTR-dependent airway epithelial HCO3- secretion by reciprocal regulation of apical and basolateral membrane Cl(-)-HCO3- exchangers.
2013,
Pubmed
Gettings,
Two Functional Epithelial Sodium Channel Isoforms Are Present in Rodents despite Pronounced Evolutionary Pseudogenization and Exon Fusion.
2021,
Pubmed
,
Xenbase
Grebert,
Focus on TRP channels in cystic fibrosis.
2019,
Pubmed
Haq,
Clinical and molecular characterization of the R751L-CFTR mutation.
2021,
Pubmed
,
Xenbase
Henry,
In vitro and in vivo evidence for an inflammatory role of the calcium channel TRPV4 in lung epithelium: Potential involvement in cystic fibrosis.
2016,
Pubmed
Hou,
Crystal structure of the calcium release-activated calcium channel Orai.
2012,
Pubmed
Hou,
Cryo-EM structure of the calcium release-activated calcium channel Orai in an open conformation.
2020,
Pubmed
Ji,
δ ENaC: a novel divergent amiloride-inhibitable sodium channel.
2012,
Pubmed
Jurman,
Visual identification of individual transfected cells for electrophysiology using antibody-coated beads.
1994,
Pubmed
Kashlan,
On the interaction between amiloride and its putative alpha-subunit epithelial Na+ channel binding site.
2005,
Pubmed
,
Xenbase
Kellenberger,
Mutations in the epithelial Na+ channel ENaC outer pore disrupt amiloride block by increasing its dissociation rate.
2003,
Pubmed
,
Xenbase
Kelly,
Cystic fibrosis transmembrane regulator inhibitors CFTR(inh)-172 and GlyH-101 target mitochondrial functions, independently of chloride channel inhibition.
2010,
Pubmed
Kelly,
Characterization of an amiloride binding region in the alpha-subunit of ENaC.
2003,
Pubmed
Kim,
Role of anion exchangers in Cl- and HCO3- secretion by the human airway epithelial cell line Calu-3.
2014,
Pubmed
Li,
Mibefradil, a T-type Ca2+ channel blocker also blocks Orai channels by action at the extracellular surface.
2019,
Pubmed
Lin,
Acute cigarette smoke or extract exposure rapidly activates TRPA1-mediated calcium influx in primary human airway smooth muscle cells.
2021,
Pubmed
Ma,
Thiazolidinone CFTR inhibitor identified by high-throughput screening blocks cholera toxin-induced intestinal fluid secretion.
2002,
Pubmed
Madácsy,
Cystic Fibrosis of the Pancreas: The Role of CFTR Channel in the Regulation of Intracellular Ca2+ Signaling and Mitochondrial Function in the Exocrine Pancreas.
2018,
Pubmed
Mall,
ENaC inhibition in cystic fibrosis: potential role in the new era of CFTR modulator therapies.
2020,
Pubmed
Melis,
Revisiting CFTR inhibition: a comparative study of CFTRinh -172 and GlyH-101 inhibitors.
2014,
Pubmed
Morris,
AutoDock4 and AutoDockTools4: Automated docking with selective receptor flexibility.
2009,
Pubmed
Muanprasat,
Protection against oxidative stress in beta thalassemia/hemoglobin E erythrocytes by inhibitors of glutathione efflux transporters.
2013,
Pubmed
Muanprasat,
Discovery of glycine hydrazide pore-occluding CFTR inhibitors: mechanism, structure-activity analysis, and in vivo efficacy.
2004,
Pubmed
Noreng,
Structure of the human epithelial sodium channel by cryo-electron microscopy.
2018,
Pubmed
Peinelt,
Amplification of CRAC current by STIM1 and CRACM1 (Orai1).
2006,
Pubmed
Philippe,
SERCA and PMCA pumps contribute to the deregulation of Ca2+ homeostasis in human CF epithelial cells.
2015,
Pubmed
Prakriya,
Store-Operated Calcium Channels.
2015,
Pubmed
Ribeiro,
Chronic airway infection/inflammation induces a Ca2+i-dependent hyperinflammatory response in human cystic fibrosis airway epithelia.
2005,
Pubmed
Robledo-Avila,
Dysregulated Calcium Homeostasis in Cystic Fibrosis Neutrophils Leads to Deficient Antimicrobial Responses.
2018,
Pubmed
Rotin,
Function and Regulation of the Epithelial Na+ Channel ENaC.
2021,
Pubmed
Sadaghiani,
Identification of Orai1 channel inhibitors by using minimal functional domains to screen small molecule microarrays.
2014,
Pubmed
Saint-Criq,
Role of CFTR in epithelial physiology.
2017,
Pubmed
Sali,
Comparative protein modelling by satisfaction of spatial restraints.
1993,
Pubmed
Sharma,
A small molecule that induces translational readthrough of CFTR nonsense mutations by eRF1 depletion.
2021,
Pubmed
Shen,
Calu-3: a human airway epithelial cell line that shows cAMP-dependent Cl- secretion.
1994,
Pubmed
Trott,
AutoDock Vina: improving the speed and accuracy of docking with a new scoring function, efficient optimization, and multithreading.
2010,
Pubmed
Vachel,
The low PLC-δ1 expression in cystic fibrosis bronchial epithelial cells induces upregulation of TRPV6 channel activity.
2015,
Pubmed
Vig,
CRACM1 is a plasma membrane protein essential for store-operated Ca2+ entry.
2006,
Pubmed
Wichmann,
Evolution of epithelial sodium channels: current concepts and hypotheses.
2020,
Pubmed