XB-ART-59363
Redox Biol
2022 Oct 01;56:102450. doi: 10.1016/j.redox.2022.102450.
Show Gene links
Show Anatomy links
ANT1 overexpression models: Some similarities with facioscapulohumeral muscular dystrophy.
Arbogast S
,
Kotzur H
,
Frank C
,
Compagnone N
,
Sutra T
,
Pillard F
,
Pietri S
,
Hmada N
,
Moussa DMA
,
Bride J
,
Françonnet S
,
Mercier J
,
Cristol JP
,
Dabauvalle MC
,
Laoudj-Chenivesse D
.
???displayArticle.abstract???
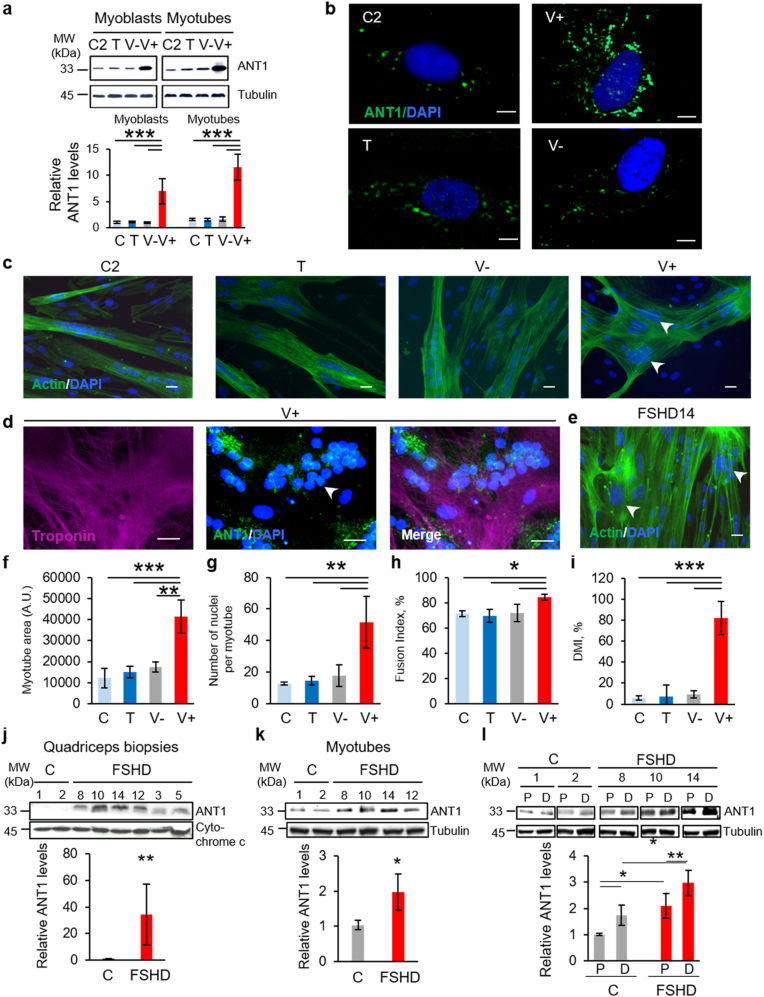
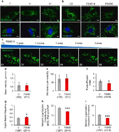
Facioscapulohumeral muscular dystrophy (FSHD) is an autosomal dominant disorder characterized by progressive muscle weakness. Adenine nucleotide translocator 1 (ANT1), the only 4q35 gene involved in mitochondrial function, is strongly expressed in FSHD skeletal muscle biopsies. However, its role in FSHD is unclear. In this study, we evaluated ANT1 overexpression effects in primary myoblasts from healthy controls and during Xenopus laevis organogenesis. We also compared ANT1 overexpression effects with the phenotype of FSHD muscle cells and biopsies. Here, we report that the ANT1 overexpression-induced phenotype presents some similarities with FSHD muscle cells and biopsies. ANT1-overexpressing muscle cells showed disorganized morphology, altered cytoskeletal arrangement, enhanced mitochondrial respiration/glycolysis, ROS production, oxidative stress, mitochondrial fragmentation and ultrastructure alteration, as observed in FSHD muscle cells. ANT1 overexpression in Xenopus laevis embryos affected skeletal muscle development, impaired skeletal muscle, altered mitochondrial ultrastructure and led to oxidative stress as observed in FSHD muscle biopsies. Moreover, ANT1 overexpression in X. laevis embryos affected heart structure and mitochondrial ultrastructure leading to cardiac arrhythmia, as described in some patients with FSHD. Overall our data suggest that ANT1 could contribute to mitochondria dysfunction and oxidative stress in FSHD muscle cells by modifying their bioenergetic profile associated with ROS production. Such interplay between energy metabolism and ROS production in FSHD will be of significant interest for future prospects.
???displayArticle.pubmedLink??? 36030628
???displayArticle.pmcLink??? PMC9434167
???displayArticle.link??? Redox Biol
Species referenced: Xenopus laevis
???attribute.lit??? ???displayArticles.show???
References [+] :
Ahmad,
Computational classification of mitochondrial shapes reflects stress and redox state.
2013, Pubmed
Ahmad, Computational classification of mitochondrial shapes reflects stress and redox state. 2013, Pubmed
Ali, Enhancement of hydroxyl radical generation in the Fenton reaction by alpha-hydroxy acid. 1998, Pubmed
Banerji, β-Catenin is central to DUX4-driven network rewiring in facioscapulohumeral muscular dystrophy. 2015, Pubmed
Barro, Myoblasts from affected and non-affected FSHD muscles exhibit morphological differentiation defects. 2010, Pubmed
Bauer, Adenine nucleotide translocase-1, a component of the permeability transition pore, can dominantly induce apoptosis. 1999, Pubmed
Benard, Mitochondrial bioenergetics and structural network organization. 2007, Pubmed
Benavente, Involvement of nuclear lamins in postmitotic reorganization of chromatin as demonstrated by microinjection of lamin antibodies. 1986, Pubmed
Benavente, Cell type-specific expression of nuclear lamina proteins during development of Xenopus laevis. 1985, Pubmed , Xenbase
Blaszczyk, Subclinical myocardial injury in patients with Facioscapulohumeral muscular dystrophy 1 and preserved ejection fraction - assessment by cardiovascular magnetic resonance. 2019, Pubmed
Boden, Overexpression of manganese superoxide dismutase ameliorates high-fat diet-induced insulin resistance in rat skeletal muscle. 2012, Pubmed
Bosnakovski, An isogenetic myoblast expression screen identifies DUX4-mediated FSHD-associated molecular pathologies. 2008, Pubmed
Brand, The basal proton conductance of mitochondria depends on adenine nucleotide translocase content. 2005, Pubmed
Brooke, Three "myosin adenosine triphosphatase" systems: the nature of their pH lability and sulfhydryl dependence. 1970, Pubmed
Cadenas, The basal proton conductance of skeletal muscle mitochondria from transgenic mice overexpressing or lacking uncoupling protein-3. 2002, Pubmed
Cheli, Expression profiling of FSHD-1 and FSHD-2 cells during myogenic differentiation evidences common and distinctive gene dysregulation patterns. 2011, Pubmed
Cho, S-nitrosylation of Drp1 mediates beta-amyloid-related mitochondrial fission and neuronal injury. 2009, Pubmed
Cline, In vivo effects of uncoupling protein-3 gene disruption on mitochondrial energy metabolism. 2001, Pubmed
Culcasi, EPR spin trapping evaluation of ROS production in human fibroblasts exposed to cerium oxide nanoparticles: evidence for NADPH oxidase and mitochondrial stimulation. 2012, Pubmed
Debus, Monoclonal antibodies to desmin, the muscle-specific intermediate filament protein. 1983, Pubmed
Divakaruni, Analysis and interpretation of microplate-based oxygen consumption and pH data. 2014, Pubmed
Dixit, DUX4, a candidate gene of facioscapulohumeral muscular dystrophy, encodes a transcriptional activator of PITX1. 2007, Pubmed
Dobrev, Role of RyR2 phosphorylation in heart failure and arrhythmias: Controversies around ryanodine receptor phosphorylation in cardiac disease. 2014, Pubmed
Dörner, Mitochondria Isolated from Hearts Subjected to Ischemia/Reperfusion Benefit from Adenine Nucleotide Translocase 1 Overexpression. 2021, Pubmed
Ducharme-Smith, Cardiac Involvement in Facioscapulohumeral Muscular Dystrophy (FSHD). 2021, Pubmed
Faraut, Downregulation of uncoupling protein-3 in vivo is linked to changes in muscle mitochondrial energy metabolism as a result of capsiate administration. 2007, Pubmed
Ferrick, Advances in measuring cellular bioenergetics using extracellular flux. 2008, Pubmed
Gabellini, Inappropriate gene activation in FSHD: a repressor complex binds a chromosomal repeat deleted in dystrophic muscle. 2002, Pubmed
Gabellini, Facioscapulohumeral muscular dystrophy in mice overexpressing FRG1. 2006, Pubmed
Galetta, Subclinical cardiac involvement in patients with facioscapulohumeral muscular dystrophy. 2005, Pubmed
García, Increased mitochondrial respiration maintains the mitochondrial membrane potential and promotes survival of cerebellar neurons in an endogenous model of glutamate receptor activation. 2005, Pubmed
Geng, DUX4 activates germline genes, retroelements, and immune mediators: implications for facioscapulohumeral dystrophy. 2012, Pubmed
Gong, Uncoupling protein-3 is a mediator of thermogenesis regulated by thyroid hormone, beta3-adrenergic agonists, and leptin. 1997, Pubmed
Goselink, Early onset facioscapulohumeral dystrophy - a systematic review using individual patient data. 2017, Pubmed
Hackenbrock, Ultrastructural bases for metabolically linked mechanical activity in mitochondria. I. Reversible ultrastructural changes with change in metabolic steady state in isolated liver mitochondria. 1966, Pubmed
Hashimoto, Lactate sensitive transcription factor network in L6 cells: activation of MCT1 and mitochondrial biogenesis. 2007, Pubmed
Hesselink, Protein expression of UCP3 differs between human type 1, type 2a, and type 2b fibers. 2001, Pubmed
Hill, Integration of cellular bioenergetics with mitochondrial quality control and autophagy. 2012, Pubmed
Hogan, Increased [lactate] in working dog muscle reduces tension development independent of pH. 1995, Pubmed
Iqbal, Oxidative stress-induced mitochondrial fragmentation and movement in skeletal muscle myoblasts. 2014, Pubmed
Jastroch, Mitochondrial proton and electron leaks. 2010, Pubmed
Jiang, The regulator of calcineurin 1 increases adenine nucleotide translocator 1 and leads to mitochondrial dysfunctions. 2017, Pubmed
Jiang, Testing the position-effect variegation hypothesis for facioscapulohumeral muscular dystrophy by analysis of histone modification and gene expression in subtelomeric 4q. 2003, Pubmed
Kang, Cell-based measurements of mitochondrial function in human subjects. 2014, Pubmed
Kim, ZNF555 protein binds to transcriptional activator site of 4qA allele and ANT1: potential implication in Facioscapulohumeral dystrophy. 2015, Pubmed
Klooster, Comprehensive expression analysis of FSHD candidate genes at the mRNA and protein level. 2009, Pubmed
Klumpe, Transgenic overexpression of adenine nucleotide translocase 1 protects ischemic hearts against oxidative stress. 2016, Pubmed
Klymkowsky, Whole-mount staining of Xenopus and other vertebrates. 1991, Pubmed , Xenbase
Koechlin, Hypoxaemia enhances peripheral muscle oxidative stress in chronic obstructive pulmonary disease. 2005, Pubmed
Kogot-Levin, Upregulation of Mitochondrial Content in Cytochrome c Oxidase Deficient Fibroblasts. 2016, Pubmed
Kokoszka, The ADP/ATP translocator is not essential for the mitochondrial permeability transition pore. 2004, Pubmed
Kowaljow, The DUX4 gene at the FSHD1A locus encodes a pro-apoptotic protein. 2007, Pubmed
Kozlov, Lactate preconditioning promotes a HIF-1α-mediated metabolic shift from OXPHOS to glycolysis in normal human diploid fibroblasts. 2020, Pubmed
Kulaeva, Distant activation of transcription: mechanisms of enhancer action. 2012, Pubmed
Labombarda, Cardiac Abnormalities in Type 1 Facioscapulohumeral Muscular Dystrophy. 2017, Pubmed
Laforêt, Cardiac involvement in genetically confirmed facioscapulohumeral muscular dystrophy. 1998, Pubmed
Laoudj-Chenivesse, Increased levels of adenine nucleotide translocator 1 protein and response to oxidative stress are early events in facioscapulohumeral muscular dystrophy muscle. 2005, Pubmed
Larsen, Biomarkers of mitochondrial content in skeletal muscle of healthy young human subjects. 2012, Pubmed
Larsen, Diagnostic approach for FSHD revisited: SMCHD1 mutations cause FSHD2 and act as modifiers of disease severity in FSHD1. 2015, Pubmed
Lemmers, A unifying genetic model for facioscapulohumeral muscular dystrophy. 2010, Pubmed
Li, A Mechanism Study Underlying the Protective Effects of Cyclosporine-A on Lung Ischemia-Reperfusion Injury. 2017, Pubmed
Louie, Total Cellular ATP Production Changes With Primary Substrate in MCF7 Breast Cancer Cells. 2020, Pubmed
Lynn, Transient upregulation of PGC-1alpha diminishes cardiac ischemia tolerance via upregulation of ANT1. 2010, Pubmed
Macaione, RAGE-NF-kappaB pathway activation in response to oxidative stress in facioscapulohumeral muscular dystrophy. 2007, Pubmed
Mannella, Consequences of Folding the Mitochondrial Inner Membrane. 2020, Pubmed
Meex, Restoration of muscle mitochondrial function and metabolic flexibility in type 2 diabetes by exercise training is paralleled by increased myocellular fat storage and improved insulin sensitivity. 2010, Pubmed
Mookerjee, Quantifying intracellular rates of glycolytic and oxidative ATP production and consumption using extracellular flux measurements. 2017, Pubmed
Neuhuber, High efficiency transfection of primary skeletal muscle cells with lipid-based reagents. 2002, Pubmed
Newport, A major developmental transition in early Xenopus embryos: I. characterization and timing of cellular changes at the midblastula stage. 1982, Pubmed , Xenbase
NULL, A prospective, quantitative study of the natural history of facioscapulohumeral muscular dystrophy (FSHD): implications for therapeutic trials. The FSH-DY Group. 1997, Pubmed
Ohno, Lactate increases myotube diameter via activation of MEK/ERK pathway in C2C12 cells. 2018, Pubmed
Ohno, Lactate Stimulates a Potential for Hypertrophy and Regeneration of Mouse Skeletal Muscle. 2019, Pubmed
Olsen, Leg muscle involvement in facioscapulohumeral muscular dystrophy assessed by MRI. 2006, Pubmed
Pandya, Facioscapulohumeral dystrophy. 2008, Pubmed
Parker, Stimulation of mitochondrial proton conductance by hydroxynonenal requires a high membrane potential. 2008, Pubmed
Passerieux, Effects of vitamin C, vitamin E, zinc gluconate, and selenomethionine supplementation on muscle function and oxidative stress biomarkers in patients with facioscapulohumeral dystrophy: a double-blind randomized controlled clinical trial. 2015, Pubmed
Petrascheck, DNA looping induced by a transcriptional enhancer in vivo. 2005, Pubmed
Petrov, Chromatin loop domain organization within the 4q35 locus in facioscapulohumeral dystrophy patients versus normal human myoblasts. 2006, Pubmed
Phielix, Exercise training increases mitochondrial content and ex vivo mitochondrial function similarly in patients with type 2 diabetes and in control individuals. 2010, Pubmed
Pirozhkova, A functional role for 4qA/B in the structural rearrangement of the 4q35 region and in the regulation of FRG1 and ANT1 in facioscapulohumeral dystrophy. 2008, Pubmed
Reed, Abnormal expression of mu-crystallin in facioscapulohumeral muscular dystrophy. 2007, Pubmed
Reil, Essential roles of LEM-domain protein MAN1 during organogenesis in Xenopus laevis and overlapping functions of emerin. 2013, Pubmed , Xenbase
Richards, Facioscapulohumeral muscular dystrophy (FSHD): an enigma unravelled? 2012, Pubmed
Rijkers, FRG2, an FSHD candidate gene, is transcriptionally upregulated in differentiating primary myoblast cultures of FSHD patients. 2004, Pubmed
Roussel, Palmitoyl-carnitine increases RyR2 oxidation and sarcoplasmic reticulum Ca2+ leak in cardiomyocytes: Role of adenine nucleotide translocase. 2015, Pubmed
Sasaki-Honda, A patient-derived iPSC model revealed oxidative stress increases facioscapulohumeral muscular dystrophy-causative DUX4. 2018, Pubmed
Schätzl, Facioscapulohumeral muscular dystrophy: genetics, gene activation and downstream signalling with regard to recent therapeutic approaches: an update. 2021, Pubmed
Schoft, The lamina-associated polypeptide 2 (LAP2) isoforms beta, gamma and omega of zebrafish: developmental expression and behavior during the cell cycle. 2003, Pubmed , Xenbase
Schrauwen, Uncoupling protein 3 content is decreased in skeletal muscle of patients with type 2 diabetes. 2001, Pubmed
Seko, μ-Crystallin controls muscle function through thyroid hormone action. 2016, Pubmed
Sharma, DUX4 differentially regulates transcriptomes of human rhabdomyosarcoma and mouse C2C12 cells. 2013, Pubmed
Solanes, Thyroid hormones directly activate the expression of the human and mouse uncoupling protein-3 genes through a thyroid response element in the proximal promoter region. 2005, Pubmed
Statland, Muscle pathology grade for facioscapulohumeral muscular dystrophy biopsies. 2015, Pubmed
Stephan, MICOS assembly controls mitochondrial inner membrane remodeling and crista junction redistribution to mediate cristae formation. 2020, Pubmed
Sweeney, Myosin light chain phosphorylation in vertebrate striated muscle: regulation and function. 1993, Pubmed
Tassin, FSHD myotubes with different phenotypes exhibit distinct proteomes. 2012, Pubmed
Tawil, Facioscapulohumeral muscular dystrophy. 2006, Pubmed
Tawil, Facioscapulohumeral dystrophy: the path to consensus on pathophysiology. 2014, Pubmed
Tawil, Evidence-based guideline summary: Evaluation, diagnosis, and management of facioscapulohumeral muscular dystrophy: Report of the Guideline Development, Dissemination, and Implementation Subcommittee of the American Academy of Neurology and the Practice Issues Review Panel of the American Association of Neuromuscular & Electrodiagnostic Medicine. 2015, Pubmed
Trevisan, Facioscapulohumeral muscular dystrophy and occurrence of heart arrhythmia. 2006, Pubmed
Tsumagari, Gene expression during normal and FSHD myogenesis. 2011, Pubmed
Turki, Functional muscle impairment in facioscapulohumeral muscular dystrophy is correlated with oxidative stress and mitochondrial dysfunction. 2012, Pubmed
Valera-Alberni, Mitochondrial stress management: a dynamic journey. 2018, Pubmed
van der Bliek, Cell Biology of the Mitochondrion. 2017, Pubmed
van der Maarel, Facioscapulohumeral muscular dystrophy. 2007, Pubmed
van der Maarel, The D4Z4 repeat-mediated pathogenesis of facioscapulohumeral muscular dystrophy. 2005, Pubmed
Vanderplanck, The FSHD atrophic myotube phenotype is caused by DUX4 expression. 2011, Pubmed
Vanderplanck, Overexpression of the double homeodomain protein DUX4c interferes with myofibrillogenesis and induces clustering of myonuclei. 2018, Pubmed
van Deutekom, FSHD associated DNA rearrangements are due to deletions of integral copies of a 3.2 kb tandemly repeated unit. 1993, Pubmed
van Dijk, High prevalence of incomplete right bundle branch block in facioscapulohumeral muscular dystrophy without cardiac symptoms. 2014, Pubmed
Walther, Accelerated mitochondrial adenosine diphosphate/adenosine triphosphate transport improves hypertension-induced heart disease. 2007, Pubmed
Wang, Cytosolic adaptation to mitochondria-induced proteostatic stress causes progressive muscle wasting. 2022, Pubmed
Wang, Myocardial overexpression of adenine nucleotide translocase 1 ameliorates diabetic cardiomyopathy in mice. 2009, Pubmed
Wijmenga, The human skeletal muscle adenine nucleotide translocator gene maps to chromosome 4q35 in the region of the facioscapulohumeral muscular dystrophy locus. 1993, Pubmed
Willems, Redox Homeostasis and Mitochondrial Dynamics. 2015, Pubmed
Winokur, Expression profiling of FSHD muscle supports a defect in specific stages of myogenic differentiation. 2003, Pubmed
Winokur, Facioscapulohumeral muscular dystrophy (FSHD) myoblasts demonstrate increased susceptibility to oxidative stress. 2003, Pubmed
Wolf, A molecular approach to fertilization. 3. Development of a bioassay for sperm capacitation. 1971, Pubmed
Xu, DNaseI hypersensitivity at gene-poor, FSH dystrophy-linked 4q35.2. 2009, Pubmed
Zamora, Recruitment of NF-kappaB into mitochondria is involved in adenine nucleotide translocase 1 (ANT1)-induced apoptosis. 2004, Pubmed
