XB-ART-59330
Nat Commun
2022 Nov 05;131:6681. doi: 10.1038/s41467-022-34363-w.
Show Gene links
Show Anatomy links
Membrane potential drives the exit from pluripotency and cell fate commitment via calcium and mTOR.
Sempou E
,
Kostiuk V
,
Zhu J
,
Cecilia Guerra M
,
Tyan L
,
Hwang W
,
Camacho-Aguilar E
,
Caplan MJ
,
Zenisek D
,
Warmflash A
,
Owens NDL
,
Khokha MK
.
???displayArticle.abstract???
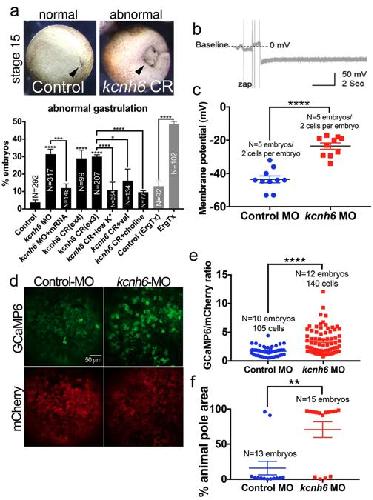
Transitioning from pluripotency to differentiated cell fates is fundamental to both embryonic development and adult tissue homeostasis. Improving our understanding of this transition would facilitate our ability to manipulate pluripotent cells into tissues for therapeutic use. Here, we show that membrane voltage (Vm) regulates the exit from pluripotency and the onset of germ layer differentiation in the embryo, a process that affects both gastrulation and left-right patterning. By examining candidate genes of congenital heart disease and heterotaxy, we identify KCNH6, a member of the ether-a-go-go class of potassium channels that hyperpolarizes the Vm and thus limits the activation of voltage gated calcium channels, lowering intracellular calcium. In pluripotent embryonic cells, depletion of kcnh6 leads to membrane depolarization, elevation of intracellular calcium levels, and the maintenance of a pluripotent state at the expense of differentiation into ectodermal and myogenic lineages. Using high-resolution temporal transcriptome analysis, we identify the gene regulatory networks downstream of membrane depolarization and calcium signaling and discover that inhibition of the mTOR pathway transitions the pluripotent cell to a differentiated fate. By manipulating Vm using a suite of tools, we establish a bioelectric pathway that regulates pluripotency in vertebrates, including human embryonic stem cells.
???displayArticle.pubmedLink??? 36335122
???displayArticle.pmcLink??? PMC9637099
???displayArticle.link??? Nat Commun
???displayArticle.grants??? [+]
R01EY021195 U.S. Department of Health & Human Services | National Institutes of Health (NIH), R01GM126122 U.S. Department of Health & Human Services | National Institutes of Health (NIH), R01HD081379 U.S. Department of Health & Human Services | National Institutes of Health (NIH), MCB-1553228 National Science Foundation (NSF), C-2021 Welch Foundation
Species referenced: Xenopus tropicalis
Genes referenced: atf1 atg13 bmp4 cacna1g cdx2 creb1 crem dand5 dppa2 eomes ets1 foxh1 foxi1 foxi3.2 foxj1 foxj1.2 foxl1 gsc isl1 kcnh1 kcnh6 krt12.4 lefty1 mespb mix1 mixer myf5 myod1 nodal3 pam pitx2 pou5f3 pou5f3.2 pou5f3.3 rictor smad4 sox17b sox2 sox3 sst tbxt trim33 vegt ventx1 ventx1.2 ventx2.2
GO keywords: ubiquitin-protein transferase activity [+]
???displayArticle.antibodies??? Tuba4a Ab15
???displayArticle.morpholinos??? kcnh6 MO1
gRNAs referenced: cacna1c gRNA1 cacna1g gRNA1 kcnh6 gRNA1 kcnh6 gRNA2
Phenotypes: Xtr Wt + barium (Fig. 1b,f) [+]
Xtr Wt + barium
(Fig. 1c,k)
Xtr Wt + barium (Fig. 1g,l)
Xtr Wt + cacna1c CRISPR + kcnh6 MO (Fig. 5a_c3)
Xtr Wt + cacna1c CRISPR + kcnh6 MO (Fig. 5b_c3, d)
Xtr Wt + ergtoxin (Fig. 3a)
Xtr Wt + Hsa.KCNH6 mRNA
Xtr Wt + K+ (20mM high) (Fig. 1b,f)
Xtr Wt + K+ (20mM high) (Fig.1d,k)
Xtr Wt + K+ (20mM high) (Fig. 1h,l)
Xtr Wt + K+ (20mM high) (Fig.6 e)
Xtr Wt + K+ (20mM high) (Fig. 7. a_c4,d, b_c4,e, c_c4,f)
Xtr Wt + kcnh6 CRISPR (400pg) (Fig.1e)
Xtr Wt + kcnh6 CRISPR (400pg) (Fig. 1i)
Xtr Wt + kcnh6 CRISPR (400pg) (Fig. 3a)
Xtr Wt + kcnh6 CRISPR (400pg) (Fig. 4a,b, e, f, k, l, m, n)
Xtr Wt + kcnh6 CRISPR (400pg) (Fig. 5 a_c2,d, b_c2,e, c_c2,f)
Xtr Wt + kcnh6 CRISPR (400pg) (Fig. S1. b c d e)
Xtr Wt + kcnh6 CRISPR (400pg) (Fig. S1 i r1_c2, j)
Xtr Wt + kcnh6 CRISPR (400pg) (Fig. S1 i r2_c2, j)
Xtr Wt + kcnh6 CRISPR (400pg) (Fig. S1 k c1_r1, l)
Xtr Wt + kcnh6 CRISPR (400pg) (Fig. S4 l,m)
Xtr Wt + kcnh6 CRISPR (400pg) (Fig. S4. l m)
Xtr Wt + kcnh6 CRISPR (400pg) (Fig. S5 r_2,c_2)
Xtr Wt + kcnh6 CRISPR (400pg) (Fig. S5 r_2 c_3)
Xtr Wt + kcnh6 CRISPR (400pg) (Supp Fig.5 r_2 c_1)
Xtr Wt + kcnh6 CRISPR (400pg) (Suppl. Fig. 6 b r1_c3, r2_c3)
Xtr Wt + kcnh6 CRISPR + choline (Fig. 3a)
Xtr Wt + kcnh6 MO (Fig. 3b,c, d, f)
Xtr Wt + kcnh6 MO (Fig. 4b,f)
Xtr Wt + kcnh6 MO (Fig. 5a_c2, c)
Xtr Wt + kcnh6 MO (Fig. 5b_c2, d)
Xtr Wt + kcnh6 MO (Fig. S3 a)
Xtr Wt + kcnh6 MO (Fig. S4. a_c1,b c_c1,d)
Xtr Wt + barium (Fig. 1g,l)
Xtr Wt + cacna1c CRISPR + kcnh6 MO (Fig. 5a_c3)
Xtr Wt + cacna1c CRISPR + kcnh6 MO (Fig. 5b_c3, d)
Xtr Wt + ergtoxin (Fig. 3a)
Xtr Wt + Hsa.KCNH6 mRNA
Xtr Wt + K+ (20mM high) (Fig. 1b,f)
Xtr Wt + K+ (20mM high) (Fig.1d,k)
Xtr Wt + K+ (20mM high) (Fig. 1h,l)
Xtr Wt + K+ (20mM high) (Fig.6 e)
Xtr Wt + K+ (20mM high) (Fig. 7. a_c4,d, b_c4,e, c_c4,f)
Xtr Wt + kcnh6 CRISPR (400pg) (Fig.1e)
Xtr Wt + kcnh6 CRISPR (400pg) (Fig. 1i)
Xtr Wt + kcnh6 CRISPR (400pg) (Fig. 3a)
Xtr Wt + kcnh6 CRISPR (400pg) (Fig. 4a,b, e, f, k, l, m, n)
Xtr Wt + kcnh6 CRISPR (400pg) (Fig. 5 a_c2,d, b_c2,e, c_c2,f)
Xtr Wt + kcnh6 CRISPR (400pg) (Fig. S1. b c d e)
Xtr Wt + kcnh6 CRISPR (400pg) (Fig. S1 i r1_c2, j)
Xtr Wt + kcnh6 CRISPR (400pg) (Fig. S1 i r2_c2, j)
Xtr Wt + kcnh6 CRISPR (400pg) (Fig. S1 k c1_r1, l)
Xtr Wt + kcnh6 CRISPR (400pg) (Fig. S4 l,m)
Xtr Wt + kcnh6 CRISPR (400pg) (Fig. S4. l m)
Xtr Wt + kcnh6 CRISPR (400pg) (Fig. S5 r_2,c_2)
Xtr Wt + kcnh6 CRISPR (400pg) (Fig. S5 r_2 c_3)
Xtr Wt + kcnh6 CRISPR (400pg) (Supp Fig.5 r_2 c_1)
Xtr Wt + kcnh6 CRISPR (400pg) (Suppl. Fig. 6 b r1_c3, r2_c3)
Xtr Wt + kcnh6 CRISPR + choline (Fig. 3a)
Xtr Wt + kcnh6 MO (Fig. 3b,c, d, f)
Xtr Wt + kcnh6 MO (Fig. 4b,f)
Xtr Wt + kcnh6 MO (Fig. 5a_c2, c)
Xtr Wt + kcnh6 MO (Fig. 5b_c2, d)
Xtr Wt + kcnh6 MO (Fig. S3 a)
Xtr Wt + kcnh6 MO (Fig. S4. a_c1,b c_c1,d)
???attribute.lit??? ???displayArticles.show???
References [+] :
Adams,
Early, H+-V-ATPase-dependent proton flux is necessary for consistent left-right patterning of non-mammalian vertebrates.
2006, Pubmed,
Xenbase
Adams, Early, H+-V-ATPase-dependent proton flux is necessary for consistent left-right patterning of non-mammalian vertebrates. 2006, Pubmed , Xenbase
Agrawal, DEPTOR is a stemness factor that regulates pluripotency of embryonic stem cells. 2014, Pubmed
Atsuta, L-type voltage-gated Ca2+ channel CaV1.2 regulates chondrogenesis during limb development. 2019, Pubmed
Aw, The ATP-sensitive K(+)-channel (K(ATP)) controls early left-right patterning in Xenopus and chick embryos. 2010, Pubmed , Xenbase
Belus, Kir2.1 is important for efficient BMP signaling in mammalian face development. 2018, Pubmed
Ben-Haim, The nodal precursor acting via activin receptors induces mesoderm by maintaining a source of its convertases and BMP4. 2006, Pubmed
Berg, ilastik: interactive machine learning for (bio)image analysis. 2019, Pubmed
Bhattacharya, CRISPR/Cas9: An inexpensive, efficient loss of function tool to screen human disease genes in Xenopus. 2015, Pubmed , Xenbase
Blum, The evolution and conservation of left-right patterning mechanisms. 2014, Pubmed , Xenbase
Buitrago-Delgado, NEURODEVELOPMENT. Shared regulatory programs suggest retention of blastula-stage potential in neural crest cells. 2015, Pubmed , Xenbase
Bulut-Karslioglu, Inhibition of mTOR induces a paused pluripotent state. 2016, Pubmed
Chen, Ultrasensitive fluorescent proteins for imaging neuronal activity. 2013, Pubmed
Chhabra, Dissecting the dynamics of signaling events in the BMP, WNT, and NODAL cascade during self-organized fate patterning in human gastruloids. 2019, Pubmed
Collart, High-resolution analysis of gene activity during the Xenopus mid-blastula transition. 2014, Pubmed , Xenbase
Conant, Inference of CRISPR Edits from Sanger Trace Data. 2022, Pubmed
Dahal, Inwardly rectifying potassium channels influence Drosophila wing morphogenesis by regulating Dpp release. 2017, Pubmed
Deglincerti, Self-organization of human embryonic stem cells on micropatterns. 2016, Pubmed
de Groot, Positive regulation of the nuclear activator CREM by the mitogen-induced p70 S6 kinase. 1995, Pubmed
del Viso, Generating diploid embryos from Xenopus tropicalis. 2012, Pubmed , Xenbase
Dobin, STAR: ultrafast universal RNA-seq aligner. 2013, Pubmed
Domingo, Cells remain competent to respond to mesoderm-inducing signals present during gastrulation in Xenopus laevis. 2000, Pubmed , Xenbase
Dupont, Germ-layer specification and control of cell growth by Ectodermin, a Smad4 ubiquitin ligase. 2005, Pubmed , Xenbase
Emmons-Bell, Membrane potential regulates Hedgehog signalling in the Drosophila wing imaginal disc. 2021, Pubmed
Gilland, Imaging of multicellular large-scale rhythmic calcium waves during zebrafish gastrulation. 1999, Pubmed
Heasman, Overexpression of cadherins and underexpression of beta-catenin inhibit dorsal mesoderm induction in early Xenopus embryos. 1994, Pubmed , Xenbase
Heinz, Simple combinations of lineage-determining transcription factors prime cis-regulatory elements required for macrophage and B cell identities. 2010, Pubmed
Hodgkin, A quantitative description of membrane current and its application to conduction and excitation in nerve. 1952. 1990, Pubmed
Ito, Electrical characteristics of Triturus egg cells during cleavage. 1966, Pubmed
Jin, Contribution of rare inherited and de novo variants in 2,871 congenital heart disease probands. 2017, Pubmed
Khokha, Depletion of three BMP antagonists from Spemann's organizer leads to a catastrophic loss of dorsal structures. 2005, Pubmed , Xenbase
Khokha, Techniques and probes for the study of Xenopus tropicalis development. 2002, Pubmed , Xenbase
Kuleshov, Enrichr: a comprehensive gene set enrichment analysis web server 2016 update. 2016, Pubmed
Lange, The H(+) vacuolar ATPase maintains neural stem cells in the developing mouse cortex. 2011, Pubmed
Leclerc, Calcium transients and calcium signalling during early neurogenesis in the amphibian embryo Xenopus laevis. 2006, Pubmed , Xenbase
Leclerc, L-type calcium channel activation controls the in vivo transduction of the neuralizing signal in the amphibian embryos. 1997, Pubmed
Levin, Asymmetries in H+/K+-ATPase and cell membrane potentials comprise a very early step in left-right patterning. 2002, Pubmed , Xenbase
Li, RSEM: accurate transcript quantification from RNA-Seq data with or without a reference genome. 2011, Pubmed
Lin, Potassium as a pluripotency-associated element identified through inorganic element profiling in human pluripotent stem cells. 2017, Pubmed
Ma, Molecular mechanisms of mTOR-mediated translational control. 2009, Pubmed
Meng, mTOR signaling in stem and progenitor cells. 2018, Pubmed
Morokuma, KCNQ1 and KCNE1 K+ channel components are involved in early left-right patterning in Xenopus laevis embryos. 2008, Pubmed , Xenbase
Morrison, Conserved roles for Oct4 homologues in maintaining multipotency during early vertebrate development. 2006, Pubmed , Xenbase
Mossmann, mTOR signalling and cellular metabolism are mutual determinants in cancer. 2018, Pubmed
Nemashkalo, Morphogen and community effects determine cell fates in response to BMP4 signaling in human embryonic stem cells. 2017, Pubmed
Ng, Role of voltage-gated potassium channels in the fate determination of embryonic stem cells. 2010, Pubmed
Owens, Measuring Absolute RNA Copy Numbers at High Temporal Resolution Reveals Transcriptome Kinetics in Development. 2016, Pubmed , Xenbase
Pai, HCN4 ion channel function is required for early events that regulate anatomical left-right patterning in a nodal and lefty asymmetric gene expression-independent manner. 2017, Pubmed , Xenbase
Palma, Calcium mediates dorsoventral patterning of mesoderm in Xenopus. 2001, Pubmed , Xenbase
Palmer, Some bio-electric parameters of early Xenopus embryos. 1970, Pubmed , Xenbase
Rabault, Calcium-induced phosphorylation of ETS1 inhibits its specific DNA binding activity. 1994, Pubmed
Reversade, Depletion of Bmp2, Bmp4, Bmp7 and Spemann organizer signals induces massive brain formation in Xenopus embryos. 2005, Pubmed , Xenbase
Rosenthal, A convergent molecular network underlying autism and congenital heart disease. 2021, Pubmed , Xenbase
Saxton, mTOR Signaling in Growth, Metabolism, and Disease. 2017, Pubmed
Scaloni, Disulfide bridges of ergtoxin, a member of a new sub-family of peptide blockers of the ether-a-go-go-related K+ channel. 2000, Pubmed
Scerbo, Ventx factors function as Nanog-like guardians of developmental potential in Xenopus. 2012, Pubmed , Xenbase
Schweickert, The nodal inhibitor Coco is a critical target of leftward flow in Xenopus. 2010, Pubmed , Xenbase
Sheng, CREB: a Ca(2+)-regulated transcription factor phosphorylated by calmodulin-dependent kinases. 1991, Pubmed
Shimomura, Calmodulin-dependent protein kinase II potentiates transcriptional activation through activating transcription factor 1 but not cAMP response element-binding protein. 1996, Pubmed
Shinohara, Cilia in Left-Right Symmetry Breaking. 2017, Pubmed
Slack, The distribution of sodium and potassium in amphibian embryos during early development. 1973, Pubmed , Xenbase
Sundelacruz, Role of membrane potential in the regulation of cell proliferation and differentiation. 2009, Pubmed
Sundelacruz, Depolarization alters phenotype, maintains plasticity of predifferentiated mesenchymal stem cells. 2013, Pubmed
Tsien, Multiple types of neuronal calcium channels and their selective modulation. 1988, Pubmed
Vandenberg, V-ATPase-dependent ectodermal voltage and pH regionalization are required for craniofacial morphogenesis. 2011, Pubmed , Xenbase
Vandenberg, A unified model for left-right asymmetry? Comparison and synthesis of molecular models of embryonic laterality. 2013, Pubmed
Varga, Switch of voltage-gated K+ channel expression in the plasma membrane of chondrogenic cells affects cytosolic Ca2+-oscillations and cartilage formation. 2011, Pubmed
Vonica, The left-right axis is regulated by the interplay of Coco, Xnr1 and derrière in Xenopus embryos. 2007, Pubmed , Xenbase
Walentek, ATP4a is required for Wnt-dependent Foxj1 expression and leftward flow in Xenopus left-right development. 2012, Pubmed , Xenbase
Wallingford, Calcium signaling during convergent extension in Xenopus. 2001, Pubmed , Xenbase
Yu, Proliferation, survival and metabolism: the role of PI3K/AKT/mTOR signalling in pluripotency and cell fate determination. 2016, Pubmed
Zahn, Normal Table of Xenopus development: a new graphical resource. 2022, Pubmed , Xenbase
Zhang, The role of maternal VegT in establishing the primary germ layers in Xenopus embryos. 1998, Pubmed , Xenbase
Zhou, mTOR supports long-term self-renewal and suppresses mesoderm and endoderm activities of human embryonic stem cells. 2009, Pubmed
