XB-ART-59307
Dev Biol
2022 Nov 29;491:13-30. doi: 10.1016/j.ydbio.2022.08.007.
Show Gene links
Show Anatomy links
Cellular and molecular profiles of larval and adult Xenopus corneal epithelia resolved at the single-cell level.
Sonam S
,
Bangru S
,
Perry KJ
,
Chembazhi UV
,
Kalsotra A
,
Henry JJ
.
???displayArticle.abstract???
Corneal Epithelial Stem Cells (CESCs) and their proliferative progeny, the Transit Amplifying Cells (TACs), are responsible for homeostasis and maintaining corneal transparency. Owing to our limited knowledge of cell fates and gene activity within the cornea, the search for unique markers to identify and isolate these cells remains crucial for ocular surface reconstruction. We performed single-cell RNA sequencing of corneal cells from larval and adult stages of Xenopus. Our results indicate that as the cornea develops and matures, there is an increase in cellular diversity, which is accompanied by a substantial shift in transcriptional profile, gene regulatory network and cell-cell communication dynamics. Our data also reveals several novel genes expressed in corneal cells and changes in gene expression during corneal differentiation at both developmental time-points. Importantly, we identify specific basal cell clusters in both the larval and adult cornea that comprise a relatively undifferentiated cell type and express distinct stem cell markers, which we propose are the putative larval and adult CESCs, respectively. This study offers a detailed atlas of single-cell transcriptomes in the frog cornea. In the future, this work will be useful to elucidate the function of novel genes in corneal epithelial homeostasis, wound healing and regeneration.
???displayArticle.pubmedLink??? 36049533
???displayArticle.pmcLink??? PMC10241109
???displayArticle.link??? Dev Biol
???displayArticle.grants??? [+]
R01 HL126845 NHLBI NIH HHS , R01 AA010154 NIAAA NIH HHS , R21 HD104039 NICHD NIH HHS , R01 EY023979 NEI NIH HHS , T32 EB019944 NIBIB NIH HHS
Species referenced: Xenopus laevis
Genes referenced: arhgdib atoh1 cnfn col11a1 col14a1 col1a2 crp.4 dan4l itgb4 kit krt12.2 ly6e mitf mki67 mmp7 msmb.3 pcna synm tgm2 tspan1 vim znf750
GO keywords: epithelial cell development [+]
???displayArticle.gses??? GSE154896: NCBI
???attribute.lit??? ???displayArticles.show???
|
|
Graphical Abstract. |
|
|
Fig. 1. Overview depicting workflow for isolation of corneal cells from Xenopus for single-cell RNA sequencing (scRNA-seq). (A) Isolation of corneal epithelial cells from Xenopus larvae and adults. Corneal epithelia were dissected, pooled and dissociated to isolate single cells. After determining high cell viability, a single-cell library was prepared using the 10X Chromium Single Cell 3′ Reagent Kit (V3). (B) Computational workflow demonstrating data processing and analysis pipeline for scRNA-seq data. Cell Ranger was used to align raw reads and generate feature-barcode matrices. Seurat v3.1 was used to perform basic quality check (QC) and normalization, followed by use of Harmony to remove batch-specific effects. |
|
|
Fig. 2. Identification of cell types in scRNA-seq dataset of corneas from Xenopus larvae and adults. (A) Unbiased clustering of 10,659 high-quality cells from larval corneas after QC cutoffs, visualized by Uniform Manifold Approximation and Projection (UMAP). (B) Clustering of 12,155 filtered cells from adult frog corneas, visualized by UMAP. Each dot represents a single cell, and cells from the same cluster are similarly colored. Color codes in A, B represent unique clusters in each data set, and are not homologous. (C, D) Dot plot showing expression of known cell-type marker genes for each cluster. Dot diameter depicts the percentage of cluster cells expressing that marker and intensity encodes average expression of a gene among cells within that cluster. Abbreviations: Ap-L: Apical Larval; Ba-L: Basal Larval; Im-L: Immunocytes Larval; Ke-L: Keratocytes Larval; Un-L: Unknown Larval, and Ap-A: Apical Adult; Ba-A: Basal Adult; En-A: Endothelial Adult; Im-A: Immunocytes Adult; Ke-A: Keratocytes Adult; Ne-A: Neuronal Adult. |
|
|
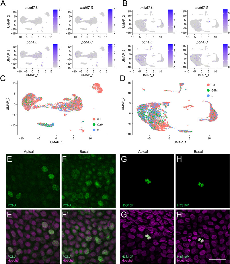
Fig. 3. Proliferative cells are distributed throughout the corneal epithelium in Xenopus. (A, B) Gene expression UMAP overlay with proliferation genes mki67.L, mki67.S, pcna.L, and pcna.S in larval (A) and adult (B) corneas. Color intensity correlates with the relative transcript level for the gene. (C, D) UMAP plot showing the cell cycle status of each cell in (C) larval, and (D) adult clusters, determined using the “CellCycleScoring” module in Seurat v3.1. Color key indicates the cell cycle state. (E–F) Confocal images showing immunofluorescent staining for Proliferating Cell Nuclear Antigen (PCNA) (green) in the tadpole corneal epithelium. (E′-F′) Merged images for E-F with Hoechst labeled nuclei (magenta). (E, E′) Nuclear staining for PCNA is detected in some apical epithelial cells. (F, F′) PCNA labeled nuclei are detected in the basal epithelium. (G–H) Confocal images showing anti-phospho-Histone H3 (H3S10 P) (green) in the tadpole corneal epithelium. (G′-H′) Merged images for G-H with Hoechst labeled nuclei (magenta). (G, G′) Mitotic nuclei (H3S10 P) are present in a few apical epithelial cells. (H, H′) H3S10 P labeled nuclei are detected in the basal epithelium. Scale bar in H′ equals 50 μm for E-H’. |
|
|
Fig. 4. Identification of new marker genes for different cell types at two developmental time-points. (A) Violin plots showing the cluster-specific expression of the top-ranking candidate marker genes for each identified cell type in larvae. (B) Violin plots with cluster-specific expression of the top-ranking candidate marker genes for each identified cell type in the adult frog. The highlighted (grey) marker genes are differentially enriched in basal cell clusters of larvae and adults. |
|
|
Fig. 5. Pseudo-temporal ordering of epithelial cells reconstructs the larval corneal differentiation process. (A) Pseudo-time plot indicating the cellular trajectory of all larval corneal basal and apical cells (Clusters Ap-L, Ba_I-L, Ba_II-L, Ba_III-L and Ba_IV-L). Single-cell trajectories were constructed, and pseudo-time values were calculated using Monocle 2. (B) Trajectories are colored by cluster identity that corresponds to the key in Fig. 2A. (C) Heatmap depicting the classes of genes that vary along the pseudo-time plot during larval corneal differentiation. Pseudo-time is indicated by the color key similar to that shown in (A). Gene Ontology (GO) analysis was performed using DAVID and the enriched GO terms (P < 0.05) in each class are listed. Relative expression is indicated by the color key. (D) Gene expression kinetics along the pseudo-time progression of representative genes belonging to different pathways and processes, as indicated. Genes shown belong to the Retinoic Acid pathway (RA pathway), the Fibroblast Growth Factor pathway (FGF pathway), the Wnt pathway, Transforming Growth Factor (TGF) beta pathway, Epithelial-to-Mesenchymal Transition (EMT), Extracellular Matrix (ECM) deposition, and the Thyroid Hormone pathway (TH pathway). |
|
|
Fig. 6. Differentiation trajectory in adult corneal epithelium involves key cell path decisions.(A) Pseudo-temporal ordering of all cells from the basal epithelium present in the adult cornea (Ba_I-A, Ba_II-A and Ba_III-A). The trajectory has two different paths distributed around branch point 1, namely, cell paths 1 and 2. The arrows indicate the developmental directionality of the cell clusters, based on our inference. (B) Distribution of cells from three basal clusters along the pseudo-time shown in A. While cells of Ba_I-A are present towards the end of path 1, cells of Ba_II-A are distributed throughout the trajectory, and cells of Ba_III-A are located at start of trajectory. (C) Heat map showing bifurcation of gene expression programs executed along the pseudo-time after branching. Three distinct classes of genes (with top GO terms enriched in each class) were identified. (D) Pseudo-time plot to further resolve the cellular trajectories from basal clusters (Ba_I-A and Ba_II-A) to apical clusters (Ap_I-A and Ap_II-A). The branch point 3, which is under evaluation has two different paths, namely cell paths 3 and 4, around it. (E) Pseudo-time plots showing distribution of each of the four clusters along combined cellular trajectories shown in D. (F) Heatmap of gene expression along the pseudo-time plot in D, with the top GO terms enriched in each class of genes, as indicated. |
|
|
Fig. 7. Distinct gene regulatory networks are active in basal epithelial cells of the larval and adult frog corneas. (A) UMAP projection of all basal cells based on the AUC scores for each regulon calculated using SCENIC. Cells belonging to the same regulon are colored, according to the key. (B) AUC score based UMAP projection, grouped according to the origin of basal cells. Regulons of basal cells (Ba_I-L, Ba_II-L, Ba_III-L and Ba_IV-L) belonging to larval frogs group together and overlap, whereas regulons from adult basal cells (Ba_I-A, Ba_II-A and Ba_III-A) are separated from larval regulons. (C, D) Dot plot showing unique and shared regulons that are active in different basal cell states. Dot diameter depicts the percentage of cluster cells expressing that regulon and color intensity encodes average expression of a regulon among cells within that cluster, as indicated in the keys. |
|
|
Fig. 8. Dynamics of cell-cell communication networks active in the larval and adult frog corneas. (A, B) Network diagrams depicting significant cell-cell interactions marked by arrows (edges) pointing in the source-to-target direction. Thickness of arrows shows the sum of weighted paths between cell types, and the color of arrows corresponds to the source. Network diagrams for (A) larval and (B) adult frog corneas are shown. (C, D) Dot plot of representative outbound signals to different cell types in (C) larval and (D) adult frog corneas. Size of each dot signifies the weight of the corresponding ligand-receptor interaction, and the color indicates negative log10 P-value of the source-to-target interaction, as indicated in the keys. The ligands of the source cell are in black and the receptor present on the target cell follows in red. Empirical P-values were calculated and Benjamini-Hochberg correction was performed. The detailed ligand-receptor interactions are shown in Fig. S7. |
|
|
Fig. S1. Quality control (QC) metrics of Xenopus cornea scRNA-seq data. (A) Table showing the QC cutoffs applied on raw reads from scRNA-seq data prior to analysis. (B) Violin plots showing the distribution of gene counts, UMI counts and % mitochondrial content in larval and adult samples, after applying QC cutoffs. |
|
|
Fig. S2. (A, B) tSNE and PHATE projections of all larval corneal cells. (C, D) tSNE and PHATE projections of all adult corneal cells. Cells are colored by annotated cell types, as shown in Fig. 2. |
|
|
Fig. S3. The absence of skin and lens cell types in (A) larval and (B) adult frog cornea was verified based on the expression of marker genes. Feature plots of cell-type-specific marker genes. Skin cell marker genes (highlighted in blue): melanocyte inducing transcription factor (mitf.L and mitf.S), tyrosinase (tyr.S), melan-A (mlana.L), dopachrome tautomerase (dct.L). Lens cell marker genes (highlighted in red): crystallin alpha A (cryaa.S), crystallin alpha B (cryab.L and cryab.S). |
|
|
Fig. S4. Heatmap demonstrating the cluster-specific expression of the top 5 ranking novel candidate marker genes in each cluster of (A) larvae and (B) adult cornea cells identified in the scRNA-seq datasets. Cells are colored by annotated cell types, as shown in Fig. 2. |
|
|
Fig. S5. Proportion of cell populations in each cluster for (A) larval and (B) adult scRNA-seq datasets. Numbers on each bar indicate the number of cells. |
|
|
Fig. S6. (A) Pseudo-temporal ordering of all cells from basal cluster (Ba_I-A) and apical clusters (Ap_I-A and Ap_II-A) in the adult cornea to resolve the path of transition basal cells (Ba_I-A) to apical cells. (B) Distribution of clusters along the cellular trajectory identified in (A). |
|
|
Fig. S7. Dot plot representing all outbound signals to different cell types in (A) larval and (B) adult frog corneas. Size of each dot signifies the weight of the corresponding ligand-receptor interactions, and the color indicates negative log10 P-value of the source-to-target interaction, as indicated in the keys. |
References [+] :
Adachi,
Serial analysis of gene expression (SAGE) in the rat limbal and central corneal epithelium.
2006, Pubmed
Adachi, Serial analysis of gene expression (SAGE) in the rat limbal and central corneal epithelium. 2006, Pubmed
Agathocleous, A directional Wnt/beta-catenin-Sox2-proneural pathway regulates the transition from proliferation to differentiation in the Xenopus retina. 2009, Pubmed , Xenbase
Aibar, SCENIC: single-cell regulatory network inference and clustering. 2017, Pubmed
Almada, FOS licenses early events in stem cell activation driving skeletal muscle regeneration. 2021, Pubmed
Altshuler, Discrete limbal epithelial stem cell populations mediate corneal homeostasis and wound healing. 2021, Pubmed
Amitai-Lange, Lineage tracing of stem and progenitor cells of the murine corneal epithelium. 2015, Pubmed
Arresta, Lens-forming competence in the epidermis of Xenopus laevis during development. 2005, Pubmed , Xenbase
Aztekin, Identification of a regeneration-organizing cell in the Xenopus tail. 2019, Pubmed , Xenbase
Barbaro, C/EBPdelta regulates cell cycle and self-renewal of human limbal stem cells. 2007, Pubmed
Barbosa-Sabanero, Lens and retina regeneration: new perspectives from model organisms. 2012, Pubmed
Bath, Transcriptional dissection of human limbal niche compartments by massive parallel sequencing. 2013, Pubmed
Becht, Dimensionality reduction for visualizing single-cell data using UMAP. 2018, Pubmed
Beck, Beyond early development: Xenopus as an emerging model for the study of regenerative mechanisms. 2009, Pubmed , Xenbase
Brahma, Ontogeny and localization of the lens crystallins in Xenopus laevis lens regeneration. 1974, Pubmed , Xenbase
Butler, Integrating single-cell transcriptomic data across different conditions, technologies, and species. 2018, Pubmed
Chang, Acute wound healing in the human central corneal epithelium appears to be independent of limbal stem cell influence. 2008, Pubmed
Chembazhi, Cellular plasticity balances the metabolic and proliferation dynamics of a regenerating liver. 2021, Pubmed
Chen, Characterization of putative stem cell phenotype in human limbal epithelia. 2004, Pubmed
Chung, Localization of corneal epithelial stem cells in the developing rat. 1992, Pubmed
Collin, A single cell atlas of human cornea that defines its development, limbal progenitor cells and their interactions with the immune cells. 2021, Pubmed
Combes, Single cell analysis of the developing mouse kidney provides deeper insight into marker gene expression and ligand-receptor crosstalk. 2019, Pubmed
Cotsarelis, Existence of slow-cycling limbal epithelial basal cells that can be preferentially stimulated to proliferate: implications on epithelial stem cells. 1989, Pubmed
Davanger, Role of the pericorneal papillary structure in renewal of corneal epithelium. 1971, Pubmed
Davies, Stem cell activity in the developing human cornea. 2009, Pubmed
Day, Transdifferentiation from cornea to lens in Xenopus laevis depends on BMP signalling and involves upregulation of Wnt signalling. 2011, Pubmed , Xenbase
Dell'Orso, Single cell analysis of adult mouse skeletal muscle stem cells in homeostatic and regenerative conditions. 2019, Pubmed
Deng, Single-cell RNA-seq reveals fibroblast heterogeneity and increased mesenchymal fibroblasts in human fibrotic skin diseases. 2021, Pubmed
Dennis, DAVID: Database for Annotation, Visualization, and Integrated Discovery. 2003, Pubmed
Dhouailly, The vertebrate corneal epithelium: from early specification to constant renewal. 2014, Pubmed
Di Girolamo, Stem cells of the human cornea. 2011, Pubmed
Dou, Molecular identity of human limbal heterogeneity involved in corneal homeostasis and privilege. 2021, Pubmed
Farbehi, Single-cell expression profiling reveals dynamic flux of cardiac stromal, vascular and immune cells in health and injury. 2019, Pubmed
Filoni, Lens regeneration in larval Xenopus laevis: experimental analysis of the decline in the regenerative capacity during development. 1997, Pubmed , Xenbase
Fukui, FGF signaling is required for lens regeneration in Xenopus laevis. 2011, Pubmed , Xenbase
Gargioli, The lens-regenerating competence in the outer cornea and epidermis of larval Xenopus laevis is related to pax6 expression. 2008, Pubmed , Xenbase
Gautam, Multi-species single-cell transcriptomic analysis of ocular compartment regulons. 2021, Pubmed
Goldberg, Limbal palisades of Vogt. 1982, Pubmed
Gonzalez, Limbal stem cells: identity, developmental origin, and therapeutic potential. 2018, Pubmed
Griffiths, Using single-cell genomics to understand developmental processes and cell fate decisions. 2018, Pubmed
Guerrero-Juarez, Single-cell analysis reveals fibroblast heterogeneity and myeloid-derived adipocyte progenitors in murine skin wounds. 2019, Pubmed
Guo, An Insight into the Difficulties in the Discovery of Specific Biomarkers of Limbal Stem Cells. 2018, Pubmed
Guzman, A stem cell proliferation burst forms new layers of P63 expressing suprabasal cells during zebrafish postembryonic epidermal development. 2013, Pubmed
Haber, A single-cell survey of the small intestinal epithelium. 2017, Pubmed
Haensel, Defining Epidermal Basal Cell States during Skin Homeostasis and Wound Healing Using Single-Cell Transcriptomics. 2020, Pubmed
Hamilton, The lens regenerative competency of limbal vs. central regions of mature Xenopus cornea epithelium. 2016, Pubmed , Xenbase
Hamilton, Lens regeneration from the cornea requires suppression of Wnt/β-catenin signaling. 2016, Pubmed , Xenbase
Hans, Histone H3 phosphorylation and cell division. 2001, Pubmed
Hayashi, Over expression of FGF7 enhances cell proliferation but fails to cause pathology in corneal epithelium of Kerapr-rtTA/FGF7 bitransgenic mice. 2005, Pubmed
Henry, Characterizing gene expression during lens formation in Xenopus laevis: evaluating the model for embryonic lens induction. 2002, Pubmed , Xenbase
Henry, Ex Vivo Eye Tissue Culture Methods for Xenopus. 2019, Pubmed , Xenbase
Horsley, NFATc1 balances quiescence and proliferation of skin stem cells. 2008, Pubmed
Hu, The structure and development of Xenopus laevis cornea. 2013, Pubmed , Xenbase
Jones, Sic transit gloria: farewell to the epidermal transit amplifying cell? 2007, Pubmed
Kakebeen, Chromatin accessibility dynamics and single cell RNA-Seq reveal new regulators of regeneration in neural progenitors. 2020, Pubmed , Xenbase
Kammergruber, Morphological and immunohistochemical characteristics of the equine corneal epithelium. 2019, Pubmed
Kang, Transglutaminase 2 Regulates Self-renewal and Stem Cell Marker of Human Colorectal Cancer Stem Cells. 2018, Pubmed
Kaplan, Single-Cell RNA Transcriptome Helps Define the Limbal/Corneal Epithelial Stem/Early Transit Amplifying Cells and How Autophagy Affects This Population. 2019, Pubmed
Karimi, Xenbase: a genomic, epigenomic and transcriptomic model organism database. 2018, Pubmed , Xenbase
Kester, Single-Cell Transcriptomics Meets Lineage Tracing. 2018, Pubmed
Kha, A model for investigating developmental eye repair in Xenopus laevis. 2018, Pubmed , Xenbase
Kinoshita, Sex chromatin of donor corneal epithelium in rabbits. 1981, Pubmed
Klein, Droplet barcoding for single-cell transcriptomics applied to embryonic stem cells. 2015, Pubmed , Xenbase
Korsunsky, Fast, sensitive and accurate integration of single-cell data with Harmony. 2019, Pubmed
Kumar, Understanding development and stem cells using single cell-based analyses of gene expression. 2017, Pubmed
Lavker, Corneal epithelial biology: Lessons stemming from old to new. 2020, Pubmed
Lavker, Corneal epithelial stem cells at the limbus: looking at some old problems from a new angle. 2004, Pubmed
Lehrer, Strategies of epithelial repair: modulation of stem cell and transit amplifying cell proliferation. 1998, Pubmed
Leigh, Transcriptomic landscape of the blastema niche in regenerating adult axolotl limbs at single-cell resolution. 2018, Pubmed
Lescroart, Defining the earliest step of cardiovascular lineage segregation by single-cell RNA-seq. 2018, Pubmed
Li, Single-cell transcriptomics identifies limbal stem cell population and cell types mapping its differentiation trajectory in limbal basal epithelium of human cornea. 2021, Pubmed
Li, Single-Cell Transcriptomics Identifies a Unique Entity and Signature Markers of Transit-Amplifying Cells in Human Corneal Limbus. 2021, Pubmed
Ligocki, Molecular characteristics and spatial distribution of adult human corneal cell subtypes. 2021, Pubmed
Liu, Stem cell competition orchestrates skin homeostasis and ageing. 2019, Pubmed
Llorens-Bobadilla, Single-Cell Transcriptomics Reveals a Population of Dormant Neural Stem Cells that Become Activated upon Brain Injury. 2015, Pubmed
Ma, Transformation of the Transcriptomic Profile of Mouse Periocular Mesenchyme During Formation of the Embryonic Cornea. 2019, Pubmed
Macosko, Highly Parallel Genome-wide Expression Profiling of Individual Cells Using Nanoliter Droplets. 2015, Pubmed
Majo, Oligopotent stem cells are distributed throughout the mammalian ocular surface. 2008, Pubmed
Michel, Keratin 19 as a biochemical marker of skin stem cells in vivo and in vitro: keratin 19 expressing cells are differentially localized in function of anatomic sites, and their number varies with donor age and culture stage. 1996, Pubmed
Moon, Visualizing structure and transitions in high-dimensional biological data. 2019, Pubmed
Morita, Evaluation of ABCG2 and p63 expression in canine cornea and cultivated corneal epithelial cells. 2015, Pubmed
Mort, Stem cells and corneal epithelial maintenance: insights from the mouse and other animal models. 2012, Pubmed
Nakatsu, Wnt/β-catenin signaling regulates proliferation of human cornea epithelial stem/progenitor cells. 2011, Pubmed
Notara, IL6 and the human limbal stem cell niche: a mediator of epithelial-stromal interaction. 2010, Pubmed
Nowell, Corneal epithelial stem cells and their niche at a glance. 2017, Pubmed
Perry, Expression of pluripotency factors in larval epithelia of the frog Xenopus: evidence for the presence of cornea epithelial stem cells. 2013, Pubmed , Xenbase
Robertson, Regulation of Limbal Epithelial Stem Cells: Importance of the Niche. 2021, Pubmed
Sartaj, Characterization of slow cycling corneal limbal epithelial cells identifies putative stem cell markers. 2017, Pubmed
Satija, Spatial reconstruction of single-cell gene expression data. 2015, Pubmed
Schermer, Differentiation-related expression of a major 64K corneal keratin in vivo and in culture suggests limbal location of corneal epithelial stem cells. 1986, Pubmed
Schlötzer-Schrehardt, Identification and characterization of limbal stem cells. 2005, Pubmed
Session, Genome evolution in the allotetraploid frog Xenopus laevis. 2016, Pubmed , Xenbase
Shcherbina, Dissecting Murine Muscle Stem Cell Aging through Regeneration Using Integrative Genomic Analysis. 2020, Pubmed
Slack, Regional biosynthetic markers in the early amphibian embryo. 1984, Pubmed
Slansky, Collagenolytic activity in the cornea of the metamorphosing tadpole. 1970, Pubmed
Sonam, Molecular markers for corneal epithelial cells in larval vs. adult Xenopus frogs. 2019, Pubmed , Xenbase
Stephens, The Ets transcription factor EHF as a regulator of cornea epithelial cell identity. 2013, Pubmed
Suzuki, Molecular features of thyroid hormone-regulated skin remodeling in Xenopus laevis during metamorphosis. 2009, Pubmed , Xenbase
Suzuki, Clustered Xenopus keratin genes: A genomic, transcriptomic, and proteomic analysis. 2017, Pubmed , Xenbase
Swamynathan, Ocular surface development and gene expression. 2013, Pubmed
Thoft, The X, Y, Z hypothesis of corneal epithelial maintenance. 1983, Pubmed
Thomas, Retinoic acid regulation by CYP26 in vertebrate lens regeneration. 2014, Pubmed , Xenbase
Trapnell, The dynamics and regulators of cell fate decisions are revealed by pseudotemporal ordering of single cells. 2014, Pubmed
Tseng, Concept and application of limbal stem cells. 1989, Pubmed
Unnisa, Meis1 preserves hematopoietic stem cells in mice by limiting oxidative stress. 2012, Pubmed
Voigt, Single-cell transcriptomics of the human retinal pigment epithelium and choroid in health and macular degeneration. 2019, Pubmed
Watanabe, Conservatism and variability of gene expression profiles among homeologous transcription factors in Xenopus laevis. 2017, Pubmed , Xenbase
Wong, A Systematic Review on Cornea Epithelial-Stromal Homeostasis. 2021, Pubmed
Wu, Reconstructing Lineage Hierarchies of Mouse Uterus Epithelial Development Using Single-Cell Analysis. 2017, Pubmed
Xie, Limbal epithelial stem/progenitor cells attract stromal niche cells by SDF-1/CXCR4 signaling to prevent differentiation. 2011, Pubmed
Yam, Keratocyte biology. 2020, Pubmed
Yi, Corneal epithelial tight junctions and their response to lipopolysaccharide challenge. 2000, Pubmed
Yoshizato, Molecular mechanism and evolutional significance of epithelial-mesenchymal interactions in the body- and tail-dependent metamorphic transformation of anuran larval skin. 2007, Pubmed
Zeng, Prospectively Isolated Tetraspanin+ Neoblasts Are Adult Pluripotent Stem Cells Underlying Planaria Regeneration. 2018, Pubmed
Zhang, Wnt/β-catenin signaling modulates corneal epithelium stratification via inhibition of Bmp4 during mouse development. 2015, Pubmed
Zhao, Distribution of label-retaining cells in the limbal epithelium of a mouse eye. 2009, Pubmed
Zhao, ATF4 plays a pivotal role in the development of functional hematopoietic stem cells in mouse fetal liver. 2015, Pubmed
Zhou, Tracing haematopoietic stem cell formation at single-cell resolution. 2016, Pubmed
Zhou, Transcriptional profiling of enriched populations of stem cells versus transient amplifying cells. A comparison of limbal and corneal epithelial basal cells. 2006, Pubmed
