XB-ART-59217
Cell Rep
2022 Jul 19;403:111091. doi: 10.1016/j.celrep.2022.111091.
Show Gene links
Show Anatomy links
Adherens junctions stimulate and spatially guide integrin activation and extracellular matrix deposition.
Hadjisavva R
,
Anastasiou O
,
Ioannou PS
,
Zheltkova M
,
Skourides PA
.
???displayArticle.abstract???
Cadherins and integrins are intrinsically linked through the actin cytoskeleton and are largely responsible for the mechanical integrity and organization of tissues. We show that cadherin clustering stimulates and spatially guides integrin activation. Adherens junction (AJ)-associated integrin activation depends on locally generated tension and does not require extracellular matrix ligands. It leads to the creation of primed integrin clusters, which spatially determine where focal adhesions will form if ligands are present and where ligands will be deposited. AJs that display integrin activation are targeted by microtubules facilitating their disassembly via caveolin-based endocytosis, showing that integrin activation impacts the stability of the core cadherin complex. Thus, the interplay between cadherins and integrins is more intimate than what was once believed and is rooted in the capacity of active integrins to be stabilized via AJ-generated tension. Altogether, our data establish a mechanism of cross-regulation between cadherins and integrins.
???displayArticle.pubmedLink??? 35858563
???displayArticle.link??? Cell Rep
Species referenced: Xenopus laevis
Genes referenced: fn1 ilk ptk2 pxn
GO keywords: adherens junction [+]
???displayArticle.morpholinos??? itgb1 MO1
???attribute.lit??? ???displayArticles.show???
|
|
Figure 1. Adherens junctions spatially guide integrin β1 activation (A) Confocal images of interphase HeLa cells fixed at different time points (30, 45, 60, and 120 min) after seeding on N-Cadherin Fc substrates. AJs were stained with β-catenin and N-Cadherin antibodies, while integrin activation was detected with the use of the extended conformation-specific integrin antibody 9EG7. Profiles were generated along the red arrow lines shown in the zoomed images. (B) Confocal image of interphase HeLa cell transfected with E-Cadherin GFP seeded on E-Cadherin Fc substrate. (C) Cell doublet formed on Poly-L-Lysine substrate. Top row shows three-dimensional rendering images of the cell doublet, while the second row shows a single optical section. (D) HeLa cell plated on N-Cadherin Fc micro-patterned substrates. The profile was generated perpendicular to the N-Cadherin Fc stripes. Scale bars, 10 μM. |
|
|
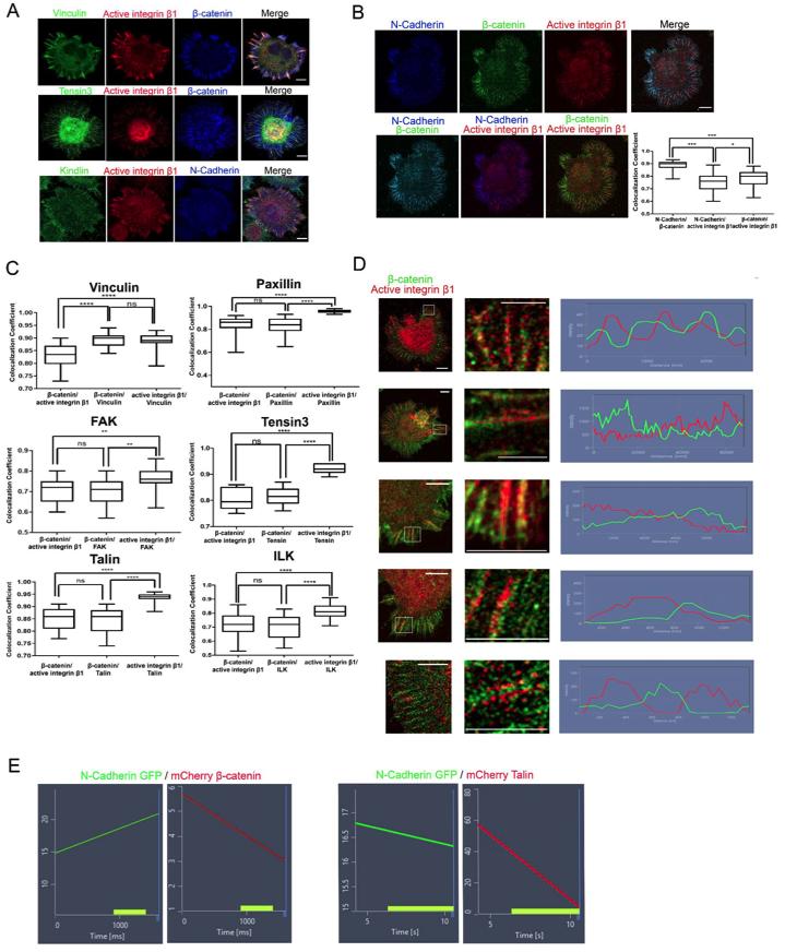
Figure 2. AJ-associated integrin activation promotes the recruitment of FA proteins leading to the formation of hybrid adhesions (A) Representative confocal images of interphase HeLa cells on N-Cadherin Fc substrate after 60 min, stained for FAK, Paxillin, and ILK, respectively. (B) Representative images of cells on N-Cadherin Fc at 30 and 60 min, stained for Talin, active integrin β1 (9EG7), and β-catenin. (C) Super-resolution image of an interphase HeLa cell on N-Cadherin Fc substrate at 60 min, stained for β-catenin, active integrin β1, and actin. The image was background subtracted and deconvolved. Scale bars, 10 μM. |
|
|
Figure 3. Integrins at hybrid adhesions are in the extended with a closed headpiece conformation (A) Representative confocal images of HeLa cells plated on FN and N-Cadherin Fc substrates stained using combinations of conformation-specific antibodies against integrin β1. The extended conformation of integrin β1 is marked by 9EG7 and N29, detecting the I-EGF2 and the PSI domains, respectively. 12G10 and TS2/16 mark the open headpiece by detecting the βΙ domain of integrin β1. mAb13 detects the βΙ domain specifically when the headpiece is closed. (B) Confocal image of a control cell and a cell expressing memGFPβ1tail, fixed at 60 min after spreading on N-Cadherin Fc substrate. Profile is perpendicular to the AJs shown. (C) Representative confocal images of HeLa cells pre-incubated with inhibitory antibodies against integrin β1, Mab13, or AIIB2, respectively, fixed at 60 min after plating on N-Cadherin Fc substrate and stained for β-catenin. Scale bars, 10 μM. |
|
|
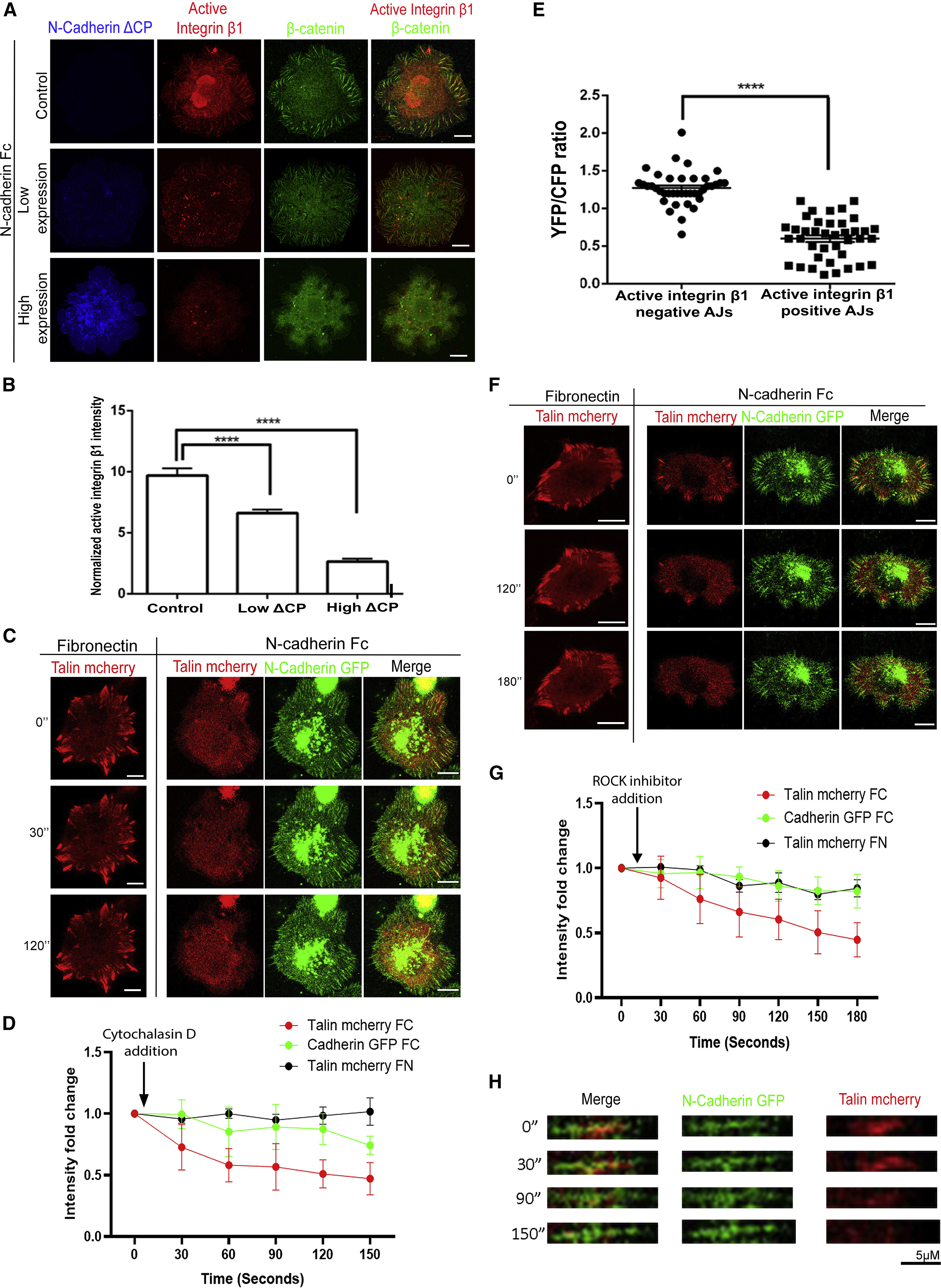
Figure 4. Cadherin clustering and actomyosin contractility are necessary for AJ-driven integrin activation (A) Representative confocal images of HeLa cells expressing different levels of N-Cadherin DCP (control, low, and high expressors) on N-Cadherin Fc substrate 60 min after seeding. Scale bars, 10 μM. (B) Graph shows active integrin β1 fluorescence intensity on hybrid adhesions in cells with different expression levels of N-Cadherin DCP GFP, on N-Cadherin Fc substrate. Means ± SEM: control cells active integrin β1: 10.158 ± 1.492 (n = 70), moderate expressor cells active integrin β1: 6.783 ± 1.285 (n = 70), high expressor cells active integrin β1: 2.739 ± 0.991 (n = 70). Statistical analysis was carried out using the Mann-Whitney test (∗∗∗∗p < 0.0001). n, number of hybrid adhesions measured from three independent experiments. (C) Still images from a time-lapse recording of HeLa cells plated on FN or N-Cadherin Fc substrates before and after the addition of Cytochalasin D. Scale bars, 10 μM. (D) Graph shows fluorescence intensity of Talin mCherry and N-Cadherin GFP over time on FN and N-Cadherin Fc substrates upon Cytochalasin D addition. (E) Scatterplot showing the ratio of YFP/CFP in cells displaying active integrin β1 at individual adhesion compared with cells displaying no active integrin β1. Each point represents an individual adhesion. Active integrin β1 negative AJs: 1.282 ± 0.0252 (n = 45), active integrin β1 positive AJs: 0.6204 ± 0.0548 (n = 62). Statistical analysis was carried out using the Mann-Whitney test (∗∗∗∗p < 0.0001). n, number of hybrid adhesions measured from three independent experiments. (F) Still images from a time-lapse recording of HeLa cells plated on FN or N-Cadherin Fc substrates before and after the addition of Y-27632. Scale bars, 10 μM. (G) Graph shows fluorescence intensity of Talin mCherry and N-Cadherin GFP over time on FN and N-Cadherin Fc substrates upon addition of ROCK inhibitor Y-27632. (H) Close up of a single AJ overtime after addition of the ROCK inhibitor Y-27632. Scale bar, 5 μΜ. |
|
|
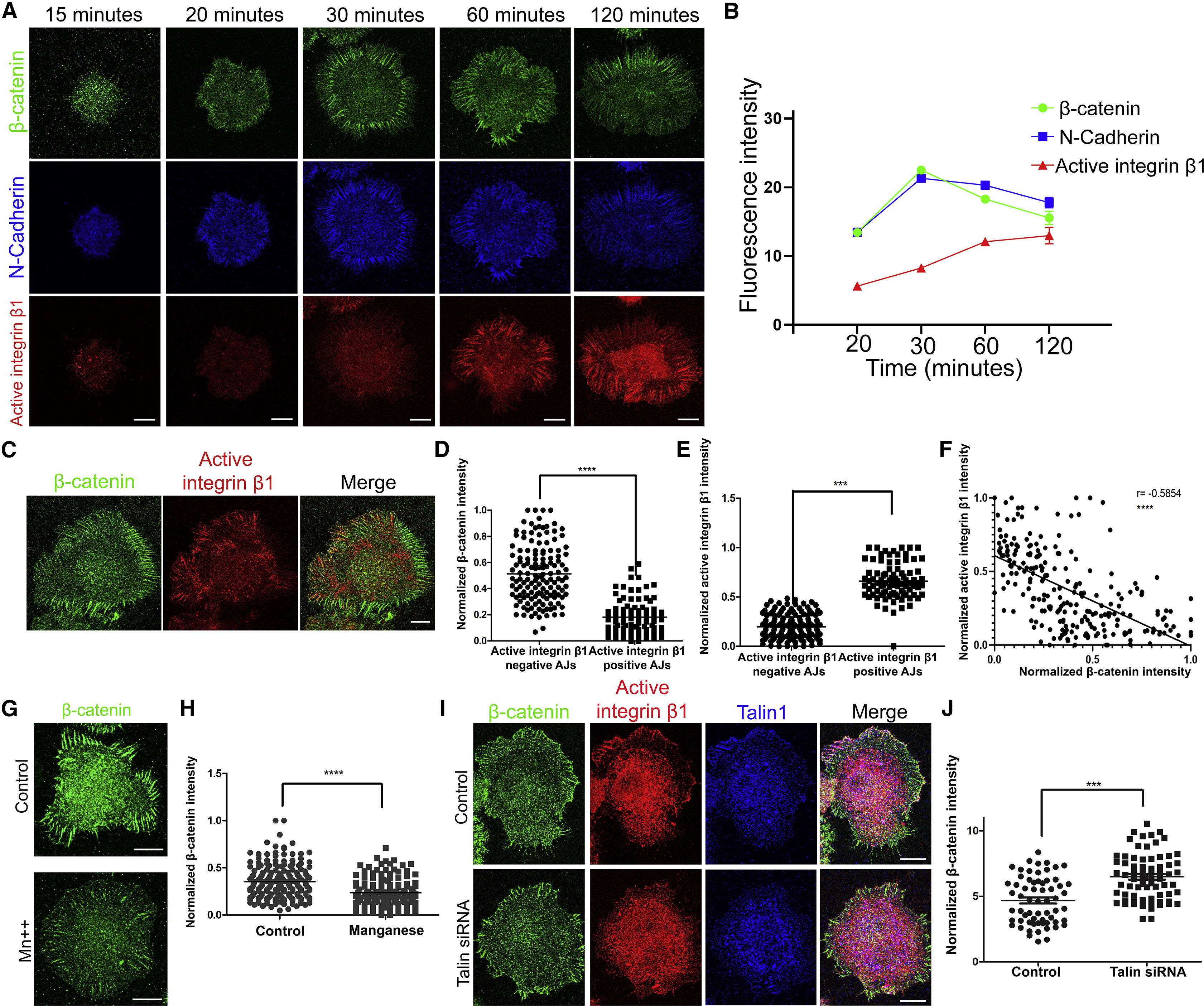
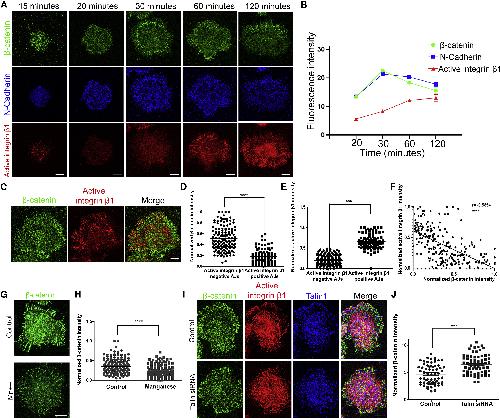
Figure 5. Integrin activation promotes AJ disassembly (A) Confocal images of HeLa cells on N-Cadherin Fc substrate, fixed at different time points (12, 20, 30, 60, and 120 min). (B) Graph of average fluorescence intensity of β-catenin, N-Cadherin and active integrin β1 over time. (C) Image of HeLa cell seeded on N-Cadherin Fc substrate displaying polarized integrin activation and polarized AJ disassembly. (D) β-catenin normalized intensity on integrin β1-positive and -negative AJs. Means ± SEM: β1 negative AJs, 0.5132 ± 0.01843 (n = 142); β1 positive AJs, 0.1823 ± 0.01420 (n = 89). Statistical analysis was carried out using the Mann-Whitney test (∗∗∗∗p < 0.0001). n, number of hybrid adhesions measured from three independent experiments. (E) Active integrin β1 normalized intensity between integrin β1-positive and -negative AJs. Means ± SEM: β1 negative AJs, 0.1987 ± 0.01016 (n = 146); β1-positive AJs, 0.6599 ± 0.01875 (n = 91). Statistical analysis was carried out using the Mann-Whitney test (∗∗∗∗p < 0.0001). n, number of hybrid adhesions measured from three independent experiments. (F) Scatterplot of active integrin β1 normalized intensity in relation to β-catenin normalized intensity in individual AJs. N = 234, (∗∗∗∗p < 0.0001); r = 0,5854, n, number of hybrid adhesions measured from three independent experiments. (G) Representative confocal images of control and Mn2++ treated cells, plated on N-Cadherin Fc substrate for 60 min. (H) Graph showing the β-catenin normalized intensity on the AJs of control and Mn2++ treated cells on N-Cadherin Fc substrates. Means ± SEM: control cells, 0.3540 ± 0.01347 (n = 182); Mn2++ treated cells, 0.2354 ± 0.01231 (n = 143). Statistical analysis was carried out using the Mann-Whitney test (∗∗∗∗p < 0.0001). n, number of hybrid adhesions measured from three independent experiments. (I) Representative images of control cells and cells transfected with siRNA against Talin, plated on N-Cadherin Fc substrate for 60 min. (J) Graph showing the β-catenin normalized intensity on AJs between the two conditions. Means ± SEM: control cells, 4.679 ± 0.2262 (n = 63); Talin siRNA transfected cells, 6.482 ± 0.2047 (n = 73). Statistical analysis was carried out using the Mann-Whitney test (∗∗∗∗p < 0.0001). n, number of adherens junctions measured from three independent experiments. Scale bars, 10 μM. |
|
|
Figure 6. Integrin activation leads to AJ disassembly in a caveolar endocytosis- and microtubule-dependent manner (A) Confocal images of HeLa cells on FN and N-Cadherin Fc substrates (fixed at 30 min and 60 min) stained for β-tubulin, β-catenin, and active integrin β1. (B) HeLa cells fixed at 60 min and stained for KANK2, N-Cadherin, and active integrin β1. Profiles were generated perpendicular to the β1-negative and β1-positive adherens junctions. (C) Representative images of control versus Nocodazole-treated HeLa cells plated on N-Cadherin Fc for 60 min. (D) Graph shows the distribution of β-catenin normalized intensity in control and Nocodazole-treated cells. Means ± SEM: control cells, 0.2700 ± 0.01634 (n = 81); Nocodazole-treated cells, 0.4451 ± 0.01712 (n = 112). Statistical analysis was carried out using the Mann-Whitney test (ââââp < 0.0001). n, number of hybrid adhesions measured from three independent experiments. (E) HeLa cells fixed at 60 min and stained for caveolin, β-catenin, and active integrin β1. (F) Confocal images of control and Methyl-β-Cyclodextrin-treated HeLa cells on N-Cadherin Fc substrates fixed at 60 min. (G) Graph of the distribution of β-catenin normalized intensity between control and Methyl-β-Cyclodextrin-treated cells. Means ± SEM: control cells, 0.295 ± 0.02652 (n = 47); Methyl-β-Cyclodextrin-treated cells, 0.5328 ± 0.02652 (n = 57). Statistical analysis was carried out using the Mann-Whitney test (ââââp < 0.0001). n, number of hybrid adhesions measured from three independent experiments. (H) β-catenin normalized intensity in β1-negative and β1-positive AJs in control cells. Means ± SEM: β1-negative AJs, 0.4059 ± 0.01638 (n = 212); β1-positive AJs, 0.1972 ± 0.02180 (n = 82). Statistical analysis was carried out using the Mann-Whitney test (ââââp < 0.0001). n, number of hybrid adhesions measured from three independent experiments. (I) β-catenin normalized intensity in β1-negative and β1-positive AJs in Methyl-β-Cyclodextrin-treated cells. Means ± SEM: β1-negative AJs, 0.4248 ± 0.01878 (n = 158); β1-positive AJs, 0.3933 ± 0.02931 (n = 51). Statistical analysis was carried out using the Mann-Whitney test (ns, p = 0.4567). n, number of hybrid adhesions measured from three independent experiments. Scale bars, 10 μM. |
|
|
Figure 7. AJ topology influences integrin distribution and ligand deposition (A) HeLa cell spread on N-Cadherin Fc fixed at 60 min. Soluble YPet-FN was introduced in the medium at 60 min. Profile generated is perpendicular to the YPet-FN-positive AJ. (B) Confocal image of HeLa cell spread on FN/N-Cadherin Fc stripes. Dashed lines indicate the limits between Fibronectin and N-Cadherin Fc stripes. Scale bars, 10 μM. (C) Interstitial space in the blastocoel roof of stage 8 embryo stained for β-catenin and Integrin β1. (D) Sagittal sections of the blastocoel roof of stage 8 and 11 embryos stained for β-catenin/Integrin β1 or β-catenin/Fibronectin. (E) Animal caps of stage 9.5, 10, and 11 stained for E-Cadherin, Fibronectin and Integrin β1. Profiles were generated perpendicular to the fibrils. Scale bars, 10 μM. |
|
|
Figure S1. Cadherins and active integrins colocalize under physiological contexts. Related to Figure 1. (A) Representative graphs of multiple profiles collectively of profiles generated by individual AJs of cells seeded on N-Cadherin Fc at the 45-minute and 60-minute time points. (B) U2OS cells seeded on E-Cadherin Fc substrate fixed at 60 minutes. (C) HeLa cells seeded on Concanavalin A coated glass, stained for N-Cadherin and active integrin β1 (9EG7). Scale bars, 10μM. |
|
|
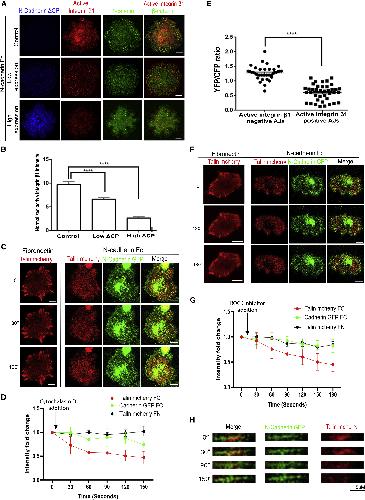
Figure 2. (A) HeLa cells were allowed to attach on N-Cadherin Fc substrates, fixed at 60 minutes and stained for Vinculin, Tensin3 and Kindlin respectively. (B) Confocal image of a HeLa cell on N-Cadherin Fc substrate fixed at 60 minutes. Graphs show the colocalization coefficients between the three proteins (N-Cadherin, β-catenin and active integrin β1). Means±SEM: N-Cadherin/β-catenin, 0,8867 ± 0,004327 (n=55); N-Cadherin/active integrin β1, 0,7479 ± 0,009215 (n=55); β-catenin/active integrin β1, 0,7855 ± 0,008077 (n=55). Data were analysed by Mann-Whitney test (****P<0.0001). n, number of hybrid adhesions measured from three independent experiments. (C) Pairwise colocalization coefficients at individual HAs (Vinculin/ Paxillin/ Tensin3/ FAK/ Talin/ ILK, β-catenin and active integrin β1). Scale bars, 10μM. Vinculin: Means±SEM: β-catenin/active integrin β1, 0,8274 ± 0,008341 (n=34); β-catenin/Vinculin, 0,8929 ± 0,004296 (n=34); active integrin β1/Vinculin, 0,8882 ± 0,005144 (n=34). Data were analysed by paired t-test (****P<0.0001). n, number of hybrid catenin/active integrin β1, 0,8378 ± 0,01883 (n=18); β-catenin/Paxillin, 0,8289 ± 0,001782 (n=18); active integrin β1/Paxillin, 0,9550 ± 0,003259 (n=18). Data were analysed by paired t- test (****P<0.0001). n, number of hybrid adhesions measured from three independent β-catenin/Tensin3, 0,8150 ± 0,008817 (n=14); active integrin β1/Tensin3, 0,9200 ± 0,004804 (n=14); . Data were analysed by paired t-test (****P<0.0001). n, number of hybrid adhesions measured from three independent experiments. FAK: Means±SEM: β-catenin/active integrin β1, 0,8079 ± 0,01105 (n=14); β-catenin/FAK, 0,8150 ± 0,008817 (n=14); active integrin β1/FAK, 0,9200 ± 0,004804 (n=14);. Data were analysed by paired t-test (**P<0.005). n, number of hybrid adhesions measured from three independent experiments. Talin: Means±SEM: β-catenin/active integrin β1, 0,8508 ± 0,008887 (n=25); β-catenin/Talin, 0,8380 ± 0,001033 (n=25); active integrin β1/Talin, 0,9384 ± 0,003497 (n=25);. Data were analysed by paired t-test (****P<0.0001). n, number of hybrid adhesions measured from three independent experiments. ILK: Means±SEM: β-catenin/active integrin β1, 0,7216 ± 0,01521 (n=31); β-catenin/ILK, 0,7010 ± 0,01445 (n=31); active integrin β1/ILK, 0,8116 ± 0,008921 (n=31); Data were analysed by paired t-test (****P<0.0001). n, number of hybrid adhesions measured from three independent experiments. (D) Deconvolved confocal images of HeLa cells on N-Cadherin Fc, showing the different spatial relationships of β-catenin and active integrin β1 within individual hybrid adhesions. (E) Acceptor photobleaching carried out on HeLa cells attached on N-Cadherin Fc substrates shows that FRET takes place between N- Cadherin and β-catenin, but not between N-Cadherin and Talin, confirming the lack of adhesions measured from three independent experiments. Paxillin: Means±SEM: β- experiments. Tensin3: Means±SEM: β-catenin/active integrin β1, 0,8079 ± 0,01105 (n=14); interaction and spatial segregation of the receptors in hybrid adhesions. Cells were transfected with either N-Cadherin GFP and Talin mCherry or N-Cadherin GFP and β-catenin mCherry. An individual AJ in each case was selected and bleached with the use of a 568 nm laser. Scale bars, 10μM. |
|
|
Figure S3. Ligands are not responsible for integrin β1 activation at AJs. Related to Figure 3. (A) Representative confocal images of HeLa cells on N-Cadherin Fc substrate 60 minutes after seeding, stained for several ECM components. (B) Representative confocal images of HeLa cells on N-Cadherin Fc substrate 60 minutes after seeding, stained for several integrin alpha subunits. (C) Representative phase contrast images of cells seeded in the absence (left panel) and presence (right panel) of HFN7.1 anti-fibronectin antibody and Fluorescence images showing binding of the HFN7.1 anti-fibronectin antibody on the fibronectin coated surface (left panel). Right panel shows representative images of cells seeded on N-Cadherin Fc in the absence and presence of the HFN7.1 anti-fibronectin antibody. (D) Left panel shows representative phase contrast images of cells seeded in the absence and presence of GLPG- 0187 αV integrin inhibitor (scale bar=20μM). Right panel shows representative fluorescence images of cells seeded on N-Cadherin Fc in the absence and presence of the GLPG-0187 αV integrin inhibitor (Scale bar=10μÎ). (E) Control and Brefeldin A treated cells on N-Cadherin Fc substrate fixed at 60 minutes, stained for Golgin. Graph shows distribution of fluorescence active β1 integrin intensity between conditions. Means±SEM: Brefeldin A treated: β-catenin, 45,75 ± 0,9588 (n=86); active integrin β1, 46,34 ± 1,361 (n=86); Controls: β-catenin, 45,75 ± 1,108 (n=76); active integrin β1, 44,34 ± 1,0861 (n=76). n, number of hybrid adhesions measured from three independent experiments. Scale bars, 10μM. |
|
|
Figure S4. Ligand binding is dispensable for integrin activation at AJs. Related to Figure 3. (A) Representative image of a cell 60 minutes after seeding on N-Cadherin Fc, stained with two extended conformation specific integrin β1 antibodies, 9EG7 and N29. (B) HeLa cell transfected with β1 tail GFP construct on N-Cadherin Fc. (C) Representative images of control xenopus XL177 cells on Fibronectin and Integrin β1 morphant XL177 cells expressing the D130A mutant on N-Cadherin Fc. Scale bars, 10μM. |
|
|
Figure S5. Actomyosin contractility is necessary for integrin activation at AJs. Related to Figure 4. Still images from a time-lapse recording of HeLa cells seeded on FN or N-Cadherin Fc substrates before and after the addition of Blebbistatin. The graph shows fluorescence intensity of Talin mCherry and N-Cadherin GFP overtime on Fibronectin and N-Cadherin Fc substrates upon addition of Blebbistatin. Scale bars, 10μM. |
|
|
Figure S6. Integrin activation promotes AJ disassembly. Related to Figure 5. (A) Immunoblotting against Talin 1 and Talin 2 in control and Talin1&Talin2 siRNA treated cells. Graph shows the intensity ratio of Talin 1/Vinculin or Talin2/Vinculin in each condition. Means±SEM: control Talin1: 123.2± 0.4370 (n=2), siRNA Talin 1: 2.562± 0.3097 (n = 2), control Talin2: 127.9 ± 1.579 (n=2), siRNA Talin 2: 35.90 ± 2.693 (n = 2). Statistical analysis was carried out using unpaired t-test (****P<0.0001). n, intensity measurements from two independent experiments. (B) Representative images of control and 9EG7 mAb treated cell doublets. Graph shows the contact area length between cell doublets, between control and 9EG7 mAb treated cell doublets. Means±SEM: control cell doublets: 13.16 ± 2.39 (n = 24), 9EG7 treated cell doublets: 8.996± 1.378 (n = 26). Statistical analysis was carried out using the Mann–Whitney test (****P<0.0001). n, number of cell doublets measured from two independent experiments. Scale bars, 10μM. |
|
|
Figure S7. AJs spatially guide ECM deposition in vitro. Related to Figure 7. (A) HeLa cell transfected with YPet-FN seeded on N-Cadherin Fc substrate, fixed at 60 minutes. Profile generated is perpendicular to the YPet-FN positive AJ. (B) Representative images of HeLa cells fixed at 120 minutes on N-Cadherin Fc substrate, stained for open headpiece conformation specific integrin β1 antibodies 12G10 and TS2/16. Scale bars, 10μM. (C) Cells seeded on glass substrates in the presence of YPet-FN. Profile was generated perpendicular to two AJs at cell-cell contact. (D) Representative confocal images of a control cell doublet and a doublet expressing N-Cadherin DCP and graph of the distribution of Fibronectin fluorescence intensity between control and N-Cadherin ÎCP expressing cells. Means±SEM: control doublets, 1494 ± 150,4 (n=19); N-Cadherin DCP doublets, 737,5± 69,09 (n=19). Statistical analysis was carried out using the MannâWhitney test (ns, P=0,4567). n, number of doublets measured from three independent experiments. Scale bars, 10μM. |
|
|
Graphical Abstract. |
