|
Figure 1. ADAM9 cleaves ephrin-B1 and -B2 and can substitute for Xenopus ADAM13 in neural crest induction. A and B, HEK293T cells were transfected with plasmids encoding N-terminally HA-tagged ephrin-B1 (A) or -B2 (B) and C-terminally myc-tagged WT ADAM9 or the E348A mutant, and Western blotting was carried out using the indicated antibodies. Arrowheads point to the shed ectodomain of ephrin-Bs. C and D, HCT116 cells were transfected with the indicated siRNA, and RT-qPCR (C) and Western blotting (D) were carried out for ADAM9 mRNA and protein, respectively. Unpaired t tests were performed for log2FC of mRNA levels obtained for three biological replicates in (C), and error bars represent SEM. E-G, HCT116 (E and G) or SW620 (F) cells were transfected with the indicated siRNA and plasmid, and Western blotting was carried out using an anti-HA (E and F) or phospho-EphB3 (G) antibody. H, two-cell stage Xenopus tropicalis embryos were injected in one blastomere with the indicated MO and mRNA, allowed to develop to stage â¼12.5, and processed for in situ hybridization for snai2. Ï2 test was performed for the percentage of normal embryos (n indicates total number of embryos examined). Red asterisks denote the injected side, and arrow indicates the expansion of snai2 expression domain. The scale bar represents 250 μm. CL, cell lysates; CM, conditioned media; CT, control; FC, fold change; M, mature form; P, pro-form (same below). ADAM, A Disintegrin and Metalloprotease; RT-qPCR, quantitative RT-PCR; MO, morpholino.
|
|
Figure 2. ADAM9 mRNA is upregulated in human CRC samples and promotes CRC cell migration and invasion in vitro. A, comparison of ADAM9 transcripts in CRC tissues (T) with matched adjacent normal tissues (N) from individual patients, as measured by RT-qPCR analyses (left). Results of 48 samples are summarized on the right, and Wilcoxon matched-pairs signed rank test was performed. B and C, SW620 or HCT116 cells were transfected with the indicated siRNA, and transwell migration (B) and invasion (C) assays were carried out as described in Experimental procedures. Results of three biological replicates for each treatment are summarized on the right, and unpaired t test was performed. Error bars represent SD. The scale bars represent 100 μm. ADAM, A Disintegrin and Metalloprotease; CRC, colorectal cancer; RT-qPCR, quantitative RT-PCR.
|
|
Figure 3. KD of ADAM9 inhibits Wnt activity in HEK293T and SW620 but not HCT116 cells. Cells were transfected with the indicated siRNA and plasmid. A-C, TOP/FOPFLASH luciferase reporter assays were carried out in triplicate with the indicated cell lines, and unpaired t tests were performed to compare Wnt activity. Error bars represent SD. D and E, Western blotting was carried out for cell lysates with the antibodies for total and active β-catenin, as indicated, in SW620 (D) or HCT116 (E) cells. Western blotting was repeated in triplicate to confirm the effects of ADAM9 KD on active β-catenin (see Fig. S3 for images of blots); unpaired t tests were performed for log2FC of protein levels and summarized in graphs (error bars represent SEM). ADAM, A Disintegrin and Metalloprotease; KD, knockdown.
|
|
Figure 4. KD of ADAM9 inhibits Akt activity but differentially affects mTOR signaling in HCT116 and SW620 cells. A-C, HCT116 cells were transfected with control or AD9-1 siRNA, and RT-qPCR was carried out for the indicated genes in three biological replicates. D and E, Western blotting was carried out for cell lysates with the antibodies for the indicated proteins in HCT116 (D) or SW620 (E) cells transfected with control or AD9-1 siRNA. Western blotting was repeated in triplicate to confirm the effects of ADAM9 KD on phospho-S6K and phosphor-Ser473 Akt (see Fig. S4 for images of blots); unpaired t tests were performed for log2FC of protein levels and summarized in graphs (error bars represent SEM). ADAM, A Disintegrin and Metalloprotease; KD, knockdown; RT-qPCR, quantitative RT-PCR.
|
|
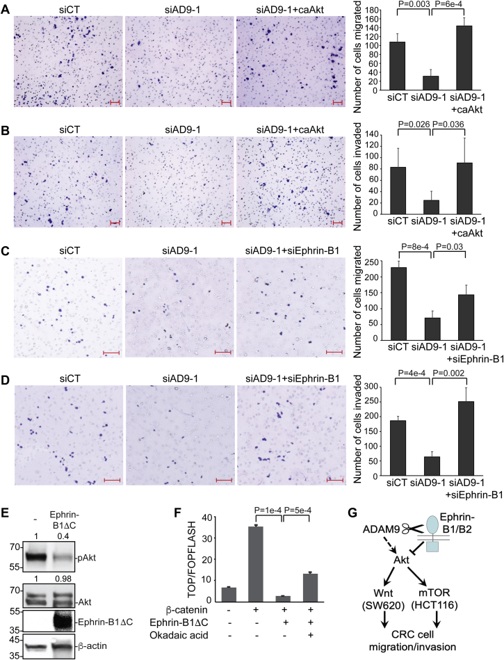
Figure 5. ADAM9 activates Akt, possibly via the ephrin-BâPP2A axis, to promote CRC cell migration and invasion. A-D, SW620 cells were transfected with the indicated siRNA and plasmid, and transwell migration (A and C) and invasion (B and D) assays were performed in triplicate. E, HCT116 cells were transfected with empty vector or a plasmid encoding HA-tagged ephrin-B1ÎC, and Western blotting was carried out using the indicated antibodies (anti-HA for ephrin-B1ÎC). F, HEK293T cells were transfected with the indicated plasmids and treated with 1 μM okadaic acid, and TOP/FOPFLASH assays were carried out for cell lysates obtained for three biological replicates. G, a model for ADAM9 function in CRC migration and invasion. Unpaired t tests were performed in A-D and F; error bars represent SD. The scale bars represent 100 μm. ADAM, A Disintegrin and Metalloprotease; CRC, colorectal cancer; PP2A, protein phosphatase 2A.
|
|
Figure S1 Transfection of HCT116 cells with siAD9-2 inhibits ephrin-B1 shedding. HCT116 cells were transfected with a plasmid encoding N-terminally HA-tagged ephrin-B1 with siControl (CT) or siAD9-2, and western blotting was carried out for conditioned media (CM) or cell lysates (CL) using an anti-HA antibody.
|
|
Figure S2 Transfection of SW620 and HCT116 cells with siAD9-2 inhibits migration and invasion. SW620 or HCT116 cells were transfected with the indicated siRNA, and transwell migration (A) and invasion (B) assays were carried out as described in Experimental procedures. Results of 3 biological replicates for each treatment are summarized on the right, and unpaired t test was performed. Error bars represent standard deviation. Scale bars, 100 μm.
|
|
Figure S3 KD of ADAM9 reduces active b-catenin in SW620 but not HCT116 cells. SW620 (A) and HCT116 (B) cells were transfected with the indicated siRNA, and western blotting was performed for cell lysates using the indicated antibodies. Experiments were carried out in triplicate, and statistics are presented in Fig. 3D and E, respectively.
|
|
Figure S4 Effects of ADAM9 KD on phospho-S6K and phospho-Ser473 Akt in HCT116 and SW620 cells. HCT116 (A and B) and SW620 (C and D) cells were transfected with the indicated siRNA, and western blotting was performed for cell lysates using the indicated antibodies. Experiments were carried out in triplicate, and statistics are presented in Fig. 4D and E, respectively.
|
|
Figure S5 Transfection of HCT116 cells with either siAD9-1 or siAD9-2 inhibits Akt activity.
HCT116 cells were transfected with the indicated siRNA, and western blotting was carried out for cell lysates using the indicated antibodies.
|
|
Figure S6 Overexpression of ADAM9 in HCT116 cells leads to increased migration and invasion, which can be blocked by Akt inhibition. HCT116 cells were transfected with empty pCS2+ vector (Mock) or pCS2+:Adam9, and treated with DMSO (vehicle control) or 12.5 nM of the selective Akt inhibitor MK-2206. Transwell migration (A) and invasion (B) assays were carried out. Results of 3 biological replicates for each treatment are summarized on the right, and unpaired t test was performed. Error bars represent standard deviation. Scale bars, 100 μm.
|
|
Figure S7 The ephrin-B1 siRNAs effectively reduce ephrin-B1 mRNA in SW620 cells.
SW620 cells were transfected with the indicated siRNAs, and RT-qPCR was carried out for ephrin-B1 mRNA. Unpaired t tests were performed for log2FC of mRNA levels obtained for 3 biological replicates, and error bars represent standard error of the mean (SEM).
|
|
Figure S8 Overexpression of ephrin-B1DC in SW620 cells inhibits Akt activity. SW620 cells were transfected with an empty vector or a plasmid encoding HA-tagged ephrin-B1DC, and western blotting was carried out for cell lysates using the indicated antibodies (anti-HA for ephrin-B1DC).
|
|
Figure S9 Overexpression of EphB1DK in SW620 cells enhances Akt and Wnt activities. SW620 cells were transfected with an empty vector or a plasmid encoding HA-tagged EphB1DK, and western blotting (A) or TOP/FOPFLASH luciferase activity assay (B) was carried out for cell lysates. Cells transfected with a plasmid encoding caAkt were used as a positive control in A. Unpaired t test was performed to compare Wnt activity in B, and error bars represent standard deviation.
|
|
Figure 1. ADAM9 cleaves ephrin-B1 and -B2 and can substitute for Xenopus ADAM13 in neural crest induction.A and B, HEK293T cells were transfected with plasmids encoding N-terminally HA-tagged ephrin-B1 (A) or -B2 (B) and C-terminally myc-tagged WT ADAM9 or the E348A mutant, and Western blotting was carried out using the indicated antibodies. Arrowheads point to the shed ectodomain of ephrin-Bs. C and D, HCT116 cells were transfected with the indicated siRNA, and RT-qPCR (C) and Western blotting (D) were carried out for ADAM9 mRNA and protein, respectively. Unpaired t tests were performed for log2FC of mRNA levels obtained for three biological replicates in (C), and error bars represent SEM. E-G, HCT116 (E and G) or SW620 (F) cells were transfected with the indicated siRNA and plasmid, and Western blotting was carried out using an anti-HA (E and F) or phospho-EphB3 (G) antibody. H, two-cell stage Xenopus tropicalis embryos were injected in one blastomere with the indicated MO and mRNA, allowed to develop to stage ∼12.5, and processed for in situ hybridization for snai2. χ2 test was performed for the percentage of normal embryos (n indicates total number of embryos examined). Red asterisks denote the injected side, and arrow indicates the expansion of snai2 expression domain. The scale bar represents 250 μm. CL, cell lysates; CM, conditioned media; CT, control; FC, fold change; M, mature form; P, pro-form (same below). ADAM, A Disintegrin and Metalloprotease; RT-qPCR, quantitative RT-PCR; MO, morpholino.
|
|
Figure 2. ADAM9 mRNA is upregulated in human CRC samples and promotes CRC cell migration and invasion in vitro.A, comparison of ADAM9 transcripts in CRC tissues (T) with matched adjacent normal tissues (N) from individual patients, as measured by RT-qPCR analyses (left). Results of 48 samples are summarized on the right, and Wilcoxon matched-pairs signed rank test was performed. B and C, SW620 or HCT116 cells were transfected with the indicated siRNA, and transwell migration (B) and invasion (C) assays were carried out as described in Experimental procedures. Results of three biological replicates for each treatment are summarized on the right, and unpaired t test was performed. Error bars represent SD. The scale bars represent 100 μm. ADAM, A Disintegrin and Metalloprotease; CRC, colorectal cancer; RT-qPCR, quantitative RT-PCR.
|
|
Figure 3. KD of ADAM9 inhibits Wnt activity in HEK293T and SW620 but not HCT116 cells. Cells were transfected with the indicated siRNA and plasmid. A-C, TOP/FOPFLASH luciferase reporter assays were carried out in triplicate with the indicated cell lines, and unpaired t tests were performed to compare Wnt activity. Error bars represent SD. D and E, Western blotting was carried out for cell lysates with the antibodies for total and active β-catenin, as indicated, in SW620 (D) or HCT116 (E) cells. Western blotting was repeated in triplicate to confirm the effects of ADAM9 KD on active β-catenin (see Fig. S3 for images of blots); unpaired t tests were performed for log2FC of protein levels and summarized in graphs (error bars represent SEM). ADAM, A Disintegrin and Metalloprotease; KD, knockdown.
|
|
Figure 4. KD of ADAM9 inhibits Akt activity but differentially affects mTOR signaling in HCT116 and SW620 cells.A-C, HCT116 cells were transfected with control or AD9-1 siRNA, and RT-qPCR was carried out for the indicated genes in three biological replicates. D and E, Western blotting was carried out for cell lysates with the antibodies for the indicated proteins in HCT116 (D) or SW620 (E) cells transfected with control or AD9-1 siRNA. Western blotting was repeated in triplicate to confirm the effects of ADAM9 KD on phospho-S6K and phosphor-Ser473 Akt (see Fig. S4 for images of blots); unpaired t tests were performed for log2FC of protein levels and summarized in graphs (error bars represent SEM). ADAM, A Disintegrin and Metalloprotease; KD, knockdown; RT-qPCR, quantitative RT-PCR.
|
|
Figure 5. ADAM9 activates Akt, possibly via the ephrin-B–PP2A axis, to promote CRC cell migration and invasion.A-D, SW620 cells were transfected with the indicated siRNA and plasmid, and transwell migration (A and C) and invasion (B and D) assays were performed in triplicate. E, HCT116 cells were transfected with empty vector or a plasmid encoding HA-tagged ephrin-B1ΔC, and Western blotting was carried out using the indicated antibodies (anti-HA for ephrin-B1ΔC). F, HEK293T cells were transfected with the indicated plasmids and treated with 1 μM okadaic acid, and TOP/FOPFLASH assays were carried out for cell lysates obtained for three biological replicates. G, a model for ADAM9 function in CRC migration and invasion. Unpaired t tests were performed in A-D and F; error bars represent SD. The scale bars represent 100 μm. ADAM, A Disintegrin and Metalloprotease; CRC, colorectal cancer; PP2A, protein phosphatase 2A.
|