Click here to close
Hello! We notice that you are using Internet Explorer, which is not supported by Xenbase and may cause the site to display incorrectly.
We suggest using a current version of Chrome,
FireFox, or Safari.
???displayArticle.abstract???
Although toxic effects of microcystins (MCs) in mammals and fish have been extensively studied, the effects of MCs on the immune system and gut microbiota of amphibians have not received sufficient attention. As MCs cause general damage to the vertebrate liver and immune system and trigger an inflammatory response, and the gut microbiota is closely related to host metabolism and immunity, we speculated that MCs can cause changes in the immune system and gut microbiota of amphibians. To verify this, we examined the intestinal and liver injury of Xenopus laevis exposed to different microcystin-leucine-arginine (MC-LR) concentrations and the effects on the gut microbiota through high-throughput sequencing of 16S rDNA of the gut microbiota combined with histopathological analysis, enzyme activity determination, and qRT-PCR. Our results showed that MC-LR caused focal infiltration of inflammatory cells and increased the number of T cells and local congestion and vacuolization in X. laevis liver, but reduced the number, density, height, and regularity of villi. These liver and intestinal injuries became more obvious with an increase in MC-LR concentration. MC-LR significantly decreased the activities of malondialdehyde and alkaline phosphatase and the expression of TGF-β in the liver. Moreover, MC-LR significantly altered the gut microbiota of X. laevis. The relative abundance of Firmicutes and Bacteroidetes in high-concentration MC-LR groups was significantly reduced compared to that in low-concentration MC-LR groups, whereas Fusobacteria was significantly enriched. The metabolic gene composition of the gut microbiota in low-concentration MC-LR (≤5 μg/L) groups was significantly different from that in high-concentration MC-LR (≥20 μg/L) groups. These results deepen our understanding of the toxicity of MCs to aquatic organisms and assessment of the ecological risk of MCs in amphibians.
FIGURE 1. Framework shows the experimental design of the study.
FIGURE 2. Liver microstructural changes of Xenopus laevis exposed to different concentrations of MC-LR. (A–E) Indicate the liver micrographs of Xenopus laevis exposed to 0, 1, 5, 20, and 50 μg/L MC-LR, respectively. Red and blue arrows indicate focal infiltration of inflammatory cells and congestion, respectively.
FIGURE 3. Intestinal microstructural changes of Xenopus laevis exposed to different concentrations of MC-LR. (A–E) Indicate the intestinal micrographs of Xenopus laevis exposed to 0, 1, 5, 20, and 50 μg/L MC-LR, respectively. (F) Intestinal villus height. Green and black arrows indicate the gap between the base and villi and vesicular vacuolization, respectively. Numbers after the letter C in the group names indicate MC-LR concentrations. Different letters above boxes indicate significant differences between the groups (P < 0.05).
FIGURE 4. Changes in inflammatory factor gene expression in Xenopus laevis liver under different MC-LR concentration treatments. (A) TNF-α. (B) IL-8. (C) TGF-β. Numbers after the letter C in the group names indicate MC-LR concentrations. Different letters above the bars indicate significant differences between data.
FIGURE 5. Changes in the gut microbiota composition of Xenopus laevis exposed to different MC-LR concentrations. (A) Principal coordinates analysis profile of the gut microbiota composition. (B) Dominant phyla of the gut microbiota. (C) Significant differences of the dominant phyla of the gut microbiota. (D) Cladogram showed the significantly different taxa of the gut microbiota. Numbers after the letter C in the group names indicate MC-LR concentrations. Different letters above boxes indicate significant differences between the groups (P < 0.05).
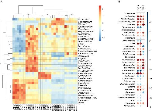
FIGURE 6. Heatmap profile shows significantly different dominant genera between Xenopus laevis gut microbiota with different environmental MC-LR contents (A) and the correlation of these genera with TNF-α, IL-8, and TGF-β (B). *p < 0.05; **p < 0.01; ***p < 0.001.
FIGURE 7. PCA profile based on metabolic characteristics of Xenopus laevis gut microbiota treated with different MC-LR concentrations. Numbers after the letter C in the group names indicate MC-LR concentrations.
Supplementary Figure 1 | Number of T cells in the liver of Xenopus laevis exposed to different MC-LR concentrations. (A–E) Indicate the immunofluorescence liver micrographs of Xenopus laevis exposed to 0, 1, 5, 20, and 50 μg/L MC-LR, respectively. (F) Number of T cells in Xenopus laevis liver. Different letters above boxes indicate significant differences between the groups (P < 0.05).
Supplementary Figure 2 | Changes in the content of MAD (A), GSH (B), CAT (C), and AKP (D) in the liver of Xenopus laevis under different MC-LR treatments. Numbers after the letter C in the group names indicate MC-LR concentrations. Different letters above the bars indicate significant differences between data.
Supplementary Figure 3 | PCA (A) and heatmap (B) profiles showed changes of genes participating in the lipid metabolism. **p < 0.01; ***p < 0.001.
Supplementary Figure 4 | PCA (A) and heatmap (B) profiles showed changes of genes participating in the carbohydrate metabolism. ***p < 0.001.
Supplementary Figure 5 | PCA (A) and heatmap (B) profiles showed changes of genes participating in the energy metabolism. **p < 0.01; ***p < 0.001.
Supplementary Figure 6 | PCA (A) and heatmap (B) profiles showed changes of genes participating in the glycan metabolism. *p < 0.05; ***p < 0.001.
Supplementary Figure 7 | PCA (A) and heatmap (B) profiles showed changes of genes participating in the amino acid metabolism. ***p < 0.001.
Arias,
Genetic fingerprinting of Flavobacterium columnare isolates from cultured fish.
2004, Pubmed
Arias,
Genetic fingerprinting of Flavobacterium columnare isolates from cultured fish.
2004,
Pubmed
Banerjee,
Toxic effects of cyanotoxins in teleost fish: A comprehensive review.
2021,
Pubmed
Binda,
Actinobacteria: A relevant minority for the maintenance of gut homeostasis.
2018,
Pubmed
Bletz,
Amphibian skin microbiota exhibits temporal variation in community structure but stability of predicted Bd-inhibitory function.
2017,
Pubmed
Bradford,
A rapid and sensitive method for the quantitation of microgram quantities of protein utilizing the principle of protein-dye binding.
1976,
Pubmed
Cani,
Metabolic endotoxemia initiates obesity and insulin resistance.
2007,
Pubmed
Cani,
Changes in gut microbiota control inflammation in obese mice through a mechanism involving GLP-2-driven improvement of gut permeability.
2009,
Pubmed
Caporaso,
QIIME allows analysis of high-throughput community sequencing data.
2010,
Pubmed
Chang,
Changes of diet and dominant intestinal microbes in farmland frogs.
2016,
Pubmed
Chen,
TGF-beta 1, IL-10 and IL-4 differentially modulate the cytokine-induced expression of IL-6 and IL-8 in human endothelial cells.
1996,
Pubmed
Chen,
Pathological damage and immunomodulatory effects of zebrafish exposed to microcystin-LR.
2016,
Pubmed
Chen,
Effects of microcystin-LR on gut microflora in different gut regions of mice.
2015,
Pubmed
Chen,
Responses of the Proteome and Metabolome in Livers of Zebrafish Exposed Chronically to Environmentally Relevant Concentrations of Microcystin-LR.
2017,
Pubmed
Chen,
The interactive effects of cytoskeleton disruption and mitochondria dysfunction lead to reproductive toxicity induced by microcystin-LR.
2013,
Pubmed
Chen,
Effect of pure microcystin-LR on activity and transcript level of immune-related enzymes in the white shrimp (Litopenaeus vannamei).
2017,
Pubmed
Christen,
Microcystin-LR induces endoplasmatic reticulum stress and leads to induction of NFκB, interferon-alpha, and tumor necrosis factor-alpha.
2013,
Pubmed
Ding,
Negative impacts of microcystin-LR and glyphosate on zebrafish intestine: Linked with gut microbiota and microRNAs?
2021,
Pubmed
Fawell,
The toxicity of cyanobacterial toxins in the mouse: I microcystin-LR.
1999,
Pubmed
Gavrilović,
Hepatic oxidative stress and neurotoxicity in Pelophylax kl. esculentus frogs: Influence of long-term exposure to a cyanobacterial bloom.
2021,
Pubmed
Gupta,
Comparative toxicity evaluation of cyanobacterial cyclic peptide toxin microcystin variants (LR, RR, YR) in mice.
2003,
Pubmed
Hall,
A novel Ruminococcus gnavus clade enriched in inflammatory bowel disease patients.
2017,
Pubmed
Harke,
A review of the global ecology, genomics, and biogeography of the toxic cyanobacterium, Microcystis spp.
2016,
Pubmed
He,
Prolonged exposure to low-dose microcystin induces nonalcoholic steatohepatitis in mice: a systems toxicology study.
2017,
Pubmed
He,
Microcystin-leucine arginine exposure induced intestinal lipid accumulation and MC-LR efflux disorder in Lithobates catesbeianus tadpoles.
2022,
Pubmed
Ho,
Widespread global increase in intense lake phytoplankton blooms since the 1980s.
2019,
Pubmed
Hooser,
Toxicity of microcystin LR, a cyclic heptapeptide hepatotoxin from Microcystis aeruginosa, to rats and mice.
1989,
Pubmed
Hu,
Monitoring and research of microcystins and environmental factors in a typical artificial freshwater aquaculture pond.
2018,
Pubmed
Huisman,
Cyanobacterial blooms.
2018,
Pubmed
Ito,
First report on the distribution of orally administered microcystin-LR in mouse tissue using an immunostaining method.
2000,
Pubmed
Jia,
Effects of MCLR exposure on sex hormone synthesis and reproduction-related genes expression of testis in male Rana nigromaculata.
2018,
Pubmed
Kist,
Microcystin-LR acute exposure increases AChE activity via transcriptional ache activation in zebrafish (Danio rerio) brain.
2012,
Pubmed
Kostic,
Fusobacterium nucleatum potentiates intestinal tumorigenesis and modulates the tumor-immune microenvironment.
2013,
Pubmed
Kumar,
Intestinal Interleukin-17 Receptor Signaling Mediates Reciprocal Control of the Gut Microbiota and Autoimmune Inflammation.
2016,
Pubmed
Langille,
Predictive functional profiling of microbial communities using 16S rRNA marker gene sequences.
2013,
Pubmed
Li,
Berberine Relieves Metabolic Syndrome in Mice by Inhibiting Liver Inflammation Caused by a High-Fat Diet and Potential Association With Gut Microbiota.
2021,
Pubmed
Li,
Ambient temperature alters body size and gut microbiota of Xenopus tropicalis.
2020,
Pubmed
,
Xenbase
Li,
Renal accumulation and effects of intraperitoneal injection of extracted microcystins in omnivorous crucian carp (Carassius auratus).
2013,
Pubmed
Li,
Hepatotoxicity and immunotoxicity of MC-LR on silver carp.
2019,
Pubmed
Liu,
The role of PP2A-associated proteins and signal pathways in microcystin-LR toxicity.
2015,
Pubmed
Lone,
Microcystin-LR Induced Immunotoxicity in Mammals.
2016,
Pubmed
Magoč,
FLASH: fast length adjustment of short reads to improve genome assemblies.
2011,
Pubmed
Massey,
Exposure routes and health effects of microcystins on animals and humans: A mini-review.
2018,
Pubmed
Michalak,
Record-setting algal bloom in Lake Erie caused by agricultural and meteorological trends consistent with expected future conditions.
2013,
Pubmed
Moreno,
Decomposition of microcystin-LR, microcystin-RR, and microcystin-YR in water samples submitted to in vitro dissolution tests.
2004,
Pubmed
Moreno,
Influence of microcystin-LR on the activity of membrane enzymes in rat intestinal mucosa.
2003,
Pubmed
Munoz-Price,
Acinetobacter infection.
2008,
Pubmed
Ni,
Impacts of algal blooms removal by chitosan-modified soils on zooplankton community in Taihu Lake, China.
2010,
Pubmed
Paerl,
Controlling harmful cyanobacterial blooms in a world experiencing anthropogenic and climatic-induced change.
2011,
Pubmed
Paerl,
Harmful cyanobacterial blooms: causes, consequences, and controls.
2013,
Pubmed
Palikova,
In vivo effects of microcystins and complex cyanobacterial biomass on rats (Rattus norvegicus var. alba): changes in immunological and haematological parameters.
2013,
Pubmed
Papadakis,
Role of cytokines in the pathogenesis of inflammatory bowel disease.
2000,
Pubmed
Parks,
STAMP: statistical analysis of taxonomic and functional profiles.
2014,
Pubmed
Pearson-Leary,
The gut microbiome regulates the increases in depressive-type behaviors and in inflammatory processes in the ventral hippocampus of stress vulnerable rats.
2020,
Pubmed
Petersen,
T cell-mediated regulation of the microbiota protects against obesity.
2019,
Pubmed
Qiao,
Female zebrafish (Danio rerio) are more vulnerable than males to microcystin-LR exposure, without exhibiting estrogenic effects.
2013,
Pubmed
Salvucci,
Patients with mesenchymal tumours and high Fusobacteriales prevalence have worse prognosis in colorectal cancer (CRC).
2022,
Pubmed
Schult,
Gut bacterial dysbiosis and instability is associated with the onset of complications and mortality in COVID-19.
2022,
Pubmed
Segata,
Metagenomic biomarker discovery and explanation.
2011,
Pubmed
Shin,
Proteobacteria: microbial signature of dysbiosis in gut microbiota.
2015,
Pubmed
Spellberg,
Type 1/Type 2 immunity in infectious diseases.
2001,
Pubmed
Strati,
New evidences on the altered gut microbiota in autism spectrum disorders.
2017,
Pubmed
Sun,
Microcystin-LR induces protein phosphatase 2A alteration in a human liver cell line.
2014,
Pubmed
Suomalainen,
Immunostimulants in prevention of columnaris disease of rainbow trout, Oncorhynchus mykiss (Walbaum).
2009,
Pubmed
Svirčev,
Global geographical and historical overview of cyanotoxin distribution and cyanobacterial poisonings.
2019,
Pubmed
Szyszkowicz,
Implications of the gut microbiota in vulnerability to the social avoidance effects of chronic social defeat in male mice.
2017,
Pubmed
Voyles,
Pathogenesis of chytridiomycosis, a cause of catastrophic amphibian declines.
2009,
Pubmed
Walther-António,
Potential contribution of the uterine microbiome in the development of endometrial cancer.
2016,
Pubmed
Wang,
Bacteroides acidifaciens in the gut plays a protective role against CD95-mediated liver injury.
2022,
Pubmed
Wang,
Etiological, epidemiological, and clinical features of acute diarrhea in China.
2021,
Pubmed
Wang,
Factors affecting temporal and spatial variations of microcystins in Gonghu Bay of Lake Taihu, with potential risk of microcystin contamination to human health.
2010,
Pubmed
Wang,
Metabolic switch in energy metabolism mediates the sublethal effects induced by glyphosate-based herbicide on tadpoles of a farmland frog Microhyla fissipes.
2019,
Pubmed
Xiang,
High ecological and human health risks from microcystins in vegetable fields in southern China.
2019,
Pubmed
Xie,
Octylphenol influence growth and development of Rana chensinensis tadpoles via disrupting thyroid function.
2019,
Pubmed
Yamagami,
Immunofluorescence-detected infiltration of CD4+FOXP3+ regulatory T cells is relevant to the prognosis of patients with endometrial cancer.
2011,
Pubmed
Yang,
A complete route for biodegradation of potentially carcinogenic cyanotoxin microcystin-LR in a novel indigenous bacterium.
2020,
Pubmed
Yoshida,
Acute oral toxicity of microcystin-LR, a cyanobacterial hepatotoxin, in mice.
1997,
Pubmed
Zapata,
Ontogeny of the immune system of fish.
2006,
Pubmed
Zhang,
Mitochondrial and endoplasmic reticulum pathways involved in microcystin-LR-induced apoptosis of the testes of male frog (Rana nigromaculata) in vivo.
2013,
Pubmed
Zhang,
Oxidative damage and apoptosis induced by microcystin-LR in the liver of Rana nigromaculata in vivo.
2013,
Pubmed
Zhang,
Long-term effect of heavy-metal pollution on diversity of gastrointestinal microbial community of Bufo raddei.
2016,
Pubmed
Zhang,
Dietary cholesterol drives fatty liver-associated liver cancer by modulating gut microbiota and metabolites.
2021,
Pubmed
Zhang,
Microcystin-LR-induced changes of hepatopancreatic transcriptome, intestinal microbiota, and histopathology of freshwater crayfish (Procambarus clarkii).
2020,
Pubmed
Zhang,
Comprehensive insights into microcystin-LR effects on hepatic lipid metabolism using cross-omics technologies.
2016,
Pubmed
Zhao,
N-acetylcysteine protects against microcystin-LR-induced endoplasmic reticulum stress and germ cell apoptosis in zebrafish testes.
2018,
Pubmed
Zhou,
Mechanisms of microcystin-LR-induced cytoskeletal disruption in animal cells.
2015,
Pubmed
Zuo,
Alterations in Gut Microbiota of Patients With COVID-19 During Time of Hospitalization.
2020,
Pubmed