XB-ART-59128
Biomedicines
2022 May 05;105:. doi: 10.3390/biomedicines10051075.
Show Gene links
Show Anatomy links
Human iPSC Modeling of Genetic Febrile Seizure Reveals Aberrant Molecular and Physiological Features Underlying an Impaired Neuronal Activity.
Scalise S
,
Zannino C
,
Lucchino V
,
Lo Conte M
,
Scaramuzzino L
,
Cifelli P
,
D'Andrea T
,
Martinello K
,
Fucile S
,
Palma E
,
Gambardella A
,
Ruffolo G
,
Cuda G
,
Parrotta EI
.
???displayArticle.abstract???
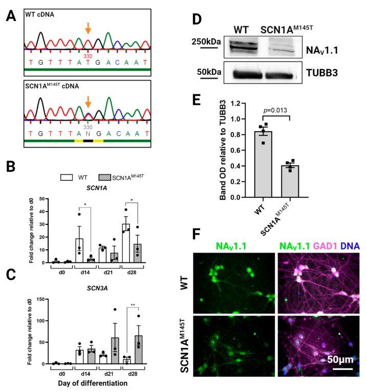
Mutations in SCN1A gene, encoding the voltage-gated sodium channel (VGSC) NaV1.1, are widely recognized as a leading cause of genetic febrile seizures (FS), due to the decrease in the Na+ current density, mainly affecting the inhibitory neuronal transmission. Here, we generated induced pluripotent stem cells (iPSCs)-derived neurons (idNs) from a patient belonging to a genetically well-characterized Italian family, carrying the c.434T > C mutation in SCN1A gene (hereafter SCN1AM145T). A side-by-side comparison of diseased and healthy idNs revealed an overall maturation delay of SCN1AM145T cells. Membranes isolated from both diseased and control idNs were injected into Xenopus oocytes and both GABA and AMPA currents were successfully recorded. Patch-clamp measurements on idNs revealed depolarized action potential for SCN1AM145T, suggesting a reduced excitability. Expression analyses of VGSCs and chloride co-transporters NKCC1 and KCC2 showed a cellular “dysmaturity” of mutated idNs, strengthened by the high expression of SCN3A, a more fetal-like VGSC isoform, and a high NKCC1/KCC2 ratio, in mutated cells. Overall, we provide strong evidence for an intrinsic cellular immaturity, underscoring the role of mutant NaV1.1 in the development of FS. Furthermore, our data are strengthening previous findings obtained using transfected cells and recordings on human slices, demonstrating that diseased idNs represent a powerful tool for personalized therapy and ex vivo drug screening for human epileptic disorders.
???displayArticle.pubmedLink??? 35625812
???displayArticle.pmcLink??? PMC9138645
???displayArticle.link??? Biomedicines
Genes referenced: nav1 scn1a slc12a2 slc12a5
???attribute.lit??? ???displayArticles.show???
References [+] :
Aguilar-Castillo,
Immune Mechanism of Epileptogenesis and Related Therapeutic Strategies.
2022, Pubmed
Aguilar-Castillo, Immune Mechanism of Epileptogenesis and Related Therapeutic Strategies. 2022, Pubmed
Bartolini, Epilepsy and brain channelopathies from infancy to adulthood. 2020, Pubmed
Baxendale, The cognitive costs, contraindications and complications of epilepsy surgery in adults. 2020, Pubmed
Ben-Ari, The GABA excitatory/inhibitory developmental sequence: a personal journey. 2014, Pubmed
Blaesse, Cation-chloride cotransporters and neuronal function. 2009, Pubmed
Camfield, Incidence, prevalence and aetiology of seizures and epilepsy in children. 2015, Pubmed
Cheah, Specific deletion of NaV1.1 sodium channels in inhibitory interneurons causes seizures and premature death in a mouse model of Dravet syndrome. 2012, Pubmed
Chopra, Untangling the dravet syndrome seizure network: the changing face of a rare genetic epilepsy. 2014, Pubmed
Cifelli, Dissecting the Molecular Determinants of GABAA Receptors Current Rundown, a Hallmark of Refractory Human Epilepsy. 2021, Pubmed , Xenbase
Cifelli, Changes in the sensitivity of GABAA current rundown to drug treatments in a model of temporal lobe epilepsy. 2013, Pubmed
Colosimo, Electroclinical features of a family with simple febrile seizures and temporal lobe epilepsy associated with SCN1A loss-of-function mutation. 2007, Pubmed
Coluccio, A Passive Microfluidic Device for Chemotaxis Studies. 2019, Pubmed
Das, Interneuron Dysfunction in a New Mouse Model of SCN1A GEFS. 2021, Pubmed
De Angelis, Establishment and characterization of induced pluripotent stem cells (iPSCs) from central nervous system lupus erythematosus. 2019, Pubmed
Deidda, Reversing excitatory GABAAR signaling restores synaptic plasticity and memory in a mouse model of Down syndrome. 2015, Pubmed
de Tisi, The long-term outcome of adult epilepsy surgery, patterns of seizure remission, and relapse: a cohort study. 2011, Pubmed
Duflocq, Nav1.1 is predominantly expressed in nodes of Ranvier and axon initial segments. 2008, Pubmed
Dutton, Early-life febrile seizures worsen adult phenotypes in Scn1a mutants. 2017, Pubmed
Engel, The current place of epilepsy surgery. 2018, Pubmed
Escayg, A novel SCN1A mutation associated with generalized epilepsy with febrile seizures plus--and prevalence of variants in patients with epilepsy. 2001, Pubmed
Gambardella, Pharmacological modulation in mesial temporal lobe epilepsy: Current status and future perspectives. 2016, Pubmed
Guzzi, A Disposable Passive Microfluidic Device for Cell Culturing. 2020, Pubmed
Hedrich, Impaired action potential initiation in GABAergic interneurons causes hyperexcitable networks in an epileptic mouse model carrying a human Na(V)1.1 mutation. 2014, Pubmed
Heighway, Sodium channel expression and transcript variation in the developing brain of human, Rhesus monkey, and mouse. 2022, Pubmed
Higurashi, A human Dravet syndrome model from patient induced pluripotent stem cells. 2013, Pubmed
Kaila, Cation-chloride cotransporters in neuronal development, plasticity and disease. 2014, Pubmed
Kang, Spatio-temporal transcriptome of the human brain. 2011, Pubmed
Kasperaviciute, Epilepsy, hippocampal sclerosis and febrile seizures linked by common genetic variation around SCN1A. 2013, Pubmed
Koch, A rosette-type, self-renewing human ES cell-derived neural stem cell with potential for in vitro instruction and synaptic integration. 2009, Pubmed
Li, Functional rundown of gamma-aminobutyric acid(A) receptors in human hypothalamic hamartomas. 2011, Pubmed , Xenbase
Liu, Dravet syndrome patient-derived neurons suggest a novel epilepsy mechanism. 2013, Pubmed
Löscher, Animal Models of Seizures and Epilepsy: Past, Present, and Future Role for the Discovery of Antiseizure Drugs. 2017, Pubmed
Löscher, New avenues for anti-epileptic drug discovery and development. 2013, Pubmed
Lucchino, Generation of human induced pluripotent stem cell lines (UNIMGi003-A and UNIMGi004-A) from two Italian siblings affected by Unverricht-Lundborg disease. 2021, Pubmed
Mantegazza, Identification of an Nav1.1 sodium channel (SCN1A) loss-of-function mutation associated with familial simple febrile seizures. 2005, Pubmed
Marini, The genetics of Dravet syndrome. 2011, Pubmed
Mashimo, A missense mutation of the gene encoding voltage-dependent sodium channel (Nav1.1) confers susceptibility to febrile seizures in rats. 2010, Pubmed
Mazzuferi, Enhancement of GABA(A)-current run-down in the hippocampus occurs at the first spontaneous seizure in a model of temporal lobe epilepsy. 2010, Pubmed , Xenbase
Musto, Recent advances in treatment of epilepsy-related sodium channelopathies. 2020, Pubmed
Orban, Functional comparison of induced pluripotent stem cell- and blood-derived GPIIbIIIa deficient platelets. 2015, Pubmed
Palma, Expression of human epileptic temporal lobe neurotransmitter receptors in Xenopus oocytes: An innovative approach to study epilepsy. 2002, Pubmed , Xenbase
Palma, GABA(A)-current rundown of temporal lobe epilepsy is associated with repetitive activation of GABA(A) "phasic" receptors. 2007, Pubmed , Xenbase
Parrotta, Comprehensive proteogenomic analysis of human embryonic and induced pluripotent stem cells. 2019, Pubmed
Parrotta, Stem Cells: The Game Changers of Human Cardiac Disease Modelling and Regenerative Medicine. 2019, Pubmed
Pelkonen, A modular brain-on-a-chip for modelling epileptic seizures with functionally connected human neuronal networks. 2020, Pubmed
Pitkänen, Advances in the development of biomarkers for epilepsy. 2016, Pubmed
Ragozzino, Rundown of GABA type A receptors is a dysfunction associated with human drug-resistant mesial temporal lobe epilepsy. 2005, Pubmed , Xenbase
Rahmati, Chloride Homeostasis in Neurons With Special Emphasis on the Olivocerebellar System: Differential Roles for Transporters and Channels. 2018, Pubmed
Ruffolo, A novel GABAergic dysfunction in human Dravet syndrome. 2018, Pubmed , Xenbase
Ruffolo, Functional aspects of early brain development are preserved in tuberous sclerosis complex (TSC) epileptogenic lesions. 2016, Pubmed , Xenbase
Ruffolo, A novel action of lacosamide on GABAA currents sets the ground for a synergic interaction with levetiracetam in treatment of epilepsy. 2018, Pubmed , Xenbase
Ruffolo, Modulation of GABAergic dysfunction due to SCN1A mutation linked to Hippocampal Sclerosis. 2020, Pubmed
Saghazadeh, Genetic background of febrile seizures. 2014, Pubmed
Scalise, Generation of iPSC lines from two patients affected by febrile seizure due to inherited missense mutation in SCN1A gene. 2020, Pubmed
Scheffer, Dravet syndrome or genetic (generalized) epilepsy with febrile seizures plus? 2009, Pubmed
Scheffer, SCN1A-related phenotypes: Epilepsy and beyond. 2019, Pubmed
Schindelin, Fiji: an open-source platform for biological-image analysis. 2012, Pubmed
Schulte, Chloride transporters and GABA polarity in developmental, neurological and psychiatric conditions. 2018, Pubmed
Smith, Sodium Channel SCN3A (NaV1.3) Regulation of Human Cerebral Cortical Folding and Oral Motor Development. 2018, Pubmed
Stern, Impaired intracortical inhibition demonstrated in vivo in people with Dravet syndrome. 2017, Pubmed
Sun, Direct Induction and Functional Maturation of Forebrain GABAergic Neurons from Human Pluripotent Stem Cells. 2016, Pubmed
Sun, A deleterious Nav1.1 mutation selectively impairs telencephalic inhibitory neurons derived from Dravet Syndrome patients. 2016, Pubmed
Tang, KCC2 rescues functional deficits in human neurons derived from patients with Rett syndrome. 2016, Pubmed
Tang, A BAC transgenic mouse model reveals neuron subtype-specific effects of a Generalized Epilepsy with Febrile Seizures Plus (GEFS+) mutation. 2009, Pubmed
Tidball, Variant-specific changes in persistent or resurgent sodium current in SCN8A-related epilepsy patient-derived neurons. 2020, Pubmed
Vatine, Human iPSC-Derived Blood-Brain Barrier Chips Enable Disease Modeling and Personalized Medicine Applications. 2019, Pubmed
Whitaker, Comparative distribution of voltage-gated sodium channel proteins in human brain. 2001, Pubmed
Yu, Reduced sodium current in GABAergic interneurons in a mouse model of severe myoclonic epilepsy in infancy. 2006, Pubmed
