XB-ART-59112
Acta Neuropathol
2022 Jul 21;1441:81-106. doi: 10.1007/s00401-022-02437-0.
Show Gene links
Show Anatomy links
Trafficking of the glutamate transporter is impaired in LRRK2-related Parkinson's disease.
Iovino L
,
Giusti V
,
Pischedda F
,
Giusto E
,
Plotegher N
,
Marte A
,
Battisti I
,
Di Iacovo A
,
Marku A
,
Piccoli G
,
Bandopadhyay R
,
Perego C
,
Bonifacino T
,
Bonanno G
,
Roseti C
,
Bossi E
,
Arrigoni G
,
Bubacco L
,
Greggio E
,
Hilfiker S
,
Civiero L
.
???displayArticle.abstract???
The Excitatory Amino Acid Transporter 2 (EAAT2) accounts for 80% of brain glutamate clearance and is mainly expressed in astrocytic perisynaptic processes. EAAT2 function is finely regulated by endocytic events, recycling to the plasma membrane and degradation. Noteworthy, deficits in EAAT2 have been associated with neuronal excitotoxicity and neurodegeneration. In this study, we show that EAAT2 trafficking is impaired by the leucine-rich repeat kinase 2 (LRRK2) pathogenic variant G2019S, a common cause of late-onset familial Parkinson's disease (PD). In LRRK2 G2019S human brains and experimental animal models, EAAT2 protein levels are significantly decreased, which is associated with elevated gliosis. The decreased expression of the transporter correlates with its reduced functionality in mouse LRRK2 G2019S purified astrocytic terminals and in Xenopus laevis oocytes expressing human LRRK2 G2019S. In LRRK2 G2019S knock-in mouse brain, the correct surface localization of the endogenous transporter is impaired, resulting in its interaction with a plethora of endo-vesicular proteins. Mechanistically, we report that pathogenic LRRK2 kinase activity delays the recycling of the transporter to the plasma membrane via Rabs inactivation, causing its intracellular re-localization and degradation. Taken together, our results demonstrate that pathogenic LRRK2 interferes with the physiology of EAAT2, pointing to extracellular glutamate overload as a possible contributor to neurodegeneration in PD.
???displayArticle.pubmedLink??? 35596783
???displayArticle.pmcLink??? PMC9217889
???displayArticle.link??? Acta Neuropathol
???displayArticle.grants??? [+]
GR-2016-02363461 Italian Ministry of Health
Species referenced: Xenopus laevis
Genes referenced: lamp1 lrrk2 mhc2-dab rab10 rab11a rab8a slc1a2 slc1a3
???displayArticle.antibodies??? Eaat2 Ab1
???displayArticle.disOnts??? late onset Parkinson's disease
???displayArticle.omims??? PARKINSON DISEASE, LATE-ONSET; PD
???attribute.lit??? ???displayArticles.show???
|
|
Fig. 1. EAAT2 levels are decreased in human LRRK2 G2019S brains. a Western blot analysis of human LRRK2 G2019S caudate and putamen lysates and healthy controls using anti-EAAT2, anti-GS, and anti-GFAP antibodies; bd relative quantification of band intensity was performed using ImageJ and normalized to the housekeeping protein GAPDH (n=5 age-matched control samples and n=4 LRRK2 G2019S caudate and putamen samples); e representative double-labeling images for EAAT2 (green) and GFAP (red) in LRRK2 G2019S human caudate and putamen and age-matched control; scale bar 50 m, insets 20 m; f representative images of DAB-immunostaining for GFAP in LRRK2 G2019S human caudate and putamen and age-matched control; scale bar 25 m, insets 10 m; arrowheads in (e and f) indicate the presence of GFAP-positive cells. Statistical analysis in (b) was performed using MannWhitney test and in (c, d) using unpaired T test. |
|
|
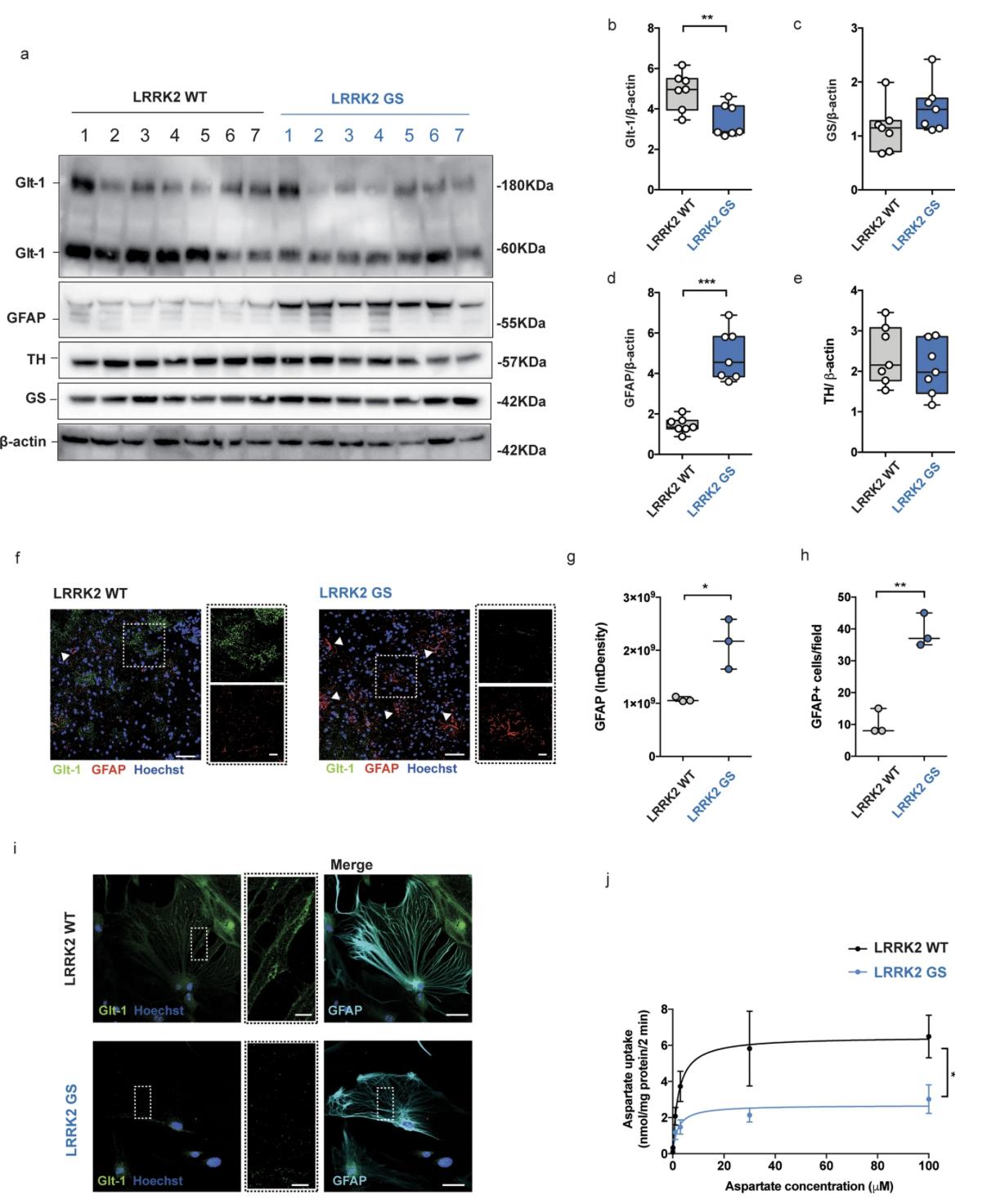
Fig. 2. Glutamate transporter is downregulated in the striatum of LRRK2 G2019S mice. a Western blot analysis of LRRK2 WT and LRRK2 G2019S striatal lysates using anti-Glt-1, anti-GS, anti-GFAP, and anti-TH antibodies; be relative quantification of band intensity was performed using ImageJ and normalized to -actin (n=7 striatal samples for both LRRK2 WT and LRRK2 G2019S 4-month-old mice); f representative confocal double-labeling images for Glt-1 (green) and GFAP (red) in LRRK2 WT and G2019S striatal slices; scale bar 50 m, insets 20 m; g quantification of GFAP IntDen and GFAP+ cells (h) in the dorsal striatum of LRRK2 WT and G2019S mice. Three different fields per animal were collected, n=3 animals for each genotype; i representative confocal images of the cellular distribution of the endogenous Glt-1 (green) in primary striatal astrocytes stained for GFAP (cyan) derived from LRRK2 WT and LRRK2 G2019S mice treated with dbcAMP (500 M) for 10 days; scale bars 20 m, inserts 5 m; j striatal gliosomes from LRRK2 WT and LRRK2 G2019S 4-month-old mice were exposed for 2 min at 37 C to increasing concentration of [3H]D-Asp (0.03, 0.1, 1, 3, 30, and 100 M) in the presence of 10 M UCPH to exclude [3H]D-Asp uptake by Glast. The specific [3H]D-Asp uptake is expressed as nmol/mg protein/2 min; the kinetic parameters Vmax and Km were obtained by fitting data with the MichaelisMenten equation (n=4 independent experiments for each group). Statistical analysis in (b, e, h, and j) was performed using unpaired T test; statistical analysis in g was performed using MannWhitney test. |
|
|
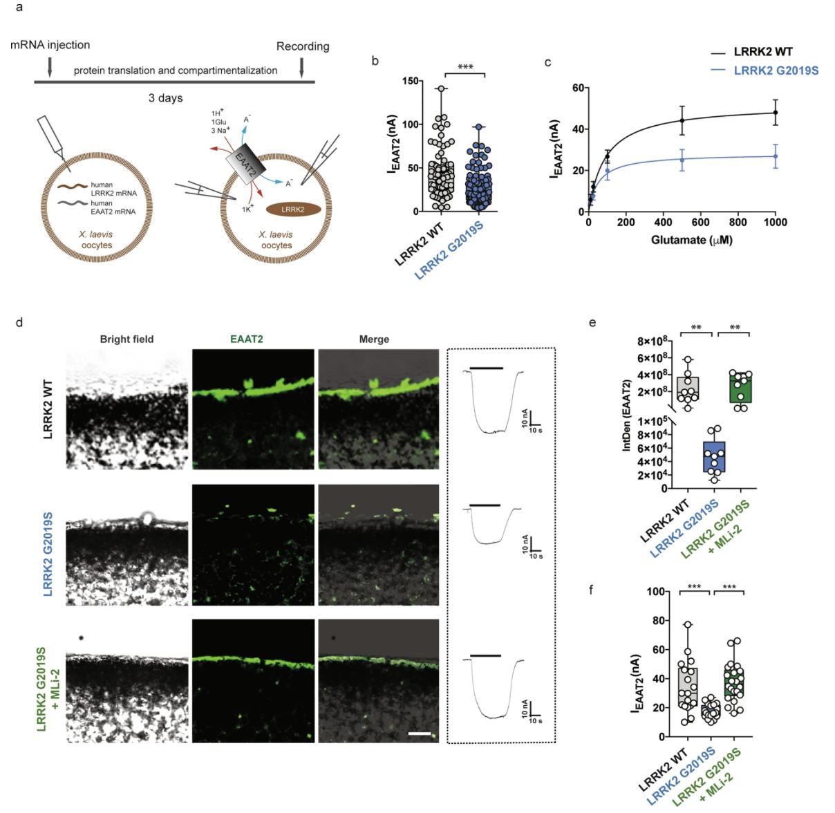
Fig. 3. LRRK2 G2019S alters EAAT2 electrophysiological properties. a Schematic outline of the experimental setup. Oocytes were co-injected with mRNA of EAAT2 and human LRRK2 (WT or G2019S) and glutamate transport-associated currents were recorded using the two-electrode voltage-clamp technique; b the bar graph represents current amplitudes elicited in oocytes co-expressing EAAT2 and LRRK2 WT (n=79 oocytes, 12 frogs) or G2019S (n=122 oocytes, 12 frogs). Glutamate application was at 1 mM and the holding potential at60 mV; c transport-associated currents in oocytes co-expressing EAAT2 and LRRK2 WT or G2019S as a function of glutamate concentration. The kinetic parameters Imax and aKm were obtained by fitting data with the MichaelisMenten equation (n=6 oocytes; 2 frogs); d representative bright-field (left column) or fluorescence (middle column, merge on the right column) images of oocyte slices co-expressing EAAT2 (green) and LRRK2 WT or G2019S, with or without 90 min MLi-2 (200 nM) treatment; scale bar 20 m. Representative traces of the recorded transport current in all the three groups are shown on the right; e quantitative analysis of the IntDen of the EAAT2 signal at the oocyte membrane was performed in three different fields for each oocyte; n=3 oocytes for each group; f the bar graph represents current amplitudes elicited in oocytes co-expressing EAAT2 and LRRK2 WT (n=18 oocytes, 6 frogs), G2019S (n=22 oocytes, 6 frogs), or G2019S+MLi-2 (n=22 oocytes, 6 frogs). Statistical analysis in b was performed using MannWhitney test, in e using one-way ANOVA test (F=8.891, P=0.001) followed by Tukeys multiple comparison test. Statistical analysis in (f) was performed using unpaired T test to compare EAAT2+LRRK2 WT to EAAT2+G2019S-injected oocytes and with paired T test to compare EAAT2+G2019S oocytes before and after LRRK2 inhibition. |
|
|
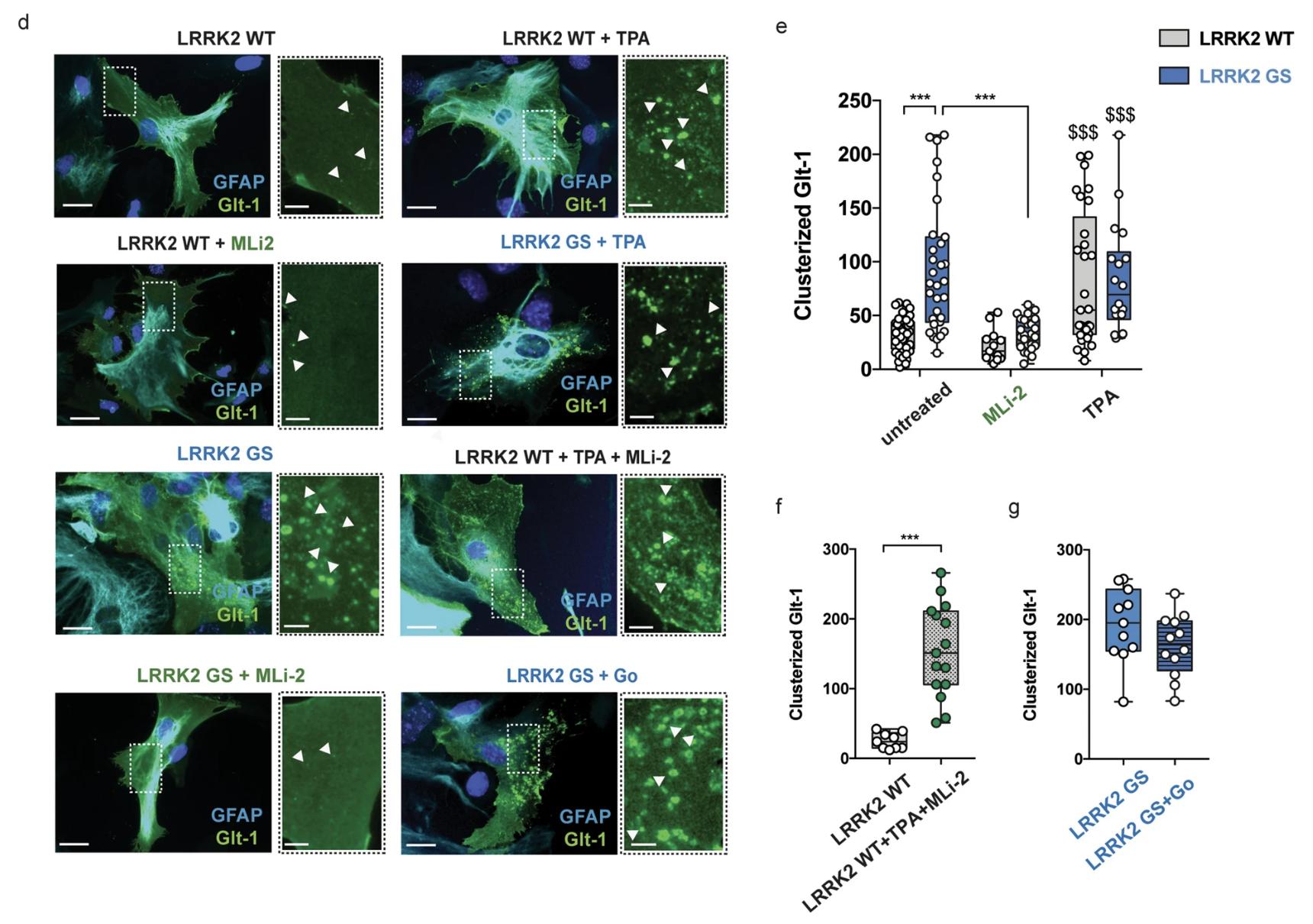
Fig. 4. [panels a,b,c] Astroglial Glt-1 is mislocalized in the presence of LRRK2 G2019S mutation. a Representative TIRFM images of Glt-1 localization in LRRK2 WT and LRRK2 G2019S astrocytes (untreated or treated with MLi-2) transfected with GFP-Glt1 (gray) and stained with GFAP (cyan). Scale bar 20 m; insets 10 m; b) quantification of the GFP-Glt-1 mean fluorescence performed in TIRFM images (n=25 cells from LRRK2 WT, n=16 cells from LRRK2 WT+MLi-2; n=30 cells from LRRK2 GS and n=31 cells from LRRK2 GS+MLi-2, experiments performed at least in triple); c schematic representation of TPA and Go 6976 effects on PKC activity; |
|
|
Fig. 4. [panels d, e, f, g) Astroglial Glt-1 is mislocalized in the presence of LRRK2 G2019S mutation. [continued] d representative epifluorescence images of Glt-1 intracellular clusters in LRRK2 WT and LRRK2 G2019S astrocytes transfected with Flag-Glt-1 (green) and stained with GFAP (cyan) under basal condition and after pharmacological treatment; Scale bar 20 m, insets 5 m; e quantification of the number of Glt-1-positive clusters per cell in LRRK2 WT and G2019S astrocytes under basal condition and after pharmacological treatment using LRRK2 inhibitor MLi-2 (90 min) and the PKC activator TPA (20 min). Number of cells analyzed: LRRK2 WT (n=40 cells), LRRK2 WT+MLi-2 (n=13 cells), LRRK2 G2019S (n=31 cells), LRRK2 G2019S+MLi-2 (n=26 cells), LRRK2 WT+TPA (n=29 cells), and LRRK2 G2019S+TPA (n=18 cells); f quantification of the number of Glt-1-positive clusters per cell under basal condition and after pharmacological co-treatment with TPA and Mli-2 in LRRK2 WT astrocytes. Number of cells analyzed: LRRK2 WT (n=9 cells) and WT+TPA+MLI-2 (n=15 cells); g quantification of the number of Glt-1-positive clusters per cell under basal condition and after pharmacological treatment with the PKC inhibitor Go 6976 in LRRK2 G2019S astrocytes. Number cells analyzed: LRRK2 GS (n=11 cells) and LRRK2 GS+Go (n=12 cells). Experiments performed at least in triple. Three cells were analyzed for each independent cell culture. Statistical analysis in (b and e) was performed using two-way ANOVA (b treatment F=0.06 and p=0.06; genotypes F=53.01 and p<0.0001; e treatment: F=16.53 and p<0.0001; genotypes F=10.67 and p=0.001) test followed by Tukeys multiple comparisons test. ($ vs LRRK2 WT and * versus LRRK2 G2019S). Statistical analysis in (f and g) was performed using unpaired T test. |
|
|
Fig. 5. [panels a-g] LRRK2 G2019S enhances Glt-1 accumulation in Rab4-positive organelles. a Representative z-stack confocal images of primary astrocytes from LRRK2 WT and LRRK2 G2019S mice transfected with Flag-Glt-1 and GFP-Lamp1, GFP-Rab11, or GFP-Rab4 under basal conditions or upon treatment with MLi-2 inhibitor. Insets show Lamp1-, Rab11-, or Rab4-positive area and the localization of Glt-1 in the indicated ROIs. Scale bars: 20 m; insets 5 m; b, c quantitative analysis of Lamp1 IntDen (n=14 cells for LRRK2 WT, n=11 cells for LRRK2 GS and n=7 cells for LRRK2 GS+MLi2, experiments performed at least in triple) and of the Pearsons correlation coefficient of Glt-1 co-localizing with the Lamp1-positive compartment (n=14 cells for LRRK2 WT, n=12 cells for LRRK2 GS and n=8 cells for LRRK2 GS+MLi2, experiments performed at least in triple); de quantitative analysis of Rab11 IntDen (n=12 cells for LRRK2 WT, n=10 cells for LRRK2 GS and n=9 cells for LRRK2 GS+MLi2, experiments performed at least in triple) and of the Pearsons correlation coefficient of Glt-1 co-localizing with the Rab11-positive compartment (n=12 cells for LRRK2 WT, n=12 cells for LRRK2 GS and n=10 cells for LRRK2 GS+MLi2, experiments performed at least in triple); f, g Quantitative analysis of Rab4 IntDen (n=11 cells for LRRK2 WT, n=9 cells for LRRK2 GS and n=9 cells for LRRK2 GS+MLi2, experiments performed at least in triple) and of the Pearsons correlation coefficient of Glt-1 co-localizing with the Rab4-positive vesicles (n=13 cells for LRRK2 WT, n=13 cells for LRRK2 GS and n=9 cells for LRRK2 GS+MLi2, experiments performed at least in triple). |
|
|
Fig. 5. [panels h-l]. LRRK2 G2019S enhances Glt-1 accumulation in Rab4-positive organelles. h Representative TEM images of LRRK2 WT and G2019S endosomal-like structures (yellow arrowheads) in primary striatal astrocytes transfected with GFP-Rab4 and Flag-Glt-1 (scale bars: 5 m; insets: scale bars: 500 nm); i Quantification of the area of endosomal-like structures (n=5 cells analyzed for each group, ten independent fields were analyzed for quantification). jl Representative z-stack confocal images of coronal organotypic LRRK2 WT, LRRK2 G2019S, and LRRK2 G2019S treated with MLi-2 slices transfected with the GFP-Rab4 plasmid and stained for the endogenous proteins Glt-1 (red) and GFAP (magenta). Insets show Rab4-positive area and the localization of Glt-1 in the indicated ROIs. Scale bars: 20 m; insets 2 m; Statistical analysis in b-g was performed using one-way ANOVA test (b) F=3.77 and p=0.04; c F=0.36 and p=0.69, d F=0.53 and p=0.59, e F=2.77 and p=0.08, f F=1.76 and p=0.19, and g F=19.04 and p<0.0001) followed by Tukeys multiple comparison test. Statistical analysis in i was performed using unpaired t tests. |
|
|
Fig. 6. LRRK2 G2019S mutation enhances Rab4-positive organelles dimension via Rab8A and Rab10 phosphorylation. a Western blot analysis of extracts from primary striatal astrocyte cultures from LRRK2 WT, LRRK2 G2019S mice with or without MLi-2 treatment, and blotted with the following antibodies: anti-pS1292 LRRK2, anti-pS935 LRRK2, anti-total LRRK2, anti-p73T Rab10, anti-total Rab10, anti-p72T Rab8A, and anti-total Rab8A antibodies; b, d Representative z-stack confocal images of primary astrocytes from LRRK2 WT and LRRK2 G2019S mice transfected with GFP-Rab4 and Rab8A WT/QL or Rab10 WT/QL. Insets show the area of the Rab4-positive structures. Scale bars: 20 m; insets 1 m; c, e Quantification of Rab4-positive vesicle area in primary astrocytes from LRRK2 WT and LRRK2 G2019S mice transfected with GFP-Rab4 and Rab8A WT/QL or Rab10 WT/QL; at least n=6 cells have been analyzed for each experimental group and the experiments have been performed in triple. Statistical analysis in c was performed using the one-way ANOVA test (F=17.58 and p<0.0001) followed by Tukeys multiple comparisons test; Statistical analysis in e was performed using KruskalWallis test (p=0.0006) followed by Dunns multiple comparisons test. |
|
|
Fig. 7. [a-d] G2019S pathogenic LRRK2 mutation impacts on Glt-1 recycling and turnover. a Representative confocal images of primary striatal LRRK2 WT and G2019S astrocytes under basal conditions and treated with the recycling blocker Monensin (35 M, 40 min). Insets show the Rab4-positive area and the localization of Glt-1 in the indicated ROIs. Scale bars: 20 m; insets 5 m; b quantitative analysis of the Pearsons correlation coefficient of Glt-1 co-localizing with the Rab4-positive compartment; n=8 cells for LRRK2 WT, n=13 cells for LRRK2 WT+Monensin, n=9 cells for LRRK2 G2019S and n=12 cells for LRRK2 G2019S+Monensin, experiments performed at least in triple; c Representative z-stack confocal images of primary LRRK2 WT and G2019S (with or without MLi-2) striatal astrocytes transfected with Flag-Glt-1 (red) and GFP-Rab4 (green). The insets show Rab4-positive area and the localization of Glt-1 in these ROIs; scale bar 20 m; insets 5 m; d quantitative analysis of the Pearsons correlation coefficient of Glt-1 co-localizing with the Rab4-positive compartment in the four selected experimental time points. At least n=6 cells have been analyzed for each experimental group and the experiments have been performed in triple; |
|
|
Fig. 7. [e-i] G2019S pathogenic LRRK2 mutation impacts on Glt-1 recycling and turnover. e representative z-stack confocal images of primary striatal LRRK2 G2019S astrocytes transfected with GFP-Rab4 and Flag-Glt-1 (red) and labeled for endogenous Lamp1 (far red, pseudocolored in blue). Insets show Rab4- and Lamp1-positive area and the localization of Glt-1 in these ROIs. Scale bar 20 m; insets 5 m; f Quantitative analysis of the Pearsons correlation coefficient of Glt-1 co-localizing with the Rab4-positive vesicles in LRRK2 G2019S astrocytes under basal conditions (n=15 cells) or upon MG132 (n=15 cells) or Bafilomycin application (n=13 cells); g quantitative analysis of the Pearsons Correlation Coefficient of Glt-1 co-localizing with the Lamp1-positive structures in LRRK2 G2019S astrocytes under basal conditions (n=15 cells) or upon MG132 (n=15 cells) or Bafilomycin (n=13 cells) application; experiments performed at least in triple; h Quantitative analysis of Glt-1 IntDen in LRRK2 G2019S astrocytes, under basal condition or after application of MG132 or Bafilomycin A1 (n=15 cells for untreated LRRK2 GS, n=16 cells for LRRK2 GS+MG132 and n=13 LRRK2 GS+Bafilomycin; experiments performed at least in triple); i schematic representation of Glt-1 trafficking in LRRK2 WT and LRRK2 G2019S astrocytes. Statistical analysis in b was performed using two-way ANOVA test (treatment: F=12.86 and p=0.0009; Genotypes F=4.672 and p=0.03) followed by Tukeys multiple comparisons test; statistical analysis in d was performed using two-way ANOVA test (treatment: F=16.17 and p<0.0001; group: F=13.87 and p<0.0001) followed by Tukeys multiple comparison test; statistical analysis in (fh) was performed using one-way ANOVA test (f F=6.68 and p=0.003); g F=12.07 and p<0.0001; h F=5.79 and p=0.006) followed by Tukeys multiple comparisons test (*LRRK2 WT vs LRRK2 G2019S, #LRRK2 G2019S vs LRRK2 G2019S+MLi-2) |
References [+] :
Al Awabdh,
Neuronal activity mediated regulation of glutamate transporter GLT-1 surface diffusion in rat astrocytes in dissociated and slice cultures.
2016, Pubmed
Al Awabdh, Neuronal activity mediated regulation of glutamate transporter GLT-1 surface diffusion in rat astrocytes in dissociated and slice cultures. 2016, Pubmed
Armstrong, Diagnosis and Treatment of Parkinson Disease: A Review. 2020, Pubmed
Bedford, LRRK2 Regulates Voltage-Gated Calcium Channel Function. 2016, Pubmed
Booth, The Role of Astrocyte Dysfunction in Parkinson's Disease Pathogenesis. 2017, Pubmed
Bossi, Exogenous protein expression in Xenopus oocytes: basic procedures. 2007, Pubmed , Xenbase
Carney, Proteomic analysis of gliosomes from mouse brain: identification and investigation of glial membrane proteins. 2014, Pubmed
Chen, Pathway-specific dysregulation of striatal excitatory synapses by LRRK2 mutations. 2020, Pubmed
Chen, The glutamate transporter GLT1a is expressed in excitatory axon terminals of mature hippocampal neurons. 2004, Pubmed
Chotibut, Ceftriaxone increases glutamate uptake and reduces striatal tyrosine hydroxylase loss in 6-OHDA Parkinson's model. 2014, Pubmed
Chung, Downregulation of glial glutamate transporters after dopamine denervation in the striatum of 6-hydroxydopamine-lesioned rats. 2008, Pubmed
Creed, Basal and Evoked Neurotransmitter Levels in Parkin, DJ-1, PINK1 and LRRK2 Knockout Rat Striatum. 2019, Pubmed
D'Amico, The surface density of the glutamate transporter EAAC1 is controlled by interactions with PDZK1 and AP2 adaptor complexes. 2010, Pubmed
Danbolt, Neuronal vs glial glutamate uptake: Resolving the conundrum. 2016, Pubmed
Deweerdt, Parkinson's disease: 4 big questions. 2016, Pubmed
Erichsen, Structure-activity relationship study of first selective inhibitor of excitatory amino acid transporter subtype 1: 2-Amino-4-(4-methoxyphenyl)-7-(naphthalen-1-yl)-5-oxo-5,6,7,8-tetrahydro-4H-chromene-3-carbonitrile (UCPH-101). 2010, Pubmed
Fan, Interrogating Parkinson's disease LRRK2 kinase pathway activity by assessing Rab10 phosphorylation in human neutrophils. 2018, Pubmed
Fermie, Single organelle dynamics linked to 3D structure by correlative live-cell imaging and 3D electron microscopy. 2018, Pubmed
Figura, Serum amino acid profile in patients with Parkinson's disease. 2018, Pubmed
Flores-Cuadrado, Astrogliosis and sexually dimorphic neurodegeneration and microgliosis in the olfactory bulb in Parkinson's disease. 2021, Pubmed
Furness, A quantitative assessment of glutamate uptake into hippocampal synaptic terminals and astrocytes: new insights into a neuronal role for excitatory amino acid transporter 2 (EAAT2). 2008, Pubmed
García-Tardón, Protein kinase C (PKC)-promoted endocytosis of glutamate transporter GLT-1 requires ubiquitin ligase Nedd4-2-dependent ubiquitination but not phosphorylation. 2012, Pubmed , Xenbase
Genda, Co-compartmentalization of the astroglial glutamate transporter, GLT-1, with glycolytic enzymes and mitochondria. 2011, Pubmed
Gendreau, A trimeric quaternary structure is conserved in bacterial and human glutamate transporters. 2004, Pubmed , Xenbase
Gómez-Suaga, Leucine-rich repeat kinase 2 regulates autophagy through a calcium-dependent pathway involving NAADP. 2012, Pubmed
González, Evidence that protein kinase Calpha interacts with and regulates the glial glutamate transporter GLT-1. 2005, Pubmed
González-González, PKC-dependent endocytosis of the GLT1 glutamate transporter depends on ubiquitylation of lysines located in a C-terminal cluster. 2008, Pubmed
Gröger, Dopamine reduction in the substantia nigra of Parkinson's disease patients confirmed by in vivo magnetic resonance spectroscopic imaging. 2014, Pubmed
Gu, Astrocytic expression of Parkinson's disease-related A53T alpha-synuclein causes neurodegeneration in mice. 2010, Pubmed
Haroon, Inflammation, Glutamate, and Glia: A Trio of Trouble in Mood Disorders. 2017, Pubmed
Hirsch, Neuroinflammation in Parkinson's disease. 2012, Pubmed
Hur, LRRK2 and membrane trafficking: nexus of Parkinson's disease. 2019, Pubmed
Iannotta, Divergent Effects of G2019S and R1441C LRRK2 Mutations on LRRK2 and Rab10 Phosphorylations in Mouse Tissues. 2020, Pubmed
Iovino, Glutamate-induced excitotoxicity in Parkinson's disease: The role of glial cells. 2020, Pubmed
Iwaki, Genetic risk of Parkinson disease and progression:: An analysis of 13 longitudinal cohorts. 2019, Pubmed
Iwasaki, Increased plasma concentrations of aspartate, glutamate and glycine in Parkinson's disease. 1992, Pubmed
Jensen, Multiplex imaging relates quantal glutamate release to presynaptic Ca2+ homeostasis at multiple synapses in situ. 2019, Pubmed
Kim, DJ-1 deficiency impairs glutamate uptake into astrocytes via the regulation of flotillin-1 and caveolin-1 expression. 2016, Pubmed
Klumperman, The complex ultrastructure of the endolysosomal system. 2014, Pubmed
Lara Ordónez, RAB8, RAB10 and RILPL1 contribute to both LRRK2 kinase-mediated centrosomal cohesion and ciliogenesis deficits. 2019, Pubmed
Lis, Development of phospho-specific Rab protein antibodies to monitor in vivo activity of the LRRK2 Parkinson's disease kinase. 2018, Pubmed
Longo, Genetic and pharmacological evidence that G2019S LRRK2 confers a hyperkinetic phenotype, resistant to motor decline associated with aging. 2014, Pubmed
Longo, Age-dependent dopamine transporter dysfunction and Serine129 phospho-α-synuclein overload in G2019S LRRK2 mice. 2017, Pubmed
Madero-Pérez, Parkinson disease-associated mutations in LRRK2 cause centrosomal defects via Rab8a phosphorylation. 2018, Pubmed
Malik, Excitatory Amino Acid Transporters in Physiology and Disorders of the Central Nervous System. 2019, Pubmed
Mamais, Divergent α-synuclein solubility and aggregation properties in G2019S LRRK2 Parkinson's disease brains with Lewy Body pathology compared to idiopathic cases. 2013, Pubmed
Martinez-Lozada, Transcriptional Regulation of Glutamate Transporters: From Extracellular Signals to Transcription Factors. 2016, Pubmed
Martínez-Villarreal, Cell surface turnover of the glutamate transporter GLT-1 is mediated by ubiquitination/deubiquitination. 2012, Pubmed
Matikainen-Ankney, Parkinson's Disease-Linked LRRK2-G2019S Mutation Alters Synaptic Plasticity and Promotes Resilience to Chronic Social Stress in Young Adulthood. 2018, Pubmed
Matikainen-Ankney, Altered Development of Synapse Structure and Function in Striatum Caused by Parkinson's Disease-Linked LRRK2-G2019S Mutation. 2016, Pubmed
McGeer, Glial reactions in Parkinson's disease. 2008, Pubmed
Meabon, Differential expression of the glutamate transporter GLT-1 in pancreas. 2012, Pubmed
Melone, Heterogeneity of Astrocytic and Neuronal GLT-1 at Cortical Excitatory Synapses, as Revealed by its Colocalization With Na+/K+-ATPase α Isoforms. 2019, Pubmed
Miklossy, LRRK2 expression in normal and pathologic human brain and in human cell lines. 2006, Pubmed
Milanese, In vitro activation of GAT1 transporters expressed in spinal cord gliosomes stimulates glutamate release that is abnormally elevated in the SOD1/G93A(+) mouse model of amyotrophic lateral sclerosis. 2010, Pubmed
Morales, The astrocytic response to the dopaminergic denervation of the striatum. 2016, Pubmed
Murphy-Royal, Astroglial glutamate transporters in the brain: Regulating neurotransmitter homeostasis and synaptic transmission. 2017, Pubmed
Murphy-Royal, Surface diffusion of astrocytic glutamate transporters shapes synaptic transmission. 2015, Pubmed
Nakamura, Uptake of transmitter amino acids by glial plasmalemmal vesicles from different regions of rat central nervous system. 1994, Pubmed
O'Gorman Tuura, Beyond Dopamine: GABA, Glutamate, and the Axial Symptoms of Parkinson Disease. 2018, Pubmed
Padmanabhan, An Assessment of LRRK2 Serine 935 Phosphorylation in Human Peripheral Blood Mononuclear Cells in Idiopathic Parkinson's Disease and G2019S LRRK2 Cohorts. 2020, Pubmed
Paluzzi, Adult astroglia is competent for Na+/Ca2+ exchanger-operated exocytotic glutamate release triggered by mild depolarization. 2007, Pubmed
Perego, The GLT-1 and GLAST glutamate transporters are expressed on morphologically distinct astrocytes and regulated by neuronal activity in primary hippocampal cocultures. 2000, Pubmed
Pla, Autophagy Constitutes a Protective Mechanism against Ethanol Toxicity in Mouse Astrocytes and Neurons. 2016, Pubmed
Raiteri, Mechanisms of glutamate release elicited in rat cerebrocortical nerve endings by 'pathologically' elevated extraterminal K+ concentrations. 2007, Pubmed
Ramos-Gonzalez, Astrocytic atrophy as a pathological feature of Parkinson's disease with LRRK2 mutation. 2021, Pubmed
Ren, Induction of Parkinsonian-Like Changes via Targeted Downregulation of Astrocytic Glutamate Transporter GLT-1 in the Striatum. 2022, Pubmed
Rivero-Ríos, Distinct Roles for RAB10 and RAB29 in Pathogenic LRRK2-Mediated Endolysosomal Trafficking Alterations. 2020, Pubmed
Rivero-Ríos, The G2019S variant of leucine-rich repeat kinase 2 (LRRK2) alters endolysosomal trafficking by impairing the function of the GTPase RAB8A. 2019, Pubmed
Roberts, Localization of excitatory amino acid transporters EAAT1 and EAAT2 in human postmortem cortex: a light and electron microscopic study. 2014, Pubmed
Rose, Glutamate transporter coupling to Na,K-ATPase. 2009, Pubmed
Rothstein, Knockout of glutamate transporters reveals a major role for astroglial transport in excitotoxicity and clearance of glutamate. 1996, Pubmed
Scheiblich, Microglia jointly degrade fibrillar alpha-synuclein cargo by distribution through tunneling nanotubes. 2021, Pubmed
Schlag, Regulation of the glial Na+-dependent glutamate transporters by cyclic AMP analogs and neurons. 1998, Pubmed
Sha, Pharmacologic inhibition of Hsp90 to prevent GLT-1 degradation as an effective therapy for epilepsy. 2017, Pubmed
Sharma, Divergent roles of astrocytic versus neuronal EAAT2 deficiency on cognition and overlap with aging and Alzheimer's molecular signatures. 2019, Pubmed
Shimamoto, DL-threo-beta-benzyloxyaspartate, a potent blocker of excitatory amino acid transporters. 1998, Pubmed , Xenbase
Sorrentino, α-Synuclein and astrocytes: tracing the pathways from homeostasis to neurodegeneration in Lewy body disease. 2019, Pubmed
Spillantini, Alpha-synuclein in Lewy bodies. 1997, Pubmed
Stigliani, Glia re-sealed particles freshly prepared from adult rat brain are competent for exocytotic release of glutamate. 2006, Pubmed
Stoppini, A simple method for organotypic cultures of nervous tissue. 1991, Pubmed
Streubel-Gallasch, Parkinson's Disease-Associated LRRK2 Interferes with Astrocyte-Mediated Alpha-Synuclein Clearance. 2021, Pubmed
Susarla, Internalization and degradation of the glutamate transporter GLT-1 in response to phorbol ester. 2008, Pubmed
Swanson, Neuronal regulation of glutamate transporter subtype expression in astrocytes. 1997, Pubmed
Tanaka, Epilepsy and exacerbation of brain injury in mice lacking the glutamate transporter GLT-1. 1997, Pubmed
Tian, Translational control of glial glutamate transporter EAAT2 expression. 2007, Pubmed
Titova, Parkinson's: a syndrome rather than a disease? 2017, Pubmed
Tolosa, LRRK2 in Parkinson disease: challenges of clinical trials. 2020, Pubmed
Tong, Low levels of astroglial markers in Parkinson's disease: relationship to α-synuclein accumulation. 2015, Pubmed
Tozzi, Dopamine D2 receptor-mediated neuroprotection in a G2019S Lrrk2 genetic model of Parkinson's disease. 2018, Pubmed
Vanoni, Increased internalisation and degradation of GLT-1 glial glutamate transporter in a cell model for familial amyotrophic lateral sclerosis (ALS). 2004, Pubmed
Verkhratsky, Physiology of Astroglia. 2018, Pubmed
Volta, Initial elevations in glutamate and dopamine neurotransmission decline with age, as does exploratory behavior, in LRRK2 G2019S knock-in mice. 2017, Pubmed
Voss, Ubiquitination and the proteasome rather than caspase-3-mediated C-terminal cleavage are involved in the EAAT2 degradation by staurosporine-induced cellular stress. 2021, Pubmed
Wang, Elevated LRRK2 autophosphorylation in brain-derived and peripheral exosomes in LRRK2 mutation carriers. 2017, Pubmed
Wang, Understanding LRRK2 kinase activity in preclinical models and human subjects through quantitative analysis of LRRK2 and pT73 Rab10. 2021, Pubmed
Wang, Sonic hedgehog induces GLT-1 degradation via PKC delta to suppress its transporter activities. 2017, Pubmed
Weber, Ion currents of Xenopus laevis oocytes: state of the art. 1999, Pubmed , Xenbase
Weingarten, Neuroimaging of Parkinson's disease: Expanding views. 2015, Pubmed
Xiong, Robust kinase- and age-dependent dopaminergic and norepinephrine neurodegeneration in LRRK2 G2019S transgenic mice. 2018, Pubmed
Yue, Progressive dopaminergic alterations and mitochondrial abnormalities in LRRK2 G2019S knock-in mice. 2015, Pubmed
Zhang, Regulation of glutamate transporter trafficking by Nedd4-2 in a Parkinson's disease model. 2017, Pubmed
Zhang, Generation of a Novel Mouse Model of Parkinson's Disease via Targeted Knockdown of Glutamate Transporter GLT-1 in the Substantia Nigra. 2020, Pubmed
Zhou, Glutamate transporter cluster formation in astrocytic processes regulates glutamate uptake activity. 2004, Pubmed
Zhu, Characteristic response of striatal astrocytes to dopamine depletion. 2020, Pubmed
Zoltowska, Novel interaction between Alzheimer's disease-related protein presenilin 1 and glutamate transporter 1. 2018, Pubmed
