|
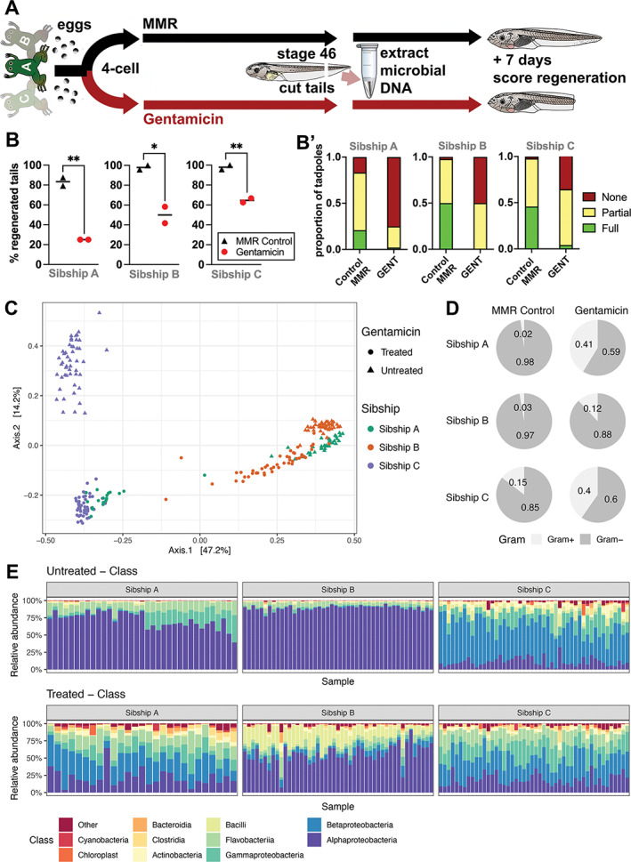
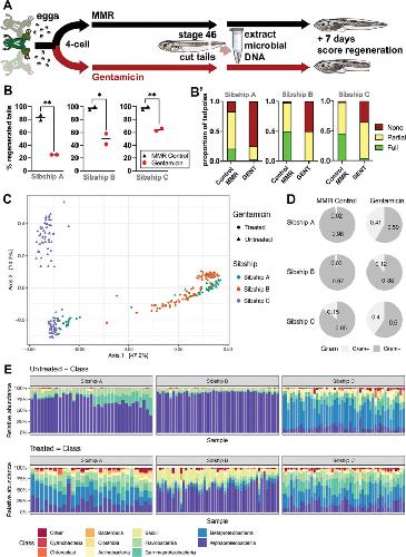
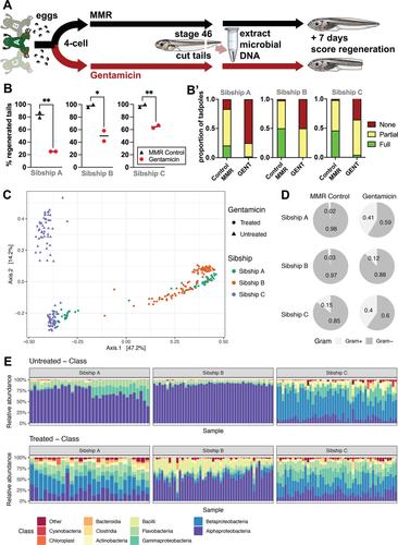
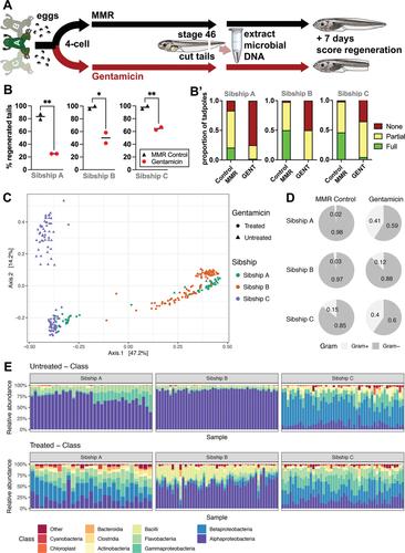
Figure 1. The tadpole tail skin microbiome varies between sibships and can be altered dramatically by raising tadpoles in antibiotics.
(A) Schematic of the experimental design. Three sibships of 4-cell embryos were randomly assigned to gentamicin-treated and control groups. Tail samples for microbiome analysis were obtained at stage 46 from two replicate cohorts of 24 tadpoles for each treatment and sibship. Tadpoles were scored for regeneration 7 days after tail amputation. (B) Regeneration data from three tadpole sibships. Each point represents the percentage of tadpoles regenerating any tissue at all, is the sum of full, partial good and partial bad tadpoles and is a replicate Petri dish with sample size of
24 tadpoles per dish, with the exception of controls for Sibship B where N = 22 as two died in each before they could be scored for regeneration. Unpaired t-tests, *p < .05, **p < .01. (B0) Stacked categorical graphs comparing regeneration phenotypes for each sibship. Linear-by-Linear association test, ****p < .0001. (C) Principal coordinates analysis (PCoA) ordination plot of tadpole tail samples with >1500 reads, calculated based on BrayâCurtis distance. (D) Pie charts showing the percentage of Gram-negative versus Gram-positive annotated reads for each sibship when raised with or without gentamicin. (E) Relative abundance of the 10 most abundant bacterial classes in tadpole tail skin, stratified by sibship and treatment status. Raw data can be found in Supporting information S1 [Color figure can be viewed at wileyonlinelibrary.com]
|
|
Figure 2. Genus-level interactions between sibship, antibiotic treatment and regeneration. (A) The relative abundance of genera within the five most abundant bacterial classes in treated and untreated sibships, highlighting the three most abundant genera in each. Read counts were rarefied to 1500 reads. (B) Violin plots show log-transformed relative abundance (y-axis) of six genera positively associated with regeneration
(q < 0.01, Benjamini–Hochberg false discovery correction) stratified by gentamicin status (colour). Raw data can be found in the Supporting information S1 [Color figure can be viewed at wileyonlinelibrary.com]
|
|
|
|
Figure 4. LPS from the commensal bacterium Chryseobacterium spp. XDS4 rescues regeneration in stage 46 tadpoles raised in the antibiotic gentamicin (gent). (A) Timeline of treatments. (BâD) Data from three sibships of tadpoles. Each point represents the percentage of tadpoles regenerating any tissue at all, is the sum of full, partial good and partial bad tadpoles and is a replicate Petri dish with sample size of 38-48 (A), 35-43 (B) or 23-43 tadpoles per dish. (C) One-way ANOVA with Tukey post hoc comparisons of all means. *p < .05, **p < .01, ***p < .001,
****p < .0001. (A0âC0) are stacked categorical graphs of the same tadpoles, showing the proportion of each phenotype by dish. Compact letter display has been used to indicate statistical significance; each treatment is assigned a letter, with treatments within the same letter group having no statistically significant difference from each other. Extended CochranâArmitage test, followed by post hoc pairwise ordinal independence test with BenjaminiâHochberg correction. Raw data can be found in the Supporting information S1 [Color figure can be viewed at wileyonlinelibrary.com]
|
|
Figure 5. LPS from an exogenous Delftia spp. rescues regeneration in stage 46 tadpoles raised in the antibiotic gentamicin (gent). Timeline of treatments as for Figure 4A. (AâC) represent data from three sibships of tadpoles. Each point represents the percentage of tadpoles regenerating any tissue at all, is the sum of full, partial good and partial bad tadpoles and is a replicate Petri dish with sample size of 32-65 (A), 23-60 (B) or 40-65 tadpoles per dish (C). One-way ANOVA with Tukey post hoc comparisons of all means. *p < .05, **p < .01, ***p < .001, ****p < .0001. (A0â C0) are stacked categorical graphs of the same tadpoles, showing the proportion of each phenotype by dish. Compact letter display has been used to indicate statistical significance; each treatment is assigned a letter, with treatments within the same letter group having no statistically significant difference from each other. Extended CochranâArmitage test, followed by post hoc pairwise ordinal independence test with BenjaminiâHochberg correction. Raw data can be found in the Supporting information S1 [Color figure can be viewed at wileyonlinelibrary.com]
|
|
Figure 6. Rhodobacter sphaeroides LPS, a TLR4 antagonist, can significantly reduce regeneration quality, but not quantity. (A) Timeline of treatments. Exposure of the cut tail stump to agonistic LPS should enhance regeneration in antibiotic-raised tadpoles, as in Figures 2â4, and antagonistic LPS (RS-LPS) is expected to reduce regeneration in naturally raised tadpoles. (B and C) Scatterplots where each point represents the percentage of tadpoles regenerating any tissue at all, is the sum of full, partial good and partial bad tadpoles and is a replicate Petri dish with sample size of N = 15 (B) or 11-17 tadpoles per dish (C). (B) 50 μg/ml ultrapure RS-LPS (Invivogen) treatment versus controls. Unpaired t-test showed no significant difference between groups. (C) Post-amputation treatment with three concentrations of antagonistic-extracted RS-LPS was compared to control tadpoles and gentamicin-treated tadpoles with or without E. coli LPS rescue. One-way ANOVA with Tukey post hoc comparisons of all means showed no significant differences between groups. (B0 and C0) are stacked categorical graphs of the same tadpoles, showing the proportion of each phenotype by dish. Compact letter display has been used to indicate statistical significance; each treatment is assigned a letter, with treatments within the same letter group having no statistically significant difference from each other. Extended Cochranâ Armitage test, followed by post hoc pairwise ordinal independence test with BenjaminiâHochberg correction. *p < .05. Raw data can be found in the Supporting information S1 [Color figure can be viewed at wileyonlinelibrary.com]
|
|
|
|
|
|
|
|
|
|
|
|
|
|
FIGURE 1. The tadpole tail skin microbiome varies between sibships and can be altered dramatically by raising tadpoles in antibiotics. (A) Schematic of the experimental design. Three sibships of 4‐cell embryos were randomly assigned to gentamicin‐treated and control groups. Tail samples for microbiome analysis were obtained at stage 46 from two replicate cohorts of 24 tadpoles for each treatment and sibship. Tadpoles were scored for regeneration 7 days after tail amputation. (B) Regeneration data from three tadpole sibships. Each point represents the percentage of tadpoles regenerating any tissue at all, is the sum of full, partial good and partial bad tadpoles and is a replicate Petri dish with sample size of 24 tadpoles per dish, with the exception of controls for Sibship B where N = 22 as two died in each before they could be scored for regeneration. Unpaired t‐tests, *p < .05, **p < .01. (B′) Stacked categorical graphs comparing regeneration phenotypes for each sibship. Linear‐by‐Linear association test, ****p < .0001. (C) Principal coordinates analysis (PCoA) ordination plot of tadpole tail samples with >1500 reads, calculated based on Bray–Curtis distance. (D) Pie charts showing the percentage of Gram‐negative versus Gram‐positive annotated reads for each sibship when raised with or without gentamicin. (E) Relative abundance of the 10 most abundant bacterial classes in tadpole tail skin, stratified by sibship and treatment status. Raw data can be found in Supporting information S1
|
|
FIGURE 2. Genus‐level interactions between sibship, antibiotic treatment and regeneration. (A) The relative abundance of genera within the five most abundant bacterial classes in treated and untreated sibships, highlighting the three most abundant genera in each. Read counts were rarefied to 1500 reads. (B) Violin plots show log‐transformed relative abundance (y‐axis) of six genera positively associated with regeneration (q < 0.01, Benjamini–Hochberg false discovery correction) stratified by gentamicin status (colour). Raw data can be found in the Supporting information S1
|
|
FIGURE 3. Raising tadpoles in 50 μg/ml gentamicin dramatically reduces the number of viable bacteria grown from tadpole skin. (A) Schematic of the method used to capture bacteria from single stage 47 tadpoles. After being raised in either MMR or gentamicin solution, a selected tadpole was washed twice in MMR and vortexed for 20 s in 100 μl NaCl/Tween20. Fifty microlitres of the solution was then added to 1 ml Luria Broth and two replicate plates spread. (B) Plates photographed after 66 h at 18°C. Two tadpoles from each sibship, raised ± gentamicin are shown. (C) Controls prepared as above but with no tadpole, to ensure no contamination from the environment
|
|
FIGURE 4. LPS from the commensal bacterium Chryseobacterium spp. XDS4 rescues regeneration in stage 46 tadpoles raised in the antibiotic gentamicin (gent). (A) Timeline of treatments. (B–D) Data from three sibships of tadpoles. Each point represents the percentage of tadpoles regenerating any tissue at all, is the sum of full, partial good and partial bad tadpoles and is a replicate Petri dish with sample size of 38‐48 (A), 35‐43 (B) or 23‐43 tadpoles per dish. (C) One‐way ANOVA with Tukey post hoc comparisons of all means. *p < .05, **p < .01, ***p < .001, ****p < .0001. (A′–C′) are stacked categorical graphs of the same tadpoles, showing the proportion of each phenotype by dish. Compact letter display has been used to indicate statistical significance; each treatment is assigned a letter, with treatments within the same letter group having no statistically significant difference from each other. Extended Cochran–Armitage test, followed by post hoc pairwise ordinal independence test with Benjamini–Hochberg correction. Raw data can be found in the Supporting information S1
|
|
FIGURE 5. LPS from an exogenous Delftia spp. rescues regeneration in stage 46 tadpoles raised in the antibiotic gentamicin (gent). Timeline of treatments as for Figure 4A. (A–C) represent data from three sibships of tadpoles. Each point represents the percentage of tadpoles regenerating any tissue at all, is the sum of full, partial good and partial bad tadpoles and is a replicate Petri dish with sample size of 32‐65 (A), 23‐60 (B) or 40‐65 tadpoles per dish (C). One‐way ANOVA with Tukey post hoc comparisons of all means. *p < .05, **p < .01, ***p < .001, ****p < .0001. (A′–C′) are stacked categorical graphs of the same tadpoles, showing the proportion of each phenotype by dish. Compact letter display has been used to indicate statistical significance; each treatment is assigned a letter, with treatments within the same letter group having no statistically significant difference from each other. Extended Cochran–Armitage test, followed by post hoc pairwise ordinal independence test with Benjamini–Hochberg correction. Raw data can be found in the Supporting information S1
|
|
FIGURE 6.
Rhodobacter sphaeroides LPS, a TLR4 antagonist, can significantly reduce regeneration quality, but not quantity. (A) Timeline of treatments. Exposure of the cut tail stump to agonistic LPS should enhance regeneration in antibiotic‐raised tadpoles, as in Figures 2, 3, 4, and antagonistic LPS (RS‐LPS) is expected to reduce regeneration in naturally raised tadpoles. (B and C) Scatterplots where each point represents the percentage of tadpoles regenerating any tissue at all, is the sum of full, partial good and partial bad tadpoles and is a replicate Petri dish with sample size of N = 15 (B) or 11‐17 tadpoles per dish (C). (B) 50 μg/ml ultrapure RS‐LPS (Invivogen) treatment versus controls. Unpaired t‐test showed no significant difference between groups. (C) Post‐amputation treatment with three concentrations of antagonistic‐extracted RS‐LPS was compared to control tadpoles and gentamicin‐treated tadpoles with or without E. coli LPS rescue. One‐way ANOVA with Tukey post hoc comparisons of all means showed no significant differences between groups. (B′ and C′) are stacked categorical graphs of the same tadpoles, showing the proportion of each phenotype by dish. Compact letter display has been used to indicate statistical significance; each treatment is assigned a letter, with treatments within the same letter group having no statistically significant difference from each other. Extended Cochran–Armitage test, followed by post hoc pairwise ordinal independence test with Benjamini–Hochberg correction. *p < .05. Raw data can be found in the Supporting information S1
|
|
FIGURE 7. TLR4 editing with CRISPR/Cas9 correlates with reduced regeneration score at sibship but not individual tadpole level. (A) Schematic of X. laevis TLR4 protein, showing 19 predicted extracellular LRR domains, an internal Toll‐interleukin‐1 inhibition domain (TIR) predicted by NCBI CDD and a single transmembrane domain (predicted by TMHMM server v2.0).
60
Black arrows show targets of sgRNA, numbers associated with arrows indicate the specific sgRNA. The most common deletions generated by sgRNA rank 15 result in a + 1 frameshift which leads to a stop codon that truncates the protein mid‐19th LRR domain. A less commonly occurring −9 bp deletion results in the loss of three amino acids from LRR 18. (B) Stacked categorical graphs of tadpole regeneration, showing the proportion of each phenotype by treatment. MMR controls are unmanipulated embryos, gentamicin is embryos raised in 50 μg/ml gentamicin from 4 cell stage to 1 day post amputation. No other embryos in this set were raised in antibiotics. RS‐LPS is R. sphaeroides LPS, a natural TLR4 antagonist. Four different sgRNA were used, average editing for eight randomly chosen stage 10 embryos was 74% for sgRNA rank 15 and <10% for the other sgRNA. Tadpoles at stage 46 had the posterior third of the tail removed using a scalpel blade and were scored for regeneration quality a week later. Compact letter display has been used to indicate statistical significance; each treatment is assigned a letter, with treatments within the same letter group having no statistically significant difference from each other. Grey numbers above bars indicate sample size (N). Extended Cochran–Armitage test, followed by post hoc pairwise ordinal independence test with Benjamini–Hochberg correction. (C) Boxplot of total editing percentage (C) and frameshift editing percentage (C′) in tadpole tail clips from each regeneration category. Shapiro–Wilk test of normality, followed by unpaired t‐test (Editing) and Wilcoxon Rank Sum (Frameshift). FR, full regeneration; NR, no regeneration; PB, partial regeneration (Bad); PG, partial regeneration (Good). ***p < .001. Raw data can be found in the Supporting information S1
|