XB-ART-59006
Cell Rep
2022 Feb 01;385:110312. doi: 10.1016/j.celrep.2022.110312.
Show Gene links
Show Anatomy links
Zic5 stabilizes Gli3 via a non-transcriptional mechanism during retinal development.
???displayArticle.abstract???
The Zic family of zinc finger transcription factors plays a critical role in multiple developmental processes. Using loss-of-function studies, we find that Zic5 is important for the differentiation of retinal pigmented epithelium (RPE) and the rod photoreceptor layer through suppressing Hedgehog (Hh) signaling. Further, Zic5 interacts with the critical Hh signaling molecule, Gli3, through the zinc finger domains of both proteins. This Zic5-Gli3 interaction disrupts Gli3/Gli3 homodimerization, resulting in Gli3 protein stabilization via a reduction in Gli3 ubiquitination. During embryonic Hh signaling, the activator form of Gli is normally converted to a repressor form through proteosome-mediated processing of Gli3, and the ratio of Gli3 repressor to full-length (activator) form of Gli3 determines the Gli3 repressor output required for normal eye development. Our results suggest Zic5 is a critical player in regulating Gli3 stability for the proper differentiation of RPE and rod photoreceptor layer during Xenopus eye development.
???displayArticle.pubmedLink??? 35108539
???displayArticle.pmcLink??? PMC8843030
???displayArticle.link??? Cell Rep
???displayArticle.grants??? [+]
ZIA BC010006 Intramural NIH HHS
Species referenced: Xenopus laevis
Genes referenced: ccnd1 gli1 gli2 gli3 hes1 hes5 hes5.2 isl1 isyna1 mitf otx2 pax6 ptch1 rax rho rpe65 shh tp53 zic5
???displayArticle.antibodies??? Casp3 Ab1 FLAG-HRP Ab1 GFP Ab24 Gli2 Ab3 Gli3 Ab1 HA Ab55 Isl1/2 Ab1 Myc Ab21 Pax6 Ab3 Rho Ab1 RPE65 Ab2 Zic5 Ab1
???displayArticle.morpholinos??? gli3 MO1 zic5 MO1
???attribute.lit??? ???displayArticles.show???
|
|
Graphical abstract |
|
|
Figure 1. Zic5 is required for normal eye development in Xenopus (A) Whole-mount in situ hybridization with Xenopus Laevis Zic5 probe at indicated stages. The white, dotted oval outlines the retina. The smaller dotted circle outlines the lens. L, Lens. (B) Zic5 MO efficiently blocks exogenous Zic5-WT expression, while the injection of the MO-resistant mutant (Zic5-MOR) mRNA is not affected by the MO. Above the blot is a depiction of the wild-type Zic5 nucleotide sequence near the ATG start codon, the Zic5 MO sequence, and the MO-resistant mRNA sequence. (C) Scheme for microinjection into the D.1.1.1 blastomere at the 32-cell stage. The D.1.1.1 blastomere is a major contributor to retina and the lineage (green) can be traced at tadpole stages. (D) Knockdown of Zic5 causes pigmentation loss in the eye. Eye diameter was quantified with one-way ANOVA (Dunnett's multiple comparisons test). Scatterplots represent means ± SD from three biological repeats, ns: no statistical differences between the groups. Scale bar, 400 μm. Percentage of embryos with eye pigmentation loss was quantified with one-way ANOVA (Dunnett's multiple comparisons test). Histograms represent means ± SD from three biological repeats, âp < 0.05, ââââp < 0.0001, ns: no statistical differences between the groups. (E) CRISPR-Cas9 knockout of Zic5 in F0 embryos results in pigmentation loss in the eye. Eye diameter was quantified with unpaired t test. Scatterplots represent means ± SD from three biological repeats. ns: no statistical differences between the groups. Scale bar, 400 μm. Percentage of embryos with eye pigmentation loss was quantified with unpaired t test. Histograms represent means ± SD from three biological repeats, ââp < 0.01. (F) Control morphants and Zic5 morphants were analyzed by whole-mount in situ hybridization with eye filed probes Rx1, Pax6, and Otx2 at stage 18. The asterisk indicates the injected side of embryo. (G) Histograms represent the percentage of embryos with normal or reduced expression of Rx1, Pax6, and Otx2 from two biological repeats. Error bars indicate standard deviation of error. |
|
|
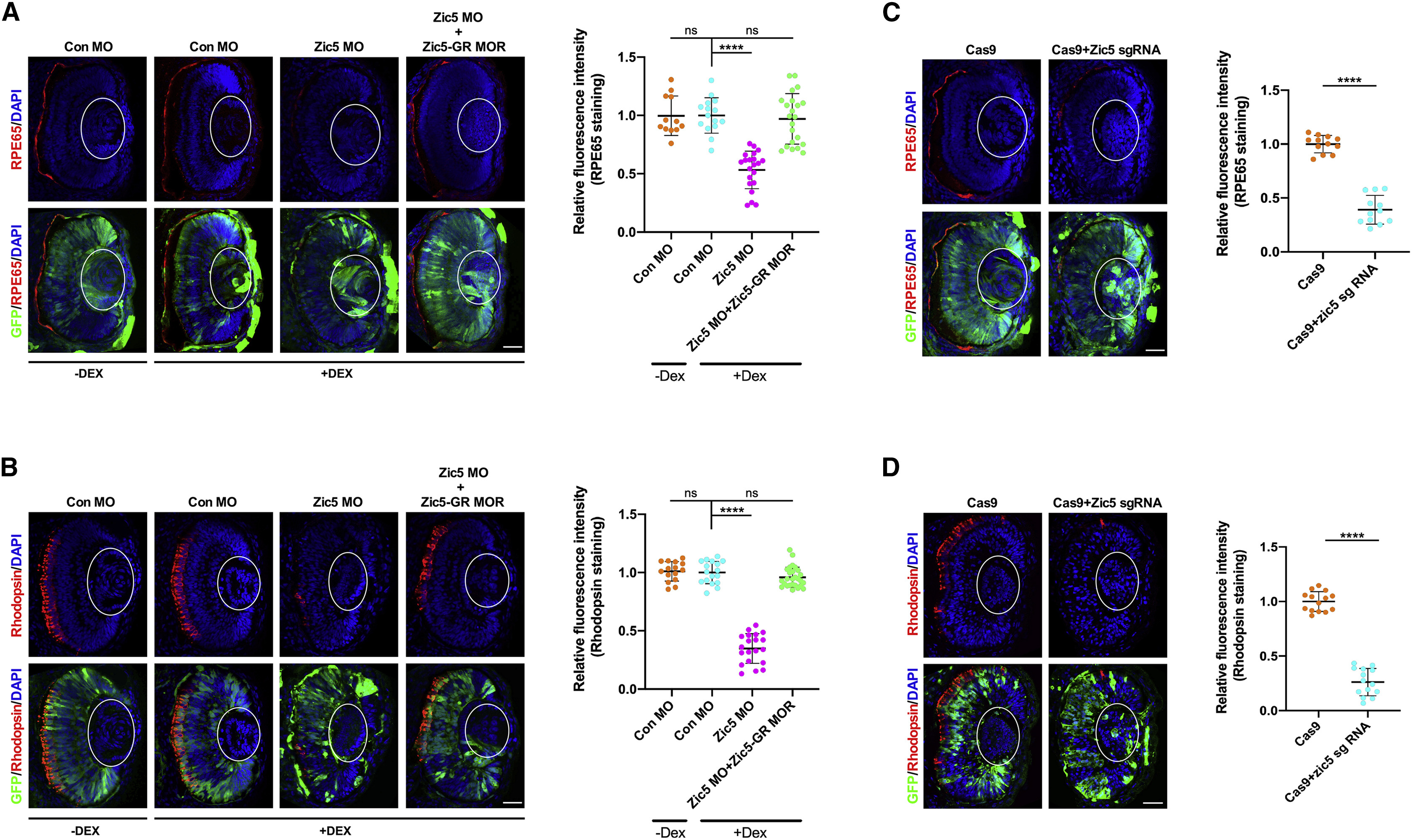
Figure 2. Zic5 is a major regulator for the differentiation of RPE and the rod photoreceptor layer (A) Knockdown of Zic5 impairs RPE layer differentiation as marked by RPE65 immunostaining. The lens is outlined with white oval. Quantification of relative RPE65 fluorescence intensity with one-way ANOVA (Dunnett's multiple comparisons test), ââââp < 0.0001. Scatterplots represent means ± SD from three biological repeats. ns: no statistical differences between the groups. Scale bar, 40μm. (B) Knockdown of Zic5 impairs rod photoreceptor layer differentiation as marked by rhodopsin immunostaining. Quantification of relative rhodopsin fluorescence intensity with one-way ANOVA (Dunnett's multiple comparisons test), ââââp < 0.0001. Scatterplots represent means ± SD from three biological repeats. ns: no statistical differences between the groups. Scale bar, 40 μm. (C) Zic5 knockout impairs RPE layer differentiation as marked by RPE65 immunostaining. Quantification of relative RPE65 fluorescence intensity with unpaired t test, ââââp < 0.0001; scale bar, 40 μm. Scatterplots represent means ± SD from three biological repeats. (D) Zic5 knockout impairs rod photoreceptor layer differentiation as marked by rhodopsin immunostaining. Quantification of relative rhodopsin fluorescence intensity with unpaired t test, ââââp < 0.0001; scale bar, 40 μm. Scatterplots represent means ± SD from three biological repeats. |
|
|
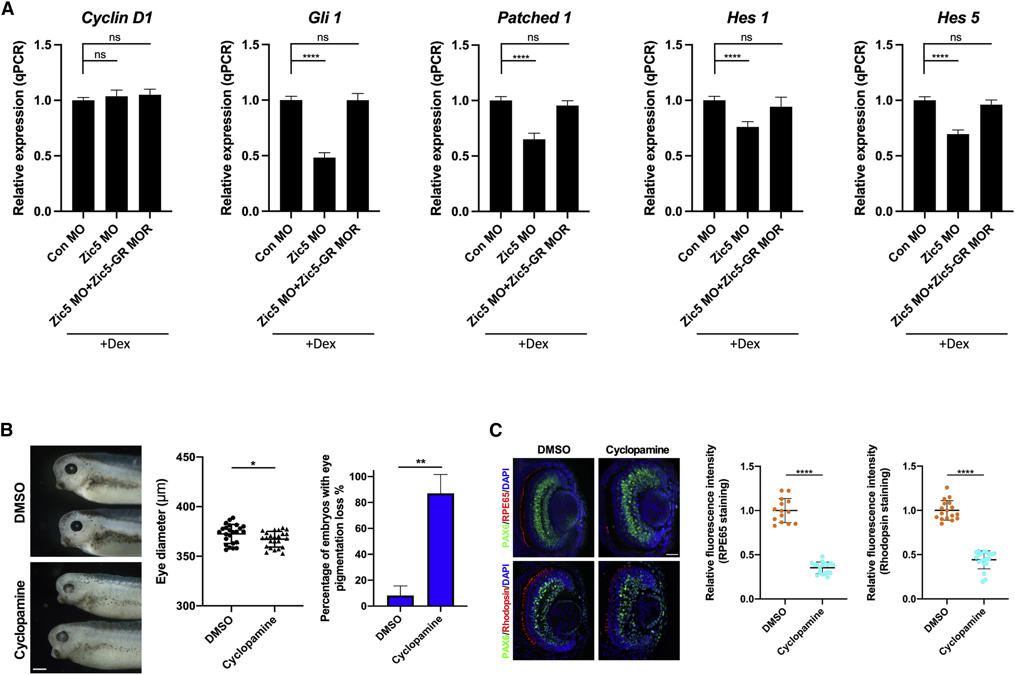
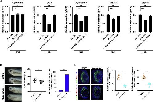
Figure 3. Zic5 regulates Hh signaling in the developing eyes (A) Quantitative PCR analysis of the expression of indicated genes using dissected eyes at stage 38. Quantification of normalized fold expression of indicated genes with one-way ANOVA (Dunnett's multiple comparisons test), ââââp < 0.0001. Histograms represent means ± SD. ns: no statistical differences between the groups. (B) Inhibition of Hh pathway causes eye pigmentation loss. Eye diameter was quantified with unpaired t test; scale bar, 400 μm. Scatterplots represent means ± SD from three biological repeats, âp < 0.05. Percentage of embryos with eye pigmentation loss was quantified with unpaired t test. Histograms represent means ± SD from three biological repeats, ââp < 0.01. (C) Embryos were treated with DMSO or cyclopamine from stage 18â19 and then sectioned and immunostained with indicated antibodies at stage 39. Quantification of relative RPE65 fluorescence intensity with unpaired t test; scale bar, 40 μm. Scatterplots represent means ± SD from three biological repeats, ââââp < 0.0001. Quantification of relative rhodopsin fluorescence intensity with unpaired t test; scale bars, 40 μm. Scatterplots represent means ± SD from three biological repeats, ââââp < 0.0001. |
|
|
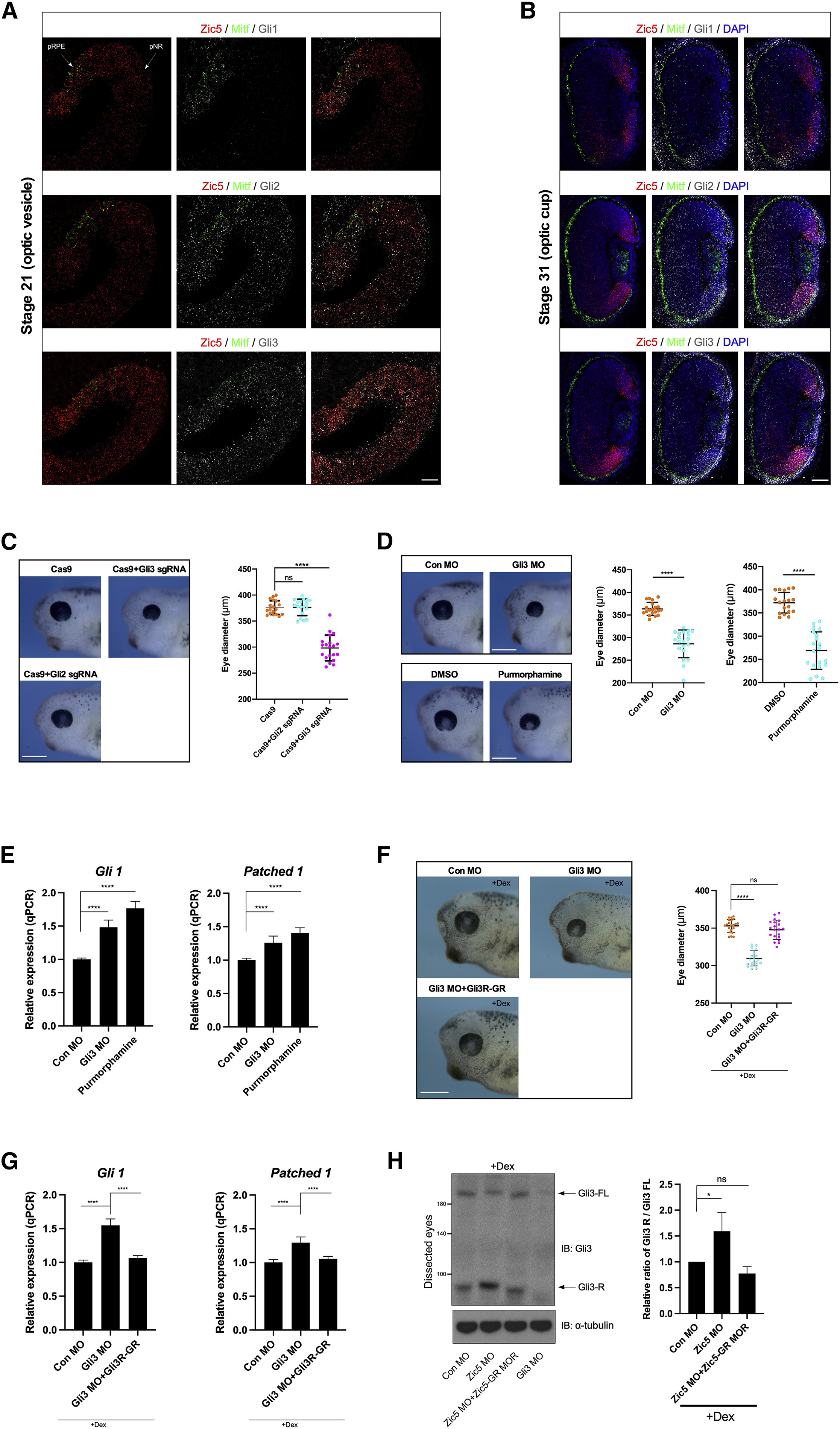
Figure 4. Gli3 functions as a repressor for Hh signaling in Xenopus eye development (A) HCR analysis was performed using embryos from stage 21 (optic vesicle stage) with indicated probe sets. White arrows indicate pre-retinal pigmented epithelium (pRPE) and pre-neural retina (pNR). Mitf probes were used as an RPE marker. Scale bar, 40 μm. (B) HCR analysis was performed using embryos from stage 31 (optic vesicle stage) with indicated probe sets. Scale bar, 40 μm. (C) Gli3 knockout reduces eye size. Eye diameter was quantified with one-way ANOVA (Dunnett's multiple comparisons test). ââââp < 0.0001. Scatterplots represent means ± SD from three biological repeats, ns: no statistical differences between the groups. Scale bar, 400 μm. (D) Gli3 knockdown or activation of Hh pathway by purmorphamine decreases eye size. Eye diameter was quantified with unpaired t test, ââââp < 0.0001; scale bars, 400 μm. Scatterplots represent means ± SD from three biological repeats. (E) Quantitative PCR analysis of the expression of Gli1 and Patched1 from dissected eyes injected with control MO or Gli3 MO or treated with purmorphamine. Quantification of normalized fold expression of indicated genes with one-way ANOVA (Dunnett's multiple comparisons test), ââââp < 0.0001. Histograms represent means ± SD. (F) Indicated MOs or RNA was injected with GFP RNA into D1.1.1 blastomere at the 32-cell stage. The eye phenotypes were analyzed at stage 37. Eye diameter was quantified with one-way ANOVA (Dunnett's multiple comparisons test), ââââp < 0.0001; scale bar, 400 μm. ns: no statistical differences between the groups. Scatterplots represent means ± SD from three biological repeats. (G) Quantitative PCR analysis of the expression of Gli1 and Patched1 from dissected eyes injected with control MO or Gli3 MO or Gli3 MO plus Gli3R-GR mRNA. Quantification of normalized fold expression of indicated genes with one-way ANOVA (Dunnett's multiple comparisons test), ââââp < 0.0001. Histograms represent means ± SD. (H) Indicated MOs and RNA were injected into D1.1.1 blastomere at 32-cell stage. Embryos were treated with dexamethasone (4 μg/ml) from stage 16 for rescue purpose. Approximately, 46 eyes were dissected at stage 35 for each sample, lysed, and immunoblotted with anti-Gli3 N-terminal antibody. Quantification of relative ratio of Gli3R/Gli3FL of western blot from (F) with one-way ANOVA (Dunnett's multiple comparisons test), âp < 0.05. Histograms represent means ± SD from three biological repeats. ns: no statistical differences between the groups. |
|
|
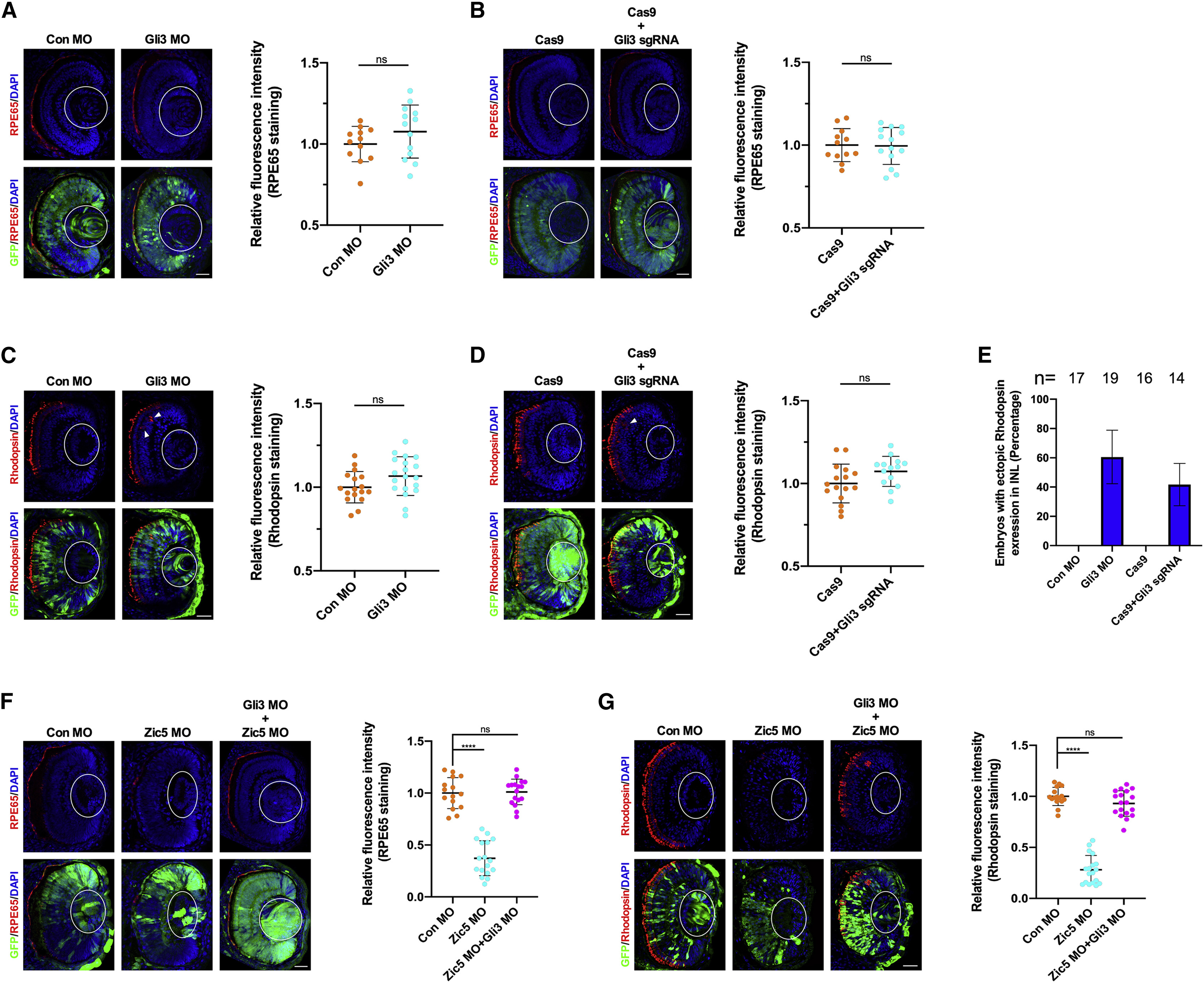
Figure 5. Zic5 regulates differentiation of RPE and rod photoreceptor layer through Gli3 (A) Gli3 knockdown impairs RPE layer differentiation. Quantification of relative RPE65 fluorescence intensity with unpaired t test; scale bar, 40 μm. Scatterplots represent means ± SD from three biological repeats, ns: no statistical differences between the groups. The lens is outlined with a white oval. (B) Gli3 knockout impairs RPE layer differentiation. Quantification of relative RPE65 fluorescence intensity with unpaired t test; scale bar, 40 μm. Scatterplots represent means ± SD from three biological repeats; ns: no statistical differences between the groups. (C) Gli3 knockdown impairs rod photoreceptor layer differentiation. Arrowhead indicates ectopic rhodopsin expression. Quantification of relative rhodopsin fluorescence intensity with unpaired t test; scale bar, 40 μm. Scatterplots represent means ± SD from three biological repeats; ns: no statistical differences between the groups. (D) Gli3 knockout impairs rod photoreceptor layer differentiation. Arrowhead indicates ectopic rhodopsin expression. Quantification of relative rhodopsin fluorescence intensity with unpaired t test; scale bar, 40 μm. Scatterplots represent means ± SD from three biological repeats; ns: no statistical differences between the groups. (E) Histograms represent the percentage of embryos from (C) and (D) with ectopic rhodopsin expression in the inner nuclear layer (INL) from three biological repeats. Error bars indicate standard deviation of error. (F) Gli3 knockdown rescues RPE layer differentiation impaired by Zic5 knockdown. Quantification of relative RPE65 fluorescence intensity with one-way ANOVA (Dunnett's multiple comparisons test), ââââp < 0.0001; scale bar, 40 μm. Scatterplots represent means ± SD from three biological repeats. (G) Gli3 knockdown rescues rod photoreceptor layer differentiation impaired by Zic5 knockdown. Quantification of relative rhodopsin fluorescence intensity with one-way ANOVA (Dunnett's multiple comparisons test), ââââp < 0.0001; scale bar, 40 μm. Scatterplots represent means ± SD from three biological repeats. |
|
|
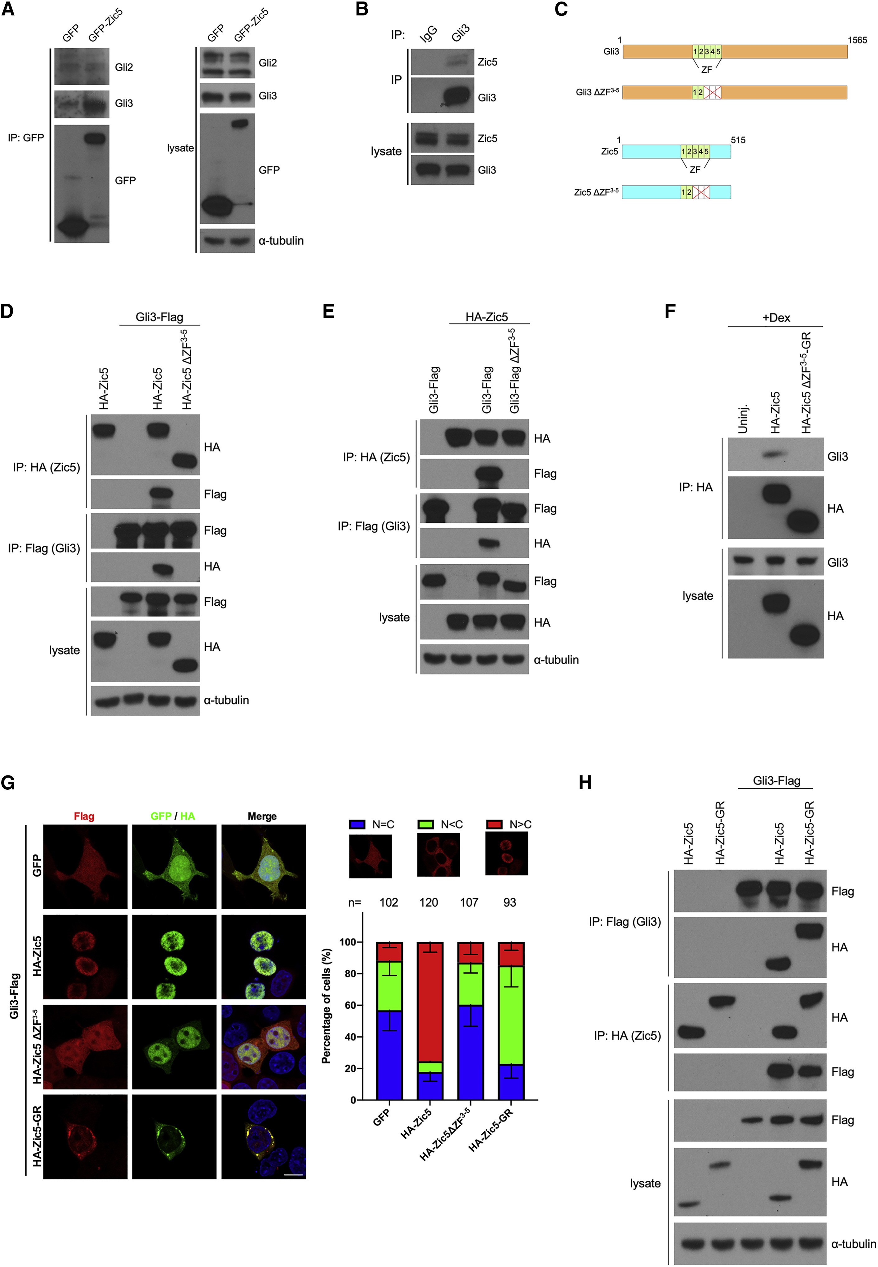
Figure 6. Zic5 interacts with Gli3 (A) GFP or GFP-Zic5 DNA was transfected in HEK293T cells. Co-IP using GFP antibody shows exogenous Zic5 interacts with endogenous Gli3 but not Gli2. (B) Zic5 interacts with Gli3 endogenously in HEK293T cell. (C) Illustration of the 3rdâ5th ZF domains deletion mutants for Zic5 and Gli3. (D and E) Zic5 interacts with Gli3 through the 3rdâ5th ZF domains. (F) Co-IPs using HA antibody on lysates from excised embryo heads injected with indicated RNA shows that Zic5 interacts with endogenous Gli3 through the 3rdâ5th ZF domains. (G) Cell immunofluorescence assays in HEK293T cells stably expressing Gli3-Flag and transfected with indicated plasmids. Histograms represent the percentage of cells with indicated Gli3-Flag subcellular localization. Scale bar, 10 μm. Error bars indicate standard deviation of error. (H) Co-IPs using the indicated antibody on lysates of HEK293T cells transfected with indicated plasmids shows that Zic5-GR interacts with Gli3. |
|
|
Figure 7. Zic5 stabilizes Gli3 through reducing its ubiquitination level (A) Western blot analysis using the indicated antibodies on lysates from HEK293T cells transfected with control siRNA or Zic5 siRNA. Quantification of relative ratio of Gli3R/Gli3FL of western blot with unpaired t test, âââp < 0.001. Histograms represent means ± SD from three biological repeats. (B) CHX assay indicating that Zic5 stabilizes Gli3 in HEK293T cells. The relative levels of Gli3 full-length and repressor were quantified and normalized against α-tubulin from three independent experiments. Error bars indicate standard deviation of error. (C) Zic5 overexpression decreases Gli3 ubiquitination in HEK293T cell. (D) Zic5 knockdown in HEK293T cells increases Gli3 ubiquitination. (E) Zic5 knockdown in Xenopus eyes increases Gli3 ubiquitination. (F) Cyclopamine treatment increases Gli3 ubiquitination, and purmorphamine treatment decreases Gli3 ubiquitination in Xenopus eyes. (G) Gli3-Gli3 interaction depends on 3rdâ5th ZF domains. (H) HEK293T cells were transfected with indicated plasmids and harvested 48 h after transfection. Cells were lysed and immunoblotted with indicated antibodies. (I) Gli3-Gli3 interaction increases its ubiquitination. (J) HEK293T cells were transfected with indicated plasmids and harvested 48 h after transfection. Cells were lysed and immunoblotted with indicated antibodies. |
|
|
Figure S1. Related to Figure 1. Inducible Zic5-GR (glucocorticoid receptor) system and rescue experiment workflow. (A) Scheme for working model of Zic5-GR fusion construct in cell. (B) Validation of Zic5-GR construct in hRPE cells. HA-Zic5 localizes in the nuclear while HAZic5-GR shows cytoplasmic retention without dexamethasone treatment. This retention was released upon dexamethasone treatment for 30 min. Scale bar, 20 μm. (C) Scheme for Zic5-GR rescue experiments. (D) CRISPR/CAS9 targets the first exon of Zic5 gene. The direct sequencing of PCR amplicons shows the genomic DNA of Zic5 was edited by Cas9/Zic5 sgRNA co-injection. |
|
|
|
|
|
Figure S3. Related to Figure 2. Knockdown of Zic5 did not induce cell apoptosis or EdU incorporation in the eye. (A) Con MO or Zic5 MO was injected with GFP RNA into the D1.1.1 blastomere at 32 -cell stage. Embryos were sectioned and immunostained with cleaved-Caspase3 antibody at stage 37. P53 RNA injection was used as a positive control. Scale bar, 40 μm. (B) Con MO or Zic5 MO was injected with GFP RNA into the D1.1.1 blastomere at 32 -cell stage. Embryos were then injected intra-abdominally EdU (5-ethynyl-2ʹ-deoxyuridine; 1 mM) at stage37. Three hours after injection, embryos were harvested. Quantification of EdU positive cells in retina with unpaired t test, Scatterplots represent means ± s.d from three biological repeats, ns: no statistical differences between the groups. Scale bar, 40 μm. |
|
|
Figure S4. Related to Figure 3. The expression of Hes1 and Hes5 but not Zic5 was regulated by Hh signal in the developing eyes. (A) Embryos were treated with DMSO or cyclopamine from stage 18-19. 40 eyes per group were then dissected at stage 38 for quantitative PCR analysis. Quantification of normalized fold expression of indicated genes with unpaired t test, ****, P < 0.0001. Histograms represent means ± s.d. (B) Embryos were treated with DMSO or cyclopamine or purmorphamine from stage 18-19. 40 eyes per group were then dissected at stage 38 for quantitative PCR analysis. Quantification of normalized fold expression of indicated genes with one-way ANOVA (Dunnettâs multiple comparisons test), ****, P < 0.0001. Histograms represent means ± s.d. ns: no statistical differences between the groups. |
|
|
Figure S5. Related to Figure 4. Expression pattern of Zic5 and Glis in eyes at stage 39. Section HCR analysis was performed using embryos from stage 39 with indicated probe sets. Mitf probes were used as a RPE marker. Scale bars, 40 μm. |
|
|
Figure S6. Related to Figure 4. Gli2 and Gli3 knockout by Crispr/Cas9 (A) Gli2 sgRNA targets the 5th exon of Gli2 gene. The direct sequencing of PCR amplicons shows the genomic DNA of Gli2 was edited by Cas9/Gli2 sgRNA co-injection. (B) Gli3 sgRNA targets the 2nd exon of Gli3 gene. The direct sequencing of PCR amplicons shows the genomic DNA of Gli3 was edited by Cas9/Gli3 sgRNA co-injection. (C) Verification of Gli3 knockout by western blot of endogenous Gli3 protein level. |
|
|
Figure S7. Related to Figure 4. Zic5 knockdown increases ratio Gli3R/Gli3 FL without affecting Gli3 mRNA level in the eye. (A) Validation of Gli3R-GR construct in HEK 293T cells. (B) Different doses of Zic5 MO were injected into D1.1.1 blastomere at 32-cell stage. Approximately, 46 Eyes were dissected at stage 35, lysed and immunoblotted with anti-Gli3 N- terminal antibody. Quantification of relative ratio of Gli3R/Gli3FL of western bolt with one-way ANOVA (Dunnettâs multiple comparisons test), *, P < 0.05, ***, P < 0.001. Histograms represent means ± s.d from three biological repeats. (C) Con MO or Zic5 MO was injected into the D1.1.1 blastomere at 32 -cell stage. 40 eyes per group were then dissected at stage 38 for quantitative PCR analysis. Quantification of normalized fold expression of Gli3 with unpaired t test. Histograms represent means ± s.d. ns: no statistical differences between the groups. |
|
|
Video S1. View of whole eye immunostained with rhodopsin injected with control MO, related to Figure 2. |
|
|
Video S2. View of whole eye immunostained with rhodopsin injected with Zic5 MO, related to Figure 2. |
|
|
Video S3. View of whole eye immunostained with rhodopsin injected with Zic5 MO plus Zic5GR-MOR mRNA, related to Figure 2. |
|
|
zic5 (Zic family member 5) gene expression in Xenopus laevis embryo, via in situ hybridization, NF stage 17, dorsal view. |
|
|
zic5 (Zic family member 5) gene expression in Xenopus laevis embryo, via in situ hybridization, NF stage 20, dorsal view. |
|
|
zic5 (Zic family member 5) gene expression in Xenopus laevis embryo, via in situ hybridization, NF stage 30, lateral view, anterior left, dorsal up. |
References [+] :
Anderson,
Fgf4 maintains Hes7 levels critical for normal somite segmentation clock function.
2020, Pubmed
Anderson, Fgf4 maintains Hes7 levels critical for normal somite segmentation clock function. 2020, Pubmed
Andreazzoli, Role of Xrx1 in Xenopus eye and anterior brain development. 1999, Pubmed , Xenbase
Aruga, Mouse Zic1 is involved in cerebellar development. 1998, Pubmed
Bai, Gli2, but not Gli1, is required for initial Shh signaling and ectopic activation of the Shh pathway. 2002, Pubmed
Brayer, Keep your fingers off my DNA: protein-protein interactions mediated by C2H2 zinc finger domains. 2008, Pubmed
Carballo, A highlight on Sonic hedgehog pathway. 2018, Pubmed
Casarosa, Xrx1, a novel Xenopus homeobox gene expressed during eye and pineal gland development. 1997, Pubmed , Xenbase
Chang, Depletion of primary cilia in articular chondrocytes results in reduced Gli3 repressor to activator ratio, increased Hedgehog signaling, and symptoms of early osteoarthritis. 2012, Pubmed
Chaudhry, GLI3 repressor determines Hedgehog pathway activation and is required for response to SMO antagonist glasdegib in AML. 2017, Pubmed
Choi, Third-generation in situ hybridization chain reaction: multiplexed, quantitative, sensitive, versatile, robust. 2018, Pubmed
Chow, Early eye development in vertebrates. 2001, Pubmed
Dakubo, Indian hedgehog signaling from endothelial cells is required for sclera and retinal pigment epithelium development in the mouse eye. 2008, Pubmed
Domínguez, Hedgehog directly controls initiation and propagation of retinal differentiation in the Drosophila eye. 1997, Pubmed
Eiraku, Self-organizing optic-cup morphogenesis in three-dimensional culture. 2011, Pubmed , Xenbase
Elms, Zic2 is required for neural crest formation and hindbrain patterning during mouse development. 2003, Pubmed
Elsen, Zic1 and Zic4 regulate zebrafish roof plate specification and hindbrain ventricle morphogenesis. 2008, Pubmed
El Yakoubi, Hes4 controls proliferative properties of neural stem cells during retinal ontogenesis. 2012, Pubmed , Xenbase
Fischer, Reprint of: the ciliary marginal zone (CMZ) in development and regeneration of the vertebrate eye. 2014, Pubmed
Fox, Transcriptional cofactors of the FOG family interact with GATA proteins by means of multiple zinc fingers. 1999, Pubmed
Fujimi, Xenopus Zic4: conservation and diversification of expression profiles and protein function among the Xenopus Zic family. 2006, Pubmed , Xenbase
Furimsky, Complementary Gli activity mediates early patterning of the mouse visual system. 2006, Pubmed
García-Frigola, Zic2 regulates the expression of Sert to modulate eye-specific refinement at the visual targets. 2010, Pubmed
Gebbia, X-linked situs abnormalities result from mutations in ZIC3. 1997, Pubmed
Grinberg, The ZIC gene family in development and disease. 2005, Pubmed
Herrera, Zic2 patterns binocular vision by specifying the uncrossed retinal projection. 2003, Pubmed
Hirsch, Xenopus Pax-6 and retinal development. 1997, Pubmed , Xenbase
Houtmeyers, The ZIC gene family encodes multi-functional proteins essential for patterning and morphogenesis. 2013, Pubmed , Xenbase
Inoue, Mouse Zic5 deficiency results in neural tube defects and hypoplasia of cephalic neural crest derivatives. 2004, Pubmed , Xenbase
Jia, Shaggy/GSK3 antagonizes Hedgehog signalling by regulating Cubitus interruptus. 2002, Pubmed , Xenbase
Kadam, Functional selectivity of recombinant mammalian SWI/SNF subunits. 2000, Pubmed
Kalenik, Yeast two-hybrid cloning of a novel zinc finger protein that interacts with the multifunctional transcription factor YY1. 1997, Pubmed
Kha, Using the Xenopus Developmental Eye Regrowth System to Distinguish the Role of Developmental Versus Regenerative Mechanisms. 2019, Pubmed , Xenbase
Koenig, Eye development and photoreceptor differentiation in the cephalopod Doryteuthis pealeii. 2016, Pubmed
Kong, Biochemical mechanisms of vertebrate hedgehog signaling. 2019, Pubmed
Koyabu, Physical and functional interactions between Zic and Gli proteins. 2001, Pubmed
Krishna, Structural classification of zinc fingers: survey and summary. 2003, Pubmed
Kubo, Wnt2b inhibits differentiation of retinal progenitor cells in the absence of Notch activity by downregulating the expression of proneural genes. 2005, Pubmed
Lad, Wnt-signaling in retinal development and disease. 2009, Pubmed
Lagutin, Six3 repression of Wnt signaling in the anterior neuroectoderm is essential for vertebrate forebrain development. 2003, Pubmed
Lee, Dishevelled mediates ephrinB1 signalling in the eye field through the planar cell polarity pathway. 2006, Pubmed , Xenbase
Levine, Sonic hedgehog promotes rod photoreceptor differentiation in mammalian retinal cells in vitro. 1997, Pubmed
Matsuo, Mouse Otx2 functions in the formation and patterning of rostral head. 1995, Pubmed
Mizugishi, Molecular properties of Zic proteins as transcriptional regulators and their relationship to GLI proteins. 2001, Pubmed , Xenbase
Mo, Specific and redundant functions of Gli2 and Gli3 zinc finger genes in skeletal patterning and development. 1997, Pubmed , Xenbase
Moody, Cell lineage analysis in Xenopus embryos. 2000, Pubmed , Xenbase
Moore, Morphogenetic movements underlying eye field formation require interactions between the FGF and ephrinB1 signaling pathways. 2004, Pubmed , Xenbase
Nakata, A novel member of the Xenopus Zic family, Zic5, mediates neural crest development. 2000, Pubmed , Xenbase
Nakata, Xenopus Zic3, a primary regulator both in neural and neural crest development. 1997, Pubmed , Xenbase
Nakata, Xenopus Zic family and its role in neural and neural crest development. 1998, Pubmed , Xenbase
Nelson, Transient inactivation of Notch signaling synchronizes differentiation of neural progenitor cells. 2007, Pubmed
Ou, Distinct protein degradation mechanisms mediated by Cul1 and Cul3 controlling Ci stability in Drosophila eye development. 2002, Pubmed
Pan, A role for Zic1 and Zic2 in Myf5 regulation and somite myogenesis. 2011, Pubmed
Pannese, The Xenopus homologue of Otx2 is a maternal homeobox gene that demarcates and specifies anterior body regions. 1995, Pubmed , Xenbase
Perron, A novel function for Hedgehog signalling in retinal pigment epithelium differentiation. 2003, Pubmed , Xenbase
Persson, Dorsal-ventral patterning of the spinal cord requires Gli3 transcriptional repressor activity. 2002, Pubmed , Xenbase
Pfirrmann, Hedgehog-dependent E3-ligase Midline1 regulates ubiquitin-mediated proteasomal degradation of Pax6 during visual system development. 2016, Pubmed , Xenbase
Porter, Lhx2, a LIM homeobox gene, is required for eye, forebrain, and definitive erythrocyte development. 1997, Pubmed
Schouwey, RBP-Jκ-dependent Notch signaling enhances retinal pigment epithelial cell proliferation in transgenic mice. 2011, Pubmed
Shkumatava, Sonic hedgehog, secreted by amacrine cells, acts as a short-range signal to direct differentiation and lamination in the zebrafish retina. 2004, Pubmed
Sinn, An eye on eye development. 2013, Pubmed
Stenkamp, Development of the Vertebrate Eye and Retina. 2015, Pubmed
Stenkamp, Extraretinal and retinal hedgehog signaling sequentially regulate retinal differentiation in zebrafish. 2003, Pubmed
Stenkamp, Function for Hedgehog genes in zebrafish retinal development. 2000, Pubmed
Suzuki, Regulation of interaction of the acetyltransferase region of p300 and the DNA-binding domain of Sp1 on and through DNA binding. 2000, Pubmed
Wall, Progenitor cell proliferation in the retina is dependent on Notch-independent Sonic hedgehog/Hes1 activity. 2009, Pubmed
Wang, The Shh-independent activator function of the full-length Gli3 protein and its role in vertebrate limb digit patterning. 2007, Pubmed
Wiegering, GLI3 repressor but not GLI3 activator is essential for mouse eye patterning and morphogenesis. 2019, Pubmed
Wu, Hedgehog Signaling: From Basic Biology to Cancer Therapy. 2017, Pubmed
Yamaguchi, Histone deacetylase 1 regulates retinal neurogenesis in zebrafish by suppressing Wnt and Notch signaling pathways. 2005, Pubmed
Zagozewski, Genetic regulation of vertebrate eye development. 2014, Pubmed
Zhou, Transcriptional repression of the c-fos gene by YY1 is mediated by a direct interaction with ATF/CREB. 1995, Pubmed
Zhou, Deubiquitination of Ci/Gli by Usp7/HAUSP Regulates Hedgehog Signaling. 2015, Pubmed
Zuber, Specification of the vertebrate eye by a network of eye field transcription factors. 2003, Pubmed , Xenbase
