Click here to close
Hello! We notice that you are using Internet Explorer, which is not supported by Xenbase and may cause the site to display incorrectly.
We suggest using a current version of Chrome,
FireFox, or Safari.
Proc Natl Acad Sci U S A
2022 Feb 08;1196:. doi: 10.1073/pnas.2109547119.
Show Gene links
Show Anatomy links
In vitro cell cycle oscillations exhibit a robust and hysteretic response to changes in cytoplasmic density.
Jin M
,
Tavella F
,
Wang S
,
Yang Q
.
???displayArticle.abstract???
Cells control the properties of the cytoplasm to ensure proper functioning of biochemical processes. Recent studies showed that cytoplasmic density varies in both physiological and pathological states of cells undergoing growth, division, differentiation, apoptosis, senescence, and metabolic starvation. Little is known about how cellular processes cope with these cytoplasmic variations. Here, we study how a cell cycle oscillator comprising cyclin-dependent kinase (Cdk1) responds to changes in cytoplasmic density by systematically diluting or concentrating cycling Xenopus egg extracts in cell-like microfluidic droplets. We found that the cell cycle maintains robust oscillations over a wide range of deviations from the endogenous density: as low as 0.2× to more than 1.22× relative cytoplasmic density (RCD). A further dilution or concentration from these values arrested the system in a low or high steady state of Cdk1 activity, respectively. Interestingly, diluting an arrested cytoplasm of 1.22× RCD recovers oscillations at lower than 1× RCD. Thus, the cell cycle switches reversibly between oscillatory and stable steady states at distinct thresholds depending on the direction of tuning, forming a hysteresis loop. We propose a mathematical model which recapitulates these observations and predicts that the Cdk1/Wee1/Cdc25 positive feedback loops do not contribute to the observed robustness, supported by experiments. Our system can be applied to study how cytoplasmic density affects other cellular processes.
Fig. 1. In vitro cell-cycle oscillators are robust to cytoplasmic dilutions. (A) Schematic diagram of the phosphorylation and dephosphorylation cycles of mitotic substrates driven by kinase, Cdk1–cyclin B, and its counteracting phosphatase, PP2A-B55δ, which mutually modulate each other’s auto-activation loops. The full diagram for the cell-cycle oscillator is in Fig. 3A. A Cdk1 FRET sensor is used to measure the ratio of Cdk1–cyclin B to PP2A:B55δ activity throughout oscillations. (B) FRET-based quantification of cell-cycle dynamics in microemulsion droplets containing 0 to 100% diluted Xenopus extracts. (Top Left) A microfluidic device generates droplets containing extracts and extract buffer mixed at different ratios. The extracts supplied with Alexa Fluor 594 Dextran dye flow through one inlet and the extract buffer through the other, both containing the same concentration of the Cdk1-FRET sensor. The diluted extracts are then encapsulated by surfactant oil into uniform-sized microemulsion droplets. (Top Right) Snapshots of FRET/CFP ratio and Alexa Fluor 594 Dextran channels for a field of droplets indicating the ratio of Cdk1/PP2A activity and the dilution percentage. (Middle) Time-lapse series of a selected droplet showing the first 550-min imaging in both channels. Selected time points correspond to either a peak or trough in FRET/CFP signals. The droplet has a constant red fluorescence intensity over time, indicating no leakage of the dye. (Scale bar, 100 μm.) (Bottom) Time course of FRET/CFP ratio of the selected droplet showing 15 undamped oscillations in 1,400 min. The oscillation period is quantified as the time interval between two consecutive peaks. The rising period (interphase duration) is defined as the time interval between a trough to the subsequent peak and the falling period (duration of mitosis) as the time interval between a peak to the subsequent trough. (C) Time courses of FRET/CFP ratio for droplets with 0 to 100% diluted extracts show the cell-cycle robustness to cytoplasmic dilutions. Each line represents a droplet, and the color of the line indicates the dilution percentage (RCD) of the droplet. The cytoplasmic density of undiluted droplets (dilution 0%) is defined as 1.0×. A total of 20 droplets are randomly selected from each dilution range and presented in the plot. In both C and D, t = 0 represents the start of imaging which was typically 1 h after extract preparation. (D) Raster plot showing peak times of FRET/CFP ratio as a function of dilution. The entry of the first cycle is significantly delayed as dilution percentage increases, and the overall oscillation time (from the start of the first peak to the last peak) is extended as well. Each dot represents a cycle peak in a droplet. The color bar indicates the order of peaks in time. The first peak observed in undiluted extracts is labeled in red and noted as cycle 1. Because of delays caused by dilution, a previous peak can be observed for some droplets with high levels of dilution which we note as cycle 0 (labeled in black). Cycle 0 is not observed in undiluted extracts because of the 1-h gap between extract preparation and the start of imaging. (E) Oscillation percentage of droplets over different dilution ranges. Oscillation percentage is calculated as the percentage of droplets that exhibit oscillations in all tracked droplets within each bin range. The bin width in the histogram is five. The red curve is the logistic regression fitting result for oscillation percentage data. This dataset includes 655 detected droplets in which 351 droplets yield oscillations. (F) Logistic regression fits for oscillation percentage versus dilution for nine replicates, showing the cell cycle robustness to dilutions is highly conserved across all different day experiments. The red highlighted curve corresponds to the experiment in E. (G) The cycle number versus dilution of individual droplets presents an initial plateau within low-moderate dilution ranges and subsequently decreases as a function of dilution. Cycle number for each droplet was quantified by a total number of peak-to-peak FRET/CFP oscillations. (H) Oscillation periods remain relatively constant up to 50% dilution and afterward increase dramatically with dilution until the dilution is close to 80%. Similar trends are observed in (I) rising periods and (J) falling periods. Each dot indicates one cycle in a droplet. The color bar represents the order of cycles.
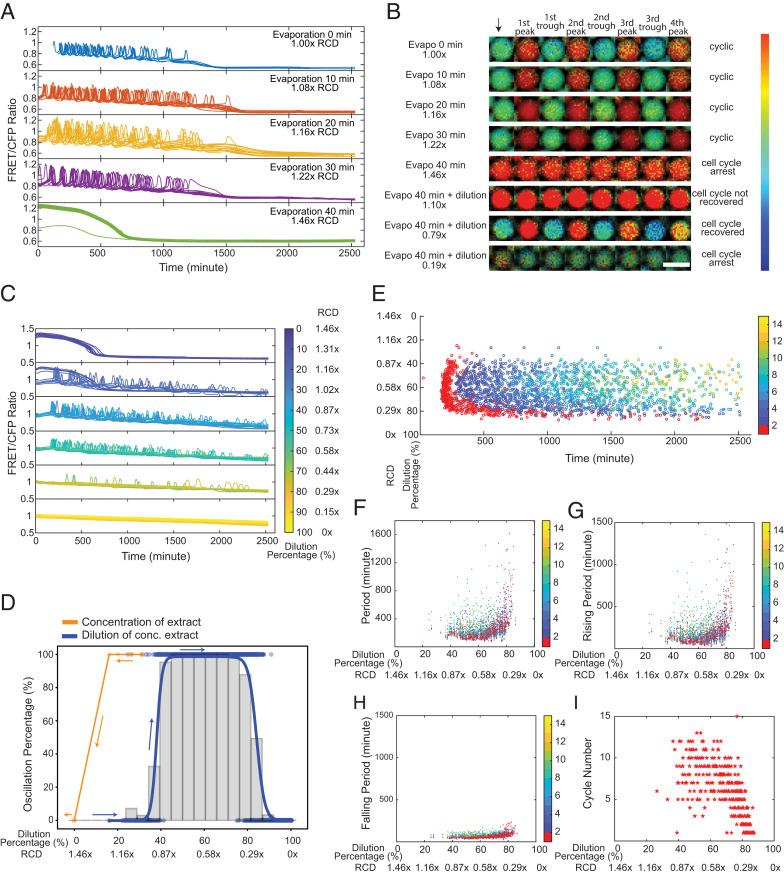
Fig. 2. Cytoplasmic concentration leads to a reversible loss of oscillation but displays hysteresis. (A) Time courses of FRET/CFP ratio for individual droplets with concentrated extracts, showing cell cycles are robust to cytoplasmic concentrations. Extracts are concentrated via vacuum evaporation with the resultant relative cytoplasmic densities quantified by the intensity changes in Alexa Fluor 594 dextran dye before and after the concentration process. We define the cytoplasmic density of undiluted extracts as 1×, and the RCD for extracts with 10-, 20-, 30-, and 40-min evaporation are measured to be 1.08, 1.16, 1.22, and 1.46×, respectively. For ease of visualization, oscillation profiles of 20 droplets are randomly selected from each condition and presented in the plot. The sample size for different conditions (from Top to Bottom) is 46, 471, 140, 98, and 506, respectively. (B) FRET/CFP ratio images of representative droplets with varying cytoplasmic densities by initial concentration (from the first row to the fifth row) then dilution (from sixth row to eighth row), which demonstrates dilution of nonoscillatory concentrated extracts restores oscillations. The arrow indicates the start of imaging. Each following image is associated with either a trough or a peak of the selected droplets. (Scale bar, 100 μm.) The color bar indicates the FRET/CFP ratio as bright red corresponds to a high FRET/CFP ratio and dark blue corresponds to a low FRET/CFP ratio. The data for dilutions of concentrated extracts contains two replicates, resulting in a sample size of 1,198 detected droplets and in which 538 droplets have at least one cycle. (C) Time courses of FRET/CFP fluorescence intensity ratio in droplets containing 1.46× concentrated extracts with different dilutions, showing clear transitions from a high Cdk1 activity arrested state to oscillations to a low Cdk1 state. Each line is for one droplet, and the color of the line indicates the dilution percentage of the droplet. A total of 20 droplets are shown for each dilution range. Here, zero dilution has 1.46× RCD. (D) Cell cycle shows a hysteretic response to the change of cytoplasmic density. The change in oscillation percentage follows the orange curve when we concentrate the cytoplasmic density from 1.00 to 1.46×. When we start to dilute the concentrated extracts at 1.46× RCD, the oscillation percentage changes along the blue curve. These two distinct paths show a “history-dependent” nature. Histogram bars are measured oscillation percentage within each 5% dilution range as we dilute the 1.46× RCD extracts. (E) Raster plot for the dilution of concentrated extract experiment. The first peak onset has larger variations for droplets lying at the highly diluted threshold end (∼80%). The color bar indicates the order of cycle peaks, and the peak of the first cycle is highlighted in red. (F) Periods remain relatively constant at moderate dilutions after restoring oscillations (following the blue curve in D) with the RCD ∼0.80 to 0.44×. The variations are significant near two ends, especially the diluted end (0.29× RCD). Similar trends are observed in (G) rising periods and (H) falling periods. Each dot represents a cycle in a droplet. The color bar indicates the order of cycles, and the first cycle is highlighted in red. (I) Droplets with moderate dilutions have more cycles than those with either too low or too high dilution percentages at two ends.
Fig. 3. Dynamic model of the cell cycle reproduces the observed robustness of oscillations and the hysteretic response to cytoplasmic density. (A) Schematic view of the network controlling cell-cycle progression and dependency of parameters with cytoplasmic density. (Top) Each solid arrow corresponds to an influence present in the model. Pointed-headed arrows indicate activation and blunt-headed arrows inhibitions. Activation/inhibitions arise from phosphorylation/dephosphorylation reactions or binding/unbinding events. Dashed arrows represent synthesis and degradation processes. (Bottom) Different dependencies with cytoplasmic density are assumed for the parameters of the model. Total concentrations of proteins are considered to scale linearly with cytoplasmic density. In contrast, phosphorylation/dephosphorylation and binding/unbinding rates are considered to be constant because they are considered elementary reactions. Dependency of synthesis and degradation rate on cytoplasmic density are more complex, as many reactions underlie their effective reaction rate and are thus determined by comparing model predictions with experimental observations. (B) Period of oscillations as a function of dilution percentage. Comparison between models with decaying or constant synthesis/degradation rates. The decaying model has ks ∼ d3 and kd ∼d2 with d the RCD. Both models include a linear scaling of total concentrations with dilution. The model without decaying rates does not feature an increase in periods consistent with experimental observations. (C) A sigmoidal fit to the simulated oscillation percentage of droplets versus dilution is shown as a solid orange curve. Experimental curves (dashed blue line) are repeated from Fig. 1F for comparison. At a threshold of close to 80%, most droplets settle into a steady state consistent with experimental observations. (D) Simulated period as a function of dilution for droplet (gray dots) and bulk (red line) models. Bulk simulations are performed with a single set of ODE parameters representing the droplet's average parameters. Experimental data (blue dots) is presented for comparison. Both simulated and experimentally determined periods follow a similar trend with a slow increase at first and a sudden increase close to the threshold. (E) Duration of the rising and falling phases of the oscillation. Solid blue and dashed red lines represent bulk simulations for rising and falling periods, respectively. Dots represent droplet simulations. For both types of simulations, the rising period is more affected than the falling period. (F) Raster plot of the oscillation peaks over time for different dilution values. Each cycle is colored differently for visual clarity. Simulations show a similar trend for the start of oscillations observed in experiments. (G) Oscillation percentage from droplet simulations when the RCD is increased. The experimentally determined threshold is smaller than the one obtained through simulations. (H) Period as a function of RCD for concentration of extracts. Bulk and droplet simulations are shown. For the concentration of the extract, the period remains comparatively constant with respect to dilution. (I) Bifurcation diagram with RCD as a control parameter. Vertical axis shows the maximum and minimum of Active Cdk1:CyclinB1 concentration. Stable dynamical states are represented by solid lines and unstable ones by dashed lines. Each color represents a different dynamical behavior. The stable limit cycle solution disappears through a saddle-node bifurcation by meeting with an unstable limit cycle solution (1, 2). Two supercritical Hopf bifurcations (3, 4) are observed for both concentration and dilution of the extract. This bifurcation structure leads to a hysteretic behavior in the appearance/disappearance of oscillations. (J) Hysteresis in the onset of limit cycle oscillations. Two different initial conditions are used for the simulations of each curve: one that is closer to the limit cycle and another one closer to the steady state in the concentrated extract.
Fig. 4. Cdk1 positive feedbacks are not essential for robustness to cytoplasmic dilution. (A and B) Extracts were supplemented with 0, 0.5, 1, 2, and 5 μM Wee1 activity’s inhibitor PD166285 (A) or with 0, 5, 10, 20, and 50 μM NSC95397 for inhibiting Cdc25 phosphatase activity (B) and then tested for their robustness to dilution. For each inhibitor concentration, the raster plot of the experimental result is shown as well as the oscillation percentage obtained. The system retains its function for most of the dilution range (0 to 60%) for all inhibitor concentrations with a slight difference in the absolute threshold values and the onset time and end time of oscillations. (C and D, Top) All oscillation percentage curves together to highlight the differences observed near the thresholds at different inhibitor concentrations of PD166285 (C) and NSC95397 (D). (Bottom) The obtained period profiles as a function of dilutions. (Insets) Zoomed-in views for the changes in period for low dilutions in which the curve is mostly flat. Period curves were fitted to exponential functions, and bootstrap was performed on the data to obtain CIs for the parameters. Shaded region represents one SD from the average parameters. (E) Quantification of robustness to dilution. (Left) Two different ways of measuring robustness based on oscillation percentage (Top) and period curves (Bottom). For oscillation percentage, we extract the dilution required for 90, 50, and 10% oscillation percentage and define the oscillation threshold as the dilution percentage at 50% oscillation percentage. For period curves, we calculate the dilution percentage at which period doubles to be defined as the period-doubling threshold. The estimated error on the parameters is used to infer a CI for the period-doubling dilution. (Right) The oscillation and period-doubling threshold change as a function of inhibitor concentration. Top corresponds to Wee1 inhibitor experiments and Bottom to Cdc25. (F and G) Total number of cycles as a function of dilution percentage for different concentrations of Wee1 inhibitor (F) and Cdc25 inhibitor (G). Rightmost plots show all the curves together smoothed by locally weighted scatterplot smoothing for ease of comparison. It can be appreciated that the inhibition of Wee1 increases the cycle number for low dilutions. The addition of the Cdc25 inhibitor tends to decrease the number of cycles in the system for most dilutions.
Araujo,
Positive Feedback Keeps Duration of Mitosis Temporally Insulated from Upstream Cell-Cycle Events.
2016, Pubmed
Araujo,
Positive Feedback Keeps Duration of Mitosis Temporally Insulated from Upstream Cell-Cycle Events.
2016,
Pubmed
Banks,
Anomalous diffusion of proteins due to molecular crowding.
2005,
Pubmed
Barkai,
Robustness in simple biochemical networks.
1997,
Pubmed
Batchelor,
Robustness and the cycle of phosphorylation and dephosphorylation in a two-component regulatory system.
2003,
Pubmed
Ben Messaoud,
Osmostress-induced apoptosis in Xenopus oocytes: role of stress protein kinases, calpains and Smac/DIABLO.
2015,
Pubmed
,
Xenbase
Bortner,
Absence of volume regulatory mechanisms contributes to the rapid activation of apoptosis in thymocytes.
1996,
Pubmed
Bryan,
Measurement of mass, density, and volume during the cell cycle of yeast.
2010,
Pubmed
Cayley,
Characterization of the cytoplasm of Escherichia coli K-12 as a function of external osmolarity. Implications for protein-DNA interactions in vivo.
1991,
Pubmed
Chang,
Mitotic trigger waves and the spatial coordination of the Xenopus cell cycle.
2013,
Pubmed
,
Xenbase
Cheng,
Apoptosis propagates through the cytoplasm as trigger waves.
2018,
Pubmed
,
Xenbase
Cheng,
Spontaneous emergence of cell-like organization in Xenopus egg extracts.
2019,
Pubmed
,
Xenbase
Deming,
Study of apoptosis in vitro using the Xenopus egg extract reconstitution system.
2006,
Pubmed
,
Xenbase
Eldar,
Robustness of the BMP morphogen gradient in Drosophila embryonic patterning.
2002,
Pubmed
Elmore,
Apoptosis: a review of programmed cell death.
2007,
Pubmed
Ernest,
Cytoplasmic condensation is both necessary and sufficient to induce apoptotic cell death.
2008,
Pubmed
Friis,
Cell shrinkage as a signal to apoptosis in NIH 3T3 fibroblasts.
2005,
Pubmed
Gérard,
Effect of positive feedback loops on the robustness of oscillations in the network of cyclin-dependent kinases driving the mammalian cell cycle.
2012,
Pubmed
Guan,
Reconstitution of Cell-cycle Oscillations in Microemulsions of Cell-free Xenopus Egg Extracts.
2018,
Pubmed
,
Xenbase
Guan,
A robust and tunable mitotic oscillator in artificial cells.
2018,
Pubmed
,
Xenbase
Joyner,
A glucose-starvation response regulates the diffusion of macromolecules.
2016,
Pubmed
Kageyama,
Cyanobacterial circadian pacemaker: Kai protein complex dynamics in the KaiC phosphorylation cycle in vitro.
2006,
Pubmed
Kappas,
Dissection of the XChk1 signaling pathway in Xenopus laevis embryos.
2000,
Pubmed
,
Xenbase
Kim,
The Relative Densities of Cytoplasm and Nuclear Compartments Are Robust against Strong Perturbation.
2020,
Pubmed
Knapp,
Decoupling of Rates of Protein Synthesis from Cell Expansion Leads to Supergrowth.
2019,
Pubmed
Lazo,
Identification of a potent and selective pharmacophore for Cdc25 dual specificity phosphatase inhibitors.
2002,
Pubmed
Lee,
Positive regulation of Wee1 by Chk1 and 14-3-3 proteins.
2001,
Pubmed
,
Xenbase
Li,
The yeast cell-cycle network is robustly designed.
2004,
Pubmed
Martinez-Corral,
Bistable emergence of oscillations in growing Bacillus subtilis biofilms.
2018,
Pubmed
Miermont,
Severe osmotic compression triggers a slowdown of intracellular signaling, which can be explained by molecular crowding.
2013,
Pubmed
Mika,
Molecular sieving properties of the cytoplasm of Escherichia coli and consequences of osmotic stress.
2010,
Pubmed
Minton,
The influence of macromolecular crowding and macromolecular confinement on biochemical reactions in physiological media.
2001,
Pubmed
Morelli,
Effects of macromolecular crowding on genetic networks.
2011,
Pubmed
Mourão,
Connecting the dots: the effects of macromolecular crowding on cell physiology.
2014,
Pubmed
Munder,
A pH-driven transition of the cytoplasm from a fluid- to a solid-like state promotes entry into dormancy.
2016,
Pubmed
Neurohr,
Relevance and Regulation of Cell Density.
2020,
Pubmed
Neurohr,
Excessive Cell Growth Causes Cytoplasm Dilution And Contributes to Senescence.
2019,
Pubmed
Nishizawa,
Universal glass-forming behavior of in vitro and living cytoplasm.
2017,
Pubmed
,
Xenbase
Parry,
The bacterial cytoplasm has glass-like properties and is fluidized by metabolic activity.
2014,
Pubmed
Phong,
Robust and tunable circadian rhythms from differentially sensitive catalytic domains.
2013,
Pubmed
Ratliff,
Neuronal oscillator robustness to multiple global perturbations.
2021,
Pubmed
Rivas,
Macromolecular Crowding In Vitro, In Vivo, and In Between.
2016,
Pubmed
Rombouts,
Dynamic bistable switches enhance robustness and accuracy of cell cycle transitions.
2021,
Pubmed
Schnell,
Reaction kinetics in intracellular environments with macromolecular crowding: simulations and rate laws.
2004,
Pubmed
Session,
Genome evolution in the allotetraploid frog Xenopus laevis.
2016,
Pubmed
,
Xenbase
Sochacki,
Protein diffusion in the periplasm of E. coli under osmotic stress.
2011,
Pubmed
Son,
Resonant microchannel volume and mass measurements show that suspended cells swell during mitosis.
2015,
Pubmed
Sun,
Building Dynamic Cellular Machineries in Droplet-Based Artificial Cells with Single-Droplet Tracking and Analysis.
2019,
Pubmed
Tan,
Molecular crowding shapes gene expression in synthetic cellular nanosystems.
2013,
Pubmed
Tsai,
Robust, tunable biological oscillations from interlinked positive and negative feedback loops.
2008,
Pubmed
,
Xenbase
Tyson,
Sniffers, buzzers, toggles and blinkers: dynamics of regulatory and signaling pathways in the cell.
2003,
Pubmed
Vastenhouw,
The maternal-to-zygotic transition revisited.
2019,
Pubmed
Weitz,
Diversity in the dynamical behaviour of a compartmentalized programmable biochemical oscillator.
2014,
Pubmed
Zatulovskiy,
Cell growth dilutes the cell cycle inhibitor Rb to trigger cell division.
2020,
Pubmed
Zhang,
Role for regulated phosphatase activity in generating mitotic oscillations in Xenopus cell-free extracts.
2013,
Pubmed
,
Xenbase
Zhou,
Macromolecular crowding and confinement: biochemical, biophysical, and potential physiological consequences.
2008,
Pubmed
Zhou,
Universal behavior of the osmotically compressed cell and its analogy to the colloidal glass transition.
2009,
Pubmed
Zlotek-Zlotkiewicz,
Optical volume and mass measurements show that mammalian cells swell during mitosis.
2015,
Pubmed