XB-ART-58960
Proc Natl Acad Sci U S A
2022 Feb 22;1198:. doi: 10.1073/pnas.2107899119.
Show Gene links
Show Anatomy links
Topographic map formation and the effects of NMDA receptor blockade in the developing visual system.
Li VJ
,
Schohl A
,
Ruthazer ES
.
???displayArticle.abstract???
The development of functional topography in the developing brain follows a progression from initially coarse to more precisely organized maps. To examine the emergence of topographically organized maps in the retinotectal system, we performed longitudinal visual receptive field mapping by calcium imaging in the optic tectum of GCaMP6-expressing transgenic Xenopus laevis tadpoles. At stage 42, just 1 d after retinal axons arrived in the optic tectum, a clear retinotopic azimuth map was evident. Animals were imaged over the following week at stages 45 and 48, over which time the tectal neuropil nearly doubled in length and exhibited more precise retinotopic organization. By microinjecting GCaMP6s messenger ribonucleic acid (mRNA) into one blastomere of two-cell stage embryos, we acquired bilateral mosaic tadpoles with GCaMP6s expression in postsynaptic tectal neurons on one side of the animal and in retinal ganglion cell axons crossing to the tectum on the opposite side. Longitudinal observation of retinotopic map emergence revealed the presence of orderly representations of azimuth and elevation as early as stage 42, although presynaptic inputs exhibited relatively less topographic organization than the postsynaptic component for the azimuth axis. Retinotopic gradients in the tectum became smoother between stages 42 and 45. Blocking N-methyl-D-aspartate (NMDA) receptor conductance by rearing tadpoles in MK-801 did not prevent the emergence of retinotopic maps, but it produced more discontinuous topographic gradients and altered receptive field characteristics. These results provide evidence that current through NMDA receptors is dispensable for coarse topographic ordering of retinotectal inputs but does contribute to the fine-scale organization of the retinotectal projection.
???displayArticle.pubmedLink??? 35193956
???displayArticle.pmcLink??? PMC8872792
???displayArticle.link??? Proc Natl Acad Sci U S A
Species referenced: Xenopus laevis
Genes referenced: ctrl grap2 psmd6
GO keywords: NMDA glutamate receptor activity [+]
???attribute.lit??? ???displayArticles.show???
|
|
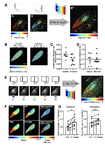
Figure 1. Experiment setup for visualizing retinotopic maps in the tadpole tectum. (A) Schematic of imaging setup. The tadpole was immobilized and embedded in agarose in an imaging chamber under the microscope, with one eye viewing visual stimuli on an LCD screen through a glass slide on the side of the imaging chamber. (B) Schematic of the tadpole retinotectal system. RGC axons innervate the contralateral tectum. (C) Imaging field in the tadpole tectum corresponding to the region indicated in B, showing discrete neuropil and cell body layers. RGC axons are in green, and postsynaptic tectal neurons are in yellow. A, anterior; L, lateral. (Cross bars: 40 µm.) (D) Two-photon optical section in GCaMP6s transgenic tadpole tectum. (E) Mean GCaMP6s ÎF/F0 plots from the anterior and posterior tectal ROIs in D showing responses to an anterior to posterior drifting bar stimulus. Each cycle consisted of a bar slowly traversing the monitor once over 10 s followed by 10 s blank, thus repeating every 20 s. Orange highlights indicate when the drifting bar was visible. Signal in the anterior ROI peaked at an earlier time per sweep (phase) than in the posterior ROI. (F) Fourier power spectrum of the first differential of a calcium response to 10 repeats of the drifting bar stimulus measured over the neuropil (single optical section, 6-Hz acquisition rate). A peak in power (arrowhead) occurs at the stimulus frequency (0.05 Hz). (G) Examples of retinotopic maps extracted from a stage 48 transgenic animal color coded by phase of response to drifting bar stimuli. Pixel brightness in phase maps indicates SNR. (H) âGrid mapsâ were obtained by flashing a bar at five locations across azimuth or elevation. (Center) Pixelwise grid maps obtained from the same animal in G color coded by optimal stimulus position. Pixel brightness reflects the maximal evoked response (ÎF/F0) divided by the mean of evoked responses to the dark bar stimuli. (Right) Cell body grid maps from the same animal. Cell body ROIs are color coded by optimal stimulus position and overlaid on a time-averaged image of the tectum. (Scale bars: 40 µm.) |
|
|
Figure 2. Retinotopic map over different developmental stages. (A) Sketches of an X. laevis tadpole at stages 42, 45, and 48. (B) Phase maps extracted from a stage 42 GCaMP6s-expressing transgenic tadpole at three depths. (C) Comparison of tectal neuropil outlines traced from two-photon images of the same animal at stages 42, 45, and 48 (depth is â¼100 μm from the top of tectum). (D) Phase maps extracted from the same tadpole at stage 45. For both azimuth and elevation, a stack of 14 optical sections is shown (40 to 135.75 μm from the top surface of the tectum, 7.5 μm between optical sections). Pixel intensities indicate SNR. (E) 3D volume rendering of phase maps from D. D-V is dorsoventral. R-C is rostrocaudal. L-M is lateromedial. (F) Phase maps extracted from the same tadpole at stage 48. Stack of 14 optical sections. (G) Phase maps from F rendered as a 3D volume. In E and G, only pixels in the neuropil region with SNR > 1.5 are shown. (H and I) Tectal neuropil positions from an optical section at 100-µm depth (Left) mapped onto the stimulus display area (6.5 à 4 cm; Center) for the tadpole at (H) stage 45 and (I) stage 48. Colors represent tectal neuropil coordinates (Left and Center). Density plots (Right) show the distribution of neuropil receptive fields from the whole tectum mapped onto the stimulus display area (summed from 14 optical sections, 7.5 μm between slices). (Scale bars: A, 1 mm; BâI, 40 µm.) |
|
|
Figure 3. GCaMP mosaic post- and presynaptic expression in tectum. (A) Schematic of mRNA injection of two-cell stage embryos. Injecting GCaMP6s and mCherry mRNA into one blastomere of two-cell stage tadpole embryos results in mosaic expression of fluorescent protein restricted to one-half of the body. (B) Epifluorescence image of mCherry expression restricted to the left half of the tadpole. mCherry was used to confirm half-animal mosaic expression of fluorescent proteins. (C) Schematic showing restriction of GCaMP expression to post- and presynaptic compartments in the left and right hemispheres, respectively. Transmitted light image (Upper Right) and two-photon optical section (Lower Right) of post- and presynaptic GCaMP expression in the two tectal hemispheres. (D) Phase maps (Upper Center) and grid maps (Lower Center) extracted from the left and right tectal hemispheres in the same GCaMP6s mRNA hemi-mosaic animal. For phase maps, pixel brightness indicates SNR. For grid maps, pixel brightness reflects the maximal evoked response (ÎF/F0) divided by the mean of all evoked responses. Time-averaged images of post- and presynaptic GCaMP expression are shown in Left and Right. |
|
|
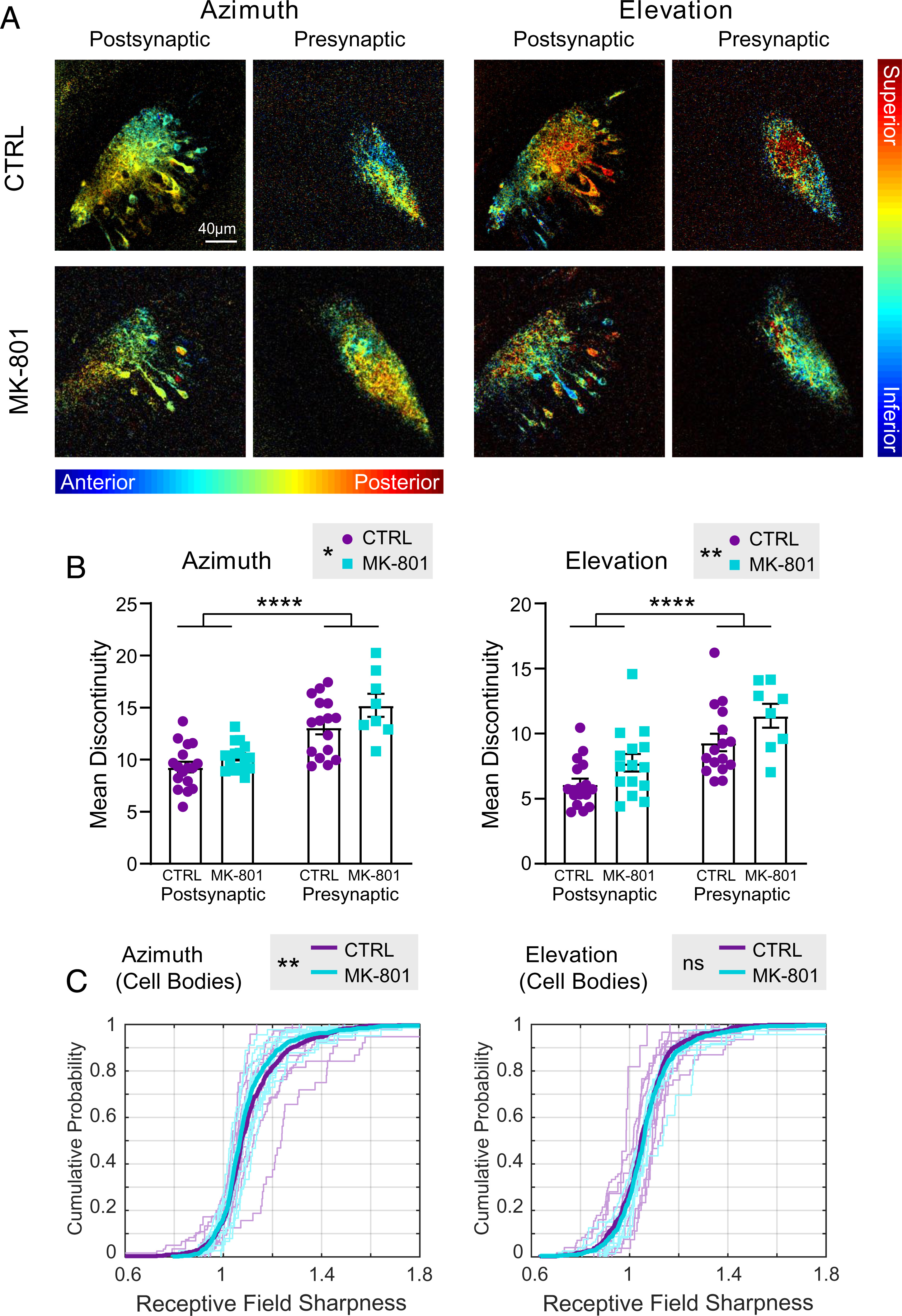
Figure 4. Longitudinal imaging of post- and presynaptic topographic maps over development. (A) Post- and presynaptic phase maps extracted from the same GCaMP6s mRNA hemi-mosaic tadpole at stages 42, 45, and 48. (B) Local discontinuity is a measure of map smoothness. Local discontinuity for a pixel is low when the pixel is surrounded by neighboring pixels with similar phase values and high when neighboring pixels display more difference in phase. A low local discontinuity value suggests a smooth map gradient. (C) Mean discontinuity in tadpoles at stages 42, 45, and 48. Each data point is the mean local discontinuity for the neuropil in one animal from a single optical section â¼100 µm below the top of the tectum. Linked data points are from the same animal (n = 6). Two-way mixed measures ANOVA for stage vs. pre/post compartment showed a significant main effect for compartment in both the azimuth and elevation axes. The main effect for stages was significant in the elevation axis and trended toward significance in the azimuth axis. Azimuth: Fcompartment (1, 10) = 34.15 (***P = 0.0002); Fstages (1.394, 13.94) = 4.059 with GreenhouseâGeisser correction (â P = 0.0529). Elevation: Fcompartment (1, 10) = 38.22 (***P = 0.0001); Fstages (1.146, 11.46) = 7.537 with GreenhouseâGeisser correction (*P = 0.0160). Post hoc Tukey tests showed significant differences between stages 42 and 45 in both azimuth and elevation axes: azimuth q (11) = 4.723 (*P = 0.0167); elevation q (11) = 4.613 (*P = 0.0191). (D) Postsynaptic cell body grid maps and cell body receptive field sharpness at stages 42, 45, and 48 from the same animal as A. Cell body ROIs are color coded for optimal stimulus position (left side) or RF sharpness (right side) and overlaid on an averaged postsynaptic GCaMP6s fluorescence image of the tectum. (E) Receptive field sharpness is an approximate measure for receptive field size. Receptive field sharpness for a pixel is low when the pixel gives similar responses to the five stimulus positions in grid mapping and high when the pixel exhibits a preference for one stimulus position. A higher receptive field sharpness value suggests a more compact receptive field. (F) Cumulative distribution of cell body RF sharpness at stages 42, 45, and 48. Thin lines show the cumulative distributions of tectal cell RF sharpness values from individual animals at each stage. Thick lines show the cumulative distribution of the pooled RF values for each stage (azimuth: stage 42 ncells = 337, stage 45 ncells = 352, stage 48 ncells = 331; elevation: stage 42 ncells = 337, stage 45 ncells = 351, stage 48 ncells = 301). Bonferroni corrected pairwise KolmogorovâSmirnov tests were significant between the pooled results for all stages for both azimuth and elevation. Azimuth stage 42 vs. 45: ***P = 8.92 à 10â4; 45 vs. 48: **P = 0.0083; 42 vs. 48: ****P = 1.07 à 10â9. Elevation stage 42 vs. 45: *P = 0.049; stage 45 vs. 48: **P = 0.0085; stage 42 vs. 48: ****P = 2.49 à 10â6. (Scale bars: 40 µm.) |
|
|
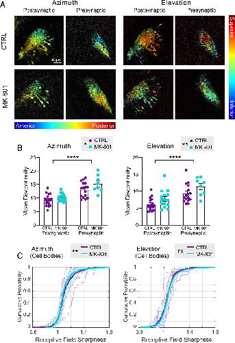
Figure 5. GCaMP expression in post- and presynaptic compartments and effects of NMDA receptor blockade on topographic map development. (A) Examples of retinotopic phase maps from stage 48 animals. Starting at stage 39, animals were reared in either control medium (CTRL; Upper) or in medium containing 10 µM MK-801 (Lower). (B) Mean discontinuity in control vs. MK-801âreared tadpoles: presynaptic vs. postsynaptic compartments. Two-way independent measures ANOVA for drug vs. compartment shows significant main effects for both drug and compartment for both the azimuth and elevation axes. Postsynaptic: CTRL n = 17, MK-801 n = 14; presynaptic: CTRL n = 16, MK-801 n = 8. Azimuth: Fcompartment (1, 51) = 43.94 (****P < 0.0001); Fdrug (1, 51) = 5.618 (*P = 0.0216). Elevation: Fcompartment (1, 51) = 24.29 (****P < 0.0001); Fdrug (1, 51) = 7.822 (**P = 0.0073). (C) Receptive field sharpness in tectal cell bodies of control vs. MK-801âreared animals. In each plot, thin lines show the cumulative distribution of tectal cell RF sharpness values from individual CTRL and MK-801âreared animals (azimuth: CTRL n = 8, MK-801 n = 10; elevation: CTRL n = 6, MK-801 n = 7). Thick lines show the cumulative distribution of the pooled RF values for each group (azimuth CTRL ncells = 552, MK-801 ncells = 594; elevation CTRL ncells = 418, MK-801 ncells = 518). not significant (ns) for elevation, KolmogorovâSmirnov test. **P = 0.0016 for azimuth. |
|
|
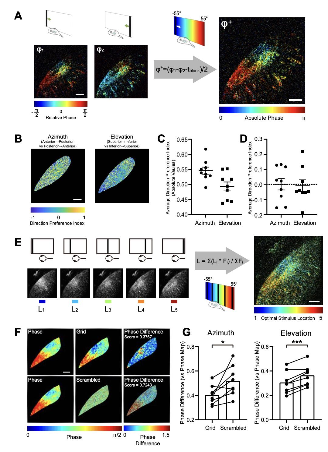
Fig. S1. Tectal response to positioned stimuli and extraction of the retinotopic map. (A) Calculating phase maps from responses to drifting bar stimuli (azimuth). Absolute phase (Ï+) was calculated by taking the difference of phase maps extracted from opposite direction drifting bars (Ï1 and Ï2). tblank represents the fixed interval between each bar sweep. (B) Pixelwise direction preference index values in an example animal. Direction preference index is calculated as the difference between the Fourier power at the stimulation frequency for the responses evoked by opposite direction drifting bars, divided by their sum. While each pixel shows a preference for one of the two directions, pixel-wise direction preference is evenly distributed throughout the tectal neuropil. (C) Absolute values of pixelwise direction preference index averaged over the tectal neuropil (n = 9 transgenic animals). (D) Pixelwise direction preference index averaged over the tectal neuropil. The average direction preference indices do not significantly differ from 0 for either azimuth or elevation, indicating no overall direction preference in the neuropil (n = 9 transgenic animals, n.s. by one-sample t-test). (E) Calculating grid maps from average tectal response to each stimulus position. Each pixel is assigned an âoptimal stimulus positionâ as a number between 1 to 5 based on the pixelâs ÎF/Fô° responses to all 5 stimulus positions, which gives an estimate of the location of the pixelâs receptive field center. (F) Comparing phase and grid maps extracted from the same animal. A Gaussian filter with Ï = 3 was applied to both the phase and grid maps, optimal stimulus position values in grid maps were converted to equivalent phase values, the two maps were aligned based on time average images, then differences between phase values in the two maps were calculated for each pixel in the neuropil and averaged to obtain a phase difference score. This score was compared to the phase difference score for the phase map compared to a scrambled version of the phase map, in which all phase values in the neuropil region were randomly shuffled. (G) Phase difference score between phase maps, grid maps and scrambled phase maps. The phase difference score comparing phase and grid maps was significantly smaller than for phase and scrambled phase in both azimuth and elevation maps (n = 8 transgenic animals, paired t-tests, azimuth t(7) = 2.968, *p = 0.021; elevation t(7) = 5.947, ***p = 0.0006). |
|
|
Fig. S2. Pixel-wise analysis for phase mapping (A) Single frame of raw calcium signal from a single 2-photon optical plane in a 3D volume in a GCaMP6s transgenic tadpole imaged at 6 Hz, responding to an anterior-to-posterior drifting bar (same animal as Fig. 1). (B) Frame in (A) after application of a Gaussian filter with Ï = 1. (C) Absolute phase map color coded for response positions in azimuth. Pixel ROIs labelled for 3 sites. (D) Raw calcium trace and Fourier power spectrum of its first differential at pixel ROI #1. The relative phase at the stimulus frequency is 0.1603. (E) Raw calcium trace and Fourier power spectrum of its first differential at pixel ROI #2. The relative phase at the stimulus frequency is 0.3896. (F) Raw calcium trace and Fourier power spectrum of its first differential at pixel ROI #3. The relative phase at the stimulus frequency is 1.6457. |
|
|
Fig. S3. Retinotopic map in a transgenic tadpole (tadpole #2) at stage 45 and stage 48. (A) Phase maps extracted from the tadpole at stage 45. Stack of 14 optical sections with 7.5 μm spacing between slices. (B) Phase maps in A rendered as 3D volume. (C) Phase maps extracted from the same tadpole at stage 48. Stack of 14 optical sections with 7.5 μm between slices. (D) Phase maps in C rendered as 3D volume. In B and D, only pixels in the neuropil region with SNR > 1.5 are shown. (E, F) Distribution of neuropil receptive fields in the visual field at (E) stage 45 and (F) stage 48. Colors represent tectal neuropil coordinates (left, middle). Density plots (right) show distribution of neuropil receptive fields from the whole tectum mapped onto the stimulus display area (summed from 14 optical sections, 7.5 μm between slices). |
|
|
Fig. S4. Retinotopic map in a transgenic tadpole (tadpole #3) at stage 42, 45 and stage 48. (A) Phase maps extracted from the tadpole at stage 42. Stack of 7 optical sections, 7.5 μm between slices.(B) Phase maps in A rendered in 3D volume. (C) Phase maps extracted from the same tadpole at stage 45. Stack of 7 optical sections, 7.5 μm between slices. (D) Phase maps in C rendered in 3D volume. (E) Phase maps extracted from the same tadpole at stage 48. Stack of 14 optical sections, 7.5 μm between slices. (F) Phase maps in E rendered in 3D volume. In B, D and F, only pixels in the neuropil region with SNR > 1.5 are shown. (G-H) Distribution of neuropil receptive fields in the visual field at (E) stage 45 and (F) stage 48. Colors represent tectal neuropil coordinates (left, middle). Density plots (right) show distribution of neuropil receptive fields from the whole tectum mapped onto the stimulus display area (summed from 7 optical sections at stage 45 and 14 sections at stage 48, 7.5 μm between slices). |
|
|
Fig. S5. Developmental shifting of the topographic gradients at stage 45 and stage 48. (A) 3D axes of topographic gradients at stage 45 and 48 in a transgenic tadpole (same animal as in Fig. 2). Phase maps were constructed from 14 optical sections at 7.5 μm intervals. For each optical section, 1000 random pixels in the neuropil region with SNR > 1.5 were plotted as 3D scatter points, with color indicating phase (same scales as in Fig. 2E,G). A black line in each 3D volume indicates the direction of the mean topographic (phase) gradient. The dot at the end of each line indicates the anterior direction for azimuth and inferior direction for elevation. (B) Comparison of topographic gradient axes at stage 45 vs 48 in same animal. (C) 3D axes of topographic gradient at stage 45 and 48 in a transgenic tadpole (same animal as in Fig. S2). Phase maps are shown in same manner as panel A. (D) Comparison of topographic gradient axes at stage 45 vs 48, calculated from the phase maps shown in panel C. |
|
|
Fig. S6. Comparison of signal strength and SNR at different developmental stages (A) Fourier power at the stimulus frequency in response to drifting bar stimuli for GCaMP6s hemimosaic tadpoles at stages 42, 45 and 48 (n = 6 animals). Azimuth measurements were made presenting anterior-to-posterior drifting bars, and elevation with inferior to superior drifting bars. The power is calculated for pixel-wise calcium traces and averaged 16 over the neuropil. Two-way mixed measures ANOVA for stage vs pre/post compartment showed a significant main effect for compartment in both the azimuth and elevation axes. The main effect for stages was significant in the azimuth axis. Azimuth: Fcompartment (1, 10) = 10.23, **p = 0.0095; Fstages (1.362, 13.62) = 5.013 with Greenhouse-Geisser correction, *p = 0.0335. Elevation: Fcompartment (1, 10) = 11.56, **p = 0.0068; Post-hoc Tukey tests for stages in the azimuth axis showed a significant difference between stage 45 and 48, q(11) = 4.655, *p = 0.0181. (B) Signal-to-noise ratio for the same tadpoles, calculated pixel-wise and averaged over the neuropil. Two-way mixed measures ANOVA for stage vs pre/post compartment showed a significant main effect for compartment in both the azimuth and elevation axes. The main effect for stages was significant in the elevation axis. Azimuth: Fcompartment (1, 10) = 14.88, **p = 0.0032. Elevation: Fcompartment (1, 10) = 21.47, ***p = 0.0009; Fstages (1.370, 13.70) = 6.402 with Greenhouse-Geisser correction, *p = 0.0175. Post-hoc Tukey tests for stages in the elevation axis showed a significant difference between stage 42 and 45, q(11) = 8.197, ***p = 0.0003. (C) Fourier power at the stimulus frequency for control and MK-801-reared mRNA tadpoles imaged post- or presynaptically at stage 48. (Postsynaptic: CTRL n = 17, MK- 801 n = 14; Presynaptic: CTRL n = 16, MK-801 n = 8.) Two-way independent measures ANOVA for drug vs compartment shows significant main effects for compartment, for both the azimuth and elevation axes. Azimuth: Fcompartment (1, 51) = 6.684, *p = 0.0126; Elevation: Fcompartment (1, 51) = 6.992, *p = 0.0109. (D) Signal-to-noise ratio for the same tadpoles in (E), calculated pixel-wise and averaged over the neuropil. Two-way independent measures ANOVA for drug vs compartment shows significant main effects for compartment, for both the azimuth and elevation axes. Azimuth: Fcompartment (1, 51) = 4.446, *p = 0.0399; Elevation: Fcompartment (1, 51) = 7.856, **p = 0.0071. |
|
|
Fig. S7. Phase maps extracted from a GCaMP6s mRNA hemimosaic tadpole at stage 42. The animal expressed GCaMP presynaptically in the left tectum, and postsynaptically in the right tectum. The maps were extracted using 36°-wide instead of 18°-wide drifting bars. Scale bars are 40μm. |
|
|
Fig. S8. Phase maps extracted from a GCaMP6s mRNA hemimosaic tadpole at stage 45 Pre- and postsynaptic phase maps were extracted from the same animal as in Fig. S7 at stage 45. The maps were extracted using 18°-wide drifting bars. Scale bars are 40μm. |
|
|
Fig. S9. Phase maps extracted from a GCaMP6s mRNA hemimosaic tadpole at stage 48 Pre- and postsynaptic phase maps extracted from the same animal as in Figs. S7 and S8 at stage 48. The maps were extracted using 18°-wide drifting bars. Scale bars are 40μm. |
|
|
Fig. S10. Example phase maps from three GCaMP6s mRNA hemimosaic tadpoles imaged at stage 42. Stacks of 4 optical sections from 40 μm to 160 μm below the surface with 40 μm spacing between slices. For each panel (A, B, C), postsynaptic (left) and presynaptic (right) maps for the azimuth (top) and elevation (bottom) axes were collected in the same animals. Scale bars are 40μm. |
|
|
Fig. S11. Characterization of mean local discontinuity measurements. (A) Example azimuth phase map for a stage 48 GCaMP6s mRNA tadpole (postsynaptic labelling). Pixel brightness indicates SNR. Yellow outline defines the neuropil area. White outline shows the 15-pixel (7.44 μm) radius region evaluated around a sample pixel. (B) Scatterplot of neuropil local discontinuity values from the phase map in (A). Dark red corresponds to values greater than 8. (C) Histogram of the discontinuity values in (B). (D) Normalized mean discontinuity in stage 42 tadpole maps (same data as in (D)) compared to their scrambled versions (where phase values at different neuropil coordinates were randomly shuffled). Measured discontinuity values were normalized by dividing by mean discontinuity in the original map. Two-way repeated measures ANOVA for shuffling vs compartment showed a significant interaction and significant main effects for both shuffling and compartment for azimuth; and a significant main effect for shuffling for elevation. (n=6) Azimuth: Finteraction(1,10) = 5.955, *p = 0.0348; Fshuffling(1,10) = 17.60, **p = 0.0018; Fcompartment (1, 10) = 5.955, *p = 0.0348; Elevation: Fshuffling(1,10) = 90.49, ****p < 0.0001. Post-hoc t-tests with Sidak correction showed stage 42 discontinuity was 18 significantly lower in original maps compared to scrambled in postsynaptic maps in the azimuth axis; and both pre- and postsynaptic maps in the elevation axis. Azimuth: postsynaptic t(10) = 4.692, **p = 0.0017; Elevation: postsynaptic t(10) = 7.286, ****p < 0.0001; presynaptic t(10) = 6.167, ***p = 0.0002. (E) Tectal neuropil area-normalized mean discontinuity in tadpoles at stages 42, 45 and 48. The radius of the region evaluated around each pixel was normalized between stages in proportion to the area of the neuropil. Two-way mixed measures ANOVA for stage vs compartment showed significant main effects for compartment in both azimuth and elevation axes, and a significant main effect for stage for elevation. (n=6) Azimuth: Fcompartment (1, 10) = 34.27, ***p = 0.0002; Elevation: Fcompartment (1, 10) = 39.55, ****p < 0.0001; Fstages (1.175, 11.75) = 6.134 with Greenhouse-Geisser correction, *p = 0.0257. Post-hoc Tukey tests showed a significant difference in discontinuity in the elevation axis between stages 42 and 45, q(11) = 4.180, *p = 0.0323. |
|
|
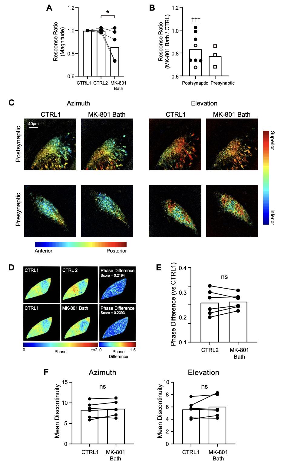
Fig. S12. Tectal response to drifting bar stimuli after acute MK-801 application. (A) Two sets of control phase maps were collected approximately 30 min apart, followed by application of MK-801 in the imaging chamber to achieve a final concentration of 10 μM. The Fourier power at the stimulation frequency for the 3 conditions were normalized by dividing all values by the CTRL1 measurement. Paired t-test showed a significant difference between CTRL2 and MK-801 bath (n = 6, t(5) = 2.616, *p = 0.0471), corresponding to a 14% decrease in response magnitude following acute MK-801 application. (B) The fractional decrease of Fourier power at the stimulation frequency in response to an anterior to posterior drifting bar after MK-801 bath application was measured for pre- and postsynaptic neuropil. Filled data points indicate data from panel (A); unfilled data points indicate data from additional animals measured without a second control recording. One-sample t-test showed a significant response magnitude decrease after MK-801 bath application in the postsynaptic neuropil (n = 8, t(7) = 4.171, â â â p = 0.0042). (C) Maps extracted from drifting bar experiments before and after acute MK-801 application reveal the robustness of phase mapping to the effects of MK-801 treatment. Phase maps in each row were extracted from the same animal. (D) Quantifying the difference between azimuth phase maps from drifting bar experiments before and after acute MK-801 application. The phase maps from CTRL2 or acute MK- 19 801 treatment were subtracted from CTRL1 baseline maps, and the resulting phase difference maps were averaged over the neuropil to obtain a phase difference score. (E) Phase difference scores (versus CTRL1) for azimuth phase maps were used to compare CTRL2 vs MK-801 conditions. A paired t-test showed no significance (n = 6, t(5) = 0.4812, p = 0.651), indicating the maps were not different between these conditions. (F) Tectal neuropil mean discontinuity does not change following acute MK-801 bath application. (n = 6, azimuth t(5) =1.271, p=0.2598; elevation t(5) = 1.232, p=0.2727, paired t-tests). |
References [+] :
Ackman,
Retinal waves coordinate patterned activity throughout the developing visual system.
2012, Pubmed
Ackman, Retinal waves coordinate patterned activity throughout the developing visual system. 2012, Pubmed
Alsina, Visualizing synapse formation in arborizing optic axons in vivo: dynamics and modulation by BDNF. 2001, Pubmed , Xenbase
Avitan, Limitations of Neural Map Topography for Decoding Spatial Information. 2016, Pubmed
Benfey, Sodium-calcium exchanger mediates sensory-evoked glial calcium transients in the developing retinotectal system. 2021, Pubmed , Xenbase
Brainard, The Psychophysics Toolbox. 1997, Pubmed
Brennan, Two Eph receptor tyrosine kinase ligands control axon growth and may be involved in the creation of the retinotectal map in the zebrafish. 1997, Pubmed
Cang, Roles of ephrin-as and structured activity in the development of functional maps in the superior colliculus. 2008, Pubmed
Chalupa, Topographic specificity in the retinocollicular projection of the developing ferret: an anterograde tracing study. 1998, Pubmed
Chandrasekaran, Developmental homeostasis of mouse retinocollicular synapses. 2007, Pubmed
Chen, Ultrasensitive fluorescent proteins for imaging neuronal activity. 2013, Pubmed
Cline, NMDA receptor antagonists disrupt the retinotectal topographic map. 1989, Pubmed
Cline, N-methyl-D-aspartate receptor antagonist desegregates eye-specific stripes. 1987, Pubmed
Cline, NMDA receptor agonist and antagonists alter retinal ganglion cell arbor structure in the developing frog retinotectal projection. 1990, Pubmed
Constantine-Paton, Patterned activity, synaptic convergence, and the NMDA receptor in developing visual pathways. 1990, Pubmed
Demas, Vision drives correlated activity without patterned spontaneous activity in developing Xenopus retina. 2012, Pubmed , Xenbase
Dhande, Development of single retinofugal axon arbors in normal and β2 knock-out mice. 2011, Pubmed
Dong, Visual avoidance in Xenopus tadpoles is correlated with the maturation of visual responses in the optic tectum. 2009, Pubmed , Xenbase
Dräger, Topography of visual and somatosensory projections to mouse superior colliculus. 1976, Pubmed
Drescher, In vitro guidance of retinal ganglion cell axons by RAGS, a 25 kDa tectal protein related to ligands for Eph receptor tyrosine kinases. 1995, Pubmed
Easter, An evaluation of the hypothesis of shifting terminals in goldfish optic tectum. 1984, Pubmed
Exner, Xenopus leads the way: Frogs as a pioneering model to understand the human brain. 2021, Pubmed , Xenbase
Feldheim, Visual map development: bidirectional signaling, bifunctional guidance molecules, and competition. 2010, Pubmed
Firth, Retinal waves: mechanisms and function in visual system development. 2005, Pubmed
Gaze, The evolution of the retinotectal map during development in Xenopus. 1974, Pubmed , Xenbase
Grubb, Abnormal functional organization in the dorsal lateral geniculate nucleus of mice lacking the beta 2 subunit of the nicotinic acetylcholine receptor. 2003, Pubmed
Higenell, Expression patterns of Ephs and ephrins throughout retinotectal development in Xenopus laevis. 2012, Pubmed , Xenbase
Hiramoto, NMDARs Translate Sequential Temporal Information into Spatial Maps. 2020, Pubmed , Xenbase
Holt, Order in the initial retinotectal map in Xenopus: a new technique for labelling growing nerve fibres. 1983, Pubmed , Xenbase
Kalatsky, New paradigm for optical imaging: temporally encoded maps of intrinsic signal. 2003, Pubmed
Kaschube, Neural maps versus salt-and-pepper organization in visual cortex. 2014, Pubmed
Kesner, Postsynaptic and Presynaptic NMDARs Have Distinct Roles in Visual Circuit Development. 2020, Pubmed , Xenbase
Kutsarova, Rules for Shaping Neural Connections in the Developing Brain. 2016, Pubmed
McLaughlin, Molecular gradients and development of retinotopic maps. 2005, Pubmed
McLaughlin, Retinotopic map refinement requires spontaneous retinal waves during a brief critical period of development. 2003, Pubmed
Mrsic-Flogel, Altered map of visual space in the superior colliculus of mice lacking early retinal waves. 2005, Pubmed
Munz, Rapid Hebbian axonal remodeling mediated by visual stimulation. 2014, Pubmed , Xenbase
Muto, Real-time visualization of neuronal activity during perception. 2013, Pubmed
Niell, Functional imaging reveals rapid development of visual response properties in the zebrafish tectum. 2005, Pubmed
Pelli, The VideoToolbox software for visual psychophysics: transforming numbers into movies. 1997, Pubmed
Pnevmatikakis, NoRMCorre: An online algorithm for piecewise rigid motion correction of calcium imaging data. 2017, Pubmed
Pratt, An Evolutionarily Conserved Mechanism for Activity-Dependent Visual Circuit Development. 2016, Pubmed
Rahman, Stentian structural plasticity in the developing visual system. 2020, Pubmed , Xenbase
Rajan, NMDA receptor activity stabilizes presynaptic retinotectal axons and postsynaptic optic tectal cell dendrites in vivo. 1999, Pubmed , Xenbase
Razak, NMDA receptor blockade in the superior colliculus increases receptive field size without altering velocity and size tuning. 2003, Pubmed
Reh, Retinal ganglion cell terminals change their projection sites during larval development of Rana pipiens. 1984, Pubmed
Richards, Visuospatial information in the retinotectal system of xenopus before correct image formation by the developing eye. 2012, Pubmed , Xenbase
Ruthazer, Control of axon branch dynamics by correlated activity in vivo. 2003, Pubmed , Xenbase
Sakaguchi, Map formation in the developing Xenopus retinotectal system: an examination of ganglion cell terminal arborizations. 1985, Pubmed , Xenbase
Schmidt, Activity sharpens the map during the regeneration of the retinotectal projection in goldfish. 1983, Pubmed
Schmidt, MK801 increases retinotectal arbor size in developing zebrafish without affecting kinetics of branch elimination and addition. 2000, Pubmed
Simon, Development of topographic order in the mammalian retinocollicular projection. 1992, Pubmed
Simon, N-methyl-D-aspartate receptor antagonists disrupt the formation of a mammalian neural map. 1992, Pubmed
Straznicky, The growth of the retina in Xenopus laevis: an autoradiographic study. 1971, Pubmed , Xenbase
Straznicky, The development of the tectum in Xenopus laevis: an autoradiographic study. 1972, Pubmed , Xenbase
Stringer, Cellpose: a generalist algorithm for cellular segmentation. 2021, Pubmed
Tootell, Functional anatomy of macaque striate cortex. II. Retinotopic organization. 1988, Pubmed
Vislay-Meltzer, Spatiotemporal specificity of neuronal activity directs the modification of receptive fields in the developing retinotectal system. 2006, Pubmed , Xenbase
Wilson, What, if anything, are topological maps for? 2015, Pubmed
Wong, Retinal waves and visual system development. 1999, Pubmed
Wong, Developmentally regulated spontaneous activity in the embryonic chick retina. 1998, Pubmed
Zhang, A critical window for cooperation and competition among developing retinotectal synapses. 1998, Pubmed , Xenbase
