XB-ART-58845
Cell Rep
2022 Jan 25;384:110287. doi: 10.1016/j.celrep.2021.110287.
Show Gene links
Show Anatomy links
Proteomic screen reveals diverse protein transport between connected neurons in the visual system.
Schiapparelli LM
,
Sharma P
,
He HY
,
Li J
,
Shah SH
,
McClatchy DB
,
Ma Y
,
Liu HH
,
Goldberg JL
,
Yates JR
,
Cline HT
.
???displayArticle.abstract???
Intercellular transfer of toxic proteins between neurons is thought to contribute to neurodegenerative disease, but whether direct interneuronal protein transfer occurs in the healthy brain is not clear. To assess the prevalence and identity of transferred proteins and the cellular specificity of transfer, we biotinylated retinal ganglion cell proteins in vivo and examined biotinylated proteins transported through the rodent visual circuit using microscopy, biochemistry, and mass spectrometry. Electron microscopy demonstrated preferential transfer of biotinylated proteins from retinogeniculate inputs to excitatory lateral geniculate nucleus (LGN) neurons compared with GABAergic neurons. An unbiased mass spectrometry-based screen identified ∼200 transneuronally transported proteins (TNTPs) isolated from the visual cortex. The majority of TNTPs are present in neuronal exosomes, and virally expressed TNTPs, including tau and β-synuclein, were detected in isolated exosomes and postsynaptic neurons. Our data demonstrate transfer of diverse endogenous proteins between neurons in the healthy intact brain and suggest that TNTP transport may be mediated by exosomes.
???displayArticle.pubmedLink??? 35081342
???displayArticle.pmcLink??? PMC8906846
???displayArticle.link??? Cell Rep
???displayArticle.grants??? [+]
P41 GM103533 NIGMS NIH HHS , R01 MH067880 NIMH NIH HHS, R01 EY031597 NEI NIH HHS , R01 MH103134 NIMH NIH HHS, R01 MH091676 NIMH NIH HHS, DP1 OD000458 NIH HHS , P30 EY019005 NEI NIH HHS , R01 EY027437 NEI NIH HHS , P30 EY026877 NEI NIH HHS , R21 MH099799 NIMH NIH HHS, R01 EY011261 NEI NIH HHS , U01 EY027261 NEI NIH HHS , R01 MH100175 NIMH NIH HHS
Species referenced: Xenopus laevis
Genes referenced: avd bdnf camk2g cfp dlg4 gpsm2 map2 mhc2-dab nhs otx2 pcyt1b pdcd6ip prss1 rbfox3 stx1a syt1
GO keywords: synaptic signaling [+]
???displayArticle.antibodies??? Cre Ab1
???attribute.lit??? ???displayArticles.show???
|
|
Graphical Abstract |
|
|
Figure 1. In vivo retinal protein biotinylation labels proteins in the VC (A and B) Schematic of the rodent visual system and workflow to identify TNTPs. (C) Western blots of biotin-labeled proteins from the lateral geniculate nucleus (LGN), visual cortex (VC), and frontal cortex (FC) after in vivo intravitreal injection of NHS-biotin or saline. (D) Quantification of western blots, showing increased biotin-labeled proteins in the LGN and VC, normalized to the FC. n = 3 animals. Kruskal-Wallis test (ANOVA p < 0.0001) with Dunn’s multiple comparison test; ∗∗p < 0.01. |
|
|
Figure 2. Ultrastructural detection of postsynaptic transneuronal biotin-labeled proteins in the LGN (A) Drawing of a coronal brain section showing the optic tract (OT) and LGN. (B) Single confocal optical section through the LGN contralateral to the NHS-biotin-injected eye, showing transported biotinylated proteins in RGC axons. Scale bar, 50 μm. (C) RGC axons and presynaptic boutons in the LGN, visualized by immunolabeling transported biotinylated proteins. Scale bar, 10 μm. (D and E) Immuno-EM images of control unlabeled (D) and NHS-biotin protein-labeled (E) retinogeniculate synapses from the same section. (E) shows dense biotin label in the presynaptic RGC axon terminal and filamentous biotin label in the postsynaptic LGN dendrite (black asterisks). The white arrow highlights the retinogeniculate synapse. Scale bars, 0.5 μm. (F) Schematic of synaptic structures in (E), showing the RGC presynaptic terminal (dark), the postsynaptic spine with biotin immunolabeling (pink with black), and an unlabeled synaptic profile with synaptic vesicles (pink). (G) Quantification of biotin intensity in postsynaptic profiles opposite biotin-labeled presynaptic profiles (a in the schematic on the left) and control unlabeled synapses (a’ in the schematic on the right). See also STAR Methods. The LUT for the intensity scale is shown under the x axis. Data are plotted as mean ± SEM of normalized pixel intensities. n = 8 synapses for labeled (left) and 10 synapses for unlabeled (right) from samples from 3 different animals. ∗∗∗p < 0.0001, calculated by comparing histograms using two-way ANOVA with Sidak correction for multiple comparisons. See Figure S3 for data from each NHS-biotin-labeled and control image. (H1–4). Serial sections through a biotin-labeled retinogeniculate terminal with a synapse (white arrows) onto a dendrite (pink) that contains biotin immunolabeling associated with a filamentous network (black asterisks). Scale bar, 0.5 μm. The nuclear membrane of the neuronal cell body is identified by the black arrow. The dendrite adjacent to the biotin-labeled RGC axon profile in the lower right of the series of images also contains a biotin label. (I–L) Biotinylated protein visualized with streptavidin-FluoroNanogold labeling is detected in presynaptic sites (left) and the postsynaptic profile (right) in EM images (I and K) and the corresponding schematics (J and L). Biotin labeling is associated with postsynaptic endocytic compartments (white hollow arrows in H–L). Scale bar in (I), 0.5 μm (also applies to J–L). |
|
|
Figure 3. TNTPs are transported preferentially from retinal inputs to excitatory LGN neurons (A) Schematic of the triad synapse in which RGC inputs (green) synapse onto geniculocortical relay cells (red) and vesicle-filled profiles from GABAergic neurons. (B1–7) Images of serial EM sections through a biotin-labeled retinogeniculate terminal contacting several postsynaptic dendrites. Biotin was visualized with horseradish peroxidase (HRP), and sections (B1–3) were also labeled to visualize GABA immunoreactivity with 5-nm immunogold particles. (C–E) Enlargements of boxed areas in (B3,6,7). The postsynaptic profile, boxed in (B3) and enlarged in (C), is a local GABAergic F2 terminal. The same biotin-labeled retinogeniculate input synapses on a GABA-negative dendrite (B1–7), shown with a black asterisk boxed in (B6,7) and enlarged in (D) and (E). The biotin immunolabel is detected in the GABA-negative profile (D and E), not in the GABA+ profile (C). Synapses are marked by white arrows. Scale bars in (B) and (E), 0.5 μm. The scale bar in (E) also applies to (C) and (D) (F and G) Quantification of the percentage of GABA+ and GABA− postsynaptic profiles with a biotin label. (F) 94% of biotin-labeled postsynaptic profiles were GABA− versus the total distribution, in which 65% of postsynaptic profiles were GABA− (n = 114 synapses). (G) Biotinylated protein transfer occurs preferentially from retinogeniculate terminals to postsynaptic GABA− profiles. ∗∗∗p < 0.001 (Fisher’s exact test). (H) Drawing of a retinogeniculate triad synapse, showing selective protein transport to excitatory postsynaptic profiles. |
|
|
Figure 4. Detection of biotin-labeled TNTPs from the VC The experimental workflow is shown at the top of each panel. (A) NHS-biotin-labeled proteins from the VC or FC were purified by NeutrAvidin pull-down and probed on western blots for the TNTPs tau, β-synuclein, syntaxin 1A, synaptotagmin 1, Munc18, and CaMKII. Right: western blot analysis, as ratio of NeutrAvidin pull-down normalized to the input. n = 4. (B) The TNTPs Munc18, CaMKII, and Syntaxin 1A were immunoprecipitated from the VC or FC. The anti-biotin antibody and the TNTP antibody detect biotinylated TNTP and total TNTP in the VC and FC, respectively. (C) Biotinylated TNTPs were detected in the VC only after intravitreal NHS-biotin (Bio) but not saline (S) injection. (D) Two-step purification of biotinylated Munc18 by immunoprecipitation (IP) with a Munc18 antibody, followed by NeutrAvidin pull-down, showed enrichment of biotinylated Munc18 in the VC. Right: quantification of the western blot. (E) Two-step purification of TNTP IP, followed by NeutrAvidin pull-down, assayed with a TNTP western blot. Munc18 and Syntaxin 1A were enriched in the VC of animals that received Bio but not S. Right: quantification of the western blots. For (B)–(E), n = 3 (∗p < 0.05, ∗∗∗p < 0.001, Welch’s t test). |
|
|
Figure 5. Proteomics analysis of TNTPs (A) Synaptic protein enrichment in TNTPs compared with biotin-labeled proteins from the retina, ON, and LGN (Fisher’s exact test, ∗∗p < 0.001; not significant [N.S.], p = 0.83366; retina versus TNTPs, Z = −5.8057; retina versus LGN, Z = −9.9772; TNTPs versus LGN, Z = 0.2085). (B) Subcellular distribution of TNTPs. (C) Schematic distribution of TNTPs (red) in pre- and postsynaptic compartments. (D) Cellular compartment analysis using SynGO shows enrichment in synaptic proteins. (E) Gene Ontology functional analysis indicates that TNTPs are involved in vesicle transport and endocytosis. (F) TNTPs are annotated to exosomes. (D and F) The y axis shows p values as −log. The number in the bubble is the number of TNTPs assigned to the bubble category, plotted on the x axis. (G) The majority of TNTPs are present in exosome cargo from rat primary neuronal cultures (left) or from induced pluripotent stem cell (iPSC)-derived human neuronal cultures (right). Data for (B) and (D)–(G) are shown in Table S3. (H) Schematic of experiments to test whether TNTPs are released in neuronal exosomes. (I) Western blots of FLAG and flotillin label in neuron lysates and exosomes, from left to right, from cultures expressing FLAG-tagged alix, synaptotagmin 1, Munc18, β-synuclein, flotillin, and tau. (J) Relative packaging and release of exosome cargo. Neuronal exosomes contain FLAG-TNTPs, β-synuclein, synaptotagmin 1, tau, or Munc18. Alix, flotillin, and the TNTP β-synuclein, are packaged more efficiently into exosomes compared with tau, Munc18, and synaptotagmin 1. Data are plotted as mean ± SEM. n = 3. |
|
|
Figure 6. TNTPs transfer to LGN postsynaptic sites (A) Images of EM sections showing retinogeniculate synapses (white arrows) with FLAG labeling in postsynaptic profiles in β-synuclein, tau, synaptotagmin 1 (Syt1), and Munc18 samples but not GFP. Scale bar, 500 nm. (B) Pixel intensity histograms showing significant transfer of FLAG-labeled TNTPs from presynaptic to postsynaptic sites compared with the FLAG-GFP control. Pixel intensity histograms of labeled apposed postsynaptic profiles (a in the schematics) were normalized to unlabeled apposed postsynaptic profiles (b in the schematics) (see also STAR Methods). The LUT for the intensity scale is shown under the y axis. Data are plotted as mean ± SEM. n = 12 synapses for GFP-FLAG, 11 for synuclein-, 4 for tau-, 5 for Syt1-, and 8 for Munc18-FLAG. ∗∗∗∗p < 0.0001, calculated by comparing ratio histograms of individual FLAG-TNTPs with FLAG-GFP using two-way ANOVA with Sidak correction for multiple comparisons. |
|
|
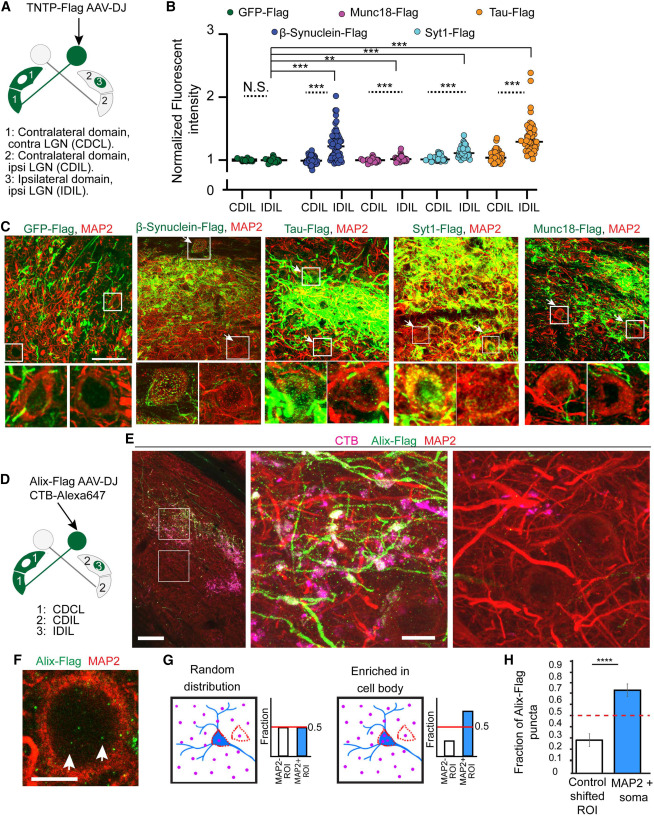
Figure 7. TNTPs are detected in LGN neurons (A) Schematic of retinal projection domains in the ipsilateral and contralateral LGN following monocular labeling: (1) contralateral domain of the contralateral LGN (CDCL), (2) contralateral domain of the ipsilateral LGN (CDIL), and (3) ipsilateral domain in the ipsilateral LGN (IDIL). (B and C) TNTP-FLAG, but not GFP-FLAG, is detected in LGN somata. (B) Normalized FLAG intensity is significantly greater in LGN somata innervated by β-synuclein-, Munc18-, Syt1-, and tau-FLAG-expressing retinal inputs in the IDIL compared with the CDIL. The LGN innervated by GFP-FLAG inputs showed no significant differences between innervated and control regions of the LGN (Mann-Whitney U test.) Comparing TNTP-FLAG and GFP-FLAG in the IDIL shows significantly more transfer of TNTP-FLAG constructs. two-way ANOVA with Sidak correction for multiple comparisons; ∗∗p < 0.01, ∗∗∗p < 0.001, n = 3 animals; cell numbers (format: construct, IDIL, CDIL): GFP, 36, 33; β-syn, 59, 54; tau, 121, 84; syt1, 40, 34; munc18, 47, 45). (C) Confocal images of an LGN expressing retinal FLAG-tagged TNTPs, as indicated, labeled with FLAG (green) and MAP2 (red) antibodies. The FLAG label identifies LGN regions that are densely innervated by the AAV-infected ipsilateral retina. White boxed areas, shown enlarged below, identify somata in which FLAG labeled puncta for β-synuclein, Syt1, and tau constructs correlate with the extent of innervation with the TNTP-FLAG construct. Images are saturated for FLAG labeling to enable visualization of TNTP-FLAG-labeled puncta in somata. Scale bar, 50 μm. See also Videos S1, S2, and S3. (D–H) LGN somata label with alix-FLAG expressed in RGCs. (D) Schematic of the experiment: monocular labeling with alix-FLAG and CTB-Alexa 647 to label RGC projections. (E) Alix-FLAG in retinogeniculate axons and puncta outside of axons. Left: low-magnification image of the LGN ipsilateral to the labeled eye. Alix-FLAG (green) and CTB (magenta) show co-labeling of axonal projections and boutons in the IDIL (top white box), neighboring the unlabeled CDIL (bottom white box; regions 2 and 3 in D), shown at higher magnification in the center and right panels, respectively. Scale bar, 100 μm. Center: alix-FLAG puncta (green) outside of labeled RGC boutons colocalize with MAP2+ (red) somata and processes close to RGC axonal projections. Scale bar, 5 μm. Right: image of the adjacent CDIL, showing few or no alix-FLAG puncta. (F) MAP2+ somata in areas innervated by alix-FLAG-labeled RGC axons contain alix-FLAG puncta (white arrows). Scale bar, 5 μm. (G) Schematic of the analysis to quantify punctum enrichment in MAP2+ somata. If punctum distribution were random (left), then the fraction of puncta in regions of interest (ROIs) around MAP2+ cell bodies (MAP2+ ROIs) and the ROIs shifted out of the MAP2+ cell body (MAP2− ROIs) would be 0.5 for each ROI. If puncta were enriched in ROIs of MAP2-labeled somata compared with the surrounding area, then the fraction of puncta in MAP2+ ROIs would be significantly higher than the fraction of puncta in MAP2− ROIs (right). (H) Enrichment of alix-FLAG puncta in ROIs of MAP2+ somata compared with control shifted ROIs. n = 5 animals, 21 cells. p ≤ 0.0001, two-tailed Mann-Whitney Wilcoxon test. |
|
|
Figure S1: Radiolabeled proteins detected in the visual cortex after intravitreal injection of radiolabeled amino acids, Related to Figure 1. (A, Left) Sagittal 20 µm section of frozen brain showing autoradiographic detection of radioactive label in optic tract (OpT), LGN and VC after intravitreal injection radiolabeled methionine and proline. Frontal cortex (FC) is marked as a nonvisual control region. (Right) Rat Atlas map (Paxinos and Watson, 1998) showing localization of visual and control areas in a sagittal section for reference. (B) Quantification of radioactivity detected by scintillation counter in protein fraction after TCA precipitation from brain homogenates of stated brain regions. LGN and VC have significantly more radiolabeling compared to FC (N= 12 animals, Kruskal-Wallis test with multiple comparisons **p< 0.01. (C) Autoradiographic detection of radiolabeled proteins in gel electrophoresis from VC and FC lysates. |
|
|
Figure S2. Biotin-labeled proteins detected in LGN somata by light and electron microscopy, Related to Figure 2. (A) Schematic of retinal projection domains in LGN seen with monocular labeling, showing the labeled projection in the contralateral domain of the contralateral LGN (1) and control unlabeled contralateral domain of the ipsilateral LGN (2). (B) Confocal images of a section through the LGN labeled with antibodies to MAP2 (red), to identify neuron dendrites and somata, and with Streptavidin-Alexa488 (green), to label biotinylated proteins transported from the retina. Scale bar = 10 µm. (C) Enlarged area shown in the white box in (B). Arrowheads point to a double-labeled Biotin+ and MAP2+ cell body. Note biotin+ puncta in the cell body. Fluorescent intensities of biotin immunolabeling in images in panel C, left, were increased to 4 enhance detection of biotin+ puncta. Scale bar in B corresponds to 5 µm in C. (D, E) Increased biotin signal in contralateral LGN (D) compared to ipsilateral LGN (E) as unlabeled control. Scale bar in D = 10 µm, applies to E. Confocal sections using anti-biotin (green) and anti-NeuN (red) antibodies through the contralateral or ipsilateral LGN showing double labeled neuronal cell bodies in the contralateral LGN. White arrows point to the position of NeuN labeled neuronal cell bodies. (F) Quantification of the normalized pixel intensity shows significant increase in the biotin signal in the contralateral LGN neuronal cell bodies (Mann-Whitney test ***p<0.001, N=3 animals, n=42, 32 somata, in contralateral and ipsilateral LGN, respectively). (G-N) Light microscopy (GJ) and immuno-electron microscopy analysis (K-N) of the same samples of LGN following monocular NHS-biotin labeling show biotin label in LGN neuronal somata innervated by the contralateral labeled eye. LGN regions innervated by the contralateral and ipsilateral eyes were identified in thick sections by either dense axonal DAB labeling or absence of axonal DAB labeling, respectively. (G-J) Images of LGN stained with cresyl violet and avidin-HRP reagent developed with DAB from a representative animal with monocular NHS-Biotin labeling. We compared regions of LGN that were innervated by the contralateral labeled retinal projection with unlabeled regions innervated by the ipsilateral retinal projection. (G) Cresyl violet stained nuclei with adjacent cytoplasmic HRP label in areas of LGN contralateral to the labeled eye. (H) Enlarged box in (G) suggests cell bodies in the LGN are biotin labeled. (I) Cresyl violet stained LGN nuclei in areas innervated by the ipsilateral eye without biotin-labeled RGC axons did not have biotin label. No labeled somata were observed out of 100 somata examined in the ipsilateral LGN. (J) Enlarged box in (I). (K-N) Immuno-electron microscopy analysis of samples shown in panels G-J in which biotinylated proteins were labeled by pre-embedding incubation with streptavidin-HRP and visualized with DAB/Nickel. (K, L) Immuno-EM shows biotin label in neuronal cell bodies in the region of LGN innervated by the NHS-biotin injected eye (K, L) but not in the region without biotin labeled inputs (M, N). Scale bars =1 µm (K, M) and =250 nm (L, N). |
|
|
Figure S3: Ultrastructural evidence for transsynaptic transfer of biotinylated proteins at retinogeniculate synapses, Related to Figure 2. Immuno-EM micrographs from LGN sections from animals injected with intravitreal NHS-biotin and labeled by pre-embedding incubation with avidin-HRP and DAB/Nickel or streptavidin-nanogold particles. (A1-4) Serial sections through biotinylated protein-containing presynaptic terminals with a dendritic spine. Biotin label is present in the postsynaptic profiles and appears to be at higher density closer to the synaptic contacts. Biotin label associated with microtubules in the spine neck is marked with an asterisk. (A5) Drawing from (A1) showing the presynaptic compartment in black and the postsynaptic compartment in pink with the biotin immunolabeling in the postsynaptic compartment in black. (B1- 2) A pair of serial sections showing biotin labeling in a postsynaptic profile apposed to a presynaptic profile with strong biotin labeling. Note density of label in the postsynaptic profile close to the mitochondrial membrane. (B3) Drawing from (B2) outlining the pre- and postsynaptic compartments and the biotin immunolabeling. Scale bars in A, B = 0.5 µm. (C, D) Quantification of biotin intensity in postsynaptic profiles opposite biotin labeled presynaptic profiles and control unlabeled synapses in Figure 2G. Pixel intensity histograms were generated from postsynaptic profiles apposed to biotin labeled presynaptic profiles or apposed to unlabeled presynaptic profiles, normalized to the background pixel intensity distribution from postsynaptic profiles apposed to unlabeled presynaptic profiles in the same image. Shown are Line plots of bin ratio histograms before peak alignment from each image of the NHS-biotin labeled and control synapses shown in Figure 2G. Each colored line represents an average bin ratio histogram from individual images without peak alignment showing variations in peak amplitude and bins with peak (maximum counts) for the full range of 256 bins of intensities ranging from 0-65535. The color corresponding to each bin is represented by LUT bar at the bottom of each line plot. N=8 synapses for NHS-biotin labeled and N=10 synapses for controls, obtained from samples from 3 different animals. |
|
|
Figure S4. Differential transfer of biotinylated endogenous proteins to postsynaptic sites in triad synapses in the LGN, Related to Figure 3. (A, C) Immuno-EM micrographs of retinogeniculate triad synapses in LGN sections showing characteristic morphological features of these synapses: NHS-biotin labeled retinal inputs form synapses onto two different types of profiles of LGN neurons, one is the F2 profile, filled with loosely packed synaptic vesicles, which is also presynaptic to other dendritic profiles, and the second is a classical dendrite of glutamatergic neuron, free of synaptic vesicles (Sherman, 2004). GABA immunolabeling using post-embedding electron microscopy immunogold techniques demonstrated that the postsynaptic F2 profiles are GABAergic (Li et al., 2003). Images were taken from animals injected with intravitreal NHS-biotin and labeled by pre-embedding incubation with avidin-HRP and DAB/Nickel. (B, D) The cartoon drawings, corresponding to images in panels A and B, respectively, outline pre- and postsynaptic compartments seen in the EM image. The presynaptic compartments are in black and the postsynaptic compartments are in pink with the biotin immunolabeling in the postsynaptic compartment in black. Biotin labeling in the postsynaptic compartments in each image appears to be biased to specific postsynaptic profiles contacted by the same RGC bouton. Scale bar in C = 0.5 µm, also applies to A. |
|
|
Figure S5. Mass spectrometric and bioinformatic analysis of TNTPs recovered from visual cortex, Related to Figures 4 and 5. (A) Schematic of experimental strategies to identify TNTPs. Protein lysates from visual cortex were processed using 2 independent strategies: DiDBiT (1) and Neutravidin protein enrichment (2). For each experiment, we injected groups of 10-12 animals with NHS-biotin or saline (as control). In the DiDBiT strategy, tissue was collected from 20-24 visual cortices from saline and NHS-biotin treated animals in 2 independent experiments. Protein lysates were digested with trypsin and biotinylated peptides were enriched on Neutravidin beads and eluted under conditions to release biotinylated peptides. Tandem MS was used to directly detect biotin as a mass shift on peptides. This strategy identified 127 biotinylated TNTPs (Table 9 S3). In the Neutravidin protein enrichment strategy, tissue was collected from visual cortices from 10-12 control and 10-12 NHS-biotin injected animals, as well as optic nerves and LGNs from these animals, as previously described (Schiapparelli et al., 2019). Protein lysates were added to monomeric avidin columns, eluted proteins were digested and complex mixtures of biotin-tagged and untagged peptides were analyzed by tandem MS. In this strategy biotin modifications on peptides are rarely detected (Schiapparelli et al., 2014). This strategy identified 173 proteins as TNTP candidates. Given evidence that unlabeled proteins contaminate samples after neutravidin enrichment (Schiapparelli et al., 2014), we then filtered the 173 candidates to reject those that were not detected in the RGC transportome from these same animals, that were reported in our previous study (Schiapparelli et al., 2019). This identified 119 TNTPs, 36 of which overlap with the TNTPs identified by DiDBiT. Together, 210 TNTPs were identified. The basic experiment including tissue from NHS-biotin and saline-injected animals described for the Neutravidin protein enrichment strategy was repeated 5 times to generate 5 independent mass spectrometry replicates. Together with the 2 independent replicates of the DiDBiT experiments, our experiments aggregate the data from 70-84 animals each for NHS-Biotin and saline control groups, with 7 independent mass spectrometry runs. Mass spectrometry-based proteomics does not have the sensitivity of other strategies, like RNASeq, because it does not include an amplification step to enhance detection. The run-to-run variability we observed is consistent with MS/MS undersampling the TNTP population in VC. We addressed this challenge by using the two different strategies to prepare samples for MS and further required that TNTP candidates had been detect in the retinogeniculate transportome (Schiapparelli et al., 2019). Because of undersampling, we decided to include data collected from all the independent MS/MS experiments. Consequently, we devote considerable effort to validate a selection of the MS/MS hits using a variety of strategies, including biochemistry, quantitative electron microscopy and light microscopy. Even TNTPs that were detected in only a few MS runs could be validated using multiple methods. See Table S3 for the proteins identified in each run and occurrences of proteins detected across experiments. Some protein identifications are ambiguous, for instance if the peptides are annotated to multiple isoforms. Endogenously biotinylated proteins, including pyruvate carboxylase and the alpha subunit of Propionyl-CoA Carboxylase, were detected in control samples from animals with intravitreal saline injections, as previously reported (Schiapparelli et al., 2019). (B) Schematic of the molecular mass shift on lysines of biotin-modified peptides detected by DiDBiT and tandem mass spectrometry. (C) Venn diagram comparing TNTPs obtained by DiDBiT plus the protein enrichment strategy (PE) and the proteins that were transported from RGCs to ON and LGN, the ‘RGC transportome’ reported in our previous study 10 (Schiapparelli et al., 2019). ∼92% of TNTPs were also detected in the RGC transportome. (D) We used open source databases of subcellular localization of proteins (Pielot et al., 2012; Thomas et al., 2003) and compartment analysis platforms (Koopmans et al., 2019) to analyze the TNTP dataset. 85% of TNTPs are found in presynaptic protein datasets (Pirooznia et al., 2012) and in the LGN transportome (Schiapparelli et al., 2019), consistent with presynaptic retinogeniculate sites being the source for TNTPs. It is likely that TNTPs located within the dendritic and soma compartments of the LGN neurons include other categories of proteins than those harvested from the geniculocortical axons. Although BDNF and OTX2 have been reported to be anterogradely transported between neurons (Altar et al., 1997; Spatazza et al., 2013; Sugiyama et al., 2008), we did not detect these candidates, possibly because they are present at extremely low levels. (E) TNTPs are annotated as pre- and postsynaptic proteins using the SynProt database (Pielot et al., 2012) (see also Tables S3 and S4). (F) Protein-interaction networks of TNTPs using the STRING database (Szklarczyk et al., 2017) identified 196 nodes with an average node degree of 4.68, an average local clustering coefficient of 0.498 and PPI enrichment p-value < 1 x 10-16, indicating the TNTP networks have significantly more interactions than expected. Pink links indicate experimentally determined interactions and light blue links indicate known interactions obtained from curated databases. For details about nodes and interactions see Table S3. |
|
|
Figure S6. Transneuronal transport of virally-expressed TNTPs, β-synuclein, synaptotagmin 1, Munc18 and tau, at retinogeniculate synapses, Related to Figure 6. (A) Western blots of FLAG-labeled TNTPs for individual constructs virally expressed in HEK cells 12 show single bands at the predicted molecular weighs for each construct. (B) Quantification of the proportion of synaptic contacts with presynaptic expression of synaptotagmin 1-, Munc18-, βsynuclein- or GFP-FLAG labeled constructs that also had postsynaptic FLAG labeling (N=81; N=74; N=50; and N=53 synapses, respectively from 3 animals per condition). *p<0.05, **p<0.01 Fisher exact test. (C1-4) Serial sections showing immuno-EM of retinogeniculate synapses expressing β-synuclein-FLAG. β-synuclein-FLAG is present in the postsynaptic compartment (white arrows). Antibody labeling appears to have higher density close to the synaptic contact and to be filamentous in the cytoplasm. Labeling also appears to be accumulated at the mitochondrial membrane, similar to the ultrastructural distribution of biotin labeling. (D-G) Images of FLAG immuno-EM for GFP-FLAG, Tau-FLAG, Munc18-FLAG and Synaptotagmin 1-FLAG from animals infected with AAV expressing constructs in the eye. We detect FLAG immunoreactivity in pre and postsynaptic profiles in LGN for all constructs except GFP-FLAG, which is confined to presynaptic profiles. Scale bar in F = 0.5 µm, applies to panels C-G. (H) Quantification of the transfer of biotinylated proteins into postsynaptic sites. Line plots of bin ratio histograms generated from individual EM images, shown without aligning the peaks across samples. Each colored line represents an average bin ratio histogram from individual images showing variations in peak amplitude and bins with peak (maximum counts) for the full range of 256 bins of intensities ranging from 0-65535. The color corresponding to each bin is represented by the LUT bar at the bottom of each line plot. (I) Line charts from histograms in Figure 6H aligned to the peak intensity and normalized to GFP-FLAG show relative intensities of different TNTP-FLAG constructs in the postsynaptic compartment. |
|
|
Figure S7: Light microscope evidence for transfer of TNTPs to LGN dendrites and cell bodies, Related to Figure 7. (A, B) TNTPs in LGN neuronal dendrites. (A) Double immunofluorescence labeling in LGN after intravitreal AAV-mediated expression of β-synuclein-FLAG or GFP-FLAG, labeled with antibodies to FLAG antibody (green) and MAP2 (red) to identify LGN neuron dendrites. XY and XZ planes of merged confocal images are shown. White arrows point to colocalization of β-synuclein-FLAG and MAP2 in an LGN dendrite (left panels) and lack of colocalization of GFP-FLAG and MAP2 (right panels). Scale bar = 20 µm. (B) Quantification shows significantly greater colocalization of MAP2 with β-synuclein-FLAG (N=46 dendrites) compared to GFP-FLAG (N=49 dendrites) in 6 animals **p<0.01 Fisher exact test. (C, D) TNTPs in LGN neuronal cell bodies. Confocal images of LGN were collected after monocular intravitreal AVV-mediated expression of FLAG-tagged β-synuclein, synaptotagmin 1, Munc18 or tau. 14 Sections were labeled with FLAG (green) and MAP2 (red) antibodies. FLAG label identifies LGN regions that are densely innervated by the AAV-infected contralateral retina. (C) Images of βsynuclein-FLAG compared with GFP-FLAG. Upper right: Sketch of retinal projections to the LGN identifies the projection domains analyzed in this experiment: 1. contralateral domain of the contralateral LGN (CDCL) and 2. contralateral domain of the ipsilateral LGN (CDIL). Scale bar = 5 µm (D) Quantification of TNTP-FLAG and GFP-FLAG in LGN neuronal somata. As an independent analysis of TNTP-FLAG labeling in LGN neuronal somata, compared to data shown in Figure 7, we normalized the intensity of FLAG signal in MAP2+ cell bodies in the labeled contralateral domain of the LGN (CDCL) to background FLAG signal in the homologous unlabeled contralateral domain of LGN ipsilateral to the injected eye (CDIL). β-synuclein-, tau-, Munc18- and synaptotagmin 1 TNTP constructs show significantly more FLAG signal in LGN neuronal somata in the TNTP-innervated contralateral domain of the contralateral LGN compared to the contralateral domain of ipsilateral LGN (N=3 animals, cell numbers (format: construct, CDCL, CDIL): β-syn, 75, 70; GFP, 146, 148; tau, 36, 34; munc18, 136, 147; syt1, 154, 141). MannWhitney U test. ***p<0.001. Comparing GFP with TNTP constructs in CDCL shows significant TNTP-FLAG label in LFN somata. Two-way ANOVA with Sidak correction for multiple comparisons. ***p<0.001. GFP-FLAG was not detected in postsynaptic sites of LGN dendrites or neuron somata, indicating specificity of protein transport between neurons and demonstrating that the DJ-AAV strain itself does not transfer anterogradely between neurons. (E) TNTPs in visual cortex. Confocal images of visual cortex labeled with antibodies to FLAG (green) and MAP2 (red) 1 month after intravitreal AAV-mediated expression of β-synuclein-FLAG (left), tau-FLAG (center) and GFP-FLAG (right). FLAG is detected in axons in layer 4 of VC of animals expressing βsynuclein-FLAG and tau-FLAG but not GFP-FLAG. N=6 cortices. Scale bar = 5 µm. |
|
|
Figure S8: Anterograde TNTP-cre recombinase transfer drives reporter expression in recipient cells, Related to Figure 7. To test whether TNTPs could be used as transsynaptic 16 tools we expressed fusion proteins of cre recombinase and the TNTPs, β-synuclein, Munc18, αCaMKII, syntaxin1A, and synaptotagmin 1 in neurons and screened for fluorescent reporter protein expression in postsynaptic neurons, reasoning that this strategy might generate detectable expression of reporter even if limited amounts of TNTP-cre recombinase fusion proteins are transported between neurons. (A) Schematic of the protocol for the in vitro screen. Primary neocortical neuronal cultures expressing TNTP-cre recombinase fusion protein and floxed GFP, called donor cultures, were co-cultured with neurons expressing floxed tdTomato, called reporter cultures. (B-D) After 2-3 weeks in vitro neurons elaborated processes and established mature synaptic contacts. When donor neurons transfected with β-synuclein-crerecombinase were co-plated with reporter neurons expressing floxed tdTomato, we detected tdTomato in reporter neurons at DIV (days in vitro) 20 and DIV 27, but not at DIV 4 before synapses could be detected. We did not detect tdTomato in Ai9 reporter in control cultures expressing GFP alone or pure Ai9 cell cultures. Representative images from DIV 4, DIV20 and 27 cultures. At DIV 4, GFP is expressed in donor cells, but no tdTomato is detected in recipient cells until cultures become more complex (C. DIV 20, 27). The arrow points to an additional neuron expressing tdTomato at DIV27, not seen at DIV20, suggesting that TNTP transfer and cre recombinase induction of tdTomato occurred in the 7-day interval. Scale bar in B = 50 µm. Scale bar in C = 20 µm. (D) Floxed td-Tomato expressing Ai9 neurons co-cultured with donor neurons expressing αCaMKII-cre, syntaxin1A-cre, or synaptotagmin 1-cre did not express td-Tomato (Table S2), suggesting that β-synuclein facilitates trans-neuronal transport of cre recombinase to recipient cells compared to the other constructs tested. Number of tdTomato positive cells per well at DIV 20 for β-synuclein cre vs cre alone. Experiments were done in triplicate, N=6 wells (***p<0.001. Student’s t test). (E-H) To test if TNTPs are transferred between neurons in vivo, we took advantage of the inter-tectal axon projections in Xenopus laevis tadpoles that connect the optic tectal lobes, to unilaterally express TNTP-cre recombinase in a donor neuronal population that is physically separated from a recipient reporter neuronal population by long projection axons. We used transgenic Xenopus tadpoles that express floxed CFP upstream of YFP throughout the brain. In the absence of cre recombinase, cells express CFP, and in the presence of crerecombinase, YFP is expressed instead of CFP. (E) TNTP-cre recombinase fusion proteins drive reporter expression in Xenopus tadpole tecto-tectal projection neurons. Illustration of experimental design. (Left) DNA constructs expressing TNTP-cre-fusion proteins were electroporated unilaterally into the right optic tectum of transgenic tadpoles expressing the cre reporter LCMV: ECFP(loxP)EYFP. Animals express CFP in neurons without cre, and express YFP when cre is present. (Right) Experimental timeline. 2-3 days after electroporation, neurons 17 in the right electroporated tectal lobe start to express YFP in response to cre-induced recombination. Animals are examined 11-13 days after electroporation for YFP expression in the left tectum as evidence of transfer of cre-TNTP fusion proteins from the transfected tectal neurons to postsynaptic neurons in the un-electroporated tectal lobe through inter-tectal axonal projections. (F) Representative projected images of YFP expression in animals electroporated with cre alone, β-synuclein-cre, or Munc18-cre constructs. White arrow heads mark YFP+ neurons in the left tectum. The contralateral side of the brain was not electroporated, so YFP expression in neurons in the left side of the brain would report inter-neuronal transfer of cre recombinase. Scale bar = 50 µm. (G) Quantification of YFP+ cell counts per animal on the left side of the brain. Cre alone (n=15); β-synuclein-cre (n=21); Munc18-cre (n=11); synaptotagmin 1-cre (n=6). **p<0.01, *p<0.05, Kruskal-Wallis test with post hoc Mann-Whitney U test. (H) Percentage of animals with YFP+ cells in the left tectum. YFP expression in the left side of the brain was observed in 40% of animals electroporated with control cre constructs, each with an average of 1 cell/animal. By contrast, unilateral electroporation of β-synuclein-cre recombinase resulted in YFP-positive cells in 80% of animals with an average of 5 cells/animal (p = 0.058, compared to control group, Mann-Whiney U test). Unilateral electroporation of Munc18-cre and synaptotagmin 1-cre resulted in YFP expression in the contralateral brain comparable to that seen in the control animals. The background level of YFP-expression in the contralateral brain of the control animals likely resulted from low incidence of transfection in the contralateral side, despite unipolar electroporation (Haas et al., 2002). (I-K) Trans-neuronal transport of TNTP-cre recombinase fusion proteins induces reporter expression in vivo in the visual circuit in intact mammals. (I) Schematic of the visual circuit and labeling pattern in Floxed Td-Tomato transgenic mice line after the intravitreal injection of β-synuclein-cre or GFP-cre expressing AAV viruses. The distributed anatomy of mouse visual system assures the compartmentalization of presynaptic donor retinal cells and target recipient cells in the LGN. Furthermore, the mouse retinogeniculate projection offers a system in which TNTP-cre recombinase fusion protein expression can be limited to the presynaptic neurons and reporter expression can be tested in distinct geniculocortical projection sites. (J) We expressed the β-synuclein-cre recombinase fusion protein in the retinas of Ai9 mice by intraocular injection of AAV-DJ. Within 15 days after intravitreal injection of virus, we observed strong td-Tomato labeling in coronal sections through the retina and in sagittal sections of the optic tract and LGN. Montages from sagittal sections of mouse brain after intravitreal injection of AAV expressing GFP-cre or β-synuclein-cre respectively. TdTomato expressing thalamocortical axons were seen in 6 out of 10 visual cortices of the β−synuclein-cre mice and none of the 10 GFP-cre control mice. (Fisher exact test, Z score = 2.9277 p= 0.00338). 18 Scale bar = 200 µm. (K) Six months after infection, we detected td-Tomato labeled geniculocortical axons in the visual cortex in 6 out of 10 samples. In control animals 6 months after intravitreal injection with AAV-DJ virus expressing cre recombinase alone, td-Tomato expression was restricted to the retina and RGC axons in the optic tract and LGN and no labeling in visual cortex thalamocortical axons was detected. Viral β-synuclein-cre expression in retina results in tdTomato expression in geniculocortical axons arborizing in visual cortex layer 4. Scale bar = 250 µm. Together, these data indicate that β-synuclein-cre recombinase can transfer from RGC terminals to LGN relay cells, where it is transported to the nucleus and induces reporter gene expression in vivo in the visual circuit in mammals. |
|
|
Figure S9. TNTPs are present in exosomes released from dissociated retinal neuronal cultures, Related to Figure 7. (A, B) Retinal dissociated neuronal cultures, enriched in BRN3+ and TUJ1+ cells (markers of RGCs) were generated and exosomes were collected from serumfree conditioned media. Scale bars, 50 µm. (C) Schematic description of the methods we used to purify extracellular vesicles from serum-free conditioned media, as previously published in (Sharma et al., 2019). We separate cellular debris and large extracellular vesicles by differential centrifugation, and pelleted exosomes at 100,000g, which were then washed extensively. We analyzed the exosome fraction by electron microscopy (D), sucrose fractionation and western blots (E). (D) Images obtained by transmission electron microscopy with negative staining show that the fraction obtained by centrifugation of conditioned media at 100,000g (100k fraction) 20 contains vesicles of uniform size (50-150nm) and morphology characteristic of exosomes (Sharma et al., 2019). Scale bar: 250 nm. (E, top) Biochemical characterization of the exosome fraction using sucrose gradient purification and immunolabeling with the exosome marker, alix, demonstrates enrichment of exosomes with characteristic distribution in density gradient fractions. (E, bottom) Alix is highly enriched in the exosome fraction compared to the 10k fraction, which contains microvesicles, large extracellular vesicles with distinct biogenesis and cargo, compared to exosomes. (F) The TNTPs, β-synuclein, Munc18, CaMKII, syntaxin1, as well as alix and flotilin-1, are detected in exosomes released from retina neuronal cultures. PSD95, a postsynaptic protein is not present in neuronal exosomes. (G, H) Neuronal cultures package alixFLAG into exosomes. (G) Schematic description of the experiment. Alix-Flag was expressed in E18 rat primary neuronal cultures using AAV-DJ viral transduction at DIV3 in serum free media. Exosomes were harvested from media conditioned from DIV 13-17, and cell lysates were collected at DIV 17. (H) Alix-FLAG is detected in cell lysates and exosomes but not in the 10k fraction by western blot using anti-FLAG antibody. Alix antibody labels both endogenous and alixFLAG. Comparable amounts of protein are loaded into each lane. (I) Alix- FLAG containing exosomes also contain TNTPs, such as syntaxin-1, synaptotagmin 1 and β-synuclein as well as the exosome markers flotilin-1 and alix. (J) The endogenous exosome protein, alix, is present in presynaptic retinogeniculate boutons. X,Y,Z confocal images through the LGN showing aliximmunolabeled puncta (green) in CTP-labeled retinogeniculate boutons (red), consistent with our previous proteomic studies showed that alix is present in the retinogeniculate presynaptic compartment (Schiapparelli et al., 2019). Scale bar: 2 µm. (K) Confocal image of a RGC bouton labeled with CTB (blue) and alix-FLAG (green). White arrows identify alix-FLAG puncta close to the RGC bouton. Scale bar: 2 µm. |
References [+] :
Altar,
Anterograde transport of brain-derived neurotrophic factor and its role in the brain.
1997, Pubmed
Altar, Anterograde transport of brain-derived neurotrophic factor and its role in the brain. 1997, Pubmed
Ashburner, Gene ontology: tool for the unification of biology. The Gene Ontology Consortium. 2000, Pubmed
Beaulieu, Preferential innervation of immunoreactive choline acetyltransferase synapses on relay cells of the cat's lateral geniculate nucleus: a double-labelling study. 1992, Pubmed
Bestman, In vivo time-lapse imaging of cell proliferation and differentiation in the optic tectum of Xenopus laevis tadpoles. 2012, Pubmed , Xenbase
Bickford, Synaptic development of the mouse dorsal lateral geniculate nucleus. 2010, Pubmed
Bieri, Internalization, axonal transport and release of fibrillar forms of alpha-synuclein. 2018, Pubmed
Binder, COMPARTMENTS: unification and visualization of protein subcellular localization evidence. 2014, Pubmed
Braak, Staging of brain pathology related to sporadic Parkinson's disease. 2003, Pubmed
Brettschneider, Spreading of pathology in neurodegenerative diseases: a focus on human studies. 2015, Pubmed
Budnik, Extracellular vesicles round off communication in the nervous system. 2016, Pubmed
Cardin, Targeted optogenetic stimulation and recording of neurons in vivo using cell-type-specific expression of Channelrhodopsin-2. 2010, Pubmed
Cooney, Endosomal compartments serve multiple hippocampal dendritic spines from a widespread rather than a local store of recycling membrane. 2002, Pubmed
de Calignon, Propagation of tau pathology in a model of early Alzheimer's disease. 2012, Pubmed
Elfarrash, Organotypic slice culture model demonstrates inter-neuronal spreading of alpha-synuclein aggregates. 2019, Pubmed
Emmanouilidou, Cell-produced alpha-synuclein is secreted in a calcium-dependent manner by exosomes and impacts neuronal survival. 2010, Pubmed
Erişir, Distribution of synapses in the lateral geniculate nucleus of the cat: differences between laminae A and A1 and between relay cells and interneurons. 1998, Pubmed
Grafstein, Transneuronal transfer of radioactivity in the central nervous system. 1971, Pubmed
Grafstein, Intracellular transport in neurons. 1980, Pubmed
Grafstein, Transport of radioactivity from eye to visual cortex in the mouse. 1973, Pubmed
Grimm, In vitro and in vivo gene therapy vector evolution via multispecies interbreeding and retargeting of adeno-associated viruses. 2008, Pubmed
Haas, Targeted electroporation in Xenopus tadpoles in vivo--from single cells to the entire brain. 2002, Pubmed , Xenbase
Hansen, Beyond α-synuclein transfer: pathology propagation in Parkinson's disease. 2012, Pubmed
Harris, Ultrastructure of synapses in the mammalian brain. 2012, Pubmed
Jakes, Identification of two distinct synucleins from human brain. 1994, Pubmed
Kanehisa, Pathway databases and higher order function. 2000, Pubmed
Kanold, Subplate neurons regulate maturation of cortical inhibition and outcome of ocular dominance plasticity. 2006, Pubmed
Kara, Toxic Protein Spread in Neurodegeneration: Reality versus Fantasy. 2018, Pubmed
Kennedy, Organelles and trafficking machinery for postsynaptic plasticity. 2006, Pubmed
Koopmans, SynGO: An Evidence-Based, Expert-Curated Knowledge Base for the Synapse. 2019, Pubmed
Korkut, Trans-synaptic transmission of vesicular Wnt signals through Evi/Wntless. 2009, Pubmed
Korkut, Regulation of postsynaptic retrograde signaling by presynaptic exosome release. 2013, Pubmed
Lachenal, Release of exosomes from differentiated neurons and its regulation by synaptic glutamatergic activity. 2011, Pubmed
Lavallée-Adam, From raw data to biological discoveries: a computational analysis pipeline for mass spectrometry-based proteomics. 2015, Pubmed
Li, Comparison of the ultrastructure of cortical and retinal terminals in the rat dorsal lateral geniculate and lateral posterior nuclei. 2003, Pubmed
Liao, Shotgun proteomics in neuroscience. 2009, Pubmed
Liu, Role of the visual experience-dependent nascent proteome in neuronal plasticity. 2018, Pubmed , Xenbase
Liu, Trans-synaptic spread of tau pathology in vivo. 2012, Pubmed
Loh, Proteomic Analysis of Unbounded Cellular Compartments: Synaptic Clefts. 2016, Pubmed
Madisen, A robust and high-throughput Cre reporting and characterization system for the whole mouse brain. 2010, Pubmed
Maroteaux, Synuclein: a neuron-specific protein localized to the nucleus and presynaptic nerve terminal. 1988, Pubmed
McCann, Reporter mice for isolating and auditing cell type-specific extracellular vesicles in vivo. 2020, Pubmed
McKay, Endogenous biotin in rat brain: implications for false-positive results with avidin-biotin and streptavidin-biotin techniques. 2008, Pubmed
Mi, PANTHER version 14: more genomes, a new PANTHER GO-slim and improvements in enrichment analysis tools. 2019, Pubmed
Montero, Ultrastructural identification of somata and neural processes immunoreactive to antibodies against glutamic acid decarboxylase (GAD) in the dorsal lateral geniculate nucleus of the cat. 1985, Pubmed
Mori, Immunohistochemical comparison of alpha- and beta-synuclein in adult rat central nervous system. 2002, Pubmed
Pielot, SynProt: A Database for Proteins of Detergent-Resistant Synaptic Protein Preparations. 2012, Pubmed
Pirooznia, SynaptomeDB: an ontology-based knowledgebase for synaptic genes. 2012, Pubmed
Pooler, Physiological release of endogenous tau is stimulated by neuronal activity. 2013, Pubmed
Quilty, Localization of alpha-, beta-, and gamma-synuclein during neuronal development and alterations associated with the neuronal response to axonal trauma. 2003, Pubmed
Rajendran, Emerging roles of extracellular vesicles in the nervous system. 2014, Pubmed
Reinis, The transneuronal transport of proline within the mouse visual system: some characteristics of the [3H]-proline containing material. 1984, Pubmed
Rhodes, Lectin affinity and PAGE analysis of soluble axonally transported glycoconjugates in the rat visual system. 1986, Pubmed
Schiapparelli, Direct detection of biotinylated proteins by mass spectrometry. 2014, Pubmed
Schiapparelli, The Retinal Ganglion Cell Transportome Identifies Proteins Transported to Axons and Presynaptic Compartments in the Visual System In Vivo. 2019, Pubmed
Schikorski, Pre-embedding immunogold localization of antigens in mammalian brain slices. 2010, Pubmed
Sharma, Exosomes regulate neurogenesis and circuit assembly. 2019, Pubmed
Sharma, Exosomes function in cell-cell communication during brain circuit development. 2013, Pubmed
Sherman, Interneurons and triadic circuitry of the thalamus. 2004, Pubmed
Spatazza, Choroid-plexus-derived Otx2 homeoprotein constrains adult cortical plasticity. 2013, Pubmed
Specht, Subcellular localisation of recombinant alpha- and gamma-synuclein. 2005, Pubmed
Specht, Accumulation of radioactive protein in mouse cerebral cortex after injection of 3H-fucose into the eye. 1973, Pubmed
Sugiyama, Experience-dependent transfer of Otx2 homeoprotein into the visual cortex activates postnatal plasticity. 2008, Pubmed
Szklarczyk, The STRING database in 2017: quality-controlled protein-protein association networks, made broadly accessible. 2017, Pubmed
The Gene Ontology Consortium, The Gene Ontology Resource: 20 years and still GOing strong. 2019, Pubmed
Thomas, PANTHER: a browsable database of gene products organized by biological function, using curated protein family and subfamily classification. 2003, Pubmed
Vasalauskaite, Plasticity in Adult Mouse Visual Cortex Following Optic Nerve Injury. 2019, Pubmed
Vilcaes, Interneuronal exchange and functional integration of synaptobrevin via extracellular vesicles. 2021, Pubmed
Wang, The release and trans-synaptic transmission of Tau via exosomes. 2017, Pubmed
Watanabe, Position-specific incorporation of biotinylated non-natural amino acids into a protein in a cell-free translation system. 2007, Pubmed
Wiesel, Autoradiographic demonstration of ocular-dominance columns in the monkey striate cortex by means of transneuronal transport. 1974, Pubmed
Xu, ProLuCID: An improved SEQUEST-like algorithm with enhanced sensitivity and specificity. 2015, Pubmed
You, Anterograde degeneration along the visual pathway after optic nerve injury. 2012, Pubmed
Yu, Extensive nuclear localization of alpha-synuclein in normal rat brain neurons revealed by a novel monoclonal antibody. 2007, Pubmed
Zhang, Pin1 inhibition potently suppresses gastric cancer growth and blocks PI3K/AKT and Wnt/β-catenin oncogenic pathways. 2019, Pubmed
