XB-ART-58808
Cells
2021 Dec 24;111:. doi: 10.3390/cells11010044.
Show Gene links
Show Anatomy links
Bmp Signal Gradient Modulates Convergent Cell Movement via Xarhgef3.2 during Gastrulation of Xenopus Embryos.
???displayArticle.abstract???
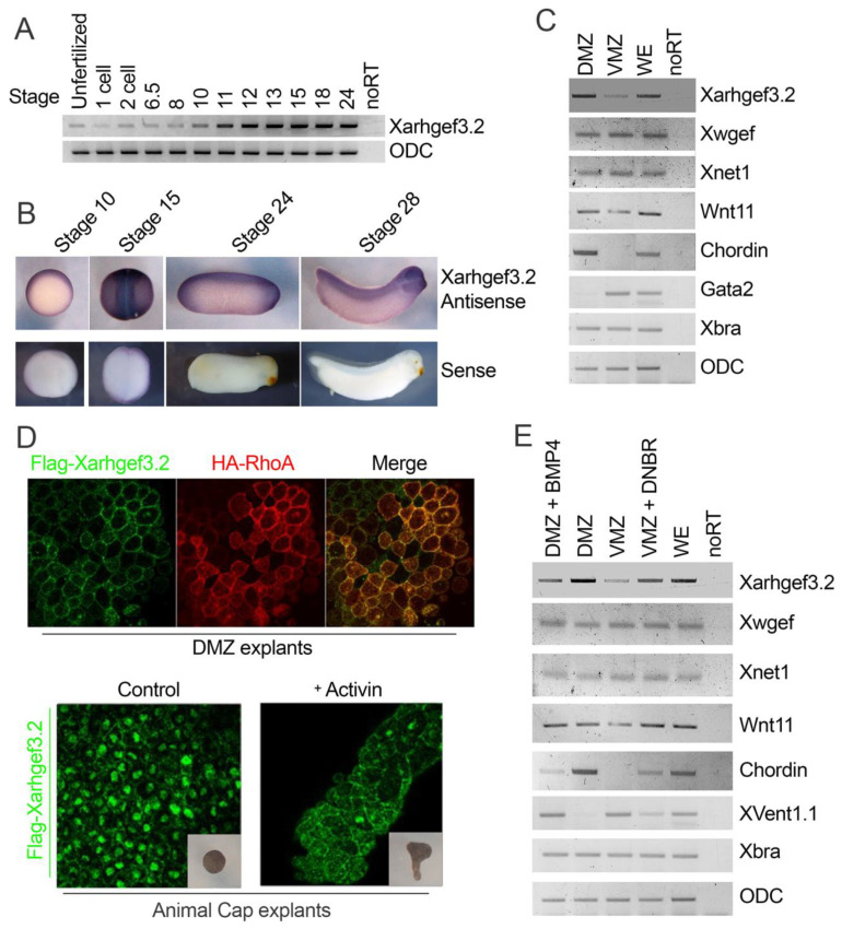
Gastrulation is a critical step in the establishment of a basic body plan during development. Convergence and extension (CE) cell movements organize germ layers during gastrulation. Noncanonical Wnt signaling has been known as major signaling that regulates CE cell movement by activating Rho and Rac. In addition, Bmp molecules are expressed in the ventral side of a developing embryo, and the ventral mesoderm region undergoes minimal CE cell movement while the dorsal mesoderm undergoes dynamic cell movements. This suggests that Bmp signal gradient may affect CE cell movement. To investigate whether Bmp signaling negatively regulates CE cell movements, we performed microarray-based screening and found that the transcription of Xenopus Arhgef3.2 (Rho guanine nucleotide exchange factor) was negatively regulated by Bmp signaling. We also showed that overexpression or knockdown of Xarhgef3.2 caused gastrulation defects. Interestingly, Xarhgef3.2 controlled gastrulation cell movements through interacting with Disheveled (Dsh2) and Dsh2-associated activator of morphogenesis 1 (Daam1). Our results suggest that Bmp gradient affects gastrulation cell movement (CE) via negative regulation of Xarhgef3.2 expression.
???displayArticle.pubmedLink??? 35011606
???displayArticle.pmcLink??? PMC8750265
???displayArticle.link??? Cells
???displayArticle.grants??? [+]
(2016R1D1A1B02008770, 2018M3C7A1056285, 2021R1A4A1027355, and 2021M3H9A1097557). National Research Foundation of Korea (NRF)
Species referenced: Xenopus laevis
Genes referenced: arhgef3 rac1 rho
???attribute.lit??? ???displayArticles.show???
References [+] :
Arthur,
XPLN, a guanine nucleotide exchange factor for RhoA and RhoB, but not RhoC.
2002, Pubmed
Arthur, XPLN, a guanine nucleotide exchange factor for RhoA and RhoB, but not RhoC. 2002, Pubmed
Canalis, Bone morphogenetic proteins, their antagonists, and the skeleton. 2003, Pubmed
Cherfils, Regulation of small GTPases by GEFs, GAPs, and GDIs. 2013, Pubmed
Cho, Molecular nature of Spemann's organizer: the role of the Xenopus homeobox gene goosecoid. 1991, Pubmed , Xenbase
Choi, Xenopus Cdc42 regulates convergent extension movements during gastrulation through Wnt/Ca2+ signaling pathway. 2002, Pubmed , Xenbase
Clement, Bone morphogenetic protein 2 in the early development of Xenopus laevis. 1995, Pubmed , Xenbase
Dale, Bone morphogenetic protein 4: a ventralizing factor in early Xenopus development. 1992, Pubmed , Xenbase
Dereeper, BLAST-EXPLORER helps you building datasets for phylogenetic analysis. 2010, Pubmed
Ding, Genome-wide analysis of dorsal and ventral transcriptomes of the Xenopus laevis gastrula. 2017, Pubmed , Xenbase
Drechsel, A requirement for Rho and Cdc42 during cytokinesis in Xenopus embryos. 1997, Pubmed , Xenbase
Fainsod, On the function of BMP-4 in patterning the marginal zone of the Xenopus embryo. 1994, Pubmed , Xenbase
Graff, Studies with a Xenopus BMP receptor suggest that ventral mesoderm-inducing signals override dorsal signals in vivo. 1994, Pubmed , Xenbase
Grow, Global analysis of gene expression in Xenopus hindlimbs during stage-dependent complete and incomplete regeneration. 2006, Pubmed , Xenbase
Habas, Coactivation of Rac and Rho by Wnt/Frizzled signaling is required for vertebrate gastrulation. 2003, Pubmed , Xenbase
Habas, Wnt/Frizzled activation of Rho regulates vertebrate gastrulation and requires a novel Formin homology protein Daam1. 2001, Pubmed , Xenbase
Hallonet, Vax1 is a novel homeobox-containing gene expressed in the developing anterior ventral forebrain. 1998, Pubmed , Xenbase
Harland, In situ hybridization: an improved whole-mount method for Xenopus embryos. 1991, Pubmed , Xenbase
Hemmati-Brivanlou, Ventral mesodermal patterning in Xenopus embryos: expression patterns and activities of BMP-2 and BMP-4. 1995, Pubmed , Xenbase
Hens, Regulation of Xenopus embryonic cell adhesion by the small GTPase, rac. 2002, Pubmed , Xenbase
Hufton, Genomic analysis of Xenopus organizer function. 2006, Pubmed , Xenbase
Jones, Establishment of a BMP-4 morphogen gradient by long-range inhibition. 1998, Pubmed , Xenbase
Jones, DVR-4 (bone morphogenetic protein-4) as a posterior-ventralizing factor in Xenopus mesoderm induction. 1992, Pubmed , Xenbase
Keller, Regional expression, pattern and timing of convergence and extension during gastrulation of Xenopus laevis. 1988, Pubmed , Xenbase
Keller, Mechanisms of convergence and extension by cell intercalation. 2000, Pubmed
Khanna, XPLN is an endogenous inhibitor of mTORC2. 2013, Pubmed
Kishi, Regulation of cytoplasmic division of Xenopus embryo by rho p21 and its inhibitory GDP/GTP exchange protein (rho GDI). 1993, Pubmed , Xenbase
Kristelly, Structural determinants of RhoA binding and nucleotide exchange in leukemia-associated Rho guanine-nucleotide exchange factor. 2004, Pubmed
Kühl, Non-canonical Wnt signaling in Xenopus: regulation of axis formation and gastrulation. 2002, Pubmed , Xenbase
Kumar, Foxd4l1.1 negatively regulates transcription of neural repressor ventx1.1 during neuroectoderm formation in Xenopus embryos. 2020, Pubmed , Xenbase
Kumar, Functional Roles of FGF Signaling in Early Development of Vertebrate Embryos. 2021, Pubmed
Kumar, Foxd4l1.1 Negatively Regulates Chordin Transcription in Neuroectoderm of Xenopus Gastrula. 2021, Pubmed , Xenbase
Kumar, Smad2 and Smad3 differentially modulate chordin transcription via direct binding on the distal elements in gastrula Xenopus embryos. 2021, Pubmed , Xenbase
Kumar, Ventx1.1 competes with a transcriptional activator Xcad2 to regulate negatively its own expression. 2019, Pubmed , Xenbase
Kwan, Xbra functions as a switch between cell migration and convergent extension in the Xenopus gastrula. 2003, Pubmed , Xenbase
Lee, Inhibition of FGF signaling converts dorsal mesoderm to ventral mesoderm in early Xenopus embryos. 2011, Pubmed , Xenbase
Lee, The function of heterodimeric AP-1 comprised of c-Jun and c-Fos in activin mediated Spemann organizer gene expression. 2011, Pubmed , Xenbase
Liu, The putative tumor activator ARHGEF3 promotes nasopharyngeal carcinoma cell pathogenesis by inhibiting cellular apoptosis. 2016, Pubmed
Miyakoshi, Rho guanine nucleotide exchange factor xNET1 implicated in gastrulation movements during Xenopus development. 2004, Pubmed , Xenbase
Mullin, Further genetic evidence suggesting a role for the RhoGTPase-RhoGEF pathway in osteoporosis. 2009, Pubmed
Myers, Bmp activity gradient regulates convergent extension during zebrafish gastrulation. 2002, Pubmed
Nishimatsu, Ventral mesoderm induction and patterning by bone morphogenetic protein heterodimers in Xenopus embryos. 1998, Pubmed , Xenbase
Penzo-Mendèz, Activation of Gbetagamma signaling downstream of Wnt-11/Xfz7 regulates Cdc42 activity during Xenopus gastrulation. 2003, Pubmed , Xenbase
Pera, Integration of IGF, FGF, and anti-BMP signals via Smad1 phosphorylation in neural induction. 2003, Pubmed , Xenbase
Piccolo, Dorsoventral patterning in Xenopus: inhibition of ventral signals by direct binding of chordin to BMP-4. 1996, Pubmed , Xenbase
Piccolo, The head inducer Cerberus is a multifunctional antagonist of Nodal, BMP and Wnt signals. 1999, Pubmed , Xenbase
Popov, Identification of new regulators of embryonic patterning and morphogenesis in Xenopus gastrulae by RNA sequencing. 2017, Pubmed , Xenbase
Popov, The RhoGEF protein Plekhg5 regulates apical constriction of bottle cells during gastrulation. 2018, Pubmed , Xenbase
Roszko, Regulation of convergence and extension movements during vertebrate gastrulation by the Wnt/PCP pathway. 2009, Pubmed
Sasai, Regulation of neural induction by the Chd and Bmp-4 antagonistic patterning signals in Xenopus. 1995, Pubmed , Xenbase
Smith, Dorsalization and neural induction: properties of the organizer in Xenopus laevis. 1983, Pubmed , Xenbase
Sokol, Analysis of Dishevelled signalling pathways during Xenopus development. 1996, Pubmed , Xenbase
Suzuki, A truncated bone morphogenetic protein receptor affects dorsal-ventral patterning in the early Xenopus embryo. 1994, Pubmed , Xenbase
Suzuki, Bone morphogenetic protein acts as a ventral mesoderm modifier in early Xenopus embryos. 1995, Pubmed , Xenbase
Tada, Non-canonical Wnt signalling and regulation of gastrulation movements. 2002, Pubmed , Xenbase
Tahinci, Distinct functions of Rho and Rac are required for convergent extension during Xenopus gastrulation. 2003, Pubmed , Xenbase
Tanegashima, WGEF activates Rho in the Wnt-PCP pathway and controls convergent extension in Xenopus gastrulation. 2008, Pubmed , Xenbase
Umair, Ventx1.1 as a Direct Repressor of Early Neural Gene zic3 in Xenopus laevis. 2018, Pubmed , Xenbase
Umair, Dusp1 modulates activin/smad2 mediated germ layer specification via FGF signal inhibition in Xenopus embryos. 2020, Pubmed , Xenbase
von der Hardt, The Bmp gradient of the zebrafish gastrula guides migrating lateral cells by regulating cell-cell adhesion. 2007, Pubmed
Wallingford, Dishevelled controls cell polarity during Xenopus gastrulation. 2000, Pubmed , Xenbase
Wallingford, Xenopus Dishevelled signaling regulates both neural and mesodermal convergent extension: parallel forces elongating the body axis. 2001, Pubmed , Xenbase
Wallingford, Convergent extension: the molecular control of polarized cell movement during embryonic development. 2002, Pubmed , Xenbase
Wang, Bone Morphogenetic Protein (BMP) signaling in development and human diseases. 2014, Pubmed
Wünnenberg-Stapleton, Involvement of the small GTPases XRhoA and XRnd1 in cell adhesion and head formation in early Xenopus development. 1999, Pubmed , Xenbase
Xu, A dominant negative bone morphogenetic protein 4 receptor causes neuralization in Xenopus ectoderm. 1995, Pubmed , Xenbase
Yoon, PV.1 induced by FGF-Xbra functions as a repressor of neurogenesis in Xenopus embryos. 2014, Pubmed , Xenbase
You, ARHGEF3 Regulates Skeletal Muscle Regeneration and Strength through Autophagy. 2021, Pubmed
Zheng, Dbl family guanine nucleotide exchange factors. 2001, Pubmed
Zoltewicz, The Spemann organizer of Xenopus is patterned along its anteroposterior axis at the earliest gastrula stage. 1997, Pubmed , Xenbase
